精神分裂症中受损神经发生的病因学作用:与炎症、微生物组和激素信号的相互作用。

IF 4.9 2区 生物学
Miu Tsz-Wai So, Ata Ullah, Abdul Waris, Fahad A Alhumaydhi
{"title":"精神分裂症中受损神经发生的病因学作用:与炎症、微生物组和激素信号的相互作用。","authors":"Miu Tsz-Wai So, Ata Ullah, Abdul Waris, Fahad A Alhumaydhi","doi":"10.3390/ijms26199814","DOIUrl":null,"url":null,"abstract":"<p><p>Schizophrenia is a prevailing yet severely debilitating psychiatric disorder characterized by a convoluted etiology. Although antipsychotics have been available for over half a century, they primarily mitigate symptoms rather than providing definitive care. This limitation suggests that the neurotransmitter systems targeted by these medications are not the root cause of the disorder. Ongoing research seeks to elucidate the cellular, molecular, and circuitry pathways that contribute to the development of schizophrenia. Unfortunately, its precise pathogenesis remains incompletely understood. Accumulating evidence implicates dysregulated neurogenesis and aberrant neurodevelopmental processes as key contributors to disease progression. Recent advances in proteomics and imaging technology have facilitated the emergence of novel models of schizophrenia, emphasizing the roles of neuroinflammation, sex steroids, and cortisol. This paper aims to organize and map the intercorrelations and potential causal effects between various mechanistic models to gain deeper insight on how these mechanisms contribute to the cause, risks, and symptoms of the disorder. Furthermore, we discuss the potential therapeutic strategies that target these pathological pathways. Elucidating these mechanisms may ultimately advance our understanding of schizophrenia's etiological foundations and guide the development of curative interventions.</p>","PeriodicalId":14156,"journal":{"name":"International Journal of Molecular Sciences","volume":"26 19","pages":""},"PeriodicalIF":4.9000,"publicationDate":"2025-10-09","publicationTypes":"Journal Article","fieldsOfStudy":null,"isOpenAccess":false,"openAccessPdf":"https://www.ncbi.nlm.nih.gov/pmc/articles/PMC12524466/pdf/","citationCount":"0","resultStr":"{\"title\":\"The Etiological Role of Impaired Neurogenesis in Schizophrenia: Interactions with Inflammatory, Microbiome and Hormonal Signaling.\",\"authors\":\"Miu Tsz-Wai So, Ata Ullah, Abdul Waris, Fahad A Alhumaydhi\",\"doi\":\"10.3390/ijms26199814\",\"DOIUrl\":null,\"url\":null,\"abstract\":\"<p><p>Schizophrenia is a prevailing yet severely debilitating psychiatric disorder characterized by a convoluted etiology. Although antipsychotics have been available for over half a century, they primarily mitigate symptoms rather than providing definitive care. This limitation suggests that the neurotransmitter systems targeted by these medications are not the root cause of the disorder. Ongoing research seeks to elucidate the cellular, molecular, and circuitry pathways that contribute to the development of schizophrenia. Unfortunately, its precise pathogenesis remains incompletely understood. Accumulating evidence implicates dysregulated neurogenesis and aberrant neurodevelopmental processes as key contributors to disease progression. Recent advances in proteomics and imaging technology have facilitated the emergence of novel models of schizophrenia, emphasizing the roles of neuroinflammation, sex steroids, and cortisol. This paper aims to organize and map the intercorrelations and potential causal effects between various mechanistic models to gain deeper insight on how these mechanisms contribute to the cause, risks, and symptoms of the disorder. Furthermore, we discuss the potential therapeutic strategies that target these pathological pathways. Elucidating these mechanisms may ultimately advance our understanding of schizophrenia's etiological foundations and guide the development of curative interventions.</p>\",\"PeriodicalId\":14156,\"journal\":{\"name\":\"International Journal of Molecular Sciences\",\"volume\":\"26 19\",\"pages\":\"\"},\"PeriodicalIF\":4.9000,\"publicationDate\":\"2025-10-09\",\"publicationTypes\":\"Journal Article\",\"fieldsOfStudy\":null,\"isOpenAccess\":false,\"openAccessPdf\":\"https://www.ncbi.nlm.nih.gov/pmc/articles/PMC12524466/pdf/\",\"citationCount\":\"0\",\"resultStr\":null,\"platform\":\"Semanticscholar\",\"paperid\":null,\"PeriodicalName\":\"International Journal of Molecular Sciences\",\"FirstCategoryId\":\"99\",\"ListUrlMain\":\"https://doi.org/10.3390/ijms26199814\",\"RegionNum\":2,\"RegionCategory\":\"生物学\",\"ArticlePicture\":[],\"TitleCN\":null,\"AbstractTextCN\":null,\"PMCID\":null,\"EPubDate\":\"\",\"PubModel\":\"\",\"JCR\":\"\",\"JCRName\":\"\",\"Score\":null,\"Total\":0}","platform":"Semanticscholar","paperid":null,"PeriodicalName":"International Journal of Molecular Sciences","FirstCategoryId":"99","ListUrlMain":"https://doi.org/10.3390/ijms26199814","RegionNum":2,"RegionCategory":"生物学","ArticlePicture":[],"TitleCN":null,"AbstractTextCN":null,"PMCID":null,"EPubDate":"","PubModel":"","JCR":"","JCRName":"","Score":null,"Total":0}
引用次数: 0

摘要

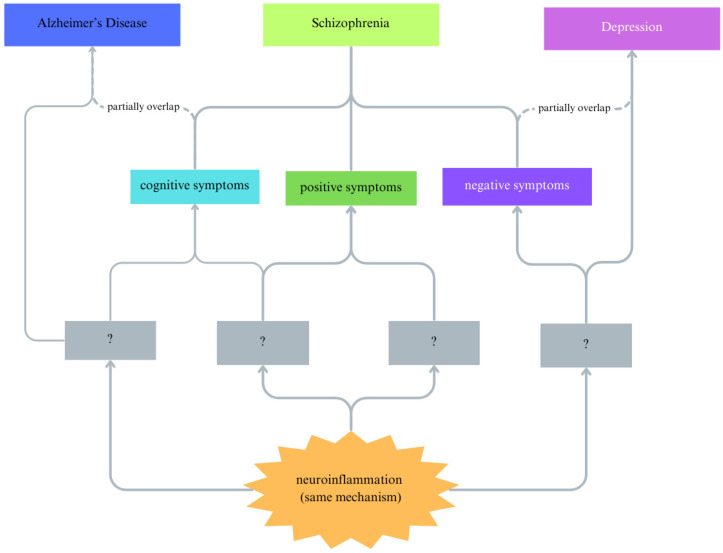
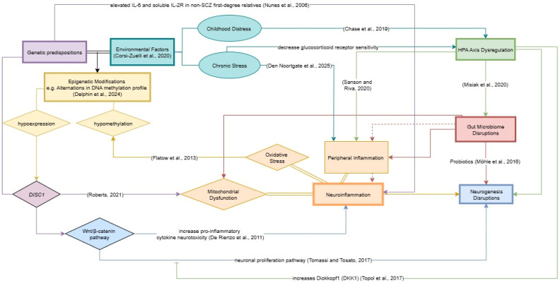
精神分裂症是一种普遍但严重衰弱的精神疾病,其病因复杂。虽然抗精神病药物已经有半个多世纪的历史,但它们主要是缓解症状,而不是提供明确的治疗。这一局限性表明,这些药物针对的神经递质系统并不是疾病的根本原因。正在进行的研究试图阐明促成精神分裂症发展的细胞、分子和电路途径。不幸的是,其确切的发病机制仍不完全清楚。越来越多的证据表明,失调的神经发生和异常的神经发育过程是疾病进展的关键因素。蛋白质组学和成像技术的最新进展促进了精神分裂症新模型的出现,强调了神经炎症、性类固醇和皮质醇的作用。本文旨在组织和绘制各种机制模型之间的相互关系和潜在的因果关系,以更深入地了解这些机制如何导致该疾病的原因、风险和症状。此外,我们还讨论了针对这些病理途径的潜在治疗策略。阐明这些机制可能最终促进我们对精神分裂症病因基础的理解,并指导治疗干预措施的发展。
本文章由计算机程序翻译,如有差异,请以英文原文为准。

The Etiological Role of Impaired Neurogenesis in Schizophrenia: Interactions with Inflammatory, Microbiome and Hormonal Signaling.

The Etiological Role of Impaired Neurogenesis in Schizophrenia: Interactions with Inflammatory, Microbiome and Hormonal Signaling.

The Etiological Role of Impaired Neurogenesis in Schizophrenia: Interactions with Inflammatory, Microbiome and Hormonal Signaling.

The Etiological Role of Impaired Neurogenesis in Schizophrenia: Interactions with Inflammatory, Microbiome and Hormonal Signaling.

Schizophrenia is a prevailing yet severely debilitating psychiatric disorder characterized by a convoluted etiology. Although antipsychotics have been available for over half a century, they primarily mitigate symptoms rather than providing definitive care. This limitation suggests that the neurotransmitter systems targeted by these medications are not the root cause of the disorder. Ongoing research seeks to elucidate the cellular, molecular, and circuitry pathways that contribute to the development of schizophrenia. Unfortunately, its precise pathogenesis remains incompletely understood. Accumulating evidence implicates dysregulated neurogenesis and aberrant neurodevelopmental processes as key contributors to disease progression. Recent advances in proteomics and imaging technology have facilitated the emergence of novel models of schizophrenia, emphasizing the roles of neuroinflammation, sex steroids, and cortisol. This paper aims to organize and map the intercorrelations and potential causal effects between various mechanistic models to gain deeper insight on how these mechanisms contribute to the cause, risks, and symptoms of the disorder. Furthermore, we discuss the potential therapeutic strategies that target these pathological pathways. Elucidating these mechanisms may ultimately advance our understanding of schizophrenia's etiological foundations and guide the development of curative interventions.

求助全文
通过发布文献求助,成功后即可免费获取论文全文。 去求助
来源期刊
自引率
10.70%
发文量
13472
审稿时长
1.7 months
期刊介绍: The International Journal of Molecular Sciences (ISSN 1422-0067) provides an advanced forum for chemistry, molecular physics (chemical physics and physical chemistry) and molecular biology. It publishes research articles, reviews, communications and short notes. Our aim is to encourage scientists to publish their theoretical and experimental results in as much detail as possible. Therefore, there is no restriction on the length of the papers or the number of electronics supplementary files. For articles with computational results, the full experimental details must be provided so that the results can be reproduced. Electronic files regarding the full details of the calculation and experimental procedure, if unable to be published in a normal way, can be deposited as supplementary material (including animated pictures, videos, interactive Excel sheets, software executables and others).
×
引用
GB/T 7714-2015
复制
MLA
复制
APA
复制
导出至
BibTeX EndNote RefMan NoteFirst NoteExpress
×
提示
您的信息不完整,为了账户安全,请先补充。
现在去补充
×
提示
您因"违规操作"
具体请查看互助需知
我知道了
×
提示
确定
请完成安全验证×
copy
已复制链接
快去分享给好友吧!
我知道了
右上角分享
点击右上角分享
0
联系我们:info@booksci.cn Book学术提供免费学术资源搜索服务,方便国内外学者检索中英文文献。致力于提供最便捷和优质的服务体验。 Copyright © 2023 布克学术 All rights reserved.
京ICP备2023020795号-1
ghs 京公网安备 11010802042870号
Book学术文献互助
Book学术文献互助群
群 号:604180095
Book学术官方微信