破译IGF2BP3在调节唾液腺样囊性癌干性性状中的关键作用。

IF 3.5 4区 医学 Q2 ONCOLOGY
Hongliang Xie, Lu Lu, Shiqin Wang, Li Feng, Bohan Li, Jianming Tang, Guoquan Zhang
{"title":"破译IGF2BP3在调节唾液腺样囊性癌干性性状中的关键作用。","authors":"Hongliang Xie, Lu Lu, Shiqin Wang, Li Feng, Bohan Li, Jianming Tang, Guoquan Zhang","doi":"10.1007/s12032-025-03068-7","DOIUrl":null,"url":null,"abstract":"<p><p>Salivary adenoid cystic carcinoma (SACC) is a rare yet clinically vexing malignancy characterized by perineural invasion, late lung-dominant metastasis, and limited systemic options, underscoring the need for mechanistic targets specific to SACC. This study employs a systematic experimental approach to elucidate the functional role and regulatory mechanisms of insulin-like growth factor 2 mRNA-binding protein 3 (IGF2BP3) in SACC cells. Initial validation confirmed elevated IGF2BP3 expression in SACC tumor tissue, with knockdown of IGF2BP3 markedly suppressing cell proliferation, clonogenicity, and migratory capacity in SACC cells. Subsequent RNA sequencing analysis revealed the downregulation of stemness pathways upon IGF2BP3 knockdown, corroborating its regulatory role in SACC stemness. Leveraging single-cell sequencing data, we corroborated the association between IGF2BP3 and stemness traits within SACC cells. In vivo experiments further demonstrated that IGF2BP3 knockdown attenuated SACC tumor growth. In summary, this study provides a comprehensive understanding of IGF2BP3's function and regulatory mechanisms in SACC, offering vital theoretical support for future targeted therapeutic strategies involving IGF2BP3.</p>","PeriodicalId":18433,"journal":{"name":"Medical Oncology","volume":"42 11","pages":"513"},"PeriodicalIF":3.5000,"publicationDate":"2025-10-13","publicationTypes":"Journal Article","fieldsOfStudy":null,"isOpenAccess":false,"openAccessPdf":"https://www.ncbi.nlm.nih.gov/pmc/articles/PMC12518488/pdf/","citationCount":"0","resultStr":"{\"title\":\"Deciphering the crucial role of IGF2BP3 in modulating stemness traits of salivary adenoid cystic carcinoma.\",\"authors\":\"Hongliang Xie, Lu Lu, Shiqin Wang, Li Feng, Bohan Li, Jianming Tang, Guoquan Zhang\",\"doi\":\"10.1007/s12032-025-03068-7\",\"DOIUrl\":null,\"url\":null,\"abstract\":\"<p><p>Salivary adenoid cystic carcinoma (SACC) is a rare yet clinically vexing malignancy characterized by perineural invasion, late lung-dominant metastasis, and limited systemic options, underscoring the need for mechanistic targets specific to SACC. This study employs a systematic experimental approach to elucidate the functional role and regulatory mechanisms of insulin-like growth factor 2 mRNA-binding protein 3 (IGF2BP3) in SACC cells. Initial validation confirmed elevated IGF2BP3 expression in SACC tumor tissue, with knockdown of IGF2BP3 markedly suppressing cell proliferation, clonogenicity, and migratory capacity in SACC cells. Subsequent RNA sequencing analysis revealed the downregulation of stemness pathways upon IGF2BP3 knockdown, corroborating its regulatory role in SACC stemness. Leveraging single-cell sequencing data, we corroborated the association between IGF2BP3 and stemness traits within SACC cells. In vivo experiments further demonstrated that IGF2BP3 knockdown attenuated SACC tumor growth. In summary, this study provides a comprehensive understanding of IGF2BP3's function and regulatory mechanisms in SACC, offering vital theoretical support for future targeted therapeutic strategies involving IGF2BP3.</p>\",\"PeriodicalId\":18433,\"journal\":{\"name\":\"Medical Oncology\",\"volume\":\"42 11\",\"pages\":\"513\"},\"PeriodicalIF\":3.5000,\"publicationDate\":\"2025-10-13\",\"publicationTypes\":\"Journal Article\",\"fieldsOfStudy\":null,\"isOpenAccess\":false,\"openAccessPdf\":\"https://www.ncbi.nlm.nih.gov/pmc/articles/PMC12518488/pdf/\",\"citationCount\":\"0\",\"resultStr\":null,\"platform\":\"Semanticscholar\",\"paperid\":null,\"PeriodicalName\":\"Medical Oncology\",\"FirstCategoryId\":\"3\",\"ListUrlMain\":\"https://doi.org/10.1007/s12032-025-03068-7\",\"RegionNum\":4,\"RegionCategory\":\"医学\",\"ArticlePicture\":[],\"TitleCN\":null,\"AbstractTextCN\":null,\"PMCID\":null,\"EPubDate\":\"\",\"PubModel\":\"\",\"JCR\":\"Q2\",\"JCRName\":\"ONCOLOGY\",\"Score\":null,\"Total\":0}","platform":"Semanticscholar","paperid":null,"PeriodicalName":"Medical Oncology","FirstCategoryId":"3","ListUrlMain":"https://doi.org/10.1007/s12032-025-03068-7","RegionNum":4,"RegionCategory":"医学","ArticlePicture":[],"TitleCN":null,"AbstractTextCN":null,"PMCID":null,"EPubDate":"","PubModel":"","JCR":"Q2","JCRName":"ONCOLOGY","Score":null,"Total":0}
引用次数: 0

摘要

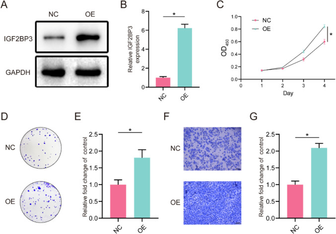
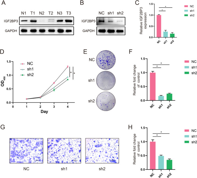
涎腺样囊性癌(SACC)是一种罕见但临床上令人烦恼的恶性肿瘤,其特征是神经周围浸润,晚期肺显性转移,以及有限的全身选择,强调需要针对SACC的特异性机制靶点。本研究采用系统的实验方法,阐明胰岛素样生长因子2 mrna结合蛋白3 (IGF2BP3)在SACC细胞中的功能作用及调控机制。初步验证证实,IGF2BP3在SACC肿瘤组织中的表达升高,抑制IGF2BP3可显著抑制SACC细胞的增殖、克隆性和迁移能力。随后的RNA测序分析显示,IGF2BP3敲低后,干性通路下调,证实了其在SACC干性中的调节作用。利用单细胞测序数据,我们证实了SACC细胞中IGF2BP3与干性性状之间的关联。体内实验进一步证明,IGF2BP3敲低可减弱SACC肿瘤的生长。综上所述,本研究全面了解了IGF2BP3在SACC中的功能和调控机制,为未来涉及IGF2BP3的靶向治疗策略提供了重要的理论支持。
本文章由计算机程序翻译,如有差异,请以英文原文为准。

Deciphering the crucial role of IGF2BP3 in modulating stemness traits of salivary adenoid cystic carcinoma.

Deciphering the crucial role of IGF2BP3 in modulating stemness traits of salivary adenoid cystic carcinoma.

Deciphering the crucial role of IGF2BP3 in modulating stemness traits of salivary adenoid cystic carcinoma.

Deciphering the crucial role of IGF2BP3 in modulating stemness traits of salivary adenoid cystic carcinoma.

Salivary adenoid cystic carcinoma (SACC) is a rare yet clinically vexing malignancy characterized by perineural invasion, late lung-dominant metastasis, and limited systemic options, underscoring the need for mechanistic targets specific to SACC. This study employs a systematic experimental approach to elucidate the functional role and regulatory mechanisms of insulin-like growth factor 2 mRNA-binding protein 3 (IGF2BP3) in SACC cells. Initial validation confirmed elevated IGF2BP3 expression in SACC tumor tissue, with knockdown of IGF2BP3 markedly suppressing cell proliferation, clonogenicity, and migratory capacity in SACC cells. Subsequent RNA sequencing analysis revealed the downregulation of stemness pathways upon IGF2BP3 knockdown, corroborating its regulatory role in SACC stemness. Leveraging single-cell sequencing data, we corroborated the association between IGF2BP3 and stemness traits within SACC cells. In vivo experiments further demonstrated that IGF2BP3 knockdown attenuated SACC tumor growth. In summary, this study provides a comprehensive understanding of IGF2BP3's function and regulatory mechanisms in SACC, offering vital theoretical support for future targeted therapeutic strategies involving IGF2BP3.

求助全文
通过发布文献求助,成功后即可免费获取论文全文。 去求助
来源期刊
Medical Oncology
Medical Oncology 医学-肿瘤学
CiteScore
4.20
自引率
2.90%
发文量
259
审稿时长
1.4 months
期刊介绍: Medical Oncology (MO) communicates the results of clinical and experimental research in oncology and hematology, particularly experimental therapeutics within the fields of immunotherapy and chemotherapy. It also provides state-of-the-art reviews on clinical and experimental therapies. Topics covered include immunobiology, pathogenesis, and treatment of malignant tumors.
×
引用
GB/T 7714-2015
复制
MLA
复制
APA
复制
导出至
BibTeX EndNote RefMan NoteFirst NoteExpress
×
提示
您的信息不完整,为了账户安全,请先补充。
现在去补充
×
提示
您因"违规操作"
具体请查看互助需知
我知道了
×
提示
确定
请完成安全验证×
copy
已复制链接
快去分享给好友吧!
我知道了
右上角分享
点击右上角分享
0
联系我们:info@booksci.cn Book学术提供免费学术资源搜索服务,方便国内外学者检索中英文文献。致力于提供最便捷和优质的服务体验。 Copyright © 2023 布克学术 All rights reserved.
京ICP备2023020795号-1
ghs 京公网安备 11010802042870号
Book学术文献互助
Book学术文献互助群
群 号:604180095
Book学术官方微信