敲低弓状核Mct1会增加小鼠的食物预期活动。

IF 3.2 3区 医学 Q2 PHYSIOLOGY
Frontiers in Physiology Pub Date : 2025-09-26 eCollection Date: 2025-01-01 DOI:10.3389/fphys.2025.1642386
Tomaz Martini, Urs Albrecht
{"title":"敲低弓状核Mct1会增加小鼠的食物预期活动。","authors":"Tomaz Martini, Urs Albrecht","doi":"10.3389/fphys.2025.1642386","DOIUrl":null,"url":null,"abstract":"<p><p>Animals rely on internal time-keeping mechanisms to anticipate regular events such as feeding, allowing preemptive gene expression which enables timely physiological responses. A manifestation of anticipatory mechanisms is also a rise in body temperature and activity before a predictable mealtime. The activity, which resembles food seeking, depends on the communication between peripheral organs and the brain. The liver plays a central role by producing metabolic signals, including beta-hydroxybutyrate, which is released into the blood in anticipation of feeding. This release is controlled by the transporter MCT1, and its hepatic ablation in mice impairs food-anticipatory activity (FAA). However, in parallel, loss of MCT1 in the arcuate nucleus, a brain nucleus that orchestrates feeding behaviour, was implicated in increased food intake, creating a paradox. Here, we demonstrate that MCT1's role in feeding behavior is tissue dependent, and that while hepatic and systemic disruption of <i>Mct1</i> impair FAA, arcuate nucleus <i>Mct1</i> knockdown increases FAA. This underscores the complexity of small molecule signalling in metabolism, of which MCT1 is merely a transporter, and whose actions are ligand, and hence context and tissue dependent.</p>","PeriodicalId":12477,"journal":{"name":"Frontiers in Physiology","volume":"16 ","pages":"1642386"},"PeriodicalIF":3.2000,"publicationDate":"2025-09-26","publicationTypes":"Journal Article","fieldsOfStudy":null,"isOpenAccess":false,"openAccessPdf":"https://www.ncbi.nlm.nih.gov/pmc/articles/PMC12512238/pdf/","citationCount":"0","resultStr":"{\"title\":\"Knockdown of <i>Mct1</i> in the arcuate nucleus increases food-anticipatory activity in mice.\",\"authors\":\"Tomaz Martini, Urs Albrecht\",\"doi\":\"10.3389/fphys.2025.1642386\",\"DOIUrl\":null,\"url\":null,\"abstract\":\"<p><p>Animals rely on internal time-keeping mechanisms to anticipate regular events such as feeding, allowing preemptive gene expression which enables timely physiological responses. A manifestation of anticipatory mechanisms is also a rise in body temperature and activity before a predictable mealtime. The activity, which resembles food seeking, depends on the communication between peripheral organs and the brain. The liver plays a central role by producing metabolic signals, including beta-hydroxybutyrate, which is released into the blood in anticipation of feeding. This release is controlled by the transporter MCT1, and its hepatic ablation in mice impairs food-anticipatory activity (FAA). However, in parallel, loss of MCT1 in the arcuate nucleus, a brain nucleus that orchestrates feeding behaviour, was implicated in increased food intake, creating a paradox. Here, we demonstrate that MCT1's role in feeding behavior is tissue dependent, and that while hepatic and systemic disruption of <i>Mct1</i> impair FAA, arcuate nucleus <i>Mct1</i> knockdown increases FAA. This underscores the complexity of small molecule signalling in metabolism, of which MCT1 is merely a transporter, and whose actions are ligand, and hence context and tissue dependent.</p>\",\"PeriodicalId\":12477,\"journal\":{\"name\":\"Frontiers in Physiology\",\"volume\":\"16 \",\"pages\":\"1642386\"},\"PeriodicalIF\":3.2000,\"publicationDate\":\"2025-09-26\",\"publicationTypes\":\"Journal Article\",\"fieldsOfStudy\":null,\"isOpenAccess\":false,\"openAccessPdf\":\"https://www.ncbi.nlm.nih.gov/pmc/articles/PMC12512238/pdf/\",\"citationCount\":\"0\",\"resultStr\":null,\"platform\":\"Semanticscholar\",\"paperid\":null,\"PeriodicalName\":\"Frontiers in Physiology\",\"FirstCategoryId\":\"3\",\"ListUrlMain\":\"https://doi.org/10.3389/fphys.2025.1642386\",\"RegionNum\":3,\"RegionCategory\":\"医学\",\"ArticlePicture\":[],\"TitleCN\":null,\"AbstractTextCN\":null,\"PMCID\":null,\"EPubDate\":\"2025/1/1 0:00:00\",\"PubModel\":\"eCollection\",\"JCR\":\"Q2\",\"JCRName\":\"PHYSIOLOGY\",\"Score\":null,\"Total\":0}","platform":"Semanticscholar","paperid":null,"PeriodicalName":"Frontiers in Physiology","FirstCategoryId":"3","ListUrlMain":"https://doi.org/10.3389/fphys.2025.1642386","RegionNum":3,"RegionCategory":"医学","ArticlePicture":[],"TitleCN":null,"AbstractTextCN":null,"PMCID":null,"EPubDate":"2025/1/1 0:00:00","PubModel":"eCollection","JCR":"Q2","JCRName":"PHYSIOLOGY","Score":null,"Total":0}
引用次数: 0

摘要

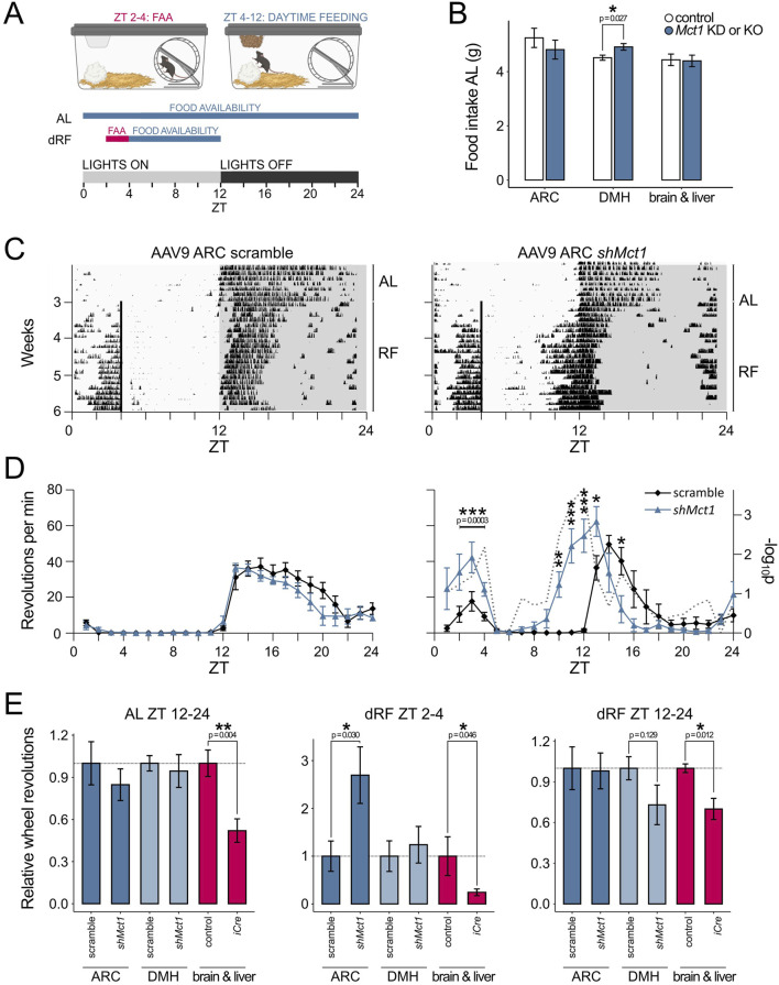
动物依靠内部计时机制来预测进食等常规事件,允许先发制人的基因表达,从而实现及时的生理反应。预期机制的一种表现是,在可预测的用餐时间到来之前,体温和活动量会上升。这种类似于寻找食物的活动依赖于周围器官和大脑之间的交流。肝脏通过产生代谢信号发挥核心作用,包括β -羟基丁酸盐,它在预期进食时释放到血液中。这种释放是由转运体MCT1控制的,它在小鼠中的肝脏消融会损害食物预期活性(FAA)。然而,与此同时,弓状核中MCT1的缺失与食物摄入量的增加有关,弓状核是协调进食行为的大脑核,这就产生了一个悖论。在这里,我们证明MCT1在摄食行为中的作用是组织依赖的,而肝脏和全身MCT1的破坏会损害FAA,弓形核MCT1的敲低会增加FAA。这强调了代谢中小分子信号传导的复杂性,其中MCT1仅仅是一个转运体,其作用是配体,因此依赖于环境和组织。
本文章由计算机程序翻译,如有差异,请以英文原文为准。

Knockdown of <i>Mct1</i> in the arcuate nucleus increases food-anticipatory activity in mice.

Knockdown of <i>Mct1</i> in the arcuate nucleus increases food-anticipatory activity in mice.

Knockdown of <i>Mct1</i> in the arcuate nucleus increases food-anticipatory activity in mice.

Knockdown of Mct1 in the arcuate nucleus increases food-anticipatory activity in mice.

Animals rely on internal time-keeping mechanisms to anticipate regular events such as feeding, allowing preemptive gene expression which enables timely physiological responses. A manifestation of anticipatory mechanisms is also a rise in body temperature and activity before a predictable mealtime. The activity, which resembles food seeking, depends on the communication between peripheral organs and the brain. The liver plays a central role by producing metabolic signals, including beta-hydroxybutyrate, which is released into the blood in anticipation of feeding. This release is controlled by the transporter MCT1, and its hepatic ablation in mice impairs food-anticipatory activity (FAA). However, in parallel, loss of MCT1 in the arcuate nucleus, a brain nucleus that orchestrates feeding behaviour, was implicated in increased food intake, creating a paradox. Here, we demonstrate that MCT1's role in feeding behavior is tissue dependent, and that while hepatic and systemic disruption of Mct1 impair FAA, arcuate nucleus Mct1 knockdown increases FAA. This underscores the complexity of small molecule signalling in metabolism, of which MCT1 is merely a transporter, and whose actions are ligand, and hence context and tissue dependent.

求助全文
通过发布文献求助,成功后即可免费获取论文全文。 去求助
来源期刊
CiteScore
6.50
自引率
5.00%
发文量
2608
审稿时长
14 weeks
期刊介绍: Frontiers in Physiology is a leading journal in its field, publishing rigorously peer-reviewed research on the physiology of living systems, from the subcellular and molecular domains to the intact organism, and its interaction with the environment. Field Chief Editor George E. Billman at the Ohio State University Columbus is supported by an outstanding Editorial Board of international researchers. This multidisciplinary open-access journal is at the forefront of disseminating and communicating scientific knowledge and impactful discoveries to researchers, academics, clinicians and the public worldwide.
×
引用
GB/T 7714-2015
复制
MLA
复制
APA
复制
导出至
BibTeX EndNote RefMan NoteFirst NoteExpress
×
提示
您的信息不完整,为了账户安全,请先补充。
现在去补充
×
提示
您因"违规操作"
具体请查看互助需知
我知道了
×
提示
确定
请完成安全验证×
copy
已复制链接
快去分享给好友吧!
我知道了
右上角分享
点击右上角分享
0
联系我们:info@booksci.cn Book学术提供免费学术资源搜索服务,方便国内外学者检索中英文文献。致力于提供最便捷和优质的服务体验。 Copyright © 2023 布克学术 All rights reserved.
京ICP备2023020795号-1
ghs 京公网安备 11010802042870号
Book学术文献互助
Book学术文献互助群
群 号:604180095
Book学术官方微信