ErbB4基因TVV基序突变小鼠模型中精神分裂症相关行为和分子异常的探索

IF 2.9 3区 医学 Q2 NEUROSCIENCES
Abdul Aziz Khan, Shuai Wang, Ziying Wang, Zainab Rehman, Lei Chen, Yifang Kuang, Xu Zhang, Yuting Li, Jiarun Yang, Jun Ye, Xianda Ma, Qian Zhao, Ying Ding, Tatsuo Suzuki, Zhaohui Lan, Weidong Li
{"title":"ErbB4基因TVV基序突变小鼠模型中精神分裂症相关行为和分子异常的探索","authors":"Abdul Aziz Khan, Shuai Wang, Ziying Wang, Zainab Rehman, Lei Chen, Yifang Kuang, Xu Zhang, Yuting Li, Jiarun Yang, Jun Ye, Xianda Ma, Qian Zhao, Ying Ding, Tatsuo Suzuki, Zhaohui Lan, Weidong Li","doi":"10.1186/s13041-025-01238-2","DOIUrl":null,"url":null,"abstract":"<p><p>The ErbB4 gene is a schizophrenia (SCZ) risk gene that interacts with PSD-95 via its C-terminus, a connection disrupted in SCZ patients. To investigate the functional significance of this interaction, we generated a zygotic mutant mouse lacking the terminal valine \"V\" residue from the ErbB4 TVV motif. The homozygous (homo) mice exhibited disrupted ErbB4‒PSD-95 interactions and SCZ-relevant behavioral deficits, including impairments in motor function, sensory processing, and memory performance. Structural computational analysis further revealed that the mutation altered the structural conformation of the ErbB4 C-terminus, which affected its binding affinity for PSD-95. Mechanistically, the mutation led to up-regulated but less activation of ErbB4 and down-regulated but overactivation of PSD-95, possibly representing a failed compensatory response aiming to maintain the ErbB4-PSD-95 interaction. Additionally, homo mice presented NMDAR2A subunit specific hypofunction and reduced GAD67 expression. These findings highlight that the ErbB4-PSD-95 interaction is a critical molecular link in the synaptic dysfunction and behavioral abnormalities associated with SCZ.</p>","PeriodicalId":18851,"journal":{"name":"Molecular Brain","volume":"18 1","pages":"78"},"PeriodicalIF":2.9000,"publicationDate":"2025-10-09","publicationTypes":"Journal Article","fieldsOfStudy":null,"isOpenAccess":false,"openAccessPdf":"https://www.ncbi.nlm.nih.gov/pmc/articles/PMC12513098/pdf/","citationCount":"0","resultStr":"{\"title\":\"Exploration of schizophrenia-related behavioral and molecular abnormalities in a mutant mouse model with a mutation in the TVV motif of the ErbB4 gene.\",\"authors\":\"Abdul Aziz Khan, Shuai Wang, Ziying Wang, Zainab Rehman, Lei Chen, Yifang Kuang, Xu Zhang, Yuting Li, Jiarun Yang, Jun Ye, Xianda Ma, Qian Zhao, Ying Ding, Tatsuo Suzuki, Zhaohui Lan, Weidong Li\",\"doi\":\"10.1186/s13041-025-01238-2\",\"DOIUrl\":null,\"url\":null,\"abstract\":\"<p><p>The ErbB4 gene is a schizophrenia (SCZ) risk gene that interacts with PSD-95 via its C-terminus, a connection disrupted in SCZ patients. To investigate the functional significance of this interaction, we generated a zygotic mutant mouse lacking the terminal valine \\\"V\\\" residue from the ErbB4 TVV motif. The homozygous (homo) mice exhibited disrupted ErbB4‒PSD-95 interactions and SCZ-relevant behavioral deficits, including impairments in motor function, sensory processing, and memory performance. Structural computational analysis further revealed that the mutation altered the structural conformation of the ErbB4 C-terminus, which affected its binding affinity for PSD-95. Mechanistically, the mutation led to up-regulated but less activation of ErbB4 and down-regulated but overactivation of PSD-95, possibly representing a failed compensatory response aiming to maintain the ErbB4-PSD-95 interaction. Additionally, homo mice presented NMDAR2A subunit specific hypofunction and reduced GAD67 expression. These findings highlight that the ErbB4-PSD-95 interaction is a critical molecular link in the synaptic dysfunction and behavioral abnormalities associated with SCZ.</p>\",\"PeriodicalId\":18851,\"journal\":{\"name\":\"Molecular Brain\",\"volume\":\"18 1\",\"pages\":\"78\"},\"PeriodicalIF\":2.9000,\"publicationDate\":\"2025-10-09\",\"publicationTypes\":\"Journal Article\",\"fieldsOfStudy\":null,\"isOpenAccess\":false,\"openAccessPdf\":\"https://www.ncbi.nlm.nih.gov/pmc/articles/PMC12513098/pdf/\",\"citationCount\":\"0\",\"resultStr\":null,\"platform\":\"Semanticscholar\",\"paperid\":null,\"PeriodicalName\":\"Molecular Brain\",\"FirstCategoryId\":\"3\",\"ListUrlMain\":\"https://doi.org/10.1186/s13041-025-01238-2\",\"RegionNum\":3,\"RegionCategory\":\"医学\",\"ArticlePicture\":[],\"TitleCN\":null,\"AbstractTextCN\":null,\"PMCID\":null,\"EPubDate\":\"\",\"PubModel\":\"\",\"JCR\":\"Q2\",\"JCRName\":\"NEUROSCIENCES\",\"Score\":null,\"Total\":0}","platform":"Semanticscholar","paperid":null,"PeriodicalName":"Molecular Brain","FirstCategoryId":"3","ListUrlMain":"https://doi.org/10.1186/s13041-025-01238-2","RegionNum":3,"RegionCategory":"医学","ArticlePicture":[],"TitleCN":null,"AbstractTextCN":null,"PMCID":null,"EPubDate":"","PubModel":"","JCR":"Q2","JCRName":"NEUROSCIENCES","Score":null,"Total":0}
引用次数: 0

摘要

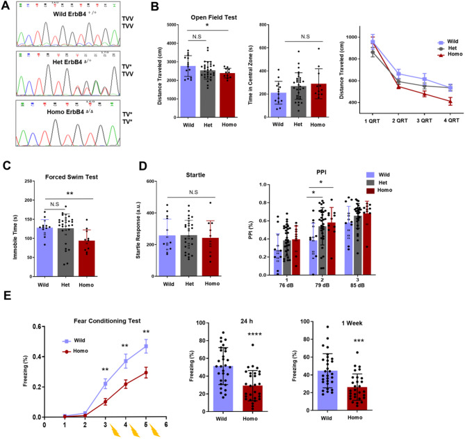
ErbB4基因是一种精神分裂症(SCZ)风险基因,通过其c端与PSD-95相互作用,在SCZ患者中这种连接被破坏。为了研究这种相互作用的功能意义,我们产生了一个缺乏ErbB4 TVV基序末端缬氨酸“V”残基的合子突变小鼠。纯合子小鼠表现出ErbB4-PSD-95相互作用中断和scz相关的行为缺陷,包括运动功能、感觉加工和记忆表现的损伤。结构计算分析进一步表明,该突变改变了ErbB4 c -末端的结构构象,影响了其对PSD-95的结合亲和力。从机制上讲,该突变导致ErbB4的上调但激活减少,PSD-95的下调但过度激活,可能代表了旨在维持ErbB4-PSD-95相互作用的代偿反应失败。此外,人属小鼠出现NMDAR2A亚基特异性功能减退和GAD67表达降低。这些发现强调ErbB4-PSD-95相互作用是与SCZ相关的突触功能障碍和行为异常的关键分子联系。
本文章由计算机程序翻译,如有差异,请以英文原文为准。

Exploration of schizophrenia-related behavioral and molecular abnormalities in a mutant mouse model with a mutation in the TVV motif of the ErbB4 gene.

Exploration of schizophrenia-related behavioral and molecular abnormalities in a mutant mouse model with a mutation in the TVV motif of the ErbB4 gene.

Exploration of schizophrenia-related behavioral and molecular abnormalities in a mutant mouse model with a mutation in the TVV motif of the ErbB4 gene.

Exploration of schizophrenia-related behavioral and molecular abnormalities in a mutant mouse model with a mutation in the TVV motif of the ErbB4 gene.

The ErbB4 gene is a schizophrenia (SCZ) risk gene that interacts with PSD-95 via its C-terminus, a connection disrupted in SCZ patients. To investigate the functional significance of this interaction, we generated a zygotic mutant mouse lacking the terminal valine "V" residue from the ErbB4 TVV motif. The homozygous (homo) mice exhibited disrupted ErbB4‒PSD-95 interactions and SCZ-relevant behavioral deficits, including impairments in motor function, sensory processing, and memory performance. Structural computational analysis further revealed that the mutation altered the structural conformation of the ErbB4 C-terminus, which affected its binding affinity for PSD-95. Mechanistically, the mutation led to up-regulated but less activation of ErbB4 and down-regulated but overactivation of PSD-95, possibly representing a failed compensatory response aiming to maintain the ErbB4-PSD-95 interaction. Additionally, homo mice presented NMDAR2A subunit specific hypofunction and reduced GAD67 expression. These findings highlight that the ErbB4-PSD-95 interaction is a critical molecular link in the synaptic dysfunction and behavioral abnormalities associated with SCZ.

求助全文
通过发布文献求助,成功后即可免费获取论文全文。 去求助
来源期刊
Molecular Brain
Molecular Brain NEUROSCIENCES-
CiteScore
7.30
自引率
0.00%
发文量
97
审稿时长
>12 weeks
期刊介绍: Molecular Brain is an open access, peer-reviewed journal that considers manuscripts on all aspects of studies on the nervous system at the molecular, cellular, and systems level providing a forum for scientists to communicate their findings. Molecular brain research is a rapidly expanding research field in which integrative approaches at the genetic, molecular, cellular and synaptic levels yield key information about the physiological and pathological brain. These studies involve the use of a wide range of modern techniques in molecular biology, genomics, proteomics, imaging and electrophysiology.
×
引用
GB/T 7714-2015
复制
MLA
复制
APA
复制
导出至
BibTeX EndNote RefMan NoteFirst NoteExpress
×
提示
您的信息不完整,为了账户安全,请先补充。
现在去补充
×
提示
您因"违规操作"
具体请查看互助需知
我知道了
×
提示
确定
请完成安全验证×
copy
已复制链接
快去分享给好友吧!
我知道了
右上角分享
点击右上角分享
0
联系我们:info@booksci.cn Book学术提供免费学术资源搜索服务,方便国内外学者检索中英文文献。致力于提供最便捷和优质的服务体验。 Copyright © 2023 布克学术 All rights reserved.
京ICP备2023020795号-1
ghs 京公网安备 11010802042870号
Book学术文献互助
Book学术文献互助群
群 号:604180095
Book学术官方微信