HEL1OS - Aditya-L1上的硬x射线光谱仪

IF 2.4 3区 物理与天体物理 Q2 ASTRONOMY & ASTROPHYSICS
Anuj Nandi, Manju Sudhakar, Srikar Paavan Tadepalli, Anand Jain, Brajpal Singh, Reenu Palawat, Ravishankar B. T., Bhuwan Joshi, Monoj Bug, Anurag Tyagi, Sumit Kumar, Mukund Kumar Thakur, Akanksha Baggan, Srikanth T., Arjun Dey, Veeresha D. R., Abhijit Avinash Adoni,  Padmanabhan, Vivechana M. S., Evangelin Leeja Justin, James M. P., Kinshuk Gupta, Shalini Maiya P. R., Lakshmi A., Sajjade Faisal Mustafa, Vivek R. Subramanian, Gayatri Malhotra, Shree Niwas Sahu, Murugiah S., Medasani Thejasree, Narayan Rao G. S., Rethika T., Motamarri Srikanth, Ravi A., Nashiket Premlal Parate, Nigar Shaji
{"title":"HEL1OS - Aditya-L1上的硬x射线光谱仪","authors":"Anuj Nandi,&nbsp;Manju Sudhakar,&nbsp;Srikar Paavan Tadepalli,&nbsp;Anand Jain,&nbsp;Brajpal Singh,&nbsp;Reenu Palawat,&nbsp;Ravishankar B. T.,&nbsp;Bhuwan Joshi,&nbsp;Monoj Bug,&nbsp;Anurag Tyagi,&nbsp;Sumit Kumar,&nbsp;Mukund Kumar Thakur,&nbsp;Akanksha Baggan,&nbsp;Srikanth T.,&nbsp;Arjun Dey,&nbsp;Veeresha D. R.,&nbsp;Abhijit Avinash Adoni,&nbsp; Padmanabhan,&nbsp;Vivechana M. S.,&nbsp;Evangelin Leeja Justin,&nbsp;James M. P.,&nbsp;Kinshuk Gupta,&nbsp;Shalini Maiya P. R.,&nbsp;Lakshmi A.,&nbsp;Sajjade Faisal Mustafa,&nbsp;Vivek R. Subramanian,&nbsp;Gayatri Malhotra,&nbsp;Shree Niwas Sahu,&nbsp;Murugiah S.,&nbsp;Medasani Thejasree,&nbsp;Narayan Rao G. S.,&nbsp;Rethika T.,&nbsp;Motamarri Srikanth,&nbsp;Ravi A.,&nbsp;Nashiket Premlal Parate,&nbsp;Nigar Shaji","doi":"10.1007/s11207-025-02543-8","DOIUrl":null,"url":null,"abstract":"<div><p><b>HEL1OS</b> (<span>\\(\\mathbf{H}\\)</span>igh <span>\\(\\mathbf{E}\\)</span>nergy <b>L1</b> <span>\\(\\mathbf{O}\\)</span>rbiting X-ray <span>\\(\\mathbf{S}\\)</span>pectrometer) is one of the remote sensing payloads on board Aditya-L1 mission designed to continuously monitor and measure the time-resolved spectra of solar flares between 8 keV and 150 keV. This broad energy range has been covered by using compound semiconductor detectors: cadmium telluride (CdTe: 8 – 70 keV) and cadmium zinc telluride (CZT: 20 – 150 keV) with geometric areas of 0.5 cm<sup>2</sup> and 32 cm<sup>2</sup>, respectively. A stainless steel collimator provides a field-of-view of 6° × 6° optimized to limit the off-axis response while keeping the design within the instrument mass constraints. The in-house designed low-noise digital pulse processing-based front-end electronics has achieved a spectral resolution of ≈ 1 keV at 14 keV (CdTe) and ≈ 7 keV at 60 keV (CZT). The instrument is also equipped with processing and power electronics to process the signal, drive the electronics, bias the detectors with required low and high voltages for optimal performance of the overall system. In this article, we present design aspects of the instrument, results from the pre-launch ground-based tests, and the in-orbit operations, which have indicated optimal performance in line with that expected.</p></div>","PeriodicalId":777,"journal":{"name":"Solar Physics","volume":"300 10","pages":""},"PeriodicalIF":2.4000,"publicationDate":"2025-10-08","publicationTypes":"Journal Article","fieldsOfStudy":null,"isOpenAccess":false,"openAccessPdf":"","citationCount":"0","resultStr":"{\"title\":\"HEL1OS – A Hard X-ray Spectrometer on Board Aditya-L1\",\"authors\":\"Anuj Nandi,&nbsp;Manju Sudhakar,&nbsp;Srikar Paavan Tadepalli,&nbsp;Anand Jain,&nbsp;Brajpal Singh,&nbsp;Reenu Palawat,&nbsp;Ravishankar B. T.,&nbsp;Bhuwan Joshi,&nbsp;Monoj Bug,&nbsp;Anurag Tyagi,&nbsp;Sumit Kumar,&nbsp;Mukund Kumar Thakur,&nbsp;Akanksha Baggan,&nbsp;Srikanth T.,&nbsp;Arjun Dey,&nbsp;Veeresha D. R.,&nbsp;Abhijit Avinash Adoni,&nbsp; Padmanabhan,&nbsp;Vivechana M. S.,&nbsp;Evangelin Leeja Justin,&nbsp;James M. P.,&nbsp;Kinshuk Gupta,&nbsp;Shalini Maiya P. R.,&nbsp;Lakshmi A.,&nbsp;Sajjade Faisal Mustafa,&nbsp;Vivek R. Subramanian,&nbsp;Gayatri Malhotra,&nbsp;Shree Niwas Sahu,&nbsp;Murugiah S.,&nbsp;Medasani Thejasree,&nbsp;Narayan Rao G. S.,&nbsp;Rethika T.,&nbsp;Motamarri Srikanth,&nbsp;Ravi A.,&nbsp;Nashiket Premlal Parate,&nbsp;Nigar Shaji\",\"doi\":\"10.1007/s11207-025-02543-8\",\"DOIUrl\":null,\"url\":null,\"abstract\":\"<div><p><b>HEL1OS</b> (<span>\\\\(\\\\mathbf{H}\\\\)</span>igh <span>\\\\(\\\\mathbf{E}\\\\)</span>nergy <b>L1</b> <span>\\\\(\\\\mathbf{O}\\\\)</span>rbiting X-ray <span>\\\\(\\\\mathbf{S}\\\\)</span>pectrometer) is one of the remote sensing payloads on board Aditya-L1 mission designed to continuously monitor and measure the time-resolved spectra of solar flares between 8 keV and 150 keV. This broad energy range has been covered by using compound semiconductor detectors: cadmium telluride (CdTe: 8 – 70 keV) and cadmium zinc telluride (CZT: 20 – 150 keV) with geometric areas of 0.5 cm<sup>2</sup> and 32 cm<sup>2</sup>, respectively. A stainless steel collimator provides a field-of-view of 6° × 6° optimized to limit the off-axis response while keeping the design within the instrument mass constraints. The in-house designed low-noise digital pulse processing-based front-end electronics has achieved a spectral resolution of ≈ 1 keV at 14 keV (CdTe) and ≈ 7 keV at 60 keV (CZT). The instrument is also equipped with processing and power electronics to process the signal, drive the electronics, bias the detectors with required low and high voltages for optimal performance of the overall system. In this article, we present design aspects of the instrument, results from the pre-launch ground-based tests, and the in-orbit operations, which have indicated optimal performance in line with that expected.</p></div>\",\"PeriodicalId\":777,\"journal\":{\"name\":\"Solar Physics\",\"volume\":\"300 10\",\"pages\":\"\"},\"PeriodicalIF\":2.4000,\"publicationDate\":\"2025-10-08\",\"publicationTypes\":\"Journal Article\",\"fieldsOfStudy\":null,\"isOpenAccess\":false,\"openAccessPdf\":\"\",\"citationCount\":\"0\",\"resultStr\":null,\"platform\":\"Semanticscholar\",\"paperid\":null,\"PeriodicalName\":\"Solar Physics\",\"FirstCategoryId\":\"101\",\"ListUrlMain\":\"https://link.springer.com/article/10.1007/s11207-025-02543-8\",\"RegionNum\":3,\"RegionCategory\":\"物理与天体物理\",\"ArticlePicture\":[],\"TitleCN\":null,\"AbstractTextCN\":null,\"PMCID\":null,\"EPubDate\":\"\",\"PubModel\":\"\",\"JCR\":\"Q2\",\"JCRName\":\"ASTRONOMY & ASTROPHYSICS\",\"Score\":null,\"Total\":0}","platform":"Semanticscholar","paperid":null,"PeriodicalName":"Solar Physics","FirstCategoryId":"101","ListUrlMain":"https://link.springer.com/article/10.1007/s11207-025-02543-8","RegionNum":3,"RegionCategory":"物理与天体物理","ArticlePicture":[],"TitleCN":null,"AbstractTextCN":null,"PMCID":null,"EPubDate":"","PubModel":"","JCR":"Q2","JCRName":"ASTRONOMY & ASTROPHYSICS","Score":null,"Total":0}
引用次数: 0

摘要

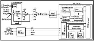
HEL1OS (\(\mathbf{H}\)高\(\mathbf{E}\)能量L1 \(\mathbf{O}\)射线x射线\(\mathbf{S}\)光谱仪)是Aditya-L1任务上的遥感有效载荷之一,旨在连续监测和测量8kev至150kev之间的太阳耀斑的时间分辨光谱。这种广泛的能量范围已经被使用化合物半导体探测器覆盖:碲化镉(CdTe: 8 - 70 keV)和碲化镉锌(CZT: 20 - 150 keV),几何面积分别为0.5 cm2和32 cm2。不锈钢准直器提供6°× 6°的优化视场,以限制离轴响应,同时保持设计在仪器质量约束范围内。内部设计的基于低噪声数字脉冲处理的前端电子器件在14 keV (CdTe)和60 keV (CZT)下分别实现了≈1 keV和≈7 keV的光谱分辨率。该仪器还配备了处理和电力电子设备来处理信号,驱动电子设备,用所需的低电压和高电压偏置检测器,以实现整个系统的最佳性能。在本文中,我们介绍了该仪器的设计方面、发射前地面测试和在轨运行的结果,这些结果表明,该仪器的最佳性能符合预期。
本文章由计算机程序翻译,如有差异,请以英文原文为准。

HEL1OS – A Hard X-ray Spectrometer on Board Aditya-L1

HEL1OS – A Hard X-ray Spectrometer on Board Aditya-L1

HEL1OS (\(\mathbf{H}\)igh \(\mathbf{E}\)nergy L1 \(\mathbf{O}\)rbiting X-ray \(\mathbf{S}\)pectrometer) is one of the remote sensing payloads on board Aditya-L1 mission designed to continuously monitor and measure the time-resolved spectra of solar flares between 8 keV and 150 keV. This broad energy range has been covered by using compound semiconductor detectors: cadmium telluride (CdTe: 8 – 70 keV) and cadmium zinc telluride (CZT: 20 – 150 keV) with geometric areas of 0.5 cm2 and 32 cm2, respectively. A stainless steel collimator provides a field-of-view of 6° × 6° optimized to limit the off-axis response while keeping the design within the instrument mass constraints. The in-house designed low-noise digital pulse processing-based front-end electronics has achieved a spectral resolution of ≈ 1 keV at 14 keV (CdTe) and ≈ 7 keV at 60 keV (CZT). The instrument is also equipped with processing and power electronics to process the signal, drive the electronics, bias the detectors with required low and high voltages for optimal performance of the overall system. In this article, we present design aspects of the instrument, results from the pre-launch ground-based tests, and the in-orbit operations, which have indicated optimal performance in line with that expected.

求助全文
通过发布文献求助,成功后即可免费获取论文全文。 去求助
来源期刊
Solar Physics
Solar Physics 地学天文-天文与天体物理
CiteScore
5.10
自引率
17.90%
发文量
146
审稿时长
1 months
期刊介绍: Solar Physics was founded in 1967 and is the principal journal for the publication of the results of fundamental research on the Sun. The journal treats all aspects of solar physics, ranging from the internal structure of the Sun and its evolution to the outer corona and solar wind in interplanetary space. Papers on solar-terrestrial physics and on stellar research are also published when their results have a direct bearing on our understanding of the Sun.
×
引用
GB/T 7714-2015
复制
MLA
复制
APA
复制
导出至
BibTeX EndNote RefMan NoteFirst NoteExpress
×
提示
您的信息不完整,为了账户安全,请先补充。
现在去补充
×
提示
您因"违规操作"
具体请查看互助需知
我知道了
×
提示
确定
请完成安全验证×
copy
已复制链接
快去分享给好友吧!
我知道了
右上角分享
点击右上角分享
0
联系我们:info@booksci.cn Book学术提供免费学术资源搜索服务,方便国内外学者检索中英文文献。致力于提供最便捷和优质的服务体验。 Copyright © 2023 布克学术 All rights reserved.
京ICP备2023020795号-1
ghs 京公网安备 11010802042870号
Book学术文献互助
Book学术文献互助群
群 号:604180095
Book学术官方微信