胃肠内镜护士核心能力测评量表的编制与心理测试。

IF 1.4 4区 医学 Q2 MEDICINE, GENERAL & INTERNAL
Guiqiong Xie, Zhi Zeng, Yazhi He, Xiang Liao, Chaoxiang You
{"title":"胃肠内镜护士核心能力测评量表的编制与心理测试。","authors":"Guiqiong Xie, Zhi Zeng, Yazhi He, Xiang Liao, Chaoxiang You","doi":"10.1097/MD.0000000000044969","DOIUrl":null,"url":null,"abstract":"<p><p>Digestive endoscopy nurses play a pivotal role in contemporary medical settings marked by advancing endoscopic technologies and increasing complexity. Nonetheless, there exists a deficiency in tools tailored for the effective evaluation of their essential competencies. Thus, there is an imperative to develop, validate, and evaluate the reliability and validity of a dedicated assessment scale for this purpose. Guided by role theory and core competency principles, we constructed a scale through literature analysis, semi-structured interviews, and expert consultations. An initial survey involving 413 digestive endoscopy nurses was conducted for item analysis and selection to refine the scale. Subsequently, the scale's reliability and validity were assessed through a second survey involving 512 nurses, ensuring its robustness and applicability in clinical settings. The developed Core Competency Assessment Scale for Digestive Endoscopy Nurses consists of 41 items organized into 5 dimensions: Professional Attitude, Theoretical Knowledge, Practical Skills, Communication and Coordination Abilities, and Professional Development. Each item demonstrates strong discriminative validity. The cumulative variance explained by these factors is 77.59%. The scale exhibits a Cronbach α coefficient of 0.84 and a test-retest reliability coefficient of 0.80. The content validity index at the item level ranges from 0.80 to 1, and at the scale level, it is 0.96. The Core Competency Assessment Scale for Digestive Endoscopy Nurses demonstrates robust reliability and validity, thereby establishing its suitability for evaluating their essential capabilities in clinical practice.</p>","PeriodicalId":18549,"journal":{"name":"Medicine","volume":"104 40","pages":"e44969"},"PeriodicalIF":1.4000,"publicationDate":"2025-10-03","publicationTypes":"Journal Article","fieldsOfStudy":null,"isOpenAccess":false,"openAccessPdf":"https://www.ncbi.nlm.nih.gov/pmc/articles/PMC12499667/pdf/","citationCount":"0","resultStr":"{\"title\":\"Development and psychometric test of core competency assessment scale for gastrointestinal endoscopy nurses.\",\"authors\":\"Guiqiong Xie, Zhi Zeng, Yazhi He, Xiang Liao, Chaoxiang You\",\"doi\":\"10.1097/MD.0000000000044969\",\"DOIUrl\":null,\"url\":null,\"abstract\":\"<p><p>Digestive endoscopy nurses play a pivotal role in contemporary medical settings marked by advancing endoscopic technologies and increasing complexity. Nonetheless, there exists a deficiency in tools tailored for the effective evaluation of their essential competencies. Thus, there is an imperative to develop, validate, and evaluate the reliability and validity of a dedicated assessment scale for this purpose. Guided by role theory and core competency principles, we constructed a scale through literature analysis, semi-structured interviews, and expert consultations. An initial survey involving 413 digestive endoscopy nurses was conducted for item analysis and selection to refine the scale. Subsequently, the scale's reliability and validity were assessed through a second survey involving 512 nurses, ensuring its robustness and applicability in clinical settings. The developed Core Competency Assessment Scale for Digestive Endoscopy Nurses consists of 41 items organized into 5 dimensions: Professional Attitude, Theoretical Knowledge, Practical Skills, Communication and Coordination Abilities, and Professional Development. Each item demonstrates strong discriminative validity. The cumulative variance explained by these factors is 77.59%. The scale exhibits a Cronbach α coefficient of 0.84 and a test-retest reliability coefficient of 0.80. The content validity index at the item level ranges from 0.80 to 1, and at the scale level, it is 0.96. The Core Competency Assessment Scale for Digestive Endoscopy Nurses demonstrates robust reliability and validity, thereby establishing its suitability for evaluating their essential capabilities in clinical practice.</p>\",\"PeriodicalId\":18549,\"journal\":{\"name\":\"Medicine\",\"volume\":\"104 40\",\"pages\":\"e44969\"},\"PeriodicalIF\":1.4000,\"publicationDate\":\"2025-10-03\",\"publicationTypes\":\"Journal Article\",\"fieldsOfStudy\":null,\"isOpenAccess\":false,\"openAccessPdf\":\"https://www.ncbi.nlm.nih.gov/pmc/articles/PMC12499667/pdf/\",\"citationCount\":\"0\",\"resultStr\":null,\"platform\":\"Semanticscholar\",\"paperid\":null,\"PeriodicalName\":\"Medicine\",\"FirstCategoryId\":\"3\",\"ListUrlMain\":\"https://doi.org/10.1097/MD.0000000000044969\",\"RegionNum\":4,\"RegionCategory\":\"医学\",\"ArticlePicture\":[],\"TitleCN\":null,\"AbstractTextCN\":null,\"PMCID\":null,\"EPubDate\":\"\",\"PubModel\":\"\",\"JCR\":\"Q2\",\"JCRName\":\"MEDICINE, GENERAL & INTERNAL\",\"Score\":null,\"Total\":0}","platform":"Semanticscholar","paperid":null,"PeriodicalName":"Medicine","FirstCategoryId":"3","ListUrlMain":"https://doi.org/10.1097/MD.0000000000044969","RegionNum":4,"RegionCategory":"医学","ArticlePicture":[],"TitleCN":null,"AbstractTextCN":null,"PMCID":null,"EPubDate":"","PubModel":"","JCR":"Q2","JCRName":"MEDICINE, GENERAL & INTERNAL","Score":null,"Total":0}
引用次数: 0

摘要

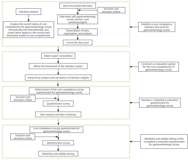
消化内窥镜护士在当代医疗环境中发挥着关键作用,标志着内窥镜技术的进步和复杂性的增加。尽管如此,在为有效评价其基本能力而量身定制的工具方面仍然存在不足。因此,有必要为此目的开发、验证和评估专用评估量表的可靠性和有效性。在角色理论和核心竞争力原则的指导下,我们通过文献分析、半结构化访谈和专家咨询等方法构建了量表。对413名消化内镜护士进行初步调查,进行项目分析和选择,完善量表。随后,通过对512名护士的二次调查,评估量表的信度和效度,确保量表在临床环境中的稳健性和适用性。编制的《消化内镜护士核心能力评估量表》共41项,分为专业态度、理论知识、实践技能、沟通协调能力和专业发展5个维度。各条目具有较强的判别效度。这些因素解释的累积方差为77.59%。量表的Cronbach α系数为0.84,重测信度系数为0.80。项目层面的内容效度指数为0.80 ~ 1,量表层面的内容效度指数为0.96。《消化内窥镜护士核心能力评估量表》具有较强的信度和效度,适用于临床实践中对护士核心能力的评估。
本文章由计算机程序翻译,如有差异,请以英文原文为准。

Development and psychometric test of core competency assessment scale for gastrointestinal endoscopy nurses.

Development and psychometric test of core competency assessment scale for gastrointestinal endoscopy nurses.

Digestive endoscopy nurses play a pivotal role in contemporary medical settings marked by advancing endoscopic technologies and increasing complexity. Nonetheless, there exists a deficiency in tools tailored for the effective evaluation of their essential competencies. Thus, there is an imperative to develop, validate, and evaluate the reliability and validity of a dedicated assessment scale for this purpose. Guided by role theory and core competency principles, we constructed a scale through literature analysis, semi-structured interviews, and expert consultations. An initial survey involving 413 digestive endoscopy nurses was conducted for item analysis and selection to refine the scale. Subsequently, the scale's reliability and validity were assessed through a second survey involving 512 nurses, ensuring its robustness and applicability in clinical settings. The developed Core Competency Assessment Scale for Digestive Endoscopy Nurses consists of 41 items organized into 5 dimensions: Professional Attitude, Theoretical Knowledge, Practical Skills, Communication and Coordination Abilities, and Professional Development. Each item demonstrates strong discriminative validity. The cumulative variance explained by these factors is 77.59%. The scale exhibits a Cronbach α coefficient of 0.84 and a test-retest reliability coefficient of 0.80. The content validity index at the item level ranges from 0.80 to 1, and at the scale level, it is 0.96. The Core Competency Assessment Scale for Digestive Endoscopy Nurses demonstrates robust reliability and validity, thereby establishing its suitability for evaluating their essential capabilities in clinical practice.

求助全文
通过发布文献求助,成功后即可免费获取论文全文。 去求助
来源期刊
Medicine
Medicine 医学-医学:内科
CiteScore
2.80
自引率
0.00%
发文量
4342
审稿时长
>12 weeks
期刊介绍: Medicine is now a fully open access journal, providing authors with a distinctive new service offering continuous publication of original research across a broad spectrum of medical scientific disciplines and sub-specialties. As an open access title, Medicine will continue to provide authors with an established, trusted platform for the publication of their work. To ensure the ongoing quality of Medicine’s content, the peer-review process will only accept content that is scientifically, technically and ethically sound, and in compliance with standard reporting guidelines.
×
引用
GB/T 7714-2015
复制
MLA
复制
APA
复制
导出至
BibTeX EndNote RefMan NoteFirst NoteExpress
×
提示
您的信息不完整,为了账户安全,请先补充。
现在去补充
×
提示
您因"违规操作"
具体请查看互助需知
我知道了
×
提示
确定
请完成安全验证×
copy
已复制链接
快去分享给好友吧!
我知道了
右上角分享
点击右上角分享
0
联系我们:info@booksci.cn Book学术提供免费学术资源搜索服务,方便国内外学者检索中英文文献。致力于提供最便捷和优质的服务体验。 Copyright © 2023 布克学术 All rights reserved.
京ICP备2023020795号-1
ghs 京公网安备 11010802042870号
Book学术文献互助
Book学术文献互助群
群 号:604180095
Book学术官方微信