水稻转录因子HSTL通过调控赤霉素稳态调控株高和盐胁迫响应。

IF 5 1区 农林科学 Q1 AGRONOMY
Rice Pub Date : 2025-10-03 DOI:10.1186/s12284-025-00851-y
Chenyu Wang, Zhuowei Cheng, Mei Zhou, Zuming Lu, Qiong Jiang, Kaixing Lu, Cheng Zhu, Yanfei Ding
{"title":"水稻转录因子HSTL通过调控赤霉素稳态调控株高和盐胁迫响应。","authors":"Chenyu Wang, Zhuowei Cheng, Mei Zhou, Zuming Lu, Qiong Jiang, Kaixing Lu, Cheng Zhu, Yanfei Ding","doi":"10.1186/s12284-025-00851-y","DOIUrl":null,"url":null,"abstract":"<p><p>Gibberellins (GAs) are crucial in the regulation of plant growth and development, and in responses to adverse environments. Here, we report that a Cys2 /His2 zinc finger protein in rice, HSTL (heat stress tolerance like), participates in the control of stem elongation and salt stress response by affecting GA homeostasis. Knockdown of HSTL increased plant height, internode elongation and bioactive GAs levels in rice plants. Comparative transcriptome showed that HSTL plays a critical role in rice GA pathway through regulation of genes involved in GA biosynthesis and metabolism. In addition, HSTL knockdown seedlings maintained higher relative water content and lower accumulation of H<sub>2</sub>O<sub>2</sub> as well as higher tolerance to salt stress compared with the wild-type (WT). These results suggest that HSTL plays an important role in regulating internode elongation and stress response by coordinating GAs homeostasis, thus providing a useful target for engineering stress-tolerant rice varieties.</p>","PeriodicalId":21408,"journal":{"name":"Rice","volume":"18 1","pages":"92"},"PeriodicalIF":5.0000,"publicationDate":"2025-10-03","publicationTypes":"Journal Article","fieldsOfStudy":null,"isOpenAccess":false,"openAccessPdf":"https://www.ncbi.nlm.nih.gov/pmc/articles/PMC12494518/pdf/","citationCount":"0","resultStr":"{\"title\":\"Rice Transcription Factor HSTL Regulates Plant Height and Salt Stress Response by Modulating Gibberellin Homeostasis.\",\"authors\":\"Chenyu Wang, Zhuowei Cheng, Mei Zhou, Zuming Lu, Qiong Jiang, Kaixing Lu, Cheng Zhu, Yanfei Ding\",\"doi\":\"10.1186/s12284-025-00851-y\",\"DOIUrl\":null,\"url\":null,\"abstract\":\"<p><p>Gibberellins (GAs) are crucial in the regulation of plant growth and development, and in responses to adverse environments. Here, we report that a Cys2 /His2 zinc finger protein in rice, HSTL (heat stress tolerance like), participates in the control of stem elongation and salt stress response by affecting GA homeostasis. Knockdown of HSTL increased plant height, internode elongation and bioactive GAs levels in rice plants. Comparative transcriptome showed that HSTL plays a critical role in rice GA pathway through regulation of genes involved in GA biosynthesis and metabolism. In addition, HSTL knockdown seedlings maintained higher relative water content and lower accumulation of H<sub>2</sub>O<sub>2</sub> as well as higher tolerance to salt stress compared with the wild-type (WT). These results suggest that HSTL plays an important role in regulating internode elongation and stress response by coordinating GAs homeostasis, thus providing a useful target for engineering stress-tolerant rice varieties.</p>\",\"PeriodicalId\":21408,\"journal\":{\"name\":\"Rice\",\"volume\":\"18 1\",\"pages\":\"92\"},\"PeriodicalIF\":5.0000,\"publicationDate\":\"2025-10-03\",\"publicationTypes\":\"Journal Article\",\"fieldsOfStudy\":null,\"isOpenAccess\":false,\"openAccessPdf\":\"https://www.ncbi.nlm.nih.gov/pmc/articles/PMC12494518/pdf/\",\"citationCount\":\"0\",\"resultStr\":null,\"platform\":\"Semanticscholar\",\"paperid\":null,\"PeriodicalName\":\"Rice\",\"FirstCategoryId\":\"97\",\"ListUrlMain\":\"https://doi.org/10.1186/s12284-025-00851-y\",\"RegionNum\":1,\"RegionCategory\":\"农林科学\",\"ArticlePicture\":[],\"TitleCN\":null,\"AbstractTextCN\":null,\"PMCID\":null,\"EPubDate\":\"\",\"PubModel\":\"\",\"JCR\":\"Q1\",\"JCRName\":\"AGRONOMY\",\"Score\":null,\"Total\":0}","platform":"Semanticscholar","paperid":null,"PeriodicalName":"Rice","FirstCategoryId":"97","ListUrlMain":"https://doi.org/10.1186/s12284-025-00851-y","RegionNum":1,"RegionCategory":"农林科学","ArticlePicture":[],"TitleCN":null,"AbstractTextCN":null,"PMCID":null,"EPubDate":"","PubModel":"","JCR":"Q1","JCRName":"AGRONOMY","Score":null,"Total":0}
引用次数: 0

摘要

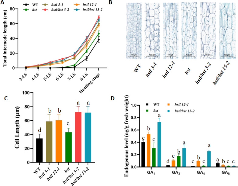
赤霉素(giberellins, GAs)在调节植物生长发育和应对不利环境中起着至关重要的作用。在这里,我们报道了水稻中Cys2 /His2锌指蛋白HSTL(耐热性)通过影响GA稳态参与控制茎伸长和盐胁迫响应。敲除HSTL可提高水稻植株的株高、节间伸长和生物活性气体水平。比较转录组研究表明,HSTL通过调控水稻赤霉素生物合成和代谢相关基因,在水稻赤霉素途径中发挥关键作用。此外,与野生型相比,HSTL敲低的幼苗保持了更高的相对含水量和更低的H2O2积累,并且对盐胁迫的耐受性更高。这些结果表明,HSTL通过协调GAs稳态,在调控水稻节间伸长和胁迫响应中起着重要作用,从而为工程抗逆性水稻品种提供了一个有用的靶点。
本文章由计算机程序翻译,如有差异,请以英文原文为准。

Rice Transcription Factor HSTL Regulates Plant Height and Salt Stress Response by Modulating Gibberellin Homeostasis.

Rice Transcription Factor HSTL Regulates Plant Height and Salt Stress Response by Modulating Gibberellin Homeostasis.

Rice Transcription Factor HSTL Regulates Plant Height and Salt Stress Response by Modulating Gibberellin Homeostasis.

Rice Transcription Factor HSTL Regulates Plant Height and Salt Stress Response by Modulating Gibberellin Homeostasis.

Gibberellins (GAs) are crucial in the regulation of plant growth and development, and in responses to adverse environments. Here, we report that a Cys2 /His2 zinc finger protein in rice, HSTL (heat stress tolerance like), participates in the control of stem elongation and salt stress response by affecting GA homeostasis. Knockdown of HSTL increased plant height, internode elongation and bioactive GAs levels in rice plants. Comparative transcriptome showed that HSTL plays a critical role in rice GA pathway through regulation of genes involved in GA biosynthesis and metabolism. In addition, HSTL knockdown seedlings maintained higher relative water content and lower accumulation of H2O2 as well as higher tolerance to salt stress compared with the wild-type (WT). These results suggest that HSTL plays an important role in regulating internode elongation and stress response by coordinating GAs homeostasis, thus providing a useful target for engineering stress-tolerant rice varieties.

求助全文
通过发布文献求助,成功后即可免费获取论文全文。 去求助
来源期刊
Rice
Rice AGRONOMY-
CiteScore
10.10
自引率
3.60%
发文量
60
审稿时长
>12 weeks
期刊介绍: Rice aims to fill a glaring void in basic and applied plant science journal publishing. This journal is the world''s only high-quality serial publication for reporting current advances in rice genetics, structural and functional genomics, comparative genomics, molecular biology and physiology, molecular breeding and comparative biology. Rice welcomes review articles and original papers in all of the aforementioned areas and serves as the primary source of newly published information for researchers and students in rice and related research.
×
引用
GB/T 7714-2015
复制
MLA
复制
APA
复制
导出至
BibTeX EndNote RefMan NoteFirst NoteExpress
×
提示
您的信息不完整,为了账户安全,请先补充。
现在去补充
×
提示
您因"违规操作"
具体请查看互助需知
我知道了
×
提示
确定
请完成安全验证×
copy
已复制链接
快去分享给好友吧!
我知道了
右上角分享
点击右上角分享
0
联系我们:info@booksci.cn Book学术提供免费学术资源搜索服务,方便国内外学者检索中英文文献。致力于提供最便捷和优质的服务体验。 Copyright © 2023 布克学术 All rights reserved.
京ICP备2023020795号-1
ghs 京公网安备 11010802042870号
Book学术文献互助
Book学术文献互助群
群 号:604180095
Book学术官方微信