年龄相关脆性X综合征(FXS)儿童患者血清代谢和肠道微生物组差异可能有利于临床治疗的发展。

IF 2 4区 医学 Q2 MEDICINE, GENERAL & INTERNAL
International Journal of General Medicine Pub Date : 2025-09-26 eCollection Date: 2025-01-01 DOI:10.2147/IJGM.S548349
Xiaqing Han, Jianen Zhu, Wenying Zhao, Ying Han
{"title":"年龄相关脆性X综合征(FXS)儿童患者血清代谢和肠道微生物组差异可能有利于临床治疗的发展。","authors":"Xiaqing Han, Jianen Zhu, Wenying Zhao, Ying Han","doi":"10.2147/IJGM.S548349","DOIUrl":null,"url":null,"abstract":"<p><strong>Background: </strong>Fragile X syndrome (FXS) is a rare, genetically based neurodevelopmental disorder characterized by intellectual disability. While previous research has largely focused on its genetic mechanisms, the role of metabolism and the gut microbiome in FXS remains underexplored. This study aimed to investigate age-related metabolic differences in the gut flora and serum metabolites of children with FXS and their associations with clinical behavioral outcomes.</p><p><strong>Methods: </strong>A total of 32 children with FXS under 18 years were enrolled and divided into two age groups: younger (3-8 years) and older (8-18 years). Intestinal microbiota composition was analyzed using 16S rDNA gene sequencing, and serum metabolite profiles were assessed via ultra-performance liquid chromatography-mass spectrometry (UPLC-MS). Spearman correlation analysis was used to assess associations among gut flora, serum metabolites, and scores from the Social Responsiveness Scale (SRS) and Child Behavior Checklist (CBCL).</p><p><strong>Results: </strong>Significant differences in gut bacterial genera and 1,352 serum metabolites were observed between the age groups. The older group exhibited higher levels of phospholipids, steroids, and peptides, and enrichment in the steroid hormone biosynthesis pathway. Several metabolites were significantly correlated with SRS and CBCL scores, indicating potential links between metabolic changes and behavioral symptoms.</p><p><strong>Conclusion: </strong>Age-associated metabolic and gut microbiota alterations in FXS may contribute to variations in clinical presentation. These findings suggest a metabolic basis for FXS and provide a foundation for future research into microbiome-targeted interventions in FXS management.</p>","PeriodicalId":14131,"journal":{"name":"International Journal of General Medicine","volume":"18 ","pages":"5869-5882"},"PeriodicalIF":2.0000,"publicationDate":"2025-09-26","publicationTypes":"Journal Article","fieldsOfStudy":null,"isOpenAccess":false,"openAccessPdf":"https://www.ncbi.nlm.nih.gov/pmc/articles/PMC12484101/pdf/","citationCount":"0","resultStr":"{\"title\":\"Serum Metabolic and Gut Microbiome Differences in Age-Associated Fragile X Syndrome (FXS) Pediatric Patients May Benefit Clinical Therapy Development.\",\"authors\":\"Xiaqing Han, Jianen Zhu, Wenying Zhao, Ying Han\",\"doi\":\"10.2147/IJGM.S548349\",\"DOIUrl\":null,\"url\":null,\"abstract\":\"<p><strong>Background: </strong>Fragile X syndrome (FXS) is a rare, genetically based neurodevelopmental disorder characterized by intellectual disability. While previous research has largely focused on its genetic mechanisms, the role of metabolism and the gut microbiome in FXS remains underexplored. This study aimed to investigate age-related metabolic differences in the gut flora and serum metabolites of children with FXS and their associations with clinical behavioral outcomes.</p><p><strong>Methods: </strong>A total of 32 children with FXS under 18 years were enrolled and divided into two age groups: younger (3-8 years) and older (8-18 years). Intestinal microbiota composition was analyzed using 16S rDNA gene sequencing, and serum metabolite profiles were assessed via ultra-performance liquid chromatography-mass spectrometry (UPLC-MS). Spearman correlation analysis was used to assess associations among gut flora, serum metabolites, and scores from the Social Responsiveness Scale (SRS) and Child Behavior Checklist (CBCL).</p><p><strong>Results: </strong>Significant differences in gut bacterial genera and 1,352 serum metabolites were observed between the age groups. The older group exhibited higher levels of phospholipids, steroids, and peptides, and enrichment in the steroid hormone biosynthesis pathway. Several metabolites were significantly correlated with SRS and CBCL scores, indicating potential links between metabolic changes and behavioral symptoms.</p><p><strong>Conclusion: </strong>Age-associated metabolic and gut microbiota alterations in FXS may contribute to variations in clinical presentation. These findings suggest a metabolic basis for FXS and provide a foundation for future research into microbiome-targeted interventions in FXS management.</p>\",\"PeriodicalId\":14131,\"journal\":{\"name\":\"International Journal of General Medicine\",\"volume\":\"18 \",\"pages\":\"5869-5882\"},\"PeriodicalIF\":2.0000,\"publicationDate\":\"2025-09-26\",\"publicationTypes\":\"Journal Article\",\"fieldsOfStudy\":null,\"isOpenAccess\":false,\"openAccessPdf\":\"https://www.ncbi.nlm.nih.gov/pmc/articles/PMC12484101/pdf/\",\"citationCount\":\"0\",\"resultStr\":null,\"platform\":\"Semanticscholar\",\"paperid\":null,\"PeriodicalName\":\"International Journal of General Medicine\",\"FirstCategoryId\":\"3\",\"ListUrlMain\":\"https://doi.org/10.2147/IJGM.S548349\",\"RegionNum\":4,\"RegionCategory\":\"医学\",\"ArticlePicture\":[],\"TitleCN\":null,\"AbstractTextCN\":null,\"PMCID\":null,\"EPubDate\":\"2025/1/1 0:00:00\",\"PubModel\":\"eCollection\",\"JCR\":\"Q2\",\"JCRName\":\"MEDICINE, GENERAL & INTERNAL\",\"Score\":null,\"Total\":0}","platform":"Semanticscholar","paperid":null,"PeriodicalName":"International Journal of General Medicine","FirstCategoryId":"3","ListUrlMain":"https://doi.org/10.2147/IJGM.S548349","RegionNum":4,"RegionCategory":"医学","ArticlePicture":[],"TitleCN":null,"AbstractTextCN":null,"PMCID":null,"EPubDate":"2025/1/1 0:00:00","PubModel":"eCollection","JCR":"Q2","JCRName":"MEDICINE, GENERAL & INTERNAL","Score":null,"Total":0}
引用次数: 0

摘要

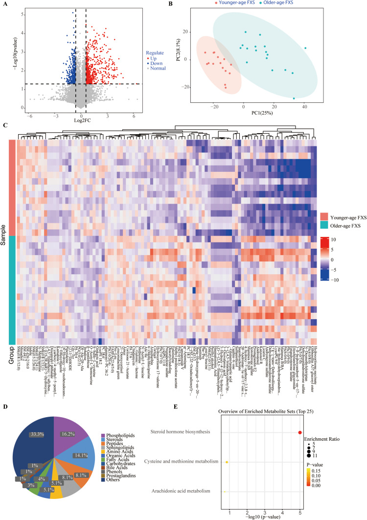
背景:脆性X染色体综合征(FXS)是一种罕见的以智力残疾为特征的遗传性神经发育障碍。虽然之前的研究主要集中在其遗传机制上,但代谢和肠道微生物组在FXS中的作用仍未得到充分探索。本研究旨在探讨FXS患儿肠道菌群和血清代谢物的年龄相关代谢差异及其与临床行为结局的关系。方法:入选32例18岁以下FXS患儿,分为低龄组(3-8岁)和高龄组(8-18岁)。采用16S rDNA基因测序分析肠道菌群组成,采用超高效液相色谱-质谱(UPLC-MS)分析血清代谢物谱。采用Spearman相关分析评估肠道菌群、血清代谢物、社会反应量表(SRS)和儿童行为检查表(CBCL)得分之间的相关性。结果:肠道细菌属和1352种血清代谢物在年龄组间存在显著差异。老年组表现出更高水平的磷脂、类固醇和多肽,并在类固醇激素生物合成途径中富集。几种代谢物与SRS和CBCL评分显著相关,表明代谢变化与行为症状之间存在潜在联系。结论:FXS患者年龄相关的代谢和肠道菌群改变可能导致临床表现的变化。这些发现提示了FXS的代谢基础,并为未来研究针对微生物组的FXS管理干预提供了基础。
本文章由计算机程序翻译,如有差异,请以英文原文为准。

Serum Metabolic and Gut Microbiome Differences in Age-Associated Fragile X Syndrome (FXS) Pediatric Patients May Benefit Clinical Therapy Development.

Serum Metabolic and Gut Microbiome Differences in Age-Associated Fragile X Syndrome (FXS) Pediatric Patients May Benefit Clinical Therapy Development.

Serum Metabolic and Gut Microbiome Differences in Age-Associated Fragile X Syndrome (FXS) Pediatric Patients May Benefit Clinical Therapy Development.

Serum Metabolic and Gut Microbiome Differences in Age-Associated Fragile X Syndrome (FXS) Pediatric Patients May Benefit Clinical Therapy Development.

Background: Fragile X syndrome (FXS) is a rare, genetically based neurodevelopmental disorder characterized by intellectual disability. While previous research has largely focused on its genetic mechanisms, the role of metabolism and the gut microbiome in FXS remains underexplored. This study aimed to investigate age-related metabolic differences in the gut flora and serum metabolites of children with FXS and their associations with clinical behavioral outcomes.

Methods: A total of 32 children with FXS under 18 years were enrolled and divided into two age groups: younger (3-8 years) and older (8-18 years). Intestinal microbiota composition was analyzed using 16S rDNA gene sequencing, and serum metabolite profiles were assessed via ultra-performance liquid chromatography-mass spectrometry (UPLC-MS). Spearman correlation analysis was used to assess associations among gut flora, serum metabolites, and scores from the Social Responsiveness Scale (SRS) and Child Behavior Checklist (CBCL).

Results: Significant differences in gut bacterial genera and 1,352 serum metabolites were observed between the age groups. The older group exhibited higher levels of phospholipids, steroids, and peptides, and enrichment in the steroid hormone biosynthesis pathway. Several metabolites were significantly correlated with SRS and CBCL scores, indicating potential links between metabolic changes and behavioral symptoms.

Conclusion: Age-associated metabolic and gut microbiota alterations in FXS may contribute to variations in clinical presentation. These findings suggest a metabolic basis for FXS and provide a foundation for future research into microbiome-targeted interventions in FXS management.

求助全文
通过发布文献求助,成功后即可免费获取论文全文。 去求助
来源期刊
International Journal of General Medicine
International Journal of General Medicine Medicine-General Medicine
自引率
0.00%
发文量
1113
审稿时长
16 weeks
期刊介绍: The International Journal of General Medicine is an international, peer-reviewed, open access journal that focuses on general and internal medicine, pathogenesis, epidemiology, diagnosis, monitoring and treatment protocols. The journal is characterized by the rapid reporting of reviews, original research and clinical studies across all disease areas. A key focus of the journal is the elucidation of disease processes and management protocols resulting in improved outcomes for the patient. Patient perspectives such as satisfaction, quality of life, health literacy and communication and their role in developing new healthcare programs and optimizing clinical outcomes are major areas of interest for the journal. As of 1st April 2019, the International Journal of General Medicine will no longer consider meta-analyses for publication.
×
引用
GB/T 7714-2015
复制
MLA
复制
APA
复制
导出至
BibTeX EndNote RefMan NoteFirst NoteExpress
×
提示
您的信息不完整,为了账户安全,请先补充。
现在去补充
×
提示
您因"违规操作"
具体请查看互助需知
我知道了
×
提示
确定
请完成安全验证×
copy
已复制链接
快去分享给好友吧!
我知道了
右上角分享
点击右上角分享
0
联系我们:info@booksci.cn Book学术提供免费学术资源搜索服务,方便国内外学者检索中英文文献。致力于提供最便捷和优质的服务体验。 Copyright © 2023 布克学术 All rights reserved.
京ICP备2023020795号-1
ghs 京公网安备 11010802042870号
Book学术文献互助
Book学术文献互助群
群 号:604180095
Book学术官方微信