免疫检查点阻断期间分泌的IgA扩增增强了嗜肠性T细胞对肿瘤生长的控制

IF 12.5 1区 综合性期刊 Q1 MULTIDISCIPLINARY SCIENCES
Benedetta De Ponte Conti, Rebecca Marino, Tanja Rezzonico-Jost, Mattia Forcato, Davide Mangani, Elisabetta Notario, Giorgio Gargari, Elena Carelli, Andrea Rinaldi, Andrea Raimondi, Simone Moro, Marinella Marzano, Grazia Visci, Lisa Perruzza, Matteo Raneri, Denise Dallavalle, Giacomo Mantegazza, Ludovica Montani, Francesco Prisco, Roshan Takur, Jens Geginat, Frauke Seehusen, Samuele Notarbartolo, Graziano Pesole, Silvio Bicciato, Simone Guglielmetti, Fabio Grassi
{"title":"免疫检查点阻断期间分泌的IgA扩增增强了嗜肠性T细胞对肿瘤生长的控制","authors":"Benedetta De Ponte Conti,&nbsp;Rebecca Marino,&nbsp;Tanja Rezzonico-Jost,&nbsp;Mattia Forcato,&nbsp;Davide Mangani,&nbsp;Elisabetta Notario,&nbsp;Giorgio Gargari,&nbsp;Elena Carelli,&nbsp;Andrea Rinaldi,&nbsp;Andrea Raimondi,&nbsp;Simone Moro,&nbsp;Marinella Marzano,&nbsp;Grazia Visci,&nbsp;Lisa Perruzza,&nbsp;Matteo Raneri,&nbsp;Denise Dallavalle,&nbsp;Giacomo Mantegazza,&nbsp;Ludovica Montani,&nbsp;Francesco Prisco,&nbsp;Roshan Takur,&nbsp;Jens Geginat,&nbsp;Frauke Seehusen,&nbsp;Samuele Notarbartolo,&nbsp;Graziano Pesole,&nbsp;Silvio Bicciato,&nbsp;Simone Guglielmetti,&nbsp;Fabio Grassi","doi":"10.1126/sciadv.aeb5308","DOIUrl":null,"url":null,"abstract":"<div >The gut microbiota is essential for many aspects of host physiology, and secretory immunoglobulin A (sIgA) modulates its function. The microbiota community determines the efficacy of immune checkpoint blockade (ICB) in cancer immunotherapy; however, mechanisms able to improve this function are not known. Extracellular adenosine triphosphate (ATP) released by the microbiota restricts the sIgA repertoire by limiting T follicular helper (T<sub>FH</sub>) cell activity in the Peyer’s patches via stimulation of the ionotropic P2X7 receptor. We show that sIgA amplification by oral administration of the ATP hydrolyzing enzyme apyrase corrects enteropathic features of ICB and improves therapeutic efficacy. Consistent with sIgA function in reshaping the gut ecosystem and enhancing ICB, <i>IgA<sup>−/−</sup></i> mice did not show any improvement of antitumor response by apyrase administration. Mechanistically, data in mice and patients with cancer suggest that invigorated enterotropic cytotoxic T cells expressing the chemokine receptor CCR9 replenish the tumor microenvironment in a CCL25-mediated manner and control tumor growth, resulting in improved ICB efficacy.</div>","PeriodicalId":21609,"journal":{"name":"Science Advances","volume":"11 40","pages":""},"PeriodicalIF":12.5000,"publicationDate":"2025-10-03","publicationTypes":"Journal Article","fieldsOfStudy":null,"isOpenAccess":false,"openAccessPdf":"https://www.science.org/doi/reader/10.1126/sciadv.aeb5308","citationCount":"0","resultStr":"{\"title\":\"Secretory IgA amplification during immune checkpoint blockade enhances the control of tumor growth by enterotropic T cells\",\"authors\":\"Benedetta De Ponte Conti,&nbsp;Rebecca Marino,&nbsp;Tanja Rezzonico-Jost,&nbsp;Mattia Forcato,&nbsp;Davide Mangani,&nbsp;Elisabetta Notario,&nbsp;Giorgio Gargari,&nbsp;Elena Carelli,&nbsp;Andrea Rinaldi,&nbsp;Andrea Raimondi,&nbsp;Simone Moro,&nbsp;Marinella Marzano,&nbsp;Grazia Visci,&nbsp;Lisa Perruzza,&nbsp;Matteo Raneri,&nbsp;Denise Dallavalle,&nbsp;Giacomo Mantegazza,&nbsp;Ludovica Montani,&nbsp;Francesco Prisco,&nbsp;Roshan Takur,&nbsp;Jens Geginat,&nbsp;Frauke Seehusen,&nbsp;Samuele Notarbartolo,&nbsp;Graziano Pesole,&nbsp;Silvio Bicciato,&nbsp;Simone Guglielmetti,&nbsp;Fabio Grassi\",\"doi\":\"10.1126/sciadv.aeb5308\",\"DOIUrl\":null,\"url\":null,\"abstract\":\"<div >The gut microbiota is essential for many aspects of host physiology, and secretory immunoglobulin A (sIgA) modulates its function. The microbiota community determines the efficacy of immune checkpoint blockade (ICB) in cancer immunotherapy; however, mechanisms able to improve this function are not known. Extracellular adenosine triphosphate (ATP) released by the microbiota restricts the sIgA repertoire by limiting T follicular helper (T<sub>FH</sub>) cell activity in the Peyer’s patches via stimulation of the ionotropic P2X7 receptor. We show that sIgA amplification by oral administration of the ATP hydrolyzing enzyme apyrase corrects enteropathic features of ICB and improves therapeutic efficacy. Consistent with sIgA function in reshaping the gut ecosystem and enhancing ICB, <i>IgA<sup>−/−</sup></i> mice did not show any improvement of antitumor response by apyrase administration. Mechanistically, data in mice and patients with cancer suggest that invigorated enterotropic cytotoxic T cells expressing the chemokine receptor CCR9 replenish the tumor microenvironment in a CCL25-mediated manner and control tumor growth, resulting in improved ICB efficacy.</div>\",\"PeriodicalId\":21609,\"journal\":{\"name\":\"Science Advances\",\"volume\":\"11 40\",\"pages\":\"\"},\"PeriodicalIF\":12.5000,\"publicationDate\":\"2025-10-03\",\"publicationTypes\":\"Journal Article\",\"fieldsOfStudy\":null,\"isOpenAccess\":false,\"openAccessPdf\":\"https://www.science.org/doi/reader/10.1126/sciadv.aeb5308\",\"citationCount\":\"0\",\"resultStr\":null,\"platform\":\"Semanticscholar\",\"paperid\":null,\"PeriodicalName\":\"Science Advances\",\"FirstCategoryId\":\"103\",\"ListUrlMain\":\"https://www.science.org/doi/10.1126/sciadv.aeb5308\",\"RegionNum\":1,\"RegionCategory\":\"综合性期刊\",\"ArticlePicture\":[],\"TitleCN\":null,\"AbstractTextCN\":null,\"PMCID\":null,\"EPubDate\":\"\",\"PubModel\":\"\",\"JCR\":\"Q1\",\"JCRName\":\"MULTIDISCIPLINARY SCIENCES\",\"Score\":null,\"Total\":0}","platform":"Semanticscholar","paperid":null,"PeriodicalName":"Science Advances","FirstCategoryId":"103","ListUrlMain":"https://www.science.org/doi/10.1126/sciadv.aeb5308","RegionNum":1,"RegionCategory":"综合性期刊","ArticlePicture":[],"TitleCN":null,"AbstractTextCN":null,"PMCID":null,"EPubDate":"","PubModel":"","JCR":"Q1","JCRName":"MULTIDISCIPLINARY SCIENCES","Score":null,"Total":0}
引用次数: 0

摘要

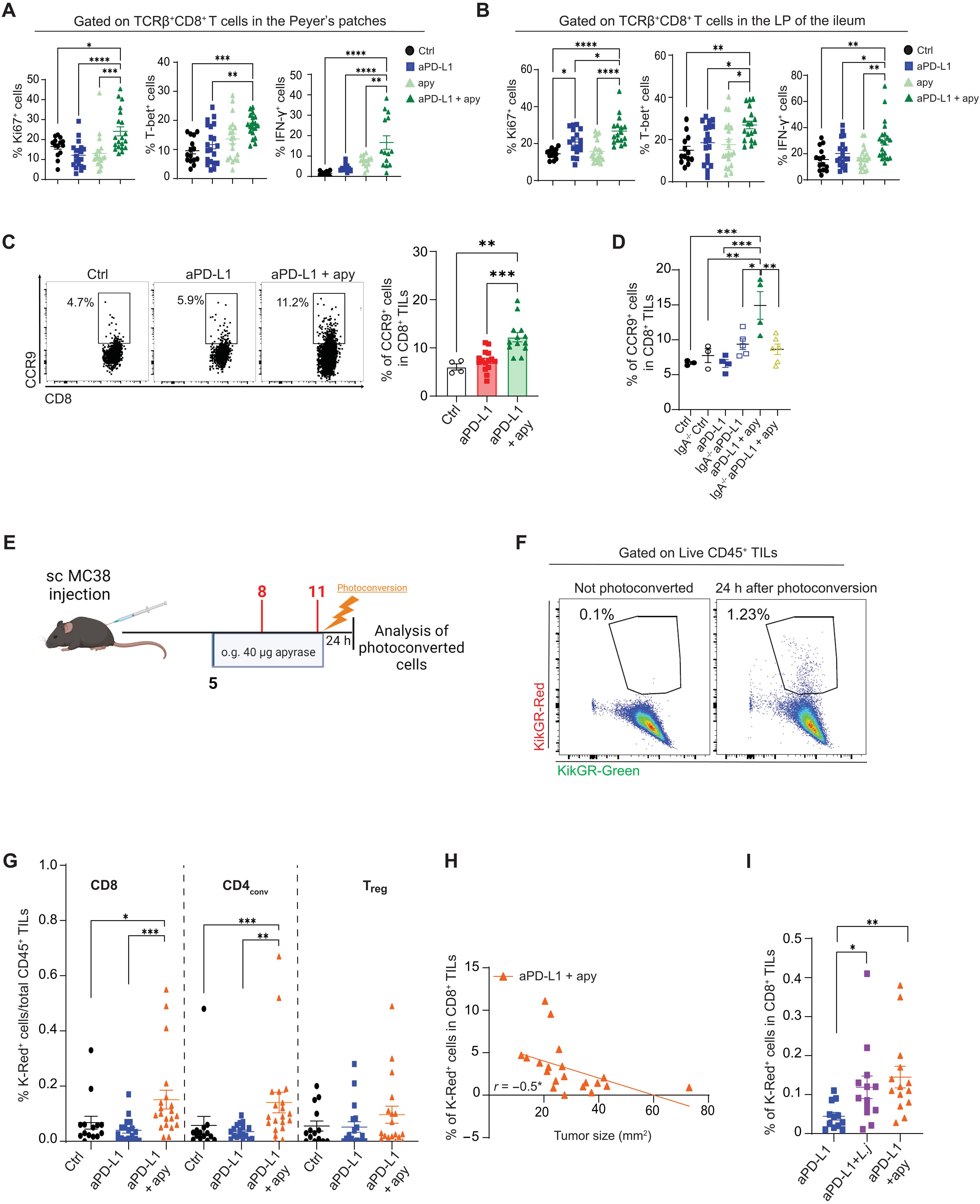
肠道微生物群对宿主生理的许多方面都是必不可少的,而分泌免疫球蛋白A (sIgA)调节其功能。微生物群落决定了免疫检查点阻断(ICB)在癌症免疫治疗中的疗效;然而,能够改善这一功能的机制尚不清楚。微生物群释放的细胞外三磷酸腺苷(ATP)通过刺激嗜电性P2X7受体,限制了Peyer斑块中T滤泡辅助(tfh)细胞的活性,从而限制了sIgA库。我们发现,通过口服ATP水解酶apyrase来扩增sIgA,可以纠正ICB的肠病特征,提高治疗效果。与sIgA重塑肠道生态系统和增强ICB的功能一致,IgA - / -小鼠没有显示出通过apyrase给予抗肿瘤反应的任何改善。在机制上,小鼠和癌症患者的数据表明,表达趋化因子受体CCR9的促肠性细胞毒性T细胞以ccl25介导的方式补充肿瘤微环境,控制肿瘤生长,从而提高ICB的疗效。
本文章由计算机程序翻译,如有差异,请以英文原文为准。

Secretory IgA amplification during immune checkpoint blockade enhances the control of tumor growth by enterotropic T cells

Secretory IgA amplification during immune checkpoint blockade enhances the control of tumor growth by enterotropic T cells
The gut microbiota is essential for many aspects of host physiology, and secretory immunoglobulin A (sIgA) modulates its function. The microbiota community determines the efficacy of immune checkpoint blockade (ICB) in cancer immunotherapy; however, mechanisms able to improve this function are not known. Extracellular adenosine triphosphate (ATP) released by the microbiota restricts the sIgA repertoire by limiting T follicular helper (TFH) cell activity in the Peyer’s patches via stimulation of the ionotropic P2X7 receptor. We show that sIgA amplification by oral administration of the ATP hydrolyzing enzyme apyrase corrects enteropathic features of ICB and improves therapeutic efficacy. Consistent with sIgA function in reshaping the gut ecosystem and enhancing ICB, IgA−/− mice did not show any improvement of antitumor response by apyrase administration. Mechanistically, data in mice and patients with cancer suggest that invigorated enterotropic cytotoxic T cells expressing the chemokine receptor CCR9 replenish the tumor microenvironment in a CCL25-mediated manner and control tumor growth, resulting in improved ICB efficacy.
求助全文
通过发布文献求助,成功后即可免费获取论文全文。 去求助
来源期刊
Science Advances
Science Advances 综合性期刊-综合性期刊
CiteScore
21.40
自引率
1.50%
发文量
1937
审稿时长
29 weeks
期刊介绍: Science Advances, an open-access journal by AAAS, publishes impactful research in diverse scientific areas. It aims for fair, fast, and expert peer review, providing freely accessible research to readers. Led by distinguished scientists, the journal supports AAAS's mission by extending Science magazine's capacity to identify and promote significant advances. Evolving digital publishing technologies play a crucial role in advancing AAAS's global mission for science communication and benefitting humankind.
×
引用
GB/T 7714-2015
复制
MLA
复制
APA
复制
导出至
BibTeX EndNote RefMan NoteFirst NoteExpress
×
提示
您的信息不完整,为了账户安全,请先补充。
现在去补充
×
提示
您因"违规操作"
具体请查看互助需知
我知道了
×
提示
确定
请完成安全验证×
copy
已复制链接
快去分享给好友吧!
我知道了
右上角分享
点击右上角分享
0
联系我们:info@booksci.cn Book学术提供免费学术资源搜索服务,方便国内外学者检索中英文文献。致力于提供最便捷和优质的服务体验。 Copyright © 2023 布克学术 All rights reserved.
京ICP备2023020795号-1
ghs 京公网安备 11010802042870号
Book学术文献互助
Book学术文献互助群
群 号:604180095
Book学术官方微信