CXCL14增加树突状细胞抗原呈递,促进哮喘免疫应答。

Pediatric discovery Pub Date : 2025-01-05 eCollection Date: 2025-09-01 DOI:10.1002/pdi3.2514
Wenjie Wu, Fengxia Ding, Yan Li, Zhou Fu
{"title":"CXCL14增加树突状细胞抗原呈递,促进哮喘免疫应答。","authors":"Wenjie Wu, Fengxia Ding, Yan Li, Zhou Fu","doi":"10.1002/pdi3.2514","DOIUrl":null,"url":null,"abstract":"<p><p>Asthma is a chronic airway inflammatory disease characterized by reversible airflow limitation and airway hyperresponsiveness, which requires long-term drug treatment and management. It is very important to study the etiology and pathogenesis of asthma for clinical asthma prevention and treatment. In this study, to understand the correlation between C-X-C motif chemokine ligand 14 (<i>CXCL14</i>) in bone marrow dendritic cells (BMDCs) and antigen presentation of asthma dendritic cells (DCs), an in vitro model of BMDCs was constructed for RNA sequencing (RNA-seq). The changes of <i>CXCL14</i> in BMDCs after house dust mites (HDM) stimulation were evaluated. Finally, evaluated the inflammation of the lung tissue in mice, and the expression of costimulatory molecules on the DCs surface in the lung tissue was analyzed by flow cytometry. The results showed that <i>CXCL14</i> was upregulated in BMDCs after HDM stimulation, and its function was related to signal molecule interaction and the immune system. The expression of <i>CXCL14</i> was increased in the HDM-induced allergic asthma model. Knockdown of <i>CXCL14</i> reduced the expression of costimulatory molecules CD86, CD80, and major histocompatibility complex II on the surface of DCs in the lung tissue of mice, induced immune tolerance, and reduced lung inflammatory cell infiltration and inflammatory factor levels, providing new ideas and theoretical basis for the clinical treatment of bronchial asthma.</p>","PeriodicalId":520221,"journal":{"name":"Pediatric discovery","volume":"3 3","pages":"e2514"},"PeriodicalIF":0.0000,"publicationDate":"2025-01-05","publicationTypes":"Journal Article","fieldsOfStudy":null,"isOpenAccess":false,"openAccessPdf":"https://www.ncbi.nlm.nih.gov/pmc/articles/PMC12483293/pdf/","citationCount":"0","resultStr":"{\"title\":\"<i>CXCL14</i> increase dendritic cell antigen presentation and promote asthma immune response.\",\"authors\":\"Wenjie Wu, Fengxia Ding, Yan Li, Zhou Fu\",\"doi\":\"10.1002/pdi3.2514\",\"DOIUrl\":null,\"url\":null,\"abstract\":\"<p><p>Asthma is a chronic airway inflammatory disease characterized by reversible airflow limitation and airway hyperresponsiveness, which requires long-term drug treatment and management. It is very important to study the etiology and pathogenesis of asthma for clinical asthma prevention and treatment. In this study, to understand the correlation between C-X-C motif chemokine ligand 14 (<i>CXCL14</i>) in bone marrow dendritic cells (BMDCs) and antigen presentation of asthma dendritic cells (DCs), an in vitro model of BMDCs was constructed for RNA sequencing (RNA-seq). The changes of <i>CXCL14</i> in BMDCs after house dust mites (HDM) stimulation were evaluated. Finally, evaluated the inflammation of the lung tissue in mice, and the expression of costimulatory molecules on the DCs surface in the lung tissue was analyzed by flow cytometry. The results showed that <i>CXCL14</i> was upregulated in BMDCs after HDM stimulation, and its function was related to signal molecule interaction and the immune system. The expression of <i>CXCL14</i> was increased in the HDM-induced allergic asthma model. Knockdown of <i>CXCL14</i> reduced the expression of costimulatory molecules CD86, CD80, and major histocompatibility complex II on the surface of DCs in the lung tissue of mice, induced immune tolerance, and reduced lung inflammatory cell infiltration and inflammatory factor levels, providing new ideas and theoretical basis for the clinical treatment of bronchial asthma.</p>\",\"PeriodicalId\":520221,\"journal\":{\"name\":\"Pediatric discovery\",\"volume\":\"3 3\",\"pages\":\"e2514\"},\"PeriodicalIF\":0.0000,\"publicationDate\":\"2025-01-05\",\"publicationTypes\":\"Journal Article\",\"fieldsOfStudy\":null,\"isOpenAccess\":false,\"openAccessPdf\":\"https://www.ncbi.nlm.nih.gov/pmc/articles/PMC12483293/pdf/\",\"citationCount\":\"0\",\"resultStr\":null,\"platform\":\"Semanticscholar\",\"paperid\":null,\"PeriodicalName\":\"Pediatric discovery\",\"FirstCategoryId\":\"1085\",\"ListUrlMain\":\"https://doi.org/10.1002/pdi3.2514\",\"RegionNum\":0,\"RegionCategory\":null,\"ArticlePicture\":[],\"TitleCN\":null,\"AbstractTextCN\":null,\"PMCID\":null,\"EPubDate\":\"2025/9/1 0:00:00\",\"PubModel\":\"eCollection\",\"JCR\":\"\",\"JCRName\":\"\",\"Score\":null,\"Total\":0}","platform":"Semanticscholar","paperid":null,"PeriodicalName":"Pediatric discovery","FirstCategoryId":"1085","ListUrlMain":"https://doi.org/10.1002/pdi3.2514","RegionNum":0,"RegionCategory":null,"ArticlePicture":[],"TitleCN":null,"AbstractTextCN":null,"PMCID":null,"EPubDate":"2025/9/1 0:00:00","PubModel":"eCollection","JCR":"","JCRName":"","Score":null,"Total":0}
引用次数: 0

摘要

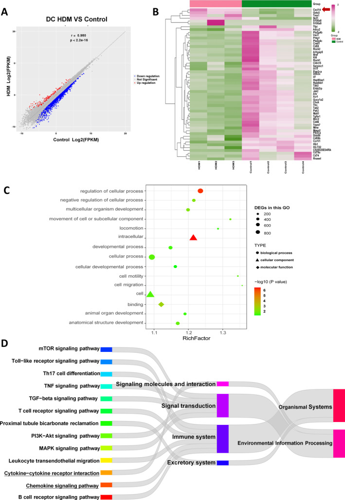
哮喘是一种以可逆性气流限制和气道高反应性为特征的慢性气道炎症性疾病,需要长期的药物治疗和管理。研究哮喘的病因病机对临床哮喘的防治具有重要意义。本研究为了解骨髓树突状细胞(bmdc) C-X-C基序趋化因子配体14 (CXCL14)与哮喘树突状细胞(dc)抗原呈递的相关性,构建bmdc体外模型进行RNA测序(RNA-seq)。观察室内尘螨(HDM)刺激后BMDCs中CXCL14的变化。最后对小鼠肺组织炎症进行评价,并通过流式细胞术分析肺组织dc表面共刺激分子的表达。结果表明,HDM刺激后,CXCL14在BMDCs中表达上调,其功能与信号分子相互作用和免疫系统有关。在hdm诱导的变应性哮喘模型中,CXCL14表达升高。敲低CXCL14可降低小鼠肺组织dc表面共刺激分子CD86、CD80和主要组织相容性复合体II的表达,诱导免疫耐受,降低肺部炎症细胞浸润和炎症因子水平,为支气管哮喘的临床治疗提供新的思路和理论依据。
本文章由计算机程序翻译,如有差异,请以英文原文为准。

<i>CXCL14</i> increase dendritic cell antigen presentation and promote asthma immune response.

<i>CXCL14</i> increase dendritic cell antigen presentation and promote asthma immune response.

<i>CXCL14</i> increase dendritic cell antigen presentation and promote asthma immune response.

CXCL14 increase dendritic cell antigen presentation and promote asthma immune response.

Asthma is a chronic airway inflammatory disease characterized by reversible airflow limitation and airway hyperresponsiveness, which requires long-term drug treatment and management. It is very important to study the etiology and pathogenesis of asthma for clinical asthma prevention and treatment. In this study, to understand the correlation between C-X-C motif chemokine ligand 14 (CXCL14) in bone marrow dendritic cells (BMDCs) and antigen presentation of asthma dendritic cells (DCs), an in vitro model of BMDCs was constructed for RNA sequencing (RNA-seq). The changes of CXCL14 in BMDCs after house dust mites (HDM) stimulation were evaluated. Finally, evaluated the inflammation of the lung tissue in mice, and the expression of costimulatory molecules on the DCs surface in the lung tissue was analyzed by flow cytometry. The results showed that CXCL14 was upregulated in BMDCs after HDM stimulation, and its function was related to signal molecule interaction and the immune system. The expression of CXCL14 was increased in the HDM-induced allergic asthma model. Knockdown of CXCL14 reduced the expression of costimulatory molecules CD86, CD80, and major histocompatibility complex II on the surface of DCs in the lung tissue of mice, induced immune tolerance, and reduced lung inflammatory cell infiltration and inflammatory factor levels, providing new ideas and theoretical basis for the clinical treatment of bronchial asthma.

求助全文
通过发布文献求助,成功后即可免费获取论文全文。 去求助
来源期刊
自引率
0.00%
发文量
0
×
引用
GB/T 7714-2015
复制
MLA
复制
APA
复制
导出至
BibTeX EndNote RefMan NoteFirst NoteExpress
×
提示
您的信息不完整,为了账户安全,请先补充。
现在去补充
×
提示
您因"违规操作"
具体请查看互助需知
我知道了
×
提示
确定
请完成安全验证×
copy
已复制链接
快去分享给好友吧!
我知道了
右上角分享
点击右上角分享
0
联系我们:info@booksci.cn Book学术提供免费学术资源搜索服务,方便国内外学者检索中英文文献。致力于提供最便捷和优质的服务体验。 Copyright © 2023 布克学术 All rights reserved.
京ICP备2023020795号-1
ghs 京公网安备 11010802042870号
Book学术文献互助
Book学术文献互助群
群 号:604180095
Book学术官方微信