kras诱导的STN1 (OBFC1)在胰腺癌中促进CTC1-STN1-TEN1复合体非依赖性DNA双链断裂修复和细胞周期检查点维持。

IF 13.1 2区 生物学 Q1 BIOCHEMISTRY & MOLECULAR BIOLOGY
Changxian Shen, Tiantian Cui, Linlin Yang, Ling Gui, Sergio Corrales-Guerrero, Sindhu Nair, Haiqing Li, Joanna M Karasinska, James T Topham, Daniel J Renouf, David F Schaeffer, Anthony Fernandez, Xiaoli Ping, Binghui Shen, Jeremy M Stark, Terence M Williams
{"title":"kras诱导的STN1 (OBFC1)在胰腺癌中促进CTC1-STN1-TEN1复合体非依赖性DNA双链断裂修复和细胞周期检查点维持。","authors":"Changxian Shen, Tiantian Cui, Linlin Yang, Ling Gui, Sergio Corrales-Guerrero, Sindhu Nair, Haiqing Li, Joanna M Karasinska, James T Topham, Daniel J Renouf, David F Schaeffer, Anthony Fernandez, Xiaoli Ping, Binghui Shen, Jeremy M Stark, Terence M Williams","doi":"10.1093/nar/gkaf983","DOIUrl":null,"url":null,"abstract":"<p><p>KRAS activating mutations occur in 90%-95% of pancreatic adenocarcinoma (PC) and contribute to tumor progression and resistance to therapy, including radiotherapy. A screen in isogenic cells revealed that KRAS activation positively modulates STN1 expression, a component of the CTC1-STN1-TEN1 (CST) complex. We find that STN1 is significantly upregulated in PC and its elevation is correlated with KRAS oncogenic mutations, while inhibition of KRAS signaling decreases STN1 expression. Interestingly, depletion of STN1 increases DNA damage and replication stress, and sensitizes PC cells to ionizing radiation independent of CTC1 and TEN1. STN1 silencing reduces both homologous recombination and non-homologous end joining repair of double-strand breaks (DSBs), suggesting STN1 ensures proper DSB repair. Furthermore, knockdown of STN1 impairs cell cycle arrest at G2/M phase in response to ionizing radiation, which is accompanied by increased mitotic catastrophe. Proteomic analysis reveals that STN1 physically interacts with proteins important for DNA repair, replication, and cell cycle progression, including ATM, DICER, CEP164, and CEP250. In particular, STN1 appears to stabilize ATM expression and promote proper ATM signaling after DNA damage. Our findings have revealed a novel CST complex-independent role of STN1 in DSB repair and suggest STN1 may be a promising target for cancer therapy.</p>","PeriodicalId":19471,"journal":{"name":"Nucleic Acids Research","volume":"53 18","pages":""},"PeriodicalIF":13.1000,"publicationDate":"2025-09-23","publicationTypes":"Journal Article","fieldsOfStudy":null,"isOpenAccess":false,"openAccessPdf":"https://www.ncbi.nlm.nih.gov/pmc/articles/PMC12489472/pdf/","citationCount":"0","resultStr":"{\"title\":\"KRAS-induced STN1 (OBFC1) promotes proper CTC1-STN1-TEN1 complex-independent DNA double-strand break repair and cell cycle checkpoint maintenance in pancreatic cancer.\",\"authors\":\"Changxian Shen, Tiantian Cui, Linlin Yang, Ling Gui, Sergio Corrales-Guerrero, Sindhu Nair, Haiqing Li, Joanna M Karasinska, James T Topham, Daniel J Renouf, David F Schaeffer, Anthony Fernandez, Xiaoli Ping, Binghui Shen, Jeremy M Stark, Terence M Williams\",\"doi\":\"10.1093/nar/gkaf983\",\"DOIUrl\":null,\"url\":null,\"abstract\":\"<p><p>KRAS activating mutations occur in 90%-95% of pancreatic adenocarcinoma (PC) and contribute to tumor progression and resistance to therapy, including radiotherapy. A screen in isogenic cells revealed that KRAS activation positively modulates STN1 expression, a component of the CTC1-STN1-TEN1 (CST) complex. We find that STN1 is significantly upregulated in PC and its elevation is correlated with KRAS oncogenic mutations, while inhibition of KRAS signaling decreases STN1 expression. Interestingly, depletion of STN1 increases DNA damage and replication stress, and sensitizes PC cells to ionizing radiation independent of CTC1 and TEN1. STN1 silencing reduces both homologous recombination and non-homologous end joining repair of double-strand breaks (DSBs), suggesting STN1 ensures proper DSB repair. Furthermore, knockdown of STN1 impairs cell cycle arrest at G2/M phase in response to ionizing radiation, which is accompanied by increased mitotic catastrophe. Proteomic analysis reveals that STN1 physically interacts with proteins important for DNA repair, replication, and cell cycle progression, including ATM, DICER, CEP164, and CEP250. In particular, STN1 appears to stabilize ATM expression and promote proper ATM signaling after DNA damage. Our findings have revealed a novel CST complex-independent role of STN1 in DSB repair and suggest STN1 may be a promising target for cancer therapy.</p>\",\"PeriodicalId\":19471,\"journal\":{\"name\":\"Nucleic Acids Research\",\"volume\":\"53 18\",\"pages\":\"\"},\"PeriodicalIF\":13.1000,\"publicationDate\":\"2025-09-23\",\"publicationTypes\":\"Journal Article\",\"fieldsOfStudy\":null,\"isOpenAccess\":false,\"openAccessPdf\":\"https://www.ncbi.nlm.nih.gov/pmc/articles/PMC12489472/pdf/\",\"citationCount\":\"0\",\"resultStr\":null,\"platform\":\"Semanticscholar\",\"paperid\":null,\"PeriodicalName\":\"Nucleic Acids Research\",\"FirstCategoryId\":\"99\",\"ListUrlMain\":\"https://doi.org/10.1093/nar/gkaf983\",\"RegionNum\":2,\"RegionCategory\":\"生物学\",\"ArticlePicture\":[],\"TitleCN\":null,\"AbstractTextCN\":null,\"PMCID\":null,\"EPubDate\":\"\",\"PubModel\":\"\",\"JCR\":\"Q1\",\"JCRName\":\"BIOCHEMISTRY & MOLECULAR BIOLOGY\",\"Score\":null,\"Total\":0}","platform":"Semanticscholar","paperid":null,"PeriodicalName":"Nucleic Acids Research","FirstCategoryId":"99","ListUrlMain":"https://doi.org/10.1093/nar/gkaf983","RegionNum":2,"RegionCategory":"生物学","ArticlePicture":[],"TitleCN":null,"AbstractTextCN":null,"PMCID":null,"EPubDate":"","PubModel":"","JCR":"Q1","JCRName":"BIOCHEMISTRY & MOLECULAR BIOLOGY","Score":null,"Total":0}
引用次数: 0

摘要

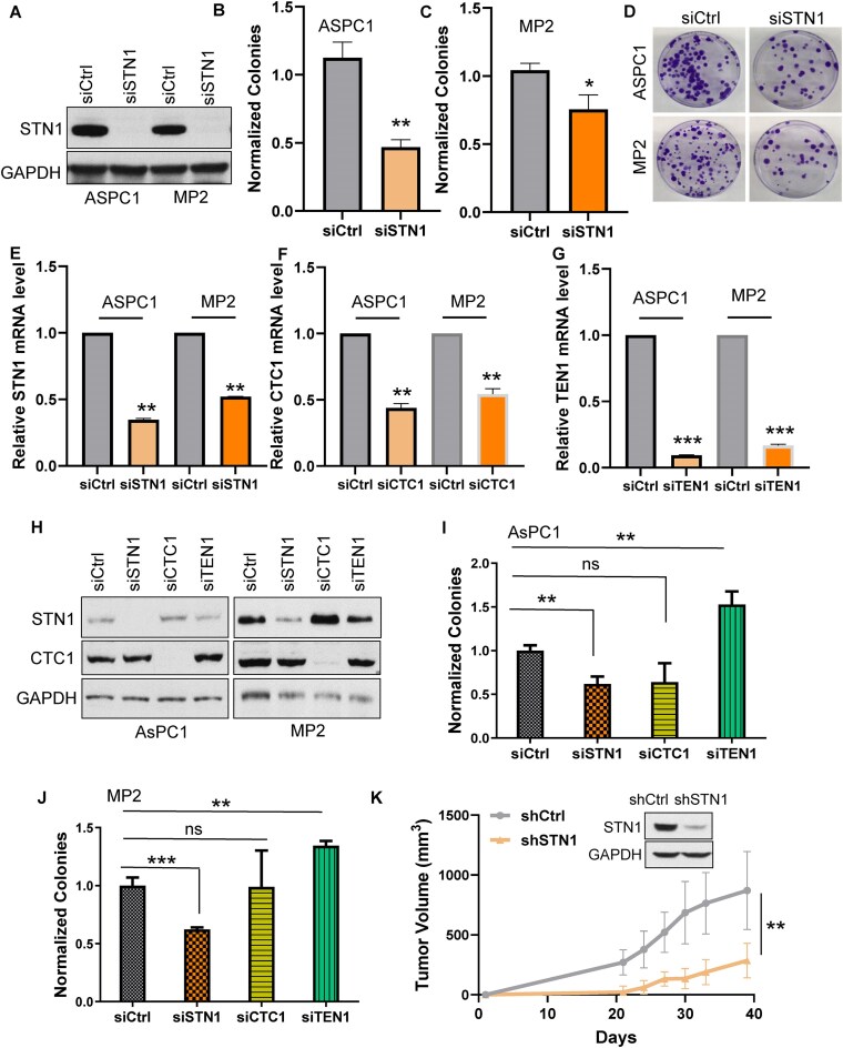
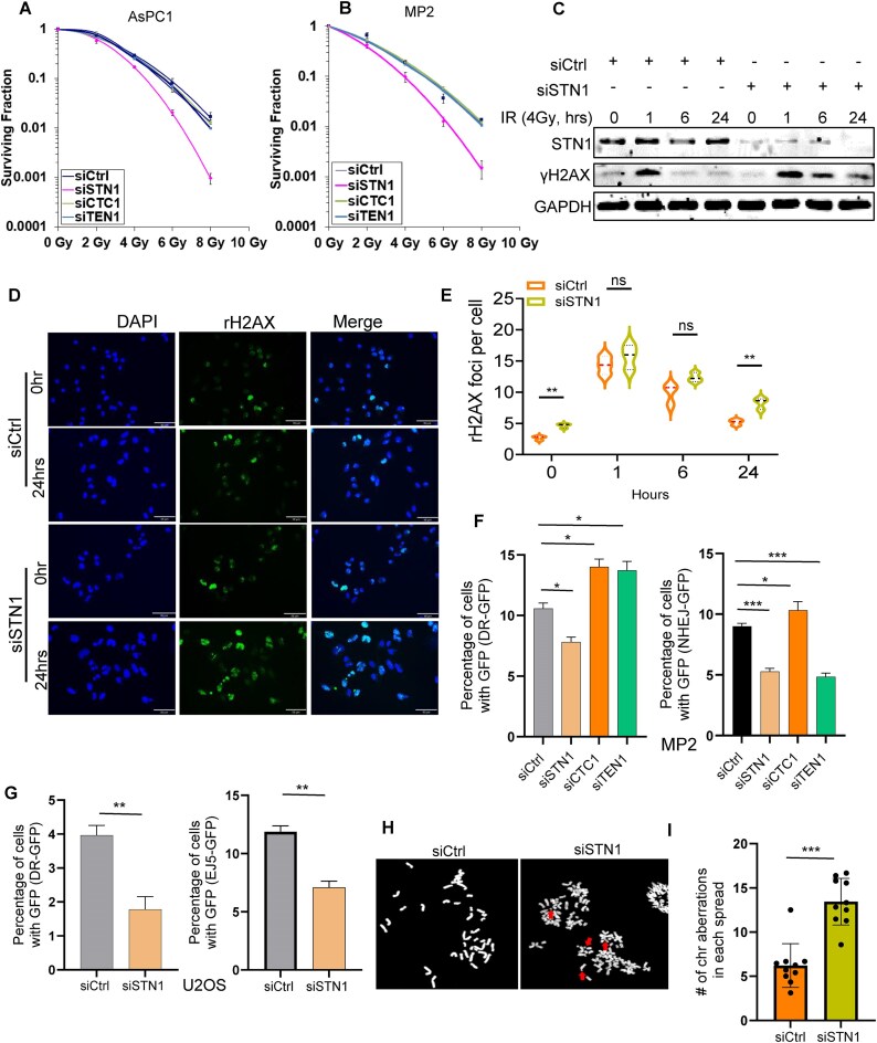
KRAS激活突变发生在90%-95%的胰腺腺癌(PC)中,并导致肿瘤进展和对治疗(包括放疗)的耐药性。在等基因细胞中的筛选显示,KRAS激活正调节STN1的表达,STN1是CTC1-STN1-TEN1 (CST)复合物的一个组成部分。我们发现STN1在PC中显著上调,其升高与KRAS致癌突变相关,而抑制KRAS信号传导可降低STN1的表达。有趣的是,STN1的缺失增加了DNA损伤和复制应激,并使PC细胞对独立于CTC1和TEN1的电离辐射敏感。STN1沉默减少了双链断裂(DSB)的同源重组和非同源末端连接修复,表明STN1确保了DSB的适当修复。此外,STN1的敲低会损害电离辐射下细胞周期阻滞在G2/M期,这伴随着有丝分裂灾难的增加。蛋白质组学分析显示,STN1与DNA修复、复制和细胞周期进程中重要的蛋白相互作用,包括ATM、DICER、CEP164和CEP250。特别是,STN1似乎稳定了ATM的表达,并在DNA损伤后促进了适当的ATM信号传导。我们的研究结果揭示了STN1在DSB修复中的一种新的不依赖于CST复合物的作用,并表明STN1可能是癌症治疗的一个有希望的靶点。
本文章由计算机程序翻译,如有差异,请以英文原文为准。

KRAS-induced STN1 (OBFC1) promotes proper CTC1-STN1-TEN1 complex-independent DNA double-strand break repair and cell cycle checkpoint maintenance in pancreatic cancer.

KRAS-induced STN1 (OBFC1) promotes proper CTC1-STN1-TEN1 complex-independent DNA double-strand break repair and cell cycle checkpoint maintenance in pancreatic cancer.

KRAS-induced STN1 (OBFC1) promotes proper CTC1-STN1-TEN1 complex-independent DNA double-strand break repair and cell cycle checkpoint maintenance in pancreatic cancer.

KRAS-induced STN1 (OBFC1) promotes proper CTC1-STN1-TEN1 complex-independent DNA double-strand break repair and cell cycle checkpoint maintenance in pancreatic cancer.

KRAS activating mutations occur in 90%-95% of pancreatic adenocarcinoma (PC) and contribute to tumor progression and resistance to therapy, including radiotherapy. A screen in isogenic cells revealed that KRAS activation positively modulates STN1 expression, a component of the CTC1-STN1-TEN1 (CST) complex. We find that STN1 is significantly upregulated in PC and its elevation is correlated with KRAS oncogenic mutations, while inhibition of KRAS signaling decreases STN1 expression. Interestingly, depletion of STN1 increases DNA damage and replication stress, and sensitizes PC cells to ionizing radiation independent of CTC1 and TEN1. STN1 silencing reduces both homologous recombination and non-homologous end joining repair of double-strand breaks (DSBs), suggesting STN1 ensures proper DSB repair. Furthermore, knockdown of STN1 impairs cell cycle arrest at G2/M phase in response to ionizing radiation, which is accompanied by increased mitotic catastrophe. Proteomic analysis reveals that STN1 physically interacts with proteins important for DNA repair, replication, and cell cycle progression, including ATM, DICER, CEP164, and CEP250. In particular, STN1 appears to stabilize ATM expression and promote proper ATM signaling after DNA damage. Our findings have revealed a novel CST complex-independent role of STN1 in DSB repair and suggest STN1 may be a promising target for cancer therapy.

求助全文
通过发布文献求助,成功后即可免费获取论文全文。 去求助
来源期刊
Nucleic Acids Research
Nucleic Acids Research 生物-生化与分子生物学
CiteScore
27.10
自引率
4.70%
发文量
1057
审稿时长
2 months
期刊介绍: Nucleic Acids Research (NAR) is a scientific journal that publishes research on various aspects of nucleic acids and proteins involved in nucleic acid metabolism and interactions. It covers areas such as chemistry and synthetic biology, computational biology, gene regulation, chromatin and epigenetics, genome integrity, repair and replication, genomics, molecular biology, nucleic acid enzymes, RNA, and structural biology. The journal also includes a Survey and Summary section for brief reviews. Additionally, each year, the first issue is dedicated to biological databases, and an issue in July focuses on web-based software resources for the biological community. Nucleic Acids Research is indexed by several services including Abstracts on Hygiene and Communicable Diseases, Animal Breeding Abstracts, Agricultural Engineering Abstracts, Agbiotech News and Information, BIOSIS Previews, CAB Abstracts, and EMBASE.
×
引用
GB/T 7714-2015
复制
MLA
复制
APA
复制
导出至
BibTeX EndNote RefMan NoteFirst NoteExpress
×
提示
您的信息不完整,为了账户安全,请先补充。
现在去补充
×
提示
您因"违规操作"
具体请查看互助需知
我知道了
×
提示
确定
请完成安全验证×
copy
已复制链接
快去分享给好友吧!
我知道了
右上角分享
点击右上角分享
0
联系我们:info@booksci.cn Book学术提供免费学术资源搜索服务,方便国内外学者检索中英文文献。致力于提供最便捷和优质的服务体验。 Copyright © 2023 布克学术 All rights reserved.
京ICP备2023020795号-1
ghs 京公网安备 11010802042870号
Book学术文献互助
Book学术文献互助群
群 号:604180095
Book学术官方微信