评估基于ngs的突变检测在不同类型前列腺癌样本中的敏感性。

IF 2.3 3区 医学 Q2 PATHOLOGY
Kui Jiang, Zhihong Dai, Jiaqiang Chen, Ziping Gao, Heyao Tong, Hongruo Liu, Gena Huang, Fang Liu, Ya Ma, Evanki Pan, Jiani Yin, Lulu Yao, Liang Wang
{"title":"评估基于ngs的突变检测在不同类型前列腺癌样本中的敏感性。","authors":"Kui Jiang, Zhihong Dai, Jiaqiang Chen, Ziping Gao, Heyao Tong, Hongruo Liu, Gena Huang, Fang Liu, Ya Ma, Evanki Pan, Jiani Yin, Lulu Yao, Liang Wang","doi":"10.1186/s13000-025-01697-0","DOIUrl":null,"url":null,"abstract":"<p><strong>Background: </strong>Prostate cancer (PCa) is one of the most common malignancies affecting men, with primary treatments involving surgery, radiotherapy, and hormonal therapy. The introduction of precision medicine and next-generation sequencing (NGS) has profoundly influenced the clinical management of PCa, particularly by enabling the assessment of genetic alterations that guide treatment decisions. Liquid biopsy using diverse sample types, including plasma, urine, and semen, offers non-invasive alternatives to tissue biopsies. This study sought to compare the performance of NGS-based mutation detection across various sample types in PCa patients.</p><p><strong>Methods: </strong>Thirty-seven PCa patients, diagnosed with intermediate to advanced stages (II-IV), were enrolled. All collected samples, including tissues (n = 34), plasma (n = 37), urine (n = 32), and seminal fluids (n = 9), underwent targeted NGS of 437 cancer-related genes. The detection sensitivity, mutational landscape, and maximum variant allele frequencies (MVAFs) were compared across different sample types.</p><p><strong>Results: </strong>Tissue samples, serving as the gold standard, achieved a 100% mutation detection rate. Plasma and urine samples demonstrated high detection sensitivities, reaching 67.6% and 65.6%, respectively, while semen samples showed a lower detection rate of 33.3%. Mutations in FOXA1, SPOP, and TP53 were commonly detected across most sample types with comparable prevalence. AR mutations were observed with similar frequencies in plasma and semen samples, but were absent in tissue and urine samples. The average MVAFs were at similar levels among tissue, plasma, urine, and semen, although urine sediment samples exhibited the lowest MVAFs. Advanced disease stages correlated with increased circulating tumor DNA (ctDNA) detection in both plasma and urine samples. No significant survival advantage associated with ctDNA negativity was observed, likely due to the small sample size.</p><p><strong>Conclusions: </strong>This study validates the utility of urine and plasma samples as non-invasive and sensitive liquid biopsy options for PCa, showing comparable ctDNA detection rates. Seminal fluid samples also demonstrate potential, despite current sampling challenges. These findings offer insights into the advantages of different sampling methods for PCa detection and reinforce the clinical utility of liquid biopsies in PCa management.</p>","PeriodicalId":11237,"journal":{"name":"Diagnostic Pathology","volume":"20 1","pages":"108"},"PeriodicalIF":2.3000,"publicationDate":"2025-09-30","publicationTypes":"Journal Article","fieldsOfStudy":null,"isOpenAccess":false,"openAccessPdf":"https://www.ncbi.nlm.nih.gov/pmc/articles/PMC12486888/pdf/","citationCount":"0","resultStr":"{\"title\":\"Evaluating sensitivity of NGS-based mutation detection across diverse sample types in prostate cancer.\",\"authors\":\"Kui Jiang, Zhihong Dai, Jiaqiang Chen, Ziping Gao, Heyao Tong, Hongruo Liu, Gena Huang, Fang Liu, Ya Ma, Evanki Pan, Jiani Yin, Lulu Yao, Liang Wang\",\"doi\":\"10.1186/s13000-025-01697-0\",\"DOIUrl\":null,\"url\":null,\"abstract\":\"<p><strong>Background: </strong>Prostate cancer (PCa) is one of the most common malignancies affecting men, with primary treatments involving surgery, radiotherapy, and hormonal therapy. The introduction of precision medicine and next-generation sequencing (NGS) has profoundly influenced the clinical management of PCa, particularly by enabling the assessment of genetic alterations that guide treatment decisions. Liquid biopsy using diverse sample types, including plasma, urine, and semen, offers non-invasive alternatives to tissue biopsies. This study sought to compare the performance of NGS-based mutation detection across various sample types in PCa patients.</p><p><strong>Methods: </strong>Thirty-seven PCa patients, diagnosed with intermediate to advanced stages (II-IV), were enrolled. All collected samples, including tissues (n = 34), plasma (n = 37), urine (n = 32), and seminal fluids (n = 9), underwent targeted NGS of 437 cancer-related genes. The detection sensitivity, mutational landscape, and maximum variant allele frequencies (MVAFs) were compared across different sample types.</p><p><strong>Results: </strong>Tissue samples, serving as the gold standard, achieved a 100% mutation detection rate. Plasma and urine samples demonstrated high detection sensitivities, reaching 67.6% and 65.6%, respectively, while semen samples showed a lower detection rate of 33.3%. Mutations in FOXA1, SPOP, and TP53 were commonly detected across most sample types with comparable prevalence. AR mutations were observed with similar frequencies in plasma and semen samples, but were absent in tissue and urine samples. The average MVAFs were at similar levels among tissue, plasma, urine, and semen, although urine sediment samples exhibited the lowest MVAFs. Advanced disease stages correlated with increased circulating tumor DNA (ctDNA) detection in both plasma and urine samples. No significant survival advantage associated with ctDNA negativity was observed, likely due to the small sample size.</p><p><strong>Conclusions: </strong>This study validates the utility of urine and plasma samples as non-invasive and sensitive liquid biopsy options for PCa, showing comparable ctDNA detection rates. Seminal fluid samples also demonstrate potential, despite current sampling challenges. These findings offer insights into the advantages of different sampling methods for PCa detection and reinforce the clinical utility of liquid biopsies in PCa management.</p>\",\"PeriodicalId\":11237,\"journal\":{\"name\":\"Diagnostic Pathology\",\"volume\":\"20 1\",\"pages\":\"108\"},\"PeriodicalIF\":2.3000,\"publicationDate\":\"2025-09-30\",\"publicationTypes\":\"Journal Article\",\"fieldsOfStudy\":null,\"isOpenAccess\":false,\"openAccessPdf\":\"https://www.ncbi.nlm.nih.gov/pmc/articles/PMC12486888/pdf/\",\"citationCount\":\"0\",\"resultStr\":null,\"platform\":\"Semanticscholar\",\"paperid\":null,\"PeriodicalName\":\"Diagnostic Pathology\",\"FirstCategoryId\":\"3\",\"ListUrlMain\":\"https://doi.org/10.1186/s13000-025-01697-0\",\"RegionNum\":3,\"RegionCategory\":\"医学\",\"ArticlePicture\":[],\"TitleCN\":null,\"AbstractTextCN\":null,\"PMCID\":null,\"EPubDate\":\"\",\"PubModel\":\"\",\"JCR\":\"Q2\",\"JCRName\":\"PATHOLOGY\",\"Score\":null,\"Total\":0}","platform":"Semanticscholar","paperid":null,"PeriodicalName":"Diagnostic Pathology","FirstCategoryId":"3","ListUrlMain":"https://doi.org/10.1186/s13000-025-01697-0","RegionNum":3,"RegionCategory":"医学","ArticlePicture":[],"TitleCN":null,"AbstractTextCN":null,"PMCID":null,"EPubDate":"","PubModel":"","JCR":"Q2","JCRName":"PATHOLOGY","Score":null,"Total":0}
引用次数: 0

摘要

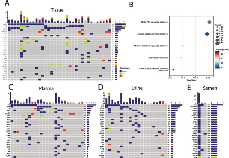
背景:前列腺癌(PCa)是影响男性最常见的恶性肿瘤之一,主要治疗包括手术、放疗和激素治疗。精准医学和下一代测序(NGS)的引入深刻地影响了PCa的临床管理,特别是通过评估指导治疗决策的基因改变。液体活检使用不同类型的样本,包括血浆、尿液和精液,为组织活检提供了非侵入性的选择。本研究旨在比较基于ngs的突变检测在PCa患者不同样本类型中的表现。方法:入选37例诊断为中晚期(II-IV) PCa患者。所有收集的样本,包括组织(n = 34)、血浆(n = 37)、尿液(n = 32)和精液(n = 9),对437种癌症相关基因进行了靶向NGS。比较了不同样品类型的检测灵敏度、突变格局和最大变异等位基因频率(MVAFs)。结果:组织样品作为金标准,突变检出率达到100%。血浆和尿液的检测灵敏度较高,分别达到67.6%和65.6%,精液的检出率较低,为33.3%。FOXA1、SPOP和TP53突变在大多数样本类型中普遍检测到,且患病率相当。在血浆和精液样本中观察到类似频率的AR突变,但在组织和尿液样本中不存在。组织、血浆、尿液和精液的平均MVAFs水平相似,尽管尿液沉积物样品的MVAFs最低。晚期疾病与血浆和尿液样本中循环肿瘤DNA (ctDNA)检测增加相关。没有观察到与ctDNA阴性相关的显著生存优势,可能是由于样本量小。结论:本研究验证了尿液和血浆样本作为前列腺癌非侵入性和敏感的液体活检选择的效用,显示出相当的ctDNA检出率。精液样本也显示出潜力,尽管目前的采样挑战。这些发现为前列腺癌检测不同采样方法的优势提供了见解,并加强了液体活检在前列腺癌管理中的临床应用。
本文章由计算机程序翻译,如有差异,请以英文原文为准。

Evaluating sensitivity of NGS-based mutation detection across diverse sample types in prostate cancer.

Evaluating sensitivity of NGS-based mutation detection across diverse sample types in prostate cancer.

Evaluating sensitivity of NGS-based mutation detection across diverse sample types in prostate cancer.

Evaluating sensitivity of NGS-based mutation detection across diverse sample types in prostate cancer.

Background: Prostate cancer (PCa) is one of the most common malignancies affecting men, with primary treatments involving surgery, radiotherapy, and hormonal therapy. The introduction of precision medicine and next-generation sequencing (NGS) has profoundly influenced the clinical management of PCa, particularly by enabling the assessment of genetic alterations that guide treatment decisions. Liquid biopsy using diverse sample types, including plasma, urine, and semen, offers non-invasive alternatives to tissue biopsies. This study sought to compare the performance of NGS-based mutation detection across various sample types in PCa patients.

Methods: Thirty-seven PCa patients, diagnosed with intermediate to advanced stages (II-IV), were enrolled. All collected samples, including tissues (n = 34), plasma (n = 37), urine (n = 32), and seminal fluids (n = 9), underwent targeted NGS of 437 cancer-related genes. The detection sensitivity, mutational landscape, and maximum variant allele frequencies (MVAFs) were compared across different sample types.

Results: Tissue samples, serving as the gold standard, achieved a 100% mutation detection rate. Plasma and urine samples demonstrated high detection sensitivities, reaching 67.6% and 65.6%, respectively, while semen samples showed a lower detection rate of 33.3%. Mutations in FOXA1, SPOP, and TP53 were commonly detected across most sample types with comparable prevalence. AR mutations were observed with similar frequencies in plasma and semen samples, but were absent in tissue and urine samples. The average MVAFs were at similar levels among tissue, plasma, urine, and semen, although urine sediment samples exhibited the lowest MVAFs. Advanced disease stages correlated with increased circulating tumor DNA (ctDNA) detection in both plasma and urine samples. No significant survival advantage associated with ctDNA negativity was observed, likely due to the small sample size.

Conclusions: This study validates the utility of urine and plasma samples as non-invasive and sensitive liquid biopsy options for PCa, showing comparable ctDNA detection rates. Seminal fluid samples also demonstrate potential, despite current sampling challenges. These findings offer insights into the advantages of different sampling methods for PCa detection and reinforce the clinical utility of liquid biopsies in PCa management.

求助全文
通过发布文献求助,成功后即可免费获取论文全文。 去求助
来源期刊
Diagnostic Pathology
Diagnostic Pathology 医学-病理学
CiteScore
4.60
自引率
0.00%
发文量
93
审稿时长
1 months
期刊介绍: Diagnostic Pathology is an open access, peer-reviewed, online journal that considers research in surgical and clinical pathology, immunology, and biology, with a special focus on cutting-edge approaches in diagnostic pathology and tissue-based therapy. The journal covers all aspects of surgical pathology, including classic diagnostic pathology, prognosis-related diagnosis (tumor stages, prognosis markers, such as MIB-percentage, hormone receptors, etc.), and therapy-related findings. The journal also focuses on the technological aspects of pathology, including molecular biology techniques, morphometry aspects (stereology, DNA analysis, syntactic structure analysis), communication aspects (telecommunication, virtual microscopy, virtual pathology institutions, etc.), and electronic education and quality assurance (for example interactive publication, on-line references with automated updating, etc.).
×
引用
GB/T 7714-2015
复制
MLA
复制
APA
复制
导出至
BibTeX EndNote RefMan NoteFirst NoteExpress
×
提示
您的信息不完整,为了账户安全,请先补充。
现在去补充
×
提示
您因"违规操作"
具体请查看互助需知
我知道了
×
提示
确定
请完成安全验证×
copy
已复制链接
快去分享给好友吧!
我知道了
右上角分享
点击右上角分享
0
联系我们:info@booksci.cn Book学术提供免费学术资源搜索服务,方便国内外学者检索中英文文献。致力于提供最便捷和优质的服务体验。 Copyright © 2023 布克学术 All rights reserved.
京ICP备2023020795号-1
ghs 京公网安备 11010802042870号
Book学术文献互助
Book学术文献互助群
群 号:604180095
Book学术官方微信