基于典型或次优PAM的rna - crispr /Cas12a系统的塞尼卡病毒A快速视觉检测

IF 3.5 3区 医学 Q2 VIROLOGY
Viruses-Basel Pub Date : 2025-09-18 DOI:10.3390/v17091264
Xinrui Zhao, Genghong Jiang, Qinyi Ruan, Yunjie Qu, Xiaoyu Yang, Yongyan Shi, Dedong Wang, Jianwei Zhou, Jue Liu, Lei Hou
{"title":"基于典型或次优PAM的rna - crispr /Cas12a系统的塞尼卡病毒A快速视觉检测","authors":"Xinrui Zhao, Genghong Jiang, Qinyi Ruan, Yunjie Qu, Xiaoyu Yang, Yongyan Shi, Dedong Wang, Jianwei Zhou, Jue Liu, Lei Hou","doi":"10.3390/v17091264","DOIUrl":null,"url":null,"abstract":"<p><p>Senecavirus A (SVA) is an emerging pathogen responsible for vesicular lesions and neonatal mortality in swine. In the absence of effective vaccines or therapeutics, early and accurate diagnosis is essential for controlling SVA outbreaks. Although nucleic acid-based detection methods are commonly employed, there remains a pressing need for rapid, convenient, highly sensitive, and specific diagnostic tools. Here, we developed a two-pot assay combining recombinase polymerase amplification (RPA) with CRISPR/Cas12a containing crRNA targeting canonical protospacer adjacent motifs (PAMs) for simple, rapid, and visual identification of SVA in clinical samples. Subsequently, we successfully streamlined this system into a one-pot assay by selecting a specially designed crRNA targeting suboptimal PAM and integrating RPA amplification reagents and CRISPR/Cas12a detection components into a single reaction system in one tube. The developed methods exhibited diagnostic specificity, showing no cross-reactivity with four major swine viruses, while showing remarkable sensitivity with a lower detection limit of just two copies. Clinical validation in field samples using these two methods revealed perfect agreement (100% concordance) with conventional quantitative PCR (qPCR) results (sample size, <i>n</i> = 28), with both assays completing detection within 30 min. These results demonstrate that both the one-pot and two-pot RPA-CRISPR/Cas12a assays offer a reliable and efficient method for detecting SVA in this pilot study. Despite the limited sample size, the assays combine rapid reaction time with high sensitivity and specificity, showing great potential for future diagnostic applications.</p>","PeriodicalId":49328,"journal":{"name":"Viruses-Basel","volume":"17 9","pages":""},"PeriodicalIF":3.5000,"publicationDate":"2025-09-18","publicationTypes":"Journal Article","fieldsOfStudy":null,"isOpenAccess":false,"openAccessPdf":"https://www.ncbi.nlm.nih.gov/pmc/articles/PMC12474415/pdf/","citationCount":"0","resultStr":"{\"title\":\"Rapid Visual Detection of Senecavirus A Based on RPA-CRISPR/Cas12a System with Canonical or Suboptimal PAM.\",\"authors\":\"Xinrui Zhao, Genghong Jiang, Qinyi Ruan, Yunjie Qu, Xiaoyu Yang, Yongyan Shi, Dedong Wang, Jianwei Zhou, Jue Liu, Lei Hou\",\"doi\":\"10.3390/v17091264\",\"DOIUrl\":null,\"url\":null,\"abstract\":\"<p><p>Senecavirus A (SVA) is an emerging pathogen responsible for vesicular lesions and neonatal mortality in swine. In the absence of effective vaccines or therapeutics, early and accurate diagnosis is essential for controlling SVA outbreaks. Although nucleic acid-based detection methods are commonly employed, there remains a pressing need for rapid, convenient, highly sensitive, and specific diagnostic tools. Here, we developed a two-pot assay combining recombinase polymerase amplification (RPA) with CRISPR/Cas12a containing crRNA targeting canonical protospacer adjacent motifs (PAMs) for simple, rapid, and visual identification of SVA in clinical samples. Subsequently, we successfully streamlined this system into a one-pot assay by selecting a specially designed crRNA targeting suboptimal PAM and integrating RPA amplification reagents and CRISPR/Cas12a detection components into a single reaction system in one tube. The developed methods exhibited diagnostic specificity, showing no cross-reactivity with four major swine viruses, while showing remarkable sensitivity with a lower detection limit of just two copies. Clinical validation in field samples using these two methods revealed perfect agreement (100% concordance) with conventional quantitative PCR (qPCR) results (sample size, <i>n</i> = 28), with both assays completing detection within 30 min. These results demonstrate that both the one-pot and two-pot RPA-CRISPR/Cas12a assays offer a reliable and efficient method for detecting SVA in this pilot study. Despite the limited sample size, the assays combine rapid reaction time with high sensitivity and specificity, showing great potential for future diagnostic applications.</p>\",\"PeriodicalId\":49328,\"journal\":{\"name\":\"Viruses-Basel\",\"volume\":\"17 9\",\"pages\":\"\"},\"PeriodicalIF\":3.5000,\"publicationDate\":\"2025-09-18\",\"publicationTypes\":\"Journal Article\",\"fieldsOfStudy\":null,\"isOpenAccess\":false,\"openAccessPdf\":\"https://www.ncbi.nlm.nih.gov/pmc/articles/PMC12474415/pdf/\",\"citationCount\":\"0\",\"resultStr\":null,\"platform\":\"Semanticscholar\",\"paperid\":null,\"PeriodicalName\":\"Viruses-Basel\",\"FirstCategoryId\":\"3\",\"ListUrlMain\":\"https://doi.org/10.3390/v17091264\",\"RegionNum\":3,\"RegionCategory\":\"医学\",\"ArticlePicture\":[],\"TitleCN\":null,\"AbstractTextCN\":null,\"PMCID\":null,\"EPubDate\":\"\",\"PubModel\":\"\",\"JCR\":\"Q2\",\"JCRName\":\"VIROLOGY\",\"Score\":null,\"Total\":0}","platform":"Semanticscholar","paperid":null,"PeriodicalName":"Viruses-Basel","FirstCategoryId":"3","ListUrlMain":"https://doi.org/10.3390/v17091264","RegionNum":3,"RegionCategory":"医学","ArticlePicture":[],"TitleCN":null,"AbstractTextCN":null,"PMCID":null,"EPubDate":"","PubModel":"","JCR":"Q2","JCRName":"VIROLOGY","Score":null,"Total":0}
引用次数: 0

摘要

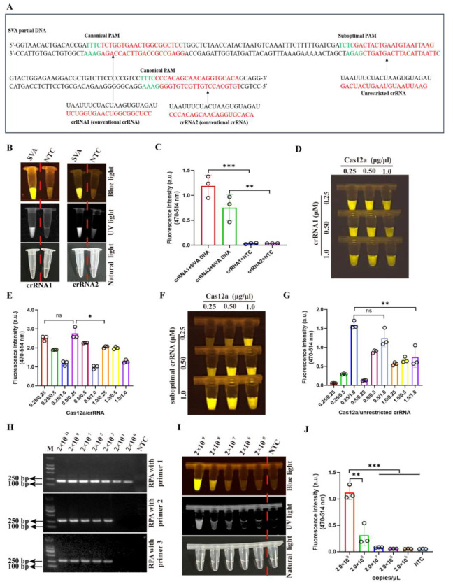
塞内卡病毒A (SVA)是一种新出现的病原体,负责猪的水泡性病变和新生儿死亡。在缺乏有效疫苗或治疗方法的情况下,早期和准确的诊断对于控制SVA暴发至关重要。虽然基于核酸的检测方法是常用的,但仍然迫切需要快速、方便、高灵敏度和特异性的诊断工具。在这里,我们开发了一种结合重组酶聚合酶扩增(RPA)和含有crRNA的CRISPR/Cas12a的双罐检测方法,用于简单、快速、直观地识别临床样品中的SVA。随后,我们选择了一种专门设计的靶向次优PAM的crRNA,并将RPA扩增试剂和CRISPR/Cas12a检测组分整合到一个反应系统中,成功地将该系统简化为一锅试验。所建立的方法具有诊断特异性,与4种主要猪病毒无交叉反应,同时具有显著的灵敏度,检测限仅为2拷贝。使用这两种方法对现场样本进行临床验证,结果与传统定量PCR (qPCR)结果(样本量,n = 28)完全一致(100%一致性),两种方法均在30分钟内完成检测。这些结果表明,在本中试研究中,单罐和双罐RPA-CRISPR/Cas12a检测都为检测SVA提供了一种可靠、有效的方法。尽管样本量有限,但该检测方法将快速反应时间与高灵敏度和特异性相结合,显示出未来诊断应用的巨大潜力。
本文章由计算机程序翻译,如有差异,请以英文原文为准。

Rapid Visual Detection of Senecavirus A Based on RPA-CRISPR/Cas12a System with Canonical or Suboptimal PAM.

Rapid Visual Detection of Senecavirus A Based on RPA-CRISPR/Cas12a System with Canonical or Suboptimal PAM.

Rapid Visual Detection of Senecavirus A Based on RPA-CRISPR/Cas12a System with Canonical or Suboptimal PAM.

Rapid Visual Detection of Senecavirus A Based on RPA-CRISPR/Cas12a System with Canonical or Suboptimal PAM.

Senecavirus A (SVA) is an emerging pathogen responsible for vesicular lesions and neonatal mortality in swine. In the absence of effective vaccines or therapeutics, early and accurate diagnosis is essential for controlling SVA outbreaks. Although nucleic acid-based detection methods are commonly employed, there remains a pressing need for rapid, convenient, highly sensitive, and specific diagnostic tools. Here, we developed a two-pot assay combining recombinase polymerase amplification (RPA) with CRISPR/Cas12a containing crRNA targeting canonical protospacer adjacent motifs (PAMs) for simple, rapid, and visual identification of SVA in clinical samples. Subsequently, we successfully streamlined this system into a one-pot assay by selecting a specially designed crRNA targeting suboptimal PAM and integrating RPA amplification reagents and CRISPR/Cas12a detection components into a single reaction system in one tube. The developed methods exhibited diagnostic specificity, showing no cross-reactivity with four major swine viruses, while showing remarkable sensitivity with a lower detection limit of just two copies. Clinical validation in field samples using these two methods revealed perfect agreement (100% concordance) with conventional quantitative PCR (qPCR) results (sample size, n = 28), with both assays completing detection within 30 min. These results demonstrate that both the one-pot and two-pot RPA-CRISPR/Cas12a assays offer a reliable and efficient method for detecting SVA in this pilot study. Despite the limited sample size, the assays combine rapid reaction time with high sensitivity and specificity, showing great potential for future diagnostic applications.

求助全文
通过发布文献求助,成功后即可免费获取论文全文。 去求助
来源期刊
Viruses-Basel
Viruses-Basel VIROLOGY-
CiteScore
7.30
自引率
12.80%
发文量
2445
审稿时长
1 months
期刊介绍: Viruses (ISSN 1999-4915) is an open access journal which provides an advanced forum for studies of viruses. It publishes reviews, regular research papers, communications, conference reports and short notes. Our aim is to encourage scientists to publish their experimental and theoretical results in as much detail as possible. There is no restriction on the length of the papers. The full experimental details must be provided so that the results can be reproduced. We also encourage the publication of timely reviews and commentaries on topics of interest to the virology community and feature highlights from the virology literature in the ''News and Views'' section. Electronic files or software regarding the full details of the calculation and experimental procedure, if unable to be published in a normal way, can be deposited as supplementary material.
×
引用
GB/T 7714-2015
复制
MLA
复制
APA
复制
导出至
BibTeX EndNote RefMan NoteFirst NoteExpress
×
提示
您的信息不完整,为了账户安全,请先补充。
现在去补充
×
提示
您因"违规操作"
具体请查看互助需知
我知道了
×
提示
确定
请完成安全验证×
copy
已复制链接
快去分享给好友吧!
我知道了
右上角分享
点击右上角分享
0
联系我们:info@booksci.cn Book学术提供免费学术资源搜索服务,方便国内外学者检索中英文文献。致力于提供最便捷和优质的服务体验。 Copyright © 2023 布克学术 All rights reserved.
京ICP备2023020795号-1
ghs 京公网安备 11010802042870号
Book学术文献互助
Book学术文献互助群
群 号:604180095
Book学术官方微信