托巴莫病毒属的全基因组变异谱。

IF 3.5 3区 医学 Q2 VIROLOGY
Viruses-Basel Pub Date : 2025-09-22 DOI:10.3390/v17091284
Amany E Gomaa, Hernan Garcia-Ruiz
{"title":"托巴莫病毒属的全基因组变异谱。","authors":"Amany E Gomaa, Hernan Garcia-Ruiz","doi":"10.3390/v17091284","DOIUrl":null,"url":null,"abstract":"<p><p>The genus <i>Tobamovirus</i> belongs to the family <i>Virgaviridae</i>, and the genome consists of monopartite, positive, single-strand RNA. Most species contain four open reading frames encoding four essential proteins. Transmission occurs primarily through mechanical contact between plants, and in some cases, via seed dispersal. <i>Tobamovirus fructirugosum</i> (tomato brown rugose fruit virus, ToBRFV), the most recently described species in the genus, was first reported in 2015. It overcame genetic resistance that had been effective in tomato for sixty years, causing devastating losses in tomato production worldwide, and highlights the importance of understanding <i>Tobamovirus</i> genomic variation and evolution. In this study, we measured and characterized nucleotide variation for the entire genome and for all species in the genus <i>Tobamovirus.</i> Additionally, we measured the selection pressure acting on each open reading frame. Results showed that low nucleotide diversity and negative selection pressure are general features of tobamoviruses, with values that are approximately the same across open reading frames and without hypervariable areas. A comparison of nucleotide diversity between <i>T. fructirugosum</i> and its close relatives, <i>T. tomatotessellati</i> (tomato mosaic virus, ToMV) and <i>T. tabaci</i> (tobacco mosaic virus, TMV), showed low nucleotide diversity in the movement protein region harboring the resistance-breaking mutation. Furthermore, phylogenetic and diversity analyses showed that <i>T. fructirugosum</i> continues to evolve, and geographical distribution and host influence genomic diversity.</p>","PeriodicalId":49328,"journal":{"name":"Viruses-Basel","volume":"17 9","pages":""},"PeriodicalIF":3.5000,"publicationDate":"2025-09-22","publicationTypes":"Journal Article","fieldsOfStudy":null,"isOpenAccess":false,"openAccessPdf":"https://www.ncbi.nlm.nih.gov/pmc/articles/PMC12474338/pdf/","citationCount":"0","resultStr":"{\"title\":\"Genome-Wide Variation Profile of the Genus <i>Tobamovirus</i>.\",\"authors\":\"Amany E Gomaa, Hernan Garcia-Ruiz\",\"doi\":\"10.3390/v17091284\",\"DOIUrl\":null,\"url\":null,\"abstract\":\"<p><p>The genus <i>Tobamovirus</i> belongs to the family <i>Virgaviridae</i>, and the genome consists of monopartite, positive, single-strand RNA. Most species contain four open reading frames encoding four essential proteins. Transmission occurs primarily through mechanical contact between plants, and in some cases, via seed dispersal. <i>Tobamovirus fructirugosum</i> (tomato brown rugose fruit virus, ToBRFV), the most recently described species in the genus, was first reported in 2015. It overcame genetic resistance that had been effective in tomato for sixty years, causing devastating losses in tomato production worldwide, and highlights the importance of understanding <i>Tobamovirus</i> genomic variation and evolution. In this study, we measured and characterized nucleotide variation for the entire genome and for all species in the genus <i>Tobamovirus.</i> Additionally, we measured the selection pressure acting on each open reading frame. Results showed that low nucleotide diversity and negative selection pressure are general features of tobamoviruses, with values that are approximately the same across open reading frames and without hypervariable areas. A comparison of nucleotide diversity between <i>T. fructirugosum</i> and its close relatives, <i>T. tomatotessellati</i> (tomato mosaic virus, ToMV) and <i>T. tabaci</i> (tobacco mosaic virus, TMV), showed low nucleotide diversity in the movement protein region harboring the resistance-breaking mutation. Furthermore, phylogenetic and diversity analyses showed that <i>T. fructirugosum</i> continues to evolve, and geographical distribution and host influence genomic diversity.</p>\",\"PeriodicalId\":49328,\"journal\":{\"name\":\"Viruses-Basel\",\"volume\":\"17 9\",\"pages\":\"\"},\"PeriodicalIF\":3.5000,\"publicationDate\":\"2025-09-22\",\"publicationTypes\":\"Journal Article\",\"fieldsOfStudy\":null,\"isOpenAccess\":false,\"openAccessPdf\":\"https://www.ncbi.nlm.nih.gov/pmc/articles/PMC12474338/pdf/\",\"citationCount\":\"0\",\"resultStr\":null,\"platform\":\"Semanticscholar\",\"paperid\":null,\"PeriodicalName\":\"Viruses-Basel\",\"FirstCategoryId\":\"3\",\"ListUrlMain\":\"https://doi.org/10.3390/v17091284\",\"RegionNum\":3,\"RegionCategory\":\"医学\",\"ArticlePicture\":[],\"TitleCN\":null,\"AbstractTextCN\":null,\"PMCID\":null,\"EPubDate\":\"\",\"PubModel\":\"\",\"JCR\":\"Q2\",\"JCRName\":\"VIROLOGY\",\"Score\":null,\"Total\":0}","platform":"Semanticscholar","paperid":null,"PeriodicalName":"Viruses-Basel","FirstCategoryId":"3","ListUrlMain":"https://doi.org/10.3390/v17091284","RegionNum":3,"RegionCategory":"医学","ArticlePicture":[],"TitleCN":null,"AbstractTextCN":null,"PMCID":null,"EPubDate":"","PubModel":"","JCR":"Q2","JCRName":"VIROLOGY","Score":null,"Total":0}
引用次数: 0

摘要

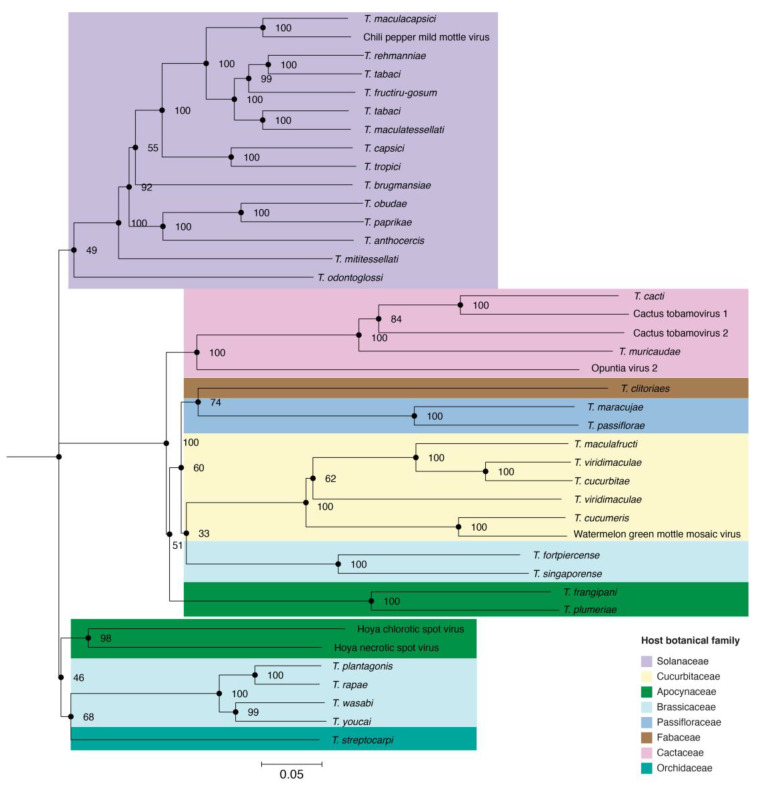
托巴莫病毒属属于处女病毒科,其基因组由单方阳性单链RNA组成。大多数物种包含四个开放阅读框,编码四种基本蛋白质。传播主要通过植物间的机械接触发生,在某些情况下,通过种子传播。托巴莫病毒(ToBRFV)是该属中最近发现的一种,于2015年首次报道。它克服了60年来在番茄中有效的遗传抗性,造成了全世界番茄生产的毁灭性损失,并强调了了解托巴莫病毒基因组变异和进化的重要性。在这项研究中,我们测量和表征了整个基因组的核苷酸变异,并为所有物种的托巴莫病毒属。此外,我们测量了作用于每个开放阅读框的选择压力。结果表明,低核苷酸多样性和负选择压力是多巴胺病毒的普遍特征,其值在开放阅读框和无高变区之间大致相同。结果表明,果芽T. tomatotessellati(番茄花叶病毒,ToMV)和烟叶T. tabaci(烟草花叶病毒,TMV)与果芽T. tomatotessellati(番茄花叶病毒,ToMV)的运动蛋白区核苷酸多样性较低。此外,系统发育和多样性分析表明,果狸具有持续的进化特征,地理分布和寄主影响着其基因组多样性。
本文章由计算机程序翻译,如有差异,请以英文原文为准。

Genome-Wide Variation Profile of the Genus <i>Tobamovirus</i>.

Genome-Wide Variation Profile of the Genus <i>Tobamovirus</i>.

Genome-Wide Variation Profile of the Genus <i>Tobamovirus</i>.

Genome-Wide Variation Profile of the Genus Tobamovirus.

The genus Tobamovirus belongs to the family Virgaviridae, and the genome consists of monopartite, positive, single-strand RNA. Most species contain four open reading frames encoding four essential proteins. Transmission occurs primarily through mechanical contact between plants, and in some cases, via seed dispersal. Tobamovirus fructirugosum (tomato brown rugose fruit virus, ToBRFV), the most recently described species in the genus, was first reported in 2015. It overcame genetic resistance that had been effective in tomato for sixty years, causing devastating losses in tomato production worldwide, and highlights the importance of understanding Tobamovirus genomic variation and evolution. In this study, we measured and characterized nucleotide variation for the entire genome and for all species in the genus Tobamovirus. Additionally, we measured the selection pressure acting on each open reading frame. Results showed that low nucleotide diversity and negative selection pressure are general features of tobamoviruses, with values that are approximately the same across open reading frames and without hypervariable areas. A comparison of nucleotide diversity between T. fructirugosum and its close relatives, T. tomatotessellati (tomato mosaic virus, ToMV) and T. tabaci (tobacco mosaic virus, TMV), showed low nucleotide diversity in the movement protein region harboring the resistance-breaking mutation. Furthermore, phylogenetic and diversity analyses showed that T. fructirugosum continues to evolve, and geographical distribution and host influence genomic diversity.

求助全文
通过发布文献求助,成功后即可免费获取论文全文。 去求助
来源期刊
Viruses-Basel
Viruses-Basel VIROLOGY-
CiteScore
7.30
自引率
12.80%
发文量
2445
审稿时长
1 months
期刊介绍: Viruses (ISSN 1999-4915) is an open access journal which provides an advanced forum for studies of viruses. It publishes reviews, regular research papers, communications, conference reports and short notes. Our aim is to encourage scientists to publish their experimental and theoretical results in as much detail as possible. There is no restriction on the length of the papers. The full experimental details must be provided so that the results can be reproduced. We also encourage the publication of timely reviews and commentaries on topics of interest to the virology community and feature highlights from the virology literature in the ''News and Views'' section. Electronic files or software regarding the full details of the calculation and experimental procedure, if unable to be published in a normal way, can be deposited as supplementary material.
×
引用
GB/T 7714-2015
复制
MLA
复制
APA
复制
导出至
BibTeX EndNote RefMan NoteFirst NoteExpress
×
提示
您的信息不完整,为了账户安全,请先补充。
现在去补充
×
提示
您因"违规操作"
具体请查看互助需知
我知道了
×
提示
确定
请完成安全验证×
copy
已复制链接
快去分享给好友吧!
我知道了
右上角分享
点击右上角分享
0
联系我们:info@booksci.cn Book学术提供免费学术资源搜索服务,方便国内外学者检索中英文文献。致力于提供最便捷和优质的服务体验。 Copyright © 2023 布克学术 All rights reserved.
京ICP备2023020795号-1
ghs 京公网安备 11010802042870号
Book学术文献互助
Book学术文献互助群
群 号:604180095
Book学术官方微信