涉事青少年抑郁的创伤认知。

3区 综合性期刊
Richard Dembo, Alexis Swezey, Rachel Herrera, Luz Melendez, Camille Geiger, Kerry Bittrich, Jennifer Wareham, James Schmeidler
{"title":"涉事青少年抑郁的创伤认知。","authors":"Richard Dembo, Alexis Swezey, Rachel Herrera, Luz Melendez, Camille Geiger, Kerry Bittrich, Jennifer Wareham, James Schmeidler","doi":"10.3390/ijerph22091371","DOIUrl":null,"url":null,"abstract":"<p><p>The association between adverse childhood experiences (ACEs) and depression has been the focus of a number of prevalent studies in recent years-particularly among high-risk youth. Depression remains a significant mental health issue among justice-involved youth. There is a well-established correlation between depressed mood and conduct problems (e.g., conduct disorder and oppositional defiant disorder) during childhood and adolescence, which tends to become more prevalent during adolescence. Studies of justice-involved youth reveal high prevalence rates of depression and other mood disorders. Drawing on the relevant literature, we conducted multigroup structural equation model (SEM) analyses to assess the relationships between experiencing ACEs, sexual assault victimization, and depression among male (<i>n</i> = 226) and female (<i>n</i> = 98) youth entering a post-arrest intake facility in the Florida, U.S.A. juvenile justice system in 2024-2025. The youths averaged 15 years in age, and most were attending middle school or high school. Confirmatory factor analyses (CFAs) were completed to estimate a latent variable labeled depression. Sexual assault victimization and ACEs were hypothesized to be related to each other and were specified as predictors of depression. This trauma/stress experiences and depression model was estimated in two multigroup analyses, across birth gender groups (male or female) and race groups (non-Black or Black) for the youth in this study. The results indicated that there are several notable conclusions from the SEM analyses. First, depression was a scalar invariant in the two multigroup analyses, permitting clearer comparisons of the specified predictors of this construct across groups. Second, for the race-based SEM, experience of sexual assault and the total ACE score were significantly related only in the model for Black youth. The fit of the model was \"poorest\" among non-Black youth, although even in this case, sexual assault experiences were a significant predictor of depression. Finally, for the gender-based model, sexual assault and ACEs were significant predictors of depression among both male and female youth. Model fit results underscore the important role of abuse trauma and ACEs in understanding these youths' depression symptoms, and they help contribute to the literature on this topic.</p>","PeriodicalId":49056,"journal":{"name":"International Journal of Environmental Research and Public Health","volume":"22 9","pages":""},"PeriodicalIF":0.0000,"publicationDate":"2025-08-31","publicationTypes":"Journal Article","fieldsOfStudy":null,"isOpenAccess":false,"openAccessPdf":"https://www.ncbi.nlm.nih.gov/pmc/articles/PMC12469870/pdf/","citationCount":"0","resultStr":"{\"title\":\"Trauma-Informed Understanding of Depression Among Justice-Involved Youth.\",\"authors\":\"Richard Dembo, Alexis Swezey, Rachel Herrera, Luz Melendez, Camille Geiger, Kerry Bittrich, Jennifer Wareham, James Schmeidler\",\"doi\":\"10.3390/ijerph22091371\",\"DOIUrl\":null,\"url\":null,\"abstract\":\"<p><p>The association between adverse childhood experiences (ACEs) and depression has been the focus of a number of prevalent studies in recent years-particularly among high-risk youth. Depression remains a significant mental health issue among justice-involved youth. There is a well-established correlation between depressed mood and conduct problems (e.g., conduct disorder and oppositional defiant disorder) during childhood and adolescence, which tends to become more prevalent during adolescence. Studies of justice-involved youth reveal high prevalence rates of depression and other mood disorders. Drawing on the relevant literature, we conducted multigroup structural equation model (SEM) analyses to assess the relationships between experiencing ACEs, sexual assault victimization, and depression among male (<i>n</i> = 226) and female (<i>n</i> = 98) youth entering a post-arrest intake facility in the Florida, U.S.A. juvenile justice system in 2024-2025. The youths averaged 15 years in age, and most were attending middle school or high school. Confirmatory factor analyses (CFAs) were completed to estimate a latent variable labeled depression. Sexual assault victimization and ACEs were hypothesized to be related to each other and were specified as predictors of depression. This trauma/stress experiences and depression model was estimated in two multigroup analyses, across birth gender groups (male or female) and race groups (non-Black or Black) for the youth in this study. The results indicated that there are several notable conclusions from the SEM analyses. First, depression was a scalar invariant in the two multigroup analyses, permitting clearer comparisons of the specified predictors of this construct across groups. Second, for the race-based SEM, experience of sexual assault and the total ACE score were significantly related only in the model for Black youth. The fit of the model was \\\"poorest\\\" among non-Black youth, although even in this case, sexual assault experiences were a significant predictor of depression. Finally, for the gender-based model, sexual assault and ACEs were significant predictors of depression among both male and female youth. Model fit results underscore the important role of abuse trauma and ACEs in understanding these youths' depression symptoms, and they help contribute to the literature on this topic.</p>\",\"PeriodicalId\":49056,\"journal\":{\"name\":\"International Journal of Environmental Research and Public Health\",\"volume\":\"22 9\",\"pages\":\"\"},\"PeriodicalIF\":0.0000,\"publicationDate\":\"2025-08-31\",\"publicationTypes\":\"Journal Article\",\"fieldsOfStudy\":null,\"isOpenAccess\":false,\"openAccessPdf\":\"https://www.ncbi.nlm.nih.gov/pmc/articles/PMC12469870/pdf/\",\"citationCount\":\"0\",\"resultStr\":null,\"platform\":\"Semanticscholar\",\"paperid\":null,\"PeriodicalName\":\"International Journal of Environmental Research and Public Health\",\"FirstCategoryId\":\"103\",\"ListUrlMain\":\"https://doi.org/10.3390/ijerph22091371\",\"RegionNum\":3,\"RegionCategory\":\"综合性期刊\",\"ArticlePicture\":[],\"TitleCN\":null,\"AbstractTextCN\":null,\"PMCID\":null,\"EPubDate\":\"\",\"PubModel\":\"\",\"JCR\":\"\",\"JCRName\":\"\",\"Score\":null,\"Total\":0}","platform":"Semanticscholar","paperid":null,"PeriodicalName":"International Journal of Environmental Research and Public Health","FirstCategoryId":"103","ListUrlMain":"https://doi.org/10.3390/ijerph22091371","RegionNum":3,"RegionCategory":"综合性期刊","ArticlePicture":[],"TitleCN":null,"AbstractTextCN":null,"PMCID":null,"EPubDate":"","PubModel":"","JCR":"","JCRName":"","Score":null,"Total":0}
引用次数: 0

摘要

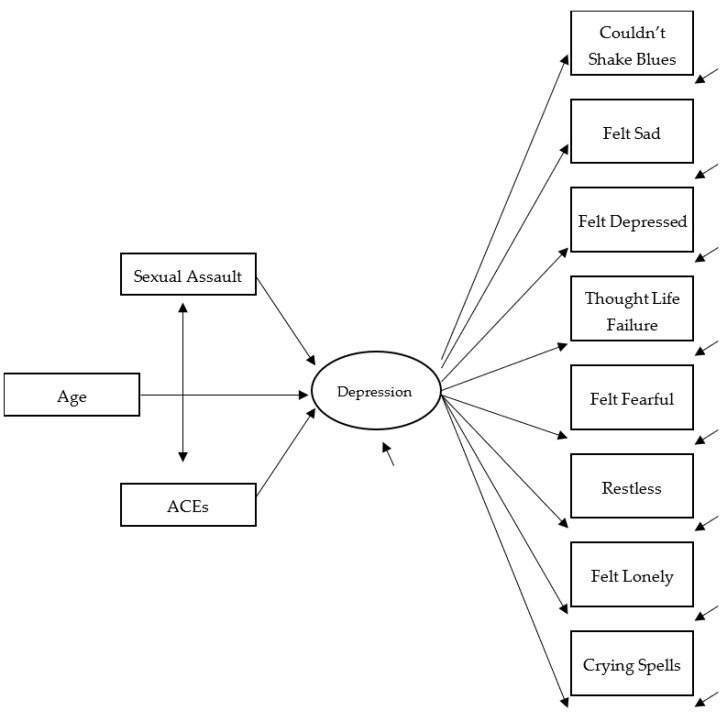
近年来,不良童年经历(ace)与抑郁症之间的关系一直是许多流行研究的焦点,尤其是在高危青少年中。在参与司法的青少年中,抑郁症仍然是一个重要的心理健康问题。抑郁情绪与儿童和青少年时期的行为问题(例如,行为障碍和对立违抗性障碍)之间存在明确的相关性,这种相关性在青少年时期往往变得更加普遍。对参与司法的青少年的研究表明,抑郁症和其他情绪障碍的患病率很高。在相关文献的基础上,我们运用多群体结构方程模型(SEM)分析了2024-2025年在美国佛罗里达州青少年司法系统中进入逮捕后收容机构的男性(226)和女性(98)青少年中经历不良经历、性侵犯受害和抑郁之间的关系。这些年轻人的平均年龄为15岁,大多数正在上初中或高中。验证性因子分析(CFAs)完成估计潜在变量标记抑郁。性侵犯受害和ace被假设为相互关联,并被指定为抑郁的预测因子。这种创伤/压力经历和抑郁模型是在两个多组分析中估计的,在本研究中,青年的出生性别组(男性或女性)和种族组(非黑人或黑人)。结果表明,从SEM分析中得出了几个值得注意的结论。首先,在两个多组分析中,抑郁是一个标量不变量,允许更清晰地比较这一结构的特定预测因素。第二,在基于种族的SEM中,性侵犯经历与ACE总分仅在黑人青年模型中显著相关。在非黑人青年中,模型的拟合度是“最差的”,尽管即使在这种情况下,性侵犯经历也是抑郁症的重要预测因素。最后,在基于性别的模型中,性侵犯和ace是男性和女性青少年抑郁的显著预测因子。模型拟合结果强调了虐待创伤和ace在理解这些青少年抑郁症状中的重要作用,并有助于对这一主题的文献作出贡献。
本文章由计算机程序翻译,如有差异,请以英文原文为准。

Trauma-Informed Understanding of Depression Among Justice-Involved Youth.

Trauma-Informed Understanding of Depression Among Justice-Involved Youth.

The association between adverse childhood experiences (ACEs) and depression has been the focus of a number of prevalent studies in recent years-particularly among high-risk youth. Depression remains a significant mental health issue among justice-involved youth. There is a well-established correlation between depressed mood and conduct problems (e.g., conduct disorder and oppositional defiant disorder) during childhood and adolescence, which tends to become more prevalent during adolescence. Studies of justice-involved youth reveal high prevalence rates of depression and other mood disorders. Drawing on the relevant literature, we conducted multigroup structural equation model (SEM) analyses to assess the relationships between experiencing ACEs, sexual assault victimization, and depression among male (n = 226) and female (n = 98) youth entering a post-arrest intake facility in the Florida, U.S.A. juvenile justice system in 2024-2025. The youths averaged 15 years in age, and most were attending middle school or high school. Confirmatory factor analyses (CFAs) were completed to estimate a latent variable labeled depression. Sexual assault victimization and ACEs were hypothesized to be related to each other and were specified as predictors of depression. This trauma/stress experiences and depression model was estimated in two multigroup analyses, across birth gender groups (male or female) and race groups (non-Black or Black) for the youth in this study. The results indicated that there are several notable conclusions from the SEM analyses. First, depression was a scalar invariant in the two multigroup analyses, permitting clearer comparisons of the specified predictors of this construct across groups. Second, for the race-based SEM, experience of sexual assault and the total ACE score were significantly related only in the model for Black youth. The fit of the model was "poorest" among non-Black youth, although even in this case, sexual assault experiences were a significant predictor of depression. Finally, for the gender-based model, sexual assault and ACEs were significant predictors of depression among both male and female youth. Model fit results underscore the important role of abuse trauma and ACEs in understanding these youths' depression symptoms, and they help contribute to the literature on this topic.

求助全文
通过发布文献求助,成功后即可免费获取论文全文。 去求助
来源期刊
自引率
0.00%
发文量
14422
期刊介绍: International Journal of Environmental Research and Public Health (IJERPH) (ISSN 1660-4601) is a peer-reviewed scientific journal that publishes original articles, critical reviews, research notes, and short communications in the interdisciplinary area of environmental health sciences and public health. It links several scientific disciplines including biology, biochemistry, biotechnology, cellular and molecular biology, chemistry, computer science, ecology, engineering, epidemiology, genetics, immunology, microbiology, oncology, pathology, pharmacology, and toxicology, in an integrated fashion, to address critical issues related to environmental quality and public health. Therefore, IJERPH focuses on the publication of scientific and technical information on the impacts of natural phenomena and anthropogenic factors on the quality of our environment, the interrelationships between environmental health and the quality of life, as well as the socio-cultural, political, economic, and legal considerations related to environmental stewardship and public health. The 2018 IJERPH Outstanding Reviewer Award has been launched! This award acknowledge those who have generously dedicated their time to review manuscripts submitted to IJERPH. See full details at http://www.mdpi.com/journal/ijerph/awards.
×
引用
GB/T 7714-2015
复制
MLA
复制
APA
复制
导出至
BibTeX EndNote RefMan NoteFirst NoteExpress
×
提示
您的信息不完整,为了账户安全,请先补充。
现在去补充
×
提示
您因"违规操作"
具体请查看互助需知
我知道了
×
提示
确定
请完成安全验证×
copy
已复制链接
快去分享给好友吧!
我知道了
右上角分享
点击右上角分享
0
联系我们:info@booksci.cn Book学术提供免费学术资源搜索服务,方便国内外学者检索中英文文献。致力于提供最便捷和优质的服务体验。 Copyright © 2023 布克学术 All rights reserved.
京ICP备2023020795号-1
ghs 京公网安备 11010802042870号
Book学术文献互助
Book学术文献互助群
群 号:604180095
Book学术官方微信