甘草多糖金纳米颗粒作为DC疫苗抗原载体和潜在佐剂的研究

IF 5.5 3区 医学 Q1 PHARMACOLOGY & PHARMACY
Yanan Zhao, Ming Song, Yilizilan Dilixiati, Shanshan Cai, Reyilanmu Maisaidi, Patanmu Aili, Jinyao Li, Lili Han, Adila Aipire
{"title":"甘草多糖金纳米颗粒作为DC疫苗抗原载体和潜在佐剂的研究","authors":"Yanan Zhao, Ming Song, Yilizilan Dilixiati, Shanshan Cai, Reyilanmu Maisaidi, Patanmu Aili, Jinyao Li, Lili Han, Adila Aipire","doi":"10.3390/pharmaceutics17091213","DOIUrl":null,"url":null,"abstract":"<p><p><b>Background</b>: Cervical cancer is the fourth leading cause of death among women worldwide, with human papillomavirus (HPV) identified as a major contributing factor. This study investigates the immunostimulatory activity and antigen delivery efficiency of <i>Glycyrrhiza uralensis</i> polysaccharide gold nanoparticles (GUPS-AuNPs) and assesses the antitumor efficacy of an HPV dendritic cell (DC) vaccine using GUPS-AuNPs as a delivery system. <b>Methods</b>: GUPS-AuNPs were synthesized via a green reduction method and characterized using advanced techniques, including SEM, EDS, TEM, UV, and FT-IR spectroscopy. DCs served as the primary experimental model, with flow cytometry employed to evaluate the immunostimulatory activity and antigen delivery effectiveness of GUPS-AuNPs. Additionally, a TC-1 tumor-bearing mouse model was established to assess the immunostimulatory and antitumor effects of the HPV-DC vaccine facilitated by GUPS-AuNPs. <b>Results</b>: The synthesized GUPS-AuNPs exhibited a particle size of 120.77 ± 3.13 nm, a surface charge of -11.9 ± 2.1 mV, and excellent stability. Flow cytometry analysis demonstrated that GUPS-AuNPs significantly enhanced DC maturation and promoted T cell proliferation. Furthermore, antigen delivery experiments revealed that GUPS-AuNPs improved the antigen capture capabilities of DCs. Confocal imaging confirmed that GUPS-AuNPs extended the intracellular retention time of antigens. In vivo studies showed that the HPV-DC vaccine formulated with GUPS-AuNPs as carriers effectively suppressed tumor growth, elevated the populations of CD4<sup>+</sup> T and CD8<sup>+</sup> T cells in the spleen, and induced a robust antigen-specific immune response. <b>Conclusions</b>: GUPS-AuNPs effectively enhance DC maturation and antigen delivery, significantly boosting the adaptive immune response triggered by HPV vaccines and leading to the inhibition of tumor progression. This research introduces GUPS-AuNPs as a novel, safe, and efficient antigen delivery platform with promising potential for vaccine development.</p>","PeriodicalId":19894,"journal":{"name":"Pharmaceutics","volume":"17 9","pages":""},"PeriodicalIF":5.5000,"publicationDate":"2025-09-17","publicationTypes":"Journal Article","fieldsOfStudy":null,"isOpenAccess":false,"openAccessPdf":"https://www.ncbi.nlm.nih.gov/pmc/articles/PMC12473970/pdf/","citationCount":"0","resultStr":"{\"title\":\"<i>Glycyrrhiza uralensis</i> Polysaccharide Gold Nanoparticles as Antigen Carriers and Potential Adjuvant to DC Vaccines.\",\"authors\":\"Yanan Zhao, Ming Song, Yilizilan Dilixiati, Shanshan Cai, Reyilanmu Maisaidi, Patanmu Aili, Jinyao Li, Lili Han, Adila Aipire\",\"doi\":\"10.3390/pharmaceutics17091213\",\"DOIUrl\":null,\"url\":null,\"abstract\":\"<p><p><b>Background</b>: Cervical cancer is the fourth leading cause of death among women worldwide, with human papillomavirus (HPV) identified as a major contributing factor. This study investigates the immunostimulatory activity and antigen delivery efficiency of <i>Glycyrrhiza uralensis</i> polysaccharide gold nanoparticles (GUPS-AuNPs) and assesses the antitumor efficacy of an HPV dendritic cell (DC) vaccine using GUPS-AuNPs as a delivery system. <b>Methods</b>: GUPS-AuNPs were synthesized via a green reduction method and characterized using advanced techniques, including SEM, EDS, TEM, UV, and FT-IR spectroscopy. DCs served as the primary experimental model, with flow cytometry employed to evaluate the immunostimulatory activity and antigen delivery effectiveness of GUPS-AuNPs. Additionally, a TC-1 tumor-bearing mouse model was established to assess the immunostimulatory and antitumor effects of the HPV-DC vaccine facilitated by GUPS-AuNPs. <b>Results</b>: The synthesized GUPS-AuNPs exhibited a particle size of 120.77 ± 3.13 nm, a surface charge of -11.9 ± 2.1 mV, and excellent stability. Flow cytometry analysis demonstrated that GUPS-AuNPs significantly enhanced DC maturation and promoted T cell proliferation. Furthermore, antigen delivery experiments revealed that GUPS-AuNPs improved the antigen capture capabilities of DCs. Confocal imaging confirmed that GUPS-AuNPs extended the intracellular retention time of antigens. In vivo studies showed that the HPV-DC vaccine formulated with GUPS-AuNPs as carriers effectively suppressed tumor growth, elevated the populations of CD4<sup>+</sup> T and CD8<sup>+</sup> T cells in the spleen, and induced a robust antigen-specific immune response. <b>Conclusions</b>: GUPS-AuNPs effectively enhance DC maturation and antigen delivery, significantly boosting the adaptive immune response triggered by HPV vaccines and leading to the inhibition of tumor progression. This research introduces GUPS-AuNPs as a novel, safe, and efficient antigen delivery platform with promising potential for vaccine development.</p>\",\"PeriodicalId\":19894,\"journal\":{\"name\":\"Pharmaceutics\",\"volume\":\"17 9\",\"pages\":\"\"},\"PeriodicalIF\":5.5000,\"publicationDate\":\"2025-09-17\",\"publicationTypes\":\"Journal Article\",\"fieldsOfStudy\":null,\"isOpenAccess\":false,\"openAccessPdf\":\"https://www.ncbi.nlm.nih.gov/pmc/articles/PMC12473970/pdf/\",\"citationCount\":\"0\",\"resultStr\":null,\"platform\":\"Semanticscholar\",\"paperid\":null,\"PeriodicalName\":\"Pharmaceutics\",\"FirstCategoryId\":\"3\",\"ListUrlMain\":\"https://doi.org/10.3390/pharmaceutics17091213\",\"RegionNum\":3,\"RegionCategory\":\"医学\",\"ArticlePicture\":[],\"TitleCN\":null,\"AbstractTextCN\":null,\"PMCID\":null,\"EPubDate\":\"\",\"PubModel\":\"\",\"JCR\":\"Q1\",\"JCRName\":\"PHARMACOLOGY & PHARMACY\",\"Score\":null,\"Total\":0}","platform":"Semanticscholar","paperid":null,"PeriodicalName":"Pharmaceutics","FirstCategoryId":"3","ListUrlMain":"https://doi.org/10.3390/pharmaceutics17091213","RegionNum":3,"RegionCategory":"医学","ArticlePicture":[],"TitleCN":null,"AbstractTextCN":null,"PMCID":null,"EPubDate":"","PubModel":"","JCR":"Q1","JCRName":"PHARMACOLOGY & PHARMACY","Score":null,"Total":0}
引用次数: 0

摘要

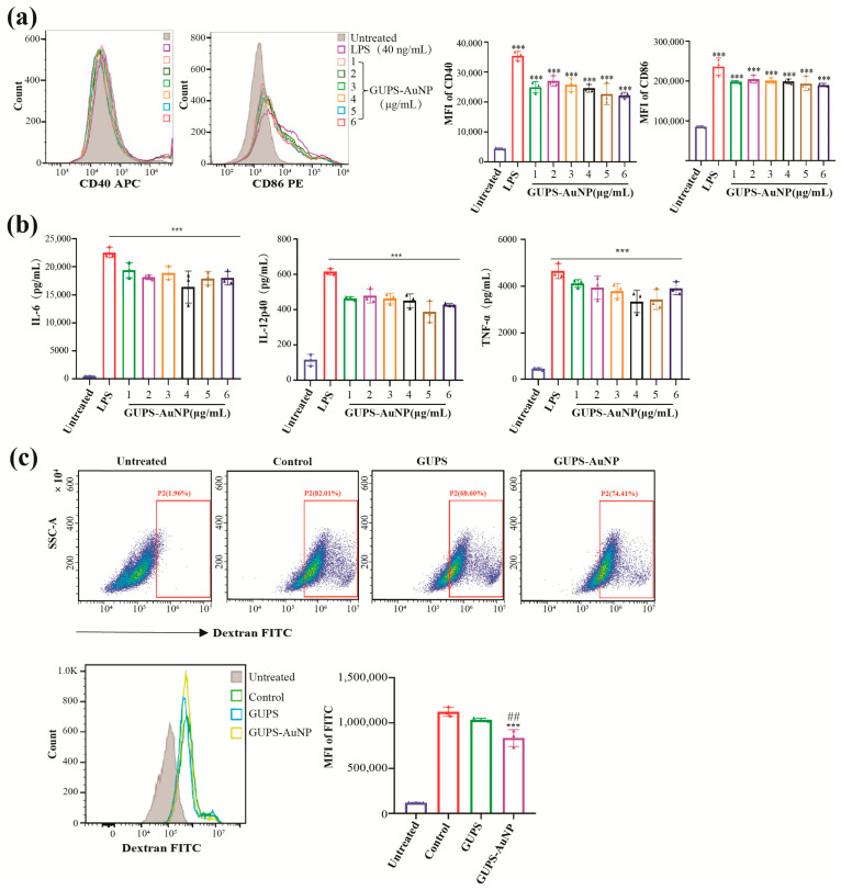
背景:宫颈癌是全世界妇女死亡的第四大原因,人类乳头瘤病毒(HPV)被确定为一个主要因素。本研究研究了甘草多糖金纳米颗粒(GUPS-AuNPs)的免疫刺激活性和抗原递送效率,并评估了以GUPS-AuNPs作为递送系统的HPV树突状细胞(DC)疫苗的抗肿瘤效果。方法:采用绿色还原法合成了GUPS-AuNPs,并采用SEM、EDS、TEM、UV、FT-IR等先进技术对其进行了表征。以dc为主要实验模型,采用流式细胞术评估GUPS-AuNPs的免疫刺激活性和抗原递送效果。此外,我们建立TC-1荷瘤小鼠模型,以评估GUPS-AuNPs促进的HPV-DC疫苗的免疫刺激和抗肿瘤作用。结果:合成的GUPS-AuNPs粒径为120.77±3.13 nm,表面电荷为-11.9±2.1 mV,稳定性良好。流式细胞术分析显示,GUPS-AuNPs显著增强DC成熟,促进T细胞增殖。此外,抗原递送实验表明,GUPS-AuNPs提高了dc的抗原捕获能力。共聚焦成像证实,GUPS-AuNPs延长了抗原在细胞内的保留时间。体内研究表明,以GUPS-AuNPs为载体配制的HPV-DC疫苗可有效抑制肿瘤生长,提高脾脏中CD4+ T和CD8+ T细胞的数量,并诱导强大的抗原特异性免疫反应。结论:GUPS-AuNPs有效促进DC成熟和抗原递送,显著增强HPV疫苗引发的适应性免疫反应,抑制肿瘤进展。本研究介绍了GUPS-AuNPs作为一种新型、安全、高效的抗原递送平台,在疫苗开发方面具有很大的潜力。
本文章由计算机程序翻译,如有差异,请以英文原文为准。

<i>Glycyrrhiza uralensis</i> Polysaccharide Gold Nanoparticles as Antigen Carriers and Potential Adjuvant to DC Vaccines.

<i>Glycyrrhiza uralensis</i> Polysaccharide Gold Nanoparticles as Antigen Carriers and Potential Adjuvant to DC Vaccines.

<i>Glycyrrhiza uralensis</i> Polysaccharide Gold Nanoparticles as Antigen Carriers and Potential Adjuvant to DC Vaccines.

Glycyrrhiza uralensis Polysaccharide Gold Nanoparticles as Antigen Carriers and Potential Adjuvant to DC Vaccines.

Background: Cervical cancer is the fourth leading cause of death among women worldwide, with human papillomavirus (HPV) identified as a major contributing factor. This study investigates the immunostimulatory activity and antigen delivery efficiency of Glycyrrhiza uralensis polysaccharide gold nanoparticles (GUPS-AuNPs) and assesses the antitumor efficacy of an HPV dendritic cell (DC) vaccine using GUPS-AuNPs as a delivery system. Methods: GUPS-AuNPs were synthesized via a green reduction method and characterized using advanced techniques, including SEM, EDS, TEM, UV, and FT-IR spectroscopy. DCs served as the primary experimental model, with flow cytometry employed to evaluate the immunostimulatory activity and antigen delivery effectiveness of GUPS-AuNPs. Additionally, a TC-1 tumor-bearing mouse model was established to assess the immunostimulatory and antitumor effects of the HPV-DC vaccine facilitated by GUPS-AuNPs. Results: The synthesized GUPS-AuNPs exhibited a particle size of 120.77 ± 3.13 nm, a surface charge of -11.9 ± 2.1 mV, and excellent stability. Flow cytometry analysis demonstrated that GUPS-AuNPs significantly enhanced DC maturation and promoted T cell proliferation. Furthermore, antigen delivery experiments revealed that GUPS-AuNPs improved the antigen capture capabilities of DCs. Confocal imaging confirmed that GUPS-AuNPs extended the intracellular retention time of antigens. In vivo studies showed that the HPV-DC vaccine formulated with GUPS-AuNPs as carriers effectively suppressed tumor growth, elevated the populations of CD4+ T and CD8+ T cells in the spleen, and induced a robust antigen-specific immune response. Conclusions: GUPS-AuNPs effectively enhance DC maturation and antigen delivery, significantly boosting the adaptive immune response triggered by HPV vaccines and leading to the inhibition of tumor progression. This research introduces GUPS-AuNPs as a novel, safe, and efficient antigen delivery platform with promising potential for vaccine development.

求助全文
通过发布文献求助,成功后即可免费获取论文全文。 去求助
来源期刊
Pharmaceutics
Pharmaceutics Pharmacology, Toxicology and Pharmaceutics-Pharmaceutical Science
CiteScore
7.90
自引率
11.10%
发文量
2379
审稿时长
16.41 days
期刊介绍: Pharmaceutics (ISSN 1999-4923) is an open access journal which provides an advanced forum for the science and technology of pharmaceutics and biopharmaceutics. It publishes reviews, regular research papers, communications,  and short notes. Covered topics include pharmacokinetics, toxicokinetics, pharmacodynamics, pharmacogenetics and pharmacogenomics, and pharmaceutical formulation. Our aim is to encourage scientists to publish their experimental and theoretical details in as much detail as possible. There is no restriction on the length of the papers. The full experimental details must be provided so that the results can be reproduced.
×
引用
GB/T 7714-2015
复制
MLA
复制
APA
复制
导出至
BibTeX EndNote RefMan NoteFirst NoteExpress
×
提示
您的信息不完整,为了账户安全,请先补充。
现在去补充
×
提示
您因"违规操作"
具体请查看互助需知
我知道了
×
提示
确定
请完成安全验证×
copy
已复制链接
快去分享给好友吧!
我知道了
右上角分享
点击右上角分享
0
联系我们:info@booksci.cn Book学术提供免费学术资源搜索服务,方便国内外学者检索中英文文献。致力于提供最便捷和优质的服务体验。 Copyright © 2023 布克学术 All rights reserved.
京ICP备2023020795号-1
ghs 京公网安备 11010802042870号
Book学术文献互助
Book学术文献互助群
群 号:604180095
Book学术官方微信