健康老龄化:功能能力的多维结构如何预测客观和主观结果?

IF 3.8 2区 医学 Q2 GERIATRICS & GERONTOLOGY
Antoine Gbessemehlan, Cécile Proust-Lima, Luc Letenneur, Hélène Amieva, Karine Pérès
{"title":"健康老龄化:功能能力的多维结构如何预测客观和主观结果?","authors":"Antoine Gbessemehlan, Cécile Proust-Lima, Luc Letenneur, Hélène Amieva, Karine Pérès","doi":"10.1186/s12877-025-06328-3","DOIUrl":null,"url":null,"abstract":"<p><strong>Background: </strong>Despite the comprehensive and holistic conceptual approach proposed by the WHO to measure Functional Ability (FA) in healthy aging, research exploring both intrinsic capacity (IC) and environments is rare. This study aimed to define a multidimensional FA construct based on the WHO framework and investigate its association with objective (mortality, IADL-disability) and subjective (poor life satisfaction, poor perceived health) outcomes.</p><p><strong>Methods: </strong>The sample included 587 older participants from the AMI (Aging Multidisciplinary Investigation) epidemiological cohort. In total eight subdomains of FA were defined using Structural Equation Models: five related to IC and three to the living environment (from 30 collected variables in total). Cox regression models were used to investigate the association between FA and incident adverse outcomes.</p><p><strong>Results: </strong>Participants were classified into four levels of FA (34% in very high, 16% in high, 22% in medium, and 28% in low). Compared to those with very high FA, participants with low FA had significantly higher risks of death (Hazard Ratio HR = 2.19; 95% Confidence Interval: 1.30-3.68), IADL-disability (HR = 3.13; 95% CI: 1.99-4.92) and were more likely to experience poor life satisfaction (HR = 1.87; 95% CI: 1.15-3.03) and poor perceived health (HR = 3.97; 95% CI: 1.85-8.53).</p><p><strong>Conclusion: </strong>Low FA levels are strongly associated with increased risks of both objective and subjective negative outcomes. These findings highlight the importance of simultaneously considering IC and environment to properly explore FA in healthy aging.</p>","PeriodicalId":9056,"journal":{"name":"BMC Geriatrics","volume":"25 1","pages":"727"},"PeriodicalIF":3.8000,"publicationDate":"2025-09-26","publicationTypes":"Journal Article","fieldsOfStudy":null,"isOpenAccess":false,"openAccessPdf":"https://www.ncbi.nlm.nih.gov/pmc/articles/PMC12465507/pdf/","citationCount":"0","resultStr":"{\"title\":\"Healthy aging: how does a multidimensional construct of functional ability predict objective and subjective outcomes?\",\"authors\":\"Antoine Gbessemehlan, Cécile Proust-Lima, Luc Letenneur, Hélène Amieva, Karine Pérès\",\"doi\":\"10.1186/s12877-025-06328-3\",\"DOIUrl\":null,\"url\":null,\"abstract\":\"<p><strong>Background: </strong>Despite the comprehensive and holistic conceptual approach proposed by the WHO to measure Functional Ability (FA) in healthy aging, research exploring both intrinsic capacity (IC) and environments is rare. This study aimed to define a multidimensional FA construct based on the WHO framework and investigate its association with objective (mortality, IADL-disability) and subjective (poor life satisfaction, poor perceived health) outcomes.</p><p><strong>Methods: </strong>The sample included 587 older participants from the AMI (Aging Multidisciplinary Investigation) epidemiological cohort. In total eight subdomains of FA were defined using Structural Equation Models: five related to IC and three to the living environment (from 30 collected variables in total). Cox regression models were used to investigate the association between FA and incident adverse outcomes.</p><p><strong>Results: </strong>Participants were classified into four levels of FA (34% in very high, 16% in high, 22% in medium, and 28% in low). Compared to those with very high FA, participants with low FA had significantly higher risks of death (Hazard Ratio HR = 2.19; 95% Confidence Interval: 1.30-3.68), IADL-disability (HR = 3.13; 95% CI: 1.99-4.92) and were more likely to experience poor life satisfaction (HR = 1.87; 95% CI: 1.15-3.03) and poor perceived health (HR = 3.97; 95% CI: 1.85-8.53).</p><p><strong>Conclusion: </strong>Low FA levels are strongly associated with increased risks of both objective and subjective negative outcomes. These findings highlight the importance of simultaneously considering IC and environment to properly explore FA in healthy aging.</p>\",\"PeriodicalId\":9056,\"journal\":{\"name\":\"BMC Geriatrics\",\"volume\":\"25 1\",\"pages\":\"727\"},\"PeriodicalIF\":3.8000,\"publicationDate\":\"2025-09-26\",\"publicationTypes\":\"Journal Article\",\"fieldsOfStudy\":null,\"isOpenAccess\":false,\"openAccessPdf\":\"https://www.ncbi.nlm.nih.gov/pmc/articles/PMC12465507/pdf/\",\"citationCount\":\"0\",\"resultStr\":null,\"platform\":\"Semanticscholar\",\"paperid\":null,\"PeriodicalName\":\"BMC Geriatrics\",\"FirstCategoryId\":\"3\",\"ListUrlMain\":\"https://doi.org/10.1186/s12877-025-06328-3\",\"RegionNum\":2,\"RegionCategory\":\"医学\",\"ArticlePicture\":[],\"TitleCN\":null,\"AbstractTextCN\":null,\"PMCID\":null,\"EPubDate\":\"\",\"PubModel\":\"\",\"JCR\":\"Q2\",\"JCRName\":\"GERIATRICS & GERONTOLOGY\",\"Score\":null,\"Total\":0}","platform":"Semanticscholar","paperid":null,"PeriodicalName":"BMC Geriatrics","FirstCategoryId":"3","ListUrlMain":"https://doi.org/10.1186/s12877-025-06328-3","RegionNum":2,"RegionCategory":"医学","ArticlePicture":[],"TitleCN":null,"AbstractTextCN":null,"PMCID":null,"EPubDate":"","PubModel":"","JCR":"Q2","JCRName":"GERIATRICS & GERONTOLOGY","Score":null,"Total":0}
引用次数: 0

摘要

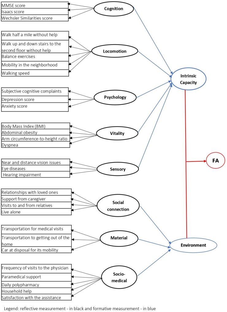
背景:尽管世界卫生组织提出了全面和整体的概念方法来测量健康老龄化中的功能能力(FA),但同时探索内在能力(IC)和环境的研究很少。本研究旨在定义一个基于WHO框架的多维FA结构,并调查其与客观(死亡率,iadl -残疾)和主观(生活满意度差,感知健康状况差)结果的关系。方法:样本包括来自AMI (Aging Multidisciplinary Investigation)流行病学队列的587名老年人。使用结构方程模型共定义了FA的8个子域:5个与IC相关,3个与生活环境相关(从总共收集的30个变量中)。Cox回归模型用于调查FA与事件不良结局之间的关系。结果:参与者被分为四个FA水平(34%为非常高,16%为高,22%为中等,28%为低)。与非常高FA的参与者相比,低FA的参与者有明显更高的死亡风险(风险比HR = 2.19; 95%置信区间:1.30-3.68)、iadl -残疾(风险比HR = 3.13; 95%置信区间:1.99-4.92),更有可能经历较差的生活满意度(风险比HR = 1.87; 95%置信区间:1.15-3.03)和较差的感知健康(风险比HR = 3.97; 95%置信区间:1.85-8.53)。结论:低FA水平与客观和主观负面结果的风险增加密切相关。这些发现强调了同时考虑IC和环境的重要性,以正确探索健康衰老中的FA。
本文章由计算机程序翻译,如有差异,请以英文原文为准。

Healthy aging: how does a multidimensional construct of functional ability predict objective and subjective outcomes?

Healthy aging: how does a multidimensional construct of functional ability predict objective and subjective outcomes?

Background: Despite the comprehensive and holistic conceptual approach proposed by the WHO to measure Functional Ability (FA) in healthy aging, research exploring both intrinsic capacity (IC) and environments is rare. This study aimed to define a multidimensional FA construct based on the WHO framework and investigate its association with objective (mortality, IADL-disability) and subjective (poor life satisfaction, poor perceived health) outcomes.

Methods: The sample included 587 older participants from the AMI (Aging Multidisciplinary Investigation) epidemiological cohort. In total eight subdomains of FA were defined using Structural Equation Models: five related to IC and three to the living environment (from 30 collected variables in total). Cox regression models were used to investigate the association between FA and incident adverse outcomes.

Results: Participants were classified into four levels of FA (34% in very high, 16% in high, 22% in medium, and 28% in low). Compared to those with very high FA, participants with low FA had significantly higher risks of death (Hazard Ratio HR = 2.19; 95% Confidence Interval: 1.30-3.68), IADL-disability (HR = 3.13; 95% CI: 1.99-4.92) and were more likely to experience poor life satisfaction (HR = 1.87; 95% CI: 1.15-3.03) and poor perceived health (HR = 3.97; 95% CI: 1.85-8.53).

Conclusion: Low FA levels are strongly associated with increased risks of both objective and subjective negative outcomes. These findings highlight the importance of simultaneously considering IC and environment to properly explore FA in healthy aging.

求助全文
通过发布文献求助,成功后即可免费获取论文全文。 去求助
来源期刊
BMC Geriatrics
BMC Geriatrics GERIATRICS & GERONTOLOGY-
CiteScore
5.70
自引率
7.30%
发文量
873
审稿时长
20 weeks
期刊介绍: BMC Geriatrics is an open access journal publishing original peer-reviewed research articles in all aspects of the health and healthcare of older people, including the effects of healthcare systems and policies. The journal also welcomes research focused on the aging process, including cellular, genetic, and physiological processes and cognitive modifications.
×
引用
GB/T 7714-2015
复制
MLA
复制
APA
复制
导出至
BibTeX EndNote RefMan NoteFirst NoteExpress
×
提示
您的信息不完整,为了账户安全,请先补充。
现在去补充
×
提示
您因"违规操作"
具体请查看互助需知
我知道了
×
提示
确定
请完成安全验证×
copy
已复制链接
快去分享给好友吧!
我知道了
右上角分享
点击右上角分享
0
联系我们:info@booksci.cn Book学术提供免费学术资源搜索服务,方便国内外学者检索中英文文献。致力于提供最便捷和优质的服务体验。 Copyright © 2023 布克学术 All rights reserved.
京ICP备2023020795号-1
ghs 京公网安备 11010802042870号
Book学术文献互助
Book学术文献互助群
群 号:604180095
Book学术官方微信