低温度系数,低功耗,面积有效的温度补偿CMOS电压基准能量收集系统

IF 1.4 4区 工程技术 Q4 COMPUTER SCIENCE, HARDWARE & ARCHITECTURE
Komal Duggal, Rishikesh Pandey, Vandana Niranjan
{"title":"低温度系数,低功耗,面积有效的温度补偿CMOS电压基准能量收集系统","authors":"Komal Duggal,&nbsp;Rishikesh Pandey,&nbsp;Vandana Niranjan","doi":"10.1007/s10470-025-02427-8","DOIUrl":null,"url":null,"abstract":"<div><p>A simple all-MOS transistor-based voltage reference without using any passive resistor or amplifier is presented in this paper. The temperature compensation has been achieved by utilizing a sequence of composite NMOS transistors, to attain a low-temperature coefficient reference voltage across an extensive range of temperatures. Since temperature compensation in the proposed voltage reference has been attained by using only three NMOS transistors rather than the larger compensation circuits, it reduces the area consumption while still attaining the minimal temperature coefficient. Achieving a temperature coefficient of less than 10 ppm/°C is a common goal for BJT-based voltage references while the proposed voltage reference can achieve this goal using only the MOS transistors with standard threshold voltages. The proposed temperature-compensated CMOS voltage reference has been simulated in 180 nm which delivers an output reference voltage of 451.2 mV. Measurement outcomes show that the suggested circuit works for an extensive range of temperatures from − 40 °C to 140 °C with a minimum temperature coefficient of 7.5 ppm/°C which is the feature of the BJT-based BGR. The power supply rejection ratio for the frequency range of 1 Hz–10 kHz is obtained as − 53.81 dB and the line sensitivity is computed as 0.35%/V. The output noise is 0.51 µV/√Hz at 1 Hz. Moreover, at ambient temperature, the area and power consumed by the proposed circuit are 0.000428 mm<sup>2</sup> and 0.7 µW, respectively.</p></div>","PeriodicalId":7827,"journal":{"name":"Analog Integrated Circuits and Signal Processing","volume":"124 2","pages":""},"PeriodicalIF":1.4000,"publicationDate":"2025-06-20","publicationTypes":"Journal Article","fieldsOfStudy":null,"isOpenAccess":false,"openAccessPdf":"","citationCount":"0","resultStr":"{\"title\":\"A low-temperature coefficient, low power, and area-efficient temperature-compensated CMOS voltage reference for energy harvesting systems\",\"authors\":\"Komal Duggal,&nbsp;Rishikesh Pandey,&nbsp;Vandana Niranjan\",\"doi\":\"10.1007/s10470-025-02427-8\",\"DOIUrl\":null,\"url\":null,\"abstract\":\"<div><p>A simple all-MOS transistor-based voltage reference without using any passive resistor or amplifier is presented in this paper. The temperature compensation has been achieved by utilizing a sequence of composite NMOS transistors, to attain a low-temperature coefficient reference voltage across an extensive range of temperatures. Since temperature compensation in the proposed voltage reference has been attained by using only three NMOS transistors rather than the larger compensation circuits, it reduces the area consumption while still attaining the minimal temperature coefficient. Achieving a temperature coefficient of less than 10 ppm/°C is a common goal for BJT-based voltage references while the proposed voltage reference can achieve this goal using only the MOS transistors with standard threshold voltages. The proposed temperature-compensated CMOS voltage reference has been simulated in 180 nm which delivers an output reference voltage of 451.2 mV. Measurement outcomes show that the suggested circuit works for an extensive range of temperatures from − 40 °C to 140 °C with a minimum temperature coefficient of 7.5 ppm/°C which is the feature of the BJT-based BGR. The power supply rejection ratio for the frequency range of 1 Hz–10 kHz is obtained as − 53.81 dB and the line sensitivity is computed as 0.35%/V. The output noise is 0.51 µV/√Hz at 1 Hz. Moreover, at ambient temperature, the area and power consumed by the proposed circuit are 0.000428 mm<sup>2</sup> and 0.7 µW, respectively.</p></div>\",\"PeriodicalId\":7827,\"journal\":{\"name\":\"Analog Integrated Circuits and Signal Processing\",\"volume\":\"124 2\",\"pages\":\"\"},\"PeriodicalIF\":1.4000,\"publicationDate\":\"2025-06-20\",\"publicationTypes\":\"Journal Article\",\"fieldsOfStudy\":null,\"isOpenAccess\":false,\"openAccessPdf\":\"\",\"citationCount\":\"0\",\"resultStr\":null,\"platform\":\"Semanticscholar\",\"paperid\":null,\"PeriodicalName\":\"Analog Integrated Circuits and Signal Processing\",\"FirstCategoryId\":\"5\",\"ListUrlMain\":\"https://link.springer.com/article/10.1007/s10470-025-02427-8\",\"RegionNum\":4,\"RegionCategory\":\"工程技术\",\"ArticlePicture\":[],\"TitleCN\":null,\"AbstractTextCN\":null,\"PMCID\":null,\"EPubDate\":\"\",\"PubModel\":\"\",\"JCR\":\"Q4\",\"JCRName\":\"COMPUTER SCIENCE, HARDWARE & ARCHITECTURE\",\"Score\":null,\"Total\":0}","platform":"Semanticscholar","paperid":null,"PeriodicalName":"Analog Integrated Circuits and Signal Processing","FirstCategoryId":"5","ListUrlMain":"https://link.springer.com/article/10.1007/s10470-025-02427-8","RegionNum":4,"RegionCategory":"工程技术","ArticlePicture":[],"TitleCN":null,"AbstractTextCN":null,"PMCID":null,"EPubDate":"","PubModel":"","JCR":"Q4","JCRName":"COMPUTER SCIENCE, HARDWARE & ARCHITECTURE","Score":null,"Total":0}
引用次数: 0

摘要

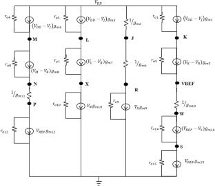
本文提出了一种简单的基于全mos晶体管的基准电压,不使用任何无源电阻或放大器。温度补偿是通过利用一系列复合NMOS晶体管来实现的,从而在广泛的温度范围内获得低温系数参考电压。由于所提出的电压基准中的温度补偿仅通过使用三个NMOS晶体管而不是更大的补偿电路来实现,因此它减少了面积消耗,同时仍然获得最小的温度系数。实现低于10 ppm/°C的温度系数是基于bjt的电压基准的共同目标,而所提出的电压基准仅使用具有标准阈值电压的MOS晶体管就可以实现这一目标。所提出的温度补偿CMOS基准电压在180 nm进行了仿真,输出基准电压为451.2 mV。测量结果表明,建议的电路工作在−40°C到140°C的广泛温度范围内,最低温度系数为7.5 ppm/°C,这是基于bjt的BGR的特征。在1hz ~ 10khz频率范围内,电源抑制比为−53.81 dB,线路灵敏度为0.35%/V。1hz时输出噪声为0.51µV/√Hz。此外,在环境温度下,该电路的面积和功耗分别为0.000428 mm2和0.7µW。
本文章由计算机程序翻译,如有差异,请以英文原文为准。

A low-temperature coefficient, low power, and area-efficient temperature-compensated CMOS voltage reference for energy harvesting systems

A low-temperature coefficient, low power, and area-efficient temperature-compensated CMOS voltage reference for energy harvesting systems

A simple all-MOS transistor-based voltage reference without using any passive resistor or amplifier is presented in this paper. The temperature compensation has been achieved by utilizing a sequence of composite NMOS transistors, to attain a low-temperature coefficient reference voltage across an extensive range of temperatures. Since temperature compensation in the proposed voltage reference has been attained by using only three NMOS transistors rather than the larger compensation circuits, it reduces the area consumption while still attaining the minimal temperature coefficient. Achieving a temperature coefficient of less than 10 ppm/°C is a common goal for BJT-based voltage references while the proposed voltage reference can achieve this goal using only the MOS transistors with standard threshold voltages. The proposed temperature-compensated CMOS voltage reference has been simulated in 180 nm which delivers an output reference voltage of 451.2 mV. Measurement outcomes show that the suggested circuit works for an extensive range of temperatures from − 40 °C to 140 °C with a minimum temperature coefficient of 7.5 ppm/°C which is the feature of the BJT-based BGR. The power supply rejection ratio for the frequency range of 1 Hz–10 kHz is obtained as − 53.81 dB and the line sensitivity is computed as 0.35%/V. The output noise is 0.51 µV/√Hz at 1 Hz. Moreover, at ambient temperature, the area and power consumed by the proposed circuit are 0.000428 mm2 and 0.7 µW, respectively.

求助全文
通过发布文献求助,成功后即可免费获取论文全文。 去求助
来源期刊
Analog Integrated Circuits and Signal Processing
Analog Integrated Circuits and Signal Processing 工程技术-工程:电子与电气
CiteScore
0.30
自引率
7.10%
发文量
141
审稿时长
7.3 months
期刊介绍: Analog Integrated Circuits and Signal Processing is an archival peer reviewed journal dedicated to the design and application of analog, radio frequency (RF), and mixed signal integrated circuits (ICs) as well as signal processing circuits and systems. It features both new research results and tutorial views and reflects the large volume of cutting-edge research activity in the worldwide field today. A partial list of topics includes analog and mixed signal interface circuits and systems; analog and RFIC design; data converters; active-RC, switched-capacitor, and continuous-time integrated filters; mixed analog/digital VLSI systems; wireless radio transceivers; clock and data recovery circuits; and high speed optoelectronic circuits and systems.
×
引用
GB/T 7714-2015
复制
MLA
复制
APA
复制
导出至
BibTeX EndNote RefMan NoteFirst NoteExpress
×
提示
您的信息不完整,为了账户安全,请先补充。
现在去补充
×
提示
您因"违规操作"
具体请查看互助需知
我知道了
×
提示
确定
请完成安全验证×
copy
已复制链接
快去分享给好友吧!
我知道了
右上角分享
点击右上角分享
0
联系我们:info@booksci.cn Book学术提供免费学术资源搜索服务,方便国内外学者检索中英文文献。致力于提供最便捷和优质的服务体验。 Copyright © 2023 布克学术 All rights reserved.
京ICP备2023020795号-1
ghs 京公网安备 11010802042870号
Book学术文献互助
Book学术文献互助群
群 号:604180095
Book学术官方微信