气候健康研究中的随机治疗制度:重新评估哥伦比亚变暖情景下的疟疾风险。

IF 2.5
PLOS global public health Pub Date : 2025-09-25 eCollection Date: 2025-01-01 DOI:10.1371/journal.pgph.0005252
Juan David Gutiérrez
{"title":"气候健康研究中的随机治疗制度:重新评估哥伦比亚变暖情景下的疟疾风险。","authors":"Juan David Gutiérrez","doi":"10.1371/journal.pgph.0005252","DOIUrl":null,"url":null,"abstract":"<p><p>Malaria remains a significant public health challenge, mainly because climate change is altering transmission dynamics. This study investigates the relationship between rising temperatures and malaria cases across the 100 municipalities in Colombia with the highest incidence from 2007 to 2023. We employed causal machine learning techniques to analyze how incremental temperature impacts malaria incidence while controlling for valid confounding variables. Our findings reveal that with the currently observed temperature, malaria transmission intensifies with temperatures between 15 and approximately 23.5 °C but declines at higher temperatures, indicating an optimal range for transmission. Our results suggest an exposure-response relationship where higher temperature increases are associated with greater reductions in the probability of excess malaria cases. The Average Treatment Effect (ATE) on excess malaria cases for the evaluated temperature regimes showed a progressive decrease, from -0.007 when temperature increased by 0.5°C to -0.063 when temperatures were increased by 2.0°C, relative to current temperatures. These results suggest that further warming could constrain malaria transmission intensity in regions already experiencing high temperatures. This research underscores the importance of tailored public health strategies that consider local temperature profiles and socio-economic conditions in malaria control efforts.</p>","PeriodicalId":74466,"journal":{"name":"PLOS global public health","volume":"5 9","pages":"e0005252"},"PeriodicalIF":2.5000,"publicationDate":"2025-09-25","publicationTypes":"Journal Article","fieldsOfStudy":null,"isOpenAccess":false,"openAccessPdf":"https://www.ncbi.nlm.nih.gov/pmc/articles/PMC12463259/pdf/","citationCount":"0","resultStr":"{\"title\":\"Stochastic treatment regimes in climate-health research: Reassessing malaria risk under warming scenarios in Colombia.\",\"authors\":\"Juan David Gutiérrez\",\"doi\":\"10.1371/journal.pgph.0005252\",\"DOIUrl\":null,\"url\":null,\"abstract\":\"<p><p>Malaria remains a significant public health challenge, mainly because climate change is altering transmission dynamics. This study investigates the relationship between rising temperatures and malaria cases across the 100 municipalities in Colombia with the highest incidence from 2007 to 2023. We employed causal machine learning techniques to analyze how incremental temperature impacts malaria incidence while controlling for valid confounding variables. Our findings reveal that with the currently observed temperature, malaria transmission intensifies with temperatures between 15 and approximately 23.5 °C but declines at higher temperatures, indicating an optimal range for transmission. Our results suggest an exposure-response relationship where higher temperature increases are associated with greater reductions in the probability of excess malaria cases. The Average Treatment Effect (ATE) on excess malaria cases for the evaluated temperature regimes showed a progressive decrease, from -0.007 when temperature increased by 0.5°C to -0.063 when temperatures were increased by 2.0°C, relative to current temperatures. These results suggest that further warming could constrain malaria transmission intensity in regions already experiencing high temperatures. This research underscores the importance of tailored public health strategies that consider local temperature profiles and socio-economic conditions in malaria control efforts.</p>\",\"PeriodicalId\":74466,\"journal\":{\"name\":\"PLOS global public health\",\"volume\":\"5 9\",\"pages\":\"e0005252\"},\"PeriodicalIF\":2.5000,\"publicationDate\":\"2025-09-25\",\"publicationTypes\":\"Journal Article\",\"fieldsOfStudy\":null,\"isOpenAccess\":false,\"openAccessPdf\":\"https://www.ncbi.nlm.nih.gov/pmc/articles/PMC12463259/pdf/\",\"citationCount\":\"0\",\"resultStr\":null,\"platform\":\"Semanticscholar\",\"paperid\":null,\"PeriodicalName\":\"PLOS global public health\",\"FirstCategoryId\":\"1085\",\"ListUrlMain\":\"https://doi.org/10.1371/journal.pgph.0005252\",\"RegionNum\":0,\"RegionCategory\":null,\"ArticlePicture\":[],\"TitleCN\":null,\"AbstractTextCN\":null,\"PMCID\":null,\"EPubDate\":\"2025/1/1 0:00:00\",\"PubModel\":\"eCollection\",\"JCR\":\"\",\"JCRName\":\"\",\"Score\":null,\"Total\":0}","platform":"Semanticscholar","paperid":null,"PeriodicalName":"PLOS global public health","FirstCategoryId":"1085","ListUrlMain":"https://doi.org/10.1371/journal.pgph.0005252","RegionNum":0,"RegionCategory":null,"ArticlePicture":[],"TitleCN":null,"AbstractTextCN":null,"PMCID":null,"EPubDate":"2025/1/1 0:00:00","PubModel":"eCollection","JCR":"","JCRName":"","Score":null,"Total":0}
引用次数: 0

摘要

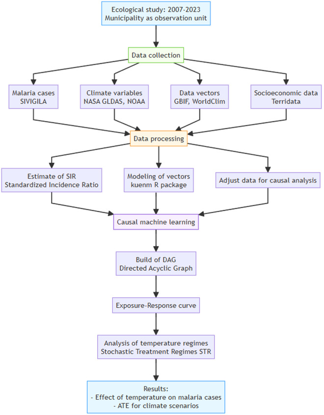
疟疾仍然是一项重大的公共卫生挑战,主要是因为气候变化正在改变传播动态。这项研究调查了2007年至2023年期间哥伦比亚100个发病率最高的城市的气温上升与疟疾病例之间的关系。我们采用因果机器学习技术来分析温度升高如何影响疟疾发病率,同时控制有效的混杂变量。我们的研究结果表明,根据目前观测到的温度,疟疾传播在15°C至大约23.5°C之间加剧,但在更高的温度下下降,这表明传播的最佳范围。我们的结果表明了一种暴露-反应关系,即温度升高与过量疟疾病例概率的更大减少有关。相对于当前温度,在评估的温度制度下,对过量疟疾病例的平均治疗效果(ATE)显示出逐步下降的趋势,从温度升高0.5℃时的-0.007降至温度升高2.0℃时的-0.063。这些结果表明,进一步变暖可能会限制已经经历高温的地区的疟疾传播强度。这项研究强调了在疟疾控制工作中考虑当地温度分布和社会经济条件的有针对性的公共卫生战略的重要性。
本文章由计算机程序翻译,如有差异,请以英文原文为准。

Stochastic treatment regimes in climate-health research: Reassessing malaria risk under warming scenarios in Colombia.

Stochastic treatment regimes in climate-health research: Reassessing malaria risk under warming scenarios in Colombia.

Stochastic treatment regimes in climate-health research: Reassessing malaria risk under warming scenarios in Colombia.

Stochastic treatment regimes in climate-health research: Reassessing malaria risk under warming scenarios in Colombia.

Malaria remains a significant public health challenge, mainly because climate change is altering transmission dynamics. This study investigates the relationship between rising temperatures and malaria cases across the 100 municipalities in Colombia with the highest incidence from 2007 to 2023. We employed causal machine learning techniques to analyze how incremental temperature impacts malaria incidence while controlling for valid confounding variables. Our findings reveal that with the currently observed temperature, malaria transmission intensifies with temperatures between 15 and approximately 23.5 °C but declines at higher temperatures, indicating an optimal range for transmission. Our results suggest an exposure-response relationship where higher temperature increases are associated with greater reductions in the probability of excess malaria cases. The Average Treatment Effect (ATE) on excess malaria cases for the evaluated temperature regimes showed a progressive decrease, from -0.007 when temperature increased by 0.5°C to -0.063 when temperatures were increased by 2.0°C, relative to current temperatures. These results suggest that further warming could constrain malaria transmission intensity in regions already experiencing high temperatures. This research underscores the importance of tailored public health strategies that consider local temperature profiles and socio-economic conditions in malaria control efforts.

求助全文
通过发布文献求助,成功后即可免费获取论文全文。 去求助
来源期刊
自引率
0.00%
发文量
0
×
引用
GB/T 7714-2015
复制
MLA
复制
APA
复制
导出至
BibTeX EndNote RefMan NoteFirst NoteExpress
×
提示
您的信息不完整,为了账户安全,请先补充。
现在去补充
×
提示
您因"违规操作"
具体请查看互助需知
我知道了
×
提示
确定
请完成安全验证×
copy
已复制链接
快去分享给好友吧!
我知道了
右上角分享
点击右上角分享
0
联系我们:info@booksci.cn Book学术提供免费学术资源搜索服务,方便国内外学者检索中英文文献。致力于提供最便捷和优质的服务体验。 Copyright © 2023 布克学术 All rights reserved.
京ICP备2023020795号-1
ghs 京公网安备 11010802042870号
Book学术文献互助
Book学术文献互助群
群 号:604180095
Book学术官方微信