便携式点护理设备双重检测葡萄糖-6-磷酸脱氢酶缺乏症和血红蛋白在低资源设置。

IF 5.6 3区 工程技术 Q1 CHEMISTRY, ANALYTICAL
Rehab Osman Taha, Napaporn Youngvises, Runtikan Pochairach, Papichaya Phompradit, Kesara Na-Bangchang
{"title":"便携式点护理设备双重检测葡萄糖-6-磷酸脱氢酶缺乏症和血红蛋白在低资源设置。","authors":"Rehab Osman Taha, Napaporn Youngvises, Runtikan Pochairach, Papichaya Phompradit, Kesara Na-Bangchang","doi":"10.3390/bios15090577","DOIUrl":null,"url":null,"abstract":"<p><p>Glucose-6-phosphate dehydrogenase (G6PD) deficiency is a common enzymopathy with significant clinical implications, particularly in malaria-endemic regions and in the management of neonatal hyperbilirubinemia. Timely and accurate detection of G6PD deficiency is critical to prevent life-threatening hemolytic events following oxidative drug administration. This study evaluated the MyG6PD device, a quantitative point-of-care (PoC) tool, for the assessment of hemoglobin concentration and G6PD enzyme activity. Analytical performance was benchmarked against laboratory spectrophotometry and the STANDARD G6PD Analyzer™ (SD Biosensor; Suwon-si, Republic of Korea). MyG6PD demonstrated excellent linearity (R<sup>2</sup> ≥ 0.99), accuracy (bias < ±15%), and precision (CV < 15%) across normal, intermediate, and deficient activity ranges, including heterozygous females with intermediate phenotypes. The device's compact, battery-operated design, rapid turnaround, and minimal training requirements support its use in decentralized and resource-limited settings. Furthermore, cost-effective consumables and robust detection of intermediate activity highlight its potential for large-scale deployment. Overall, MyG6PD provides a reliable, accessible, and clinically actionable solution for urgent G6PD deficiency screening, enabling safer administration of oxidative therapies and improving patient outcomes in high-risk populations.</p>","PeriodicalId":48608,"journal":{"name":"Biosensors-Basel","volume":"15 9","pages":""},"PeriodicalIF":5.6000,"publicationDate":"2025-09-03","publicationTypes":"Journal Article","fieldsOfStudy":null,"isOpenAccess":false,"openAccessPdf":"https://www.ncbi.nlm.nih.gov/pmc/articles/PMC12467100/pdf/","citationCount":"0","resultStr":"{\"title\":\"Portable Point-of-Care Device for Dual Detection of Glucose-6-Phosphate Dehydrogenase Deficiency and Hemoglobin in Low-Resource Settings.\",\"authors\":\"Rehab Osman Taha, Napaporn Youngvises, Runtikan Pochairach, Papichaya Phompradit, Kesara Na-Bangchang\",\"doi\":\"10.3390/bios15090577\",\"DOIUrl\":null,\"url\":null,\"abstract\":\"<p><p>Glucose-6-phosphate dehydrogenase (G6PD) deficiency is a common enzymopathy with significant clinical implications, particularly in malaria-endemic regions and in the management of neonatal hyperbilirubinemia. Timely and accurate detection of G6PD deficiency is critical to prevent life-threatening hemolytic events following oxidative drug administration. This study evaluated the MyG6PD device, a quantitative point-of-care (PoC) tool, for the assessment of hemoglobin concentration and G6PD enzyme activity. Analytical performance was benchmarked against laboratory spectrophotometry and the STANDARD G6PD Analyzer™ (SD Biosensor; Suwon-si, Republic of Korea). MyG6PD demonstrated excellent linearity (R<sup>2</sup> ≥ 0.99), accuracy (bias < ±15%), and precision (CV < 15%) across normal, intermediate, and deficient activity ranges, including heterozygous females with intermediate phenotypes. The device's compact, battery-operated design, rapid turnaround, and minimal training requirements support its use in decentralized and resource-limited settings. Furthermore, cost-effective consumables and robust detection of intermediate activity highlight its potential for large-scale deployment. Overall, MyG6PD provides a reliable, accessible, and clinically actionable solution for urgent G6PD deficiency screening, enabling safer administration of oxidative therapies and improving patient outcomes in high-risk populations.</p>\",\"PeriodicalId\":48608,\"journal\":{\"name\":\"Biosensors-Basel\",\"volume\":\"15 9\",\"pages\":\"\"},\"PeriodicalIF\":5.6000,\"publicationDate\":\"2025-09-03\",\"publicationTypes\":\"Journal Article\",\"fieldsOfStudy\":null,\"isOpenAccess\":false,\"openAccessPdf\":\"https://www.ncbi.nlm.nih.gov/pmc/articles/PMC12467100/pdf/\",\"citationCount\":\"0\",\"resultStr\":null,\"platform\":\"Semanticscholar\",\"paperid\":null,\"PeriodicalName\":\"Biosensors-Basel\",\"FirstCategoryId\":\"5\",\"ListUrlMain\":\"https://doi.org/10.3390/bios15090577\",\"RegionNum\":3,\"RegionCategory\":\"工程技术\",\"ArticlePicture\":[],\"TitleCN\":null,\"AbstractTextCN\":null,\"PMCID\":null,\"EPubDate\":\"\",\"PubModel\":\"\",\"JCR\":\"Q1\",\"JCRName\":\"CHEMISTRY, ANALYTICAL\",\"Score\":null,\"Total\":0}","platform":"Semanticscholar","paperid":null,"PeriodicalName":"Biosensors-Basel","FirstCategoryId":"5","ListUrlMain":"https://doi.org/10.3390/bios15090577","RegionNum":3,"RegionCategory":"工程技术","ArticlePicture":[],"TitleCN":null,"AbstractTextCN":null,"PMCID":null,"EPubDate":"","PubModel":"","JCR":"Q1","JCRName":"CHEMISTRY, ANALYTICAL","Score":null,"Total":0}
引用次数: 0

摘要

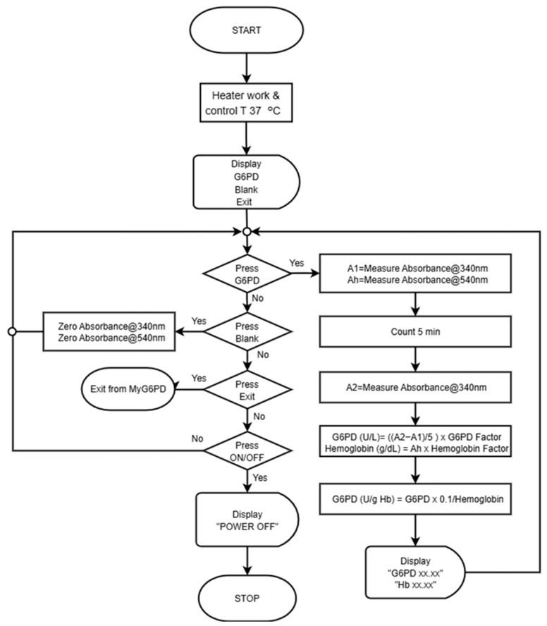
葡萄糖-6-磷酸脱氢酶(G6PD)缺乏症是一种常见的酶病,具有重要的临床意义,特别是在疟疾流行地区和新生儿高胆红素血症的治疗中。及时准确地检测G6PD缺乏症对于预防氧化药物给药后危及生命的溶血事件至关重要。本研究评估了MyG6PD装置,一种定量护理点(PoC)工具,用于评估血红蛋白浓度和G6PD酶活性。分析性能以实验室分光光度法和STANDARD G6PD Analyzer™(SD Biosensor, Suwon-si, Republic of Korea)为基准。MyG6PD在正常、中等和缺乏活性范围(包括具有中等表型的杂合雌性)表现出良好的线性(R2≥0.99)、准确性(偏差<±15%)和精度(CV < 15%)。该设备具有紧凑、电池供电的设计、快速周转和最少的培训要求,支持其在分散和资源有限的环境中使用。此外,具有成本效益的消耗品和强大的中间活动检测突出了其大规模部署的潜力。总的来说,MyG6PD为紧急G6PD缺乏症筛查提供了一种可靠的、可获得的、临床可操作的解决方案,使氧化治疗的管理更安全,并改善高危人群的患者预后。
本文章由计算机程序翻译,如有差异,请以英文原文为准。

Portable Point-of-Care Device for Dual Detection of Glucose-6-Phosphate Dehydrogenase Deficiency and Hemoglobin in Low-Resource Settings.

Portable Point-of-Care Device for Dual Detection of Glucose-6-Phosphate Dehydrogenase Deficiency and Hemoglobin in Low-Resource Settings.

Portable Point-of-Care Device for Dual Detection of Glucose-6-Phosphate Dehydrogenase Deficiency and Hemoglobin in Low-Resource Settings.

Portable Point-of-Care Device for Dual Detection of Glucose-6-Phosphate Dehydrogenase Deficiency and Hemoglobin in Low-Resource Settings.

Glucose-6-phosphate dehydrogenase (G6PD) deficiency is a common enzymopathy with significant clinical implications, particularly in malaria-endemic regions and in the management of neonatal hyperbilirubinemia. Timely and accurate detection of G6PD deficiency is critical to prevent life-threatening hemolytic events following oxidative drug administration. This study evaluated the MyG6PD device, a quantitative point-of-care (PoC) tool, for the assessment of hemoglobin concentration and G6PD enzyme activity. Analytical performance was benchmarked against laboratory spectrophotometry and the STANDARD G6PD Analyzer™ (SD Biosensor; Suwon-si, Republic of Korea). MyG6PD demonstrated excellent linearity (R2 ≥ 0.99), accuracy (bias < ±15%), and precision (CV < 15%) across normal, intermediate, and deficient activity ranges, including heterozygous females with intermediate phenotypes. The device's compact, battery-operated design, rapid turnaround, and minimal training requirements support its use in decentralized and resource-limited settings. Furthermore, cost-effective consumables and robust detection of intermediate activity highlight its potential for large-scale deployment. Overall, MyG6PD provides a reliable, accessible, and clinically actionable solution for urgent G6PD deficiency screening, enabling safer administration of oxidative therapies and improving patient outcomes in high-risk populations.

求助全文
通过发布文献求助,成功后即可免费获取论文全文。 去求助
来源期刊
Biosensors-Basel
Biosensors-Basel Biochemistry, Genetics and Molecular Biology-Clinical Biochemistry
CiteScore
6.60
自引率
14.80%
发文量
983
审稿时长
11 weeks
期刊介绍: Biosensors (ISSN 2079-6374) provides an advanced forum for studies related to the science and technology of biosensors and biosensing. It publishes original research papers, comprehensive reviews and communications. Our aim is to encourage scientists to publish their experimental and theoretical results in as much detail as possible. There is no restriction on the length of the papers. The full experimental details must be provided so that the results can be reproduced. Electronic files and software regarding the full details of the calculation or experimental procedure, if unable to be published in a normal way, can be deposited as supplementary electronic material.
×
引用
GB/T 7714-2015
复制
MLA
复制
APA
复制
导出至
BibTeX EndNote RefMan NoteFirst NoteExpress
×
提示
您的信息不完整,为了账户安全,请先补充。
现在去补充
×
提示
您因"违规操作"
具体请查看互助需知
我知道了
×
提示
确定
请完成安全验证×
copy
已复制链接
快去分享给好友吧!
我知道了
右上角分享
点击右上角分享
0
联系我们:info@booksci.cn Book学术提供免费学术资源搜索服务,方便国内外学者检索中英文文献。致力于提供最便捷和优质的服务体验。 Copyright © 2023 布克学术 All rights reserved.
京ICP备2023020795号-1
ghs 京公网安备 11010802042870号
Book学术文献互助
Book学术文献互助群
群 号:604180095
Book学术官方微信