儿童发育迟缓与认知发展:一项元分析。

IF 4.3 3区 医学 Q1 PUBLIC, ENVIRONMENTAL & OCCUPATIONAL HEALTH
Vassilis Sideropoulos, Aisling Draper, Bernardita Munoz-Chereau, Lynn Ang, Julie Elizabeth Dockrell
{"title":"儿童发育迟缓与认知发展:一项元分析。","authors":"Vassilis Sideropoulos, Aisling Draper, Bernardita Munoz-Chereau, Lynn Ang, Julie Elizabeth Dockrell","doi":"10.7189/jogh.15.04257","DOIUrl":null,"url":null,"abstract":"<p><strong>Background: </strong>Childhood stunting is associated with delayed developmental trajectories. While the relationship between childhood stunting and cognitive development has been widely studied, the impact on children's development requires further examination. We aimed to synthesise existing research studies to clarify the relationships between childhood stunting and cognitive development and sub-domains of cognition. Additionally, we sought to examine potential moderating factors influencing the relationship between childhood stunting and cognitive development, and to explore interventions targeted at improving cognitive development for stunted children.</p><p><strong>Methods: </strong>We systematically reviewed literature from 1990 to 2025 in 54 languages. We identified 12 191 studies, of which 35 studies met the inclusion criteria and were analysed. We employed random effect models to calculate pooled effect sizes and assessed heterogeneity using I<sup>2</sup> statistics. We evaluated publication bias through Egger's test.</p><p><strong>Results: </strong>Our initial model revealed no effects of childhood stunting on overall cognitive development. However, more refined domain-specific analyses showed that childhood stunting was associated with poorer sub-domains, specifically intelligence, executive function, visuo-spatial, cognition, and socio-emotional development in specific geographic regions. Secondary models indicated that the effects of childhood stunting were more pronounced when moderating factors such as demographics, socioeconomic, parent-related and health-related factors were controlled for, demonstrating the critical role of the impact of developmental context. Finally, the exclusive focus on nutritional interventions limited our ability to explore the effects of other intervention types on cognitive development in children who were stunted.</p><p><strong>Conclusions: </strong>Our findings highlight the need for further research to better understand these relationships and for the development of contextual interventions to draw robust conclusions and design targeted interventions. Future research should explore standardised culturally sensitive assessment tools, emphasising the necessity of accurate reporting, and the exploration of moderating effects across cognitive sub-domains.</p>","PeriodicalId":48734,"journal":{"name":"Journal of Global Health","volume":"15 ","pages":"04257"},"PeriodicalIF":4.3000,"publicationDate":"2025-09-26","publicationTypes":"Journal Article","fieldsOfStudy":null,"isOpenAccess":false,"openAccessPdf":"https://www.ncbi.nlm.nih.gov/pmc/articles/PMC12467485/pdf/","citationCount":"0","resultStr":"{\"title\":\"Childhood stunting and cognitive development: a meta-analysis.\",\"authors\":\"Vassilis Sideropoulos, Aisling Draper, Bernardita Munoz-Chereau, Lynn Ang, Julie Elizabeth Dockrell\",\"doi\":\"10.7189/jogh.15.04257\",\"DOIUrl\":null,\"url\":null,\"abstract\":\"<p><strong>Background: </strong>Childhood stunting is associated with delayed developmental trajectories. While the relationship between childhood stunting and cognitive development has been widely studied, the impact on children's development requires further examination. We aimed to synthesise existing research studies to clarify the relationships between childhood stunting and cognitive development and sub-domains of cognition. Additionally, we sought to examine potential moderating factors influencing the relationship between childhood stunting and cognitive development, and to explore interventions targeted at improving cognitive development for stunted children.</p><p><strong>Methods: </strong>We systematically reviewed literature from 1990 to 2025 in 54 languages. We identified 12 191 studies, of which 35 studies met the inclusion criteria and were analysed. We employed random effect models to calculate pooled effect sizes and assessed heterogeneity using I<sup>2</sup> statistics. We evaluated publication bias through Egger's test.</p><p><strong>Results: </strong>Our initial model revealed no effects of childhood stunting on overall cognitive development. However, more refined domain-specific analyses showed that childhood stunting was associated with poorer sub-domains, specifically intelligence, executive function, visuo-spatial, cognition, and socio-emotional development in specific geographic regions. Secondary models indicated that the effects of childhood stunting were more pronounced when moderating factors such as demographics, socioeconomic, parent-related and health-related factors were controlled for, demonstrating the critical role of the impact of developmental context. Finally, the exclusive focus on nutritional interventions limited our ability to explore the effects of other intervention types on cognitive development in children who were stunted.</p><p><strong>Conclusions: </strong>Our findings highlight the need for further research to better understand these relationships and for the development of contextual interventions to draw robust conclusions and design targeted interventions. Future research should explore standardised culturally sensitive assessment tools, emphasising the necessity of accurate reporting, and the exploration of moderating effects across cognitive sub-domains.</p>\",\"PeriodicalId\":48734,\"journal\":{\"name\":\"Journal of Global Health\",\"volume\":\"15 \",\"pages\":\"04257\"},\"PeriodicalIF\":4.3000,\"publicationDate\":\"2025-09-26\",\"publicationTypes\":\"Journal Article\",\"fieldsOfStudy\":null,\"isOpenAccess\":false,\"openAccessPdf\":\"https://www.ncbi.nlm.nih.gov/pmc/articles/PMC12467485/pdf/\",\"citationCount\":\"0\",\"resultStr\":null,\"platform\":\"Semanticscholar\",\"paperid\":null,\"PeriodicalName\":\"Journal of Global Health\",\"FirstCategoryId\":\"3\",\"ListUrlMain\":\"https://doi.org/10.7189/jogh.15.04257\",\"RegionNum\":3,\"RegionCategory\":\"医学\",\"ArticlePicture\":[],\"TitleCN\":null,\"AbstractTextCN\":null,\"PMCID\":null,\"EPubDate\":\"\",\"PubModel\":\"\",\"JCR\":\"Q1\",\"JCRName\":\"PUBLIC, ENVIRONMENTAL & OCCUPATIONAL HEALTH\",\"Score\":null,\"Total\":0}","platform":"Semanticscholar","paperid":null,"PeriodicalName":"Journal of Global Health","FirstCategoryId":"3","ListUrlMain":"https://doi.org/10.7189/jogh.15.04257","RegionNum":3,"RegionCategory":"医学","ArticlePicture":[],"TitleCN":null,"AbstractTextCN":null,"PMCID":null,"EPubDate":"","PubModel":"","JCR":"Q1","JCRName":"PUBLIC, ENVIRONMENTAL & OCCUPATIONAL HEALTH","Score":null,"Total":0}
引用次数: 0

摘要

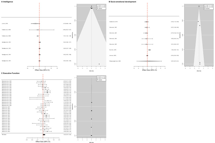
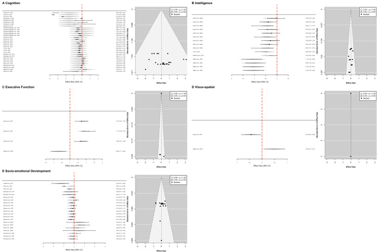
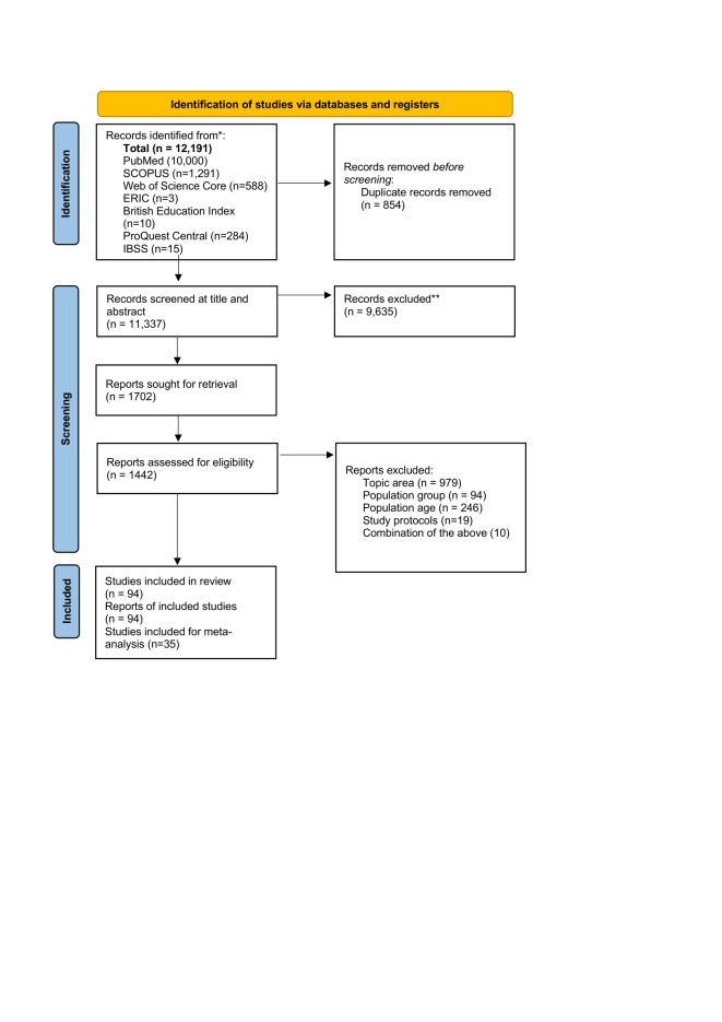
背景:儿童发育迟缓与发育轨迹延迟有关。虽然儿童发育迟缓与认知发展之间的关系已被广泛研究,但对儿童发展的影响还有待进一步研究。我们的目的是综合现有的研究,以澄清儿童发育迟缓与认知发展和认知子领域之间的关系。此外,我们试图研究影响儿童发育迟缓和认知发展之间关系的潜在调节因素,并探索针对改善发育迟缓儿童认知发展的干预措施。方法:系统回顾1990 - 2025年54种语言文献。我们确定了12191项研究,其中35项研究符合纳入标准并进行了分析。我们采用随机效应模型计算合并效应大小,并使用I2统计量评估异质性。我们通过Egger检验评估发表偏倚。结果:我们最初的模型显示,儿童发育迟缓对整体认知发展没有影响。然而,更精细的特定领域分析表明,儿童发育迟缓与较差的子领域有关,特别是特定地理区域的智力、执行功能、视觉空间、认知和社会情感发展。二级模型表明,在控制了人口统计、社会经济、父母相关和健康相关因素等调节因素后,儿童发育迟缓的影响更为明显,这表明了发育背景影响的关键作用。最后,对营养干预的独家关注限制了我们探索其他干预类型对发育不良儿童认知发展的影响的能力。结论:我们的研究结果强调需要进一步研究以更好地理解这些关系,并开发情境干预措施以得出强有力的结论并设计有针对性的干预措施。未来的研究应探索标准化的文化敏感评估工具,强调准确报告的必要性,并探索跨认知子领域的调节效应。
本文章由计算机程序翻译,如有差异,请以英文原文为准。

Childhood stunting and cognitive development: a meta-analysis.

Childhood stunting and cognitive development: a meta-analysis.

Childhood stunting and cognitive development: a meta-analysis.

Childhood stunting and cognitive development: a meta-analysis.

Background: Childhood stunting is associated with delayed developmental trajectories. While the relationship between childhood stunting and cognitive development has been widely studied, the impact on children's development requires further examination. We aimed to synthesise existing research studies to clarify the relationships between childhood stunting and cognitive development and sub-domains of cognition. Additionally, we sought to examine potential moderating factors influencing the relationship between childhood stunting and cognitive development, and to explore interventions targeted at improving cognitive development for stunted children.

Methods: We systematically reviewed literature from 1990 to 2025 in 54 languages. We identified 12 191 studies, of which 35 studies met the inclusion criteria and were analysed. We employed random effect models to calculate pooled effect sizes and assessed heterogeneity using I2 statistics. We evaluated publication bias through Egger's test.

Results: Our initial model revealed no effects of childhood stunting on overall cognitive development. However, more refined domain-specific analyses showed that childhood stunting was associated with poorer sub-domains, specifically intelligence, executive function, visuo-spatial, cognition, and socio-emotional development in specific geographic regions. Secondary models indicated that the effects of childhood stunting were more pronounced when moderating factors such as demographics, socioeconomic, parent-related and health-related factors were controlled for, demonstrating the critical role of the impact of developmental context. Finally, the exclusive focus on nutritional interventions limited our ability to explore the effects of other intervention types on cognitive development in children who were stunted.

Conclusions: Our findings highlight the need for further research to better understand these relationships and for the development of contextual interventions to draw robust conclusions and design targeted interventions. Future research should explore standardised culturally sensitive assessment tools, emphasising the necessity of accurate reporting, and the exploration of moderating effects across cognitive sub-domains.

求助全文
通过发布文献求助,成功后即可免费获取论文全文。 去求助
来源期刊
Journal of Global Health
Journal of Global Health PUBLIC, ENVIRONMENTAL & OCCUPATIONAL HEALTH -
CiteScore
6.10
自引率
2.80%
发文量
240
审稿时长
6 weeks
期刊介绍: Journal of Global Health is a peer-reviewed journal published by the Edinburgh University Global Health Society, a not-for-profit organization registered in the UK. We publish editorials, news, viewpoints, original research and review articles in two issues per year.
×
引用
GB/T 7714-2015
复制
MLA
复制
APA
复制
导出至
BibTeX EndNote RefMan NoteFirst NoteExpress
×
提示
您的信息不完整,为了账户安全,请先补充。
现在去补充
×
提示
您因"违规操作"
具体请查看互助需知
我知道了
×
提示
确定
请完成安全验证×
copy
已复制链接
快去分享给好友吧!
我知道了
右上角分享
点击右上角分享
0
联系我们:info@booksci.cn Book学术提供免费学术资源搜索服务,方便国内外学者检索中英文文献。致力于提供最便捷和优质的服务体验。 Copyright © 2023 布克学术 All rights reserved.
京ICP备2023020795号-1
ghs 京公网安备 11010802042870号
Book学术文献互助
Book学术文献互助群
群 号:604180095
Book学术官方微信