谷氨酰胺酶在犬大细胞消化道淋巴瘤细胞中的表达及CB-839对谷氨酰胺酶的抑制作用

IF 1.7 3区 农林科学 Q2 VETERINARY SCIENCES
Kosei Sakai, Masaki Hirao, Satoshi Kameshima, Yasuhiko Okamura, Takuya Mizuno, Shunsuke Shimamura
{"title":"谷氨酰胺酶在犬大细胞消化道淋巴瘤细胞中的表达及CB-839对谷氨酰胺酶的抑制作用","authors":"Kosei Sakai, Masaki Hirao, Satoshi Kameshima, Yasuhiko Okamura, Takuya Mizuno, Shunsuke Shimamura","doi":"10.1002/vms3.70601","DOIUrl":null,"url":null,"abstract":"<p><p>Glutamine metabolism plays a crucial role in tumour progression, making glutaminase a promising therapeutic target in various human cancers. However, its role in canine large-cell alimentary lymphoma (AL) remains unclear. This study investigated glutaminase expression and the effects of a glutaminase inhibitor (CB-839) on canine large-cell AL cell lines. Western blotting analysed glutaminase expression in three canine large-cell AL cell lines (CLC, Ema and Nody-1) and peripheral blood mononuclear cells (PBMCs) isolated from eight clinically healthy dogs. Cell viability was determined in each cell line after treatment with varying concentrations (0-10 µM) of CB-839. Flow cytometry was used to analyse the cell cycle and assess annexin assays in each cell line following treatment with 1 µM of CB-839 or a vehicle control. Additionally, metabolome analysis was performed in Nody-1 cells after treatment with 1 µM of CB-839 or a vehicle control. Glutaminase expression was significantly higher in cell lines than in PBMCs. CB-839 suppressed cell proliferation in a dose-dependent manner, with CLC and Nody-1 cells exhibiting greater susceptibility than Ema cells. Flow cytometric analysis revealed that CB-839 induced G0/G1 phase arrest and apoptosis in susceptible cell lines. Metabolomic analysis revealed that CB-839 led to glutamine accumulation and depletion of key tricarboxylic acid cycle intermediates in Nody-1 cells. These findings indicate that glutamine metabolism is upregulated in canine large-cell AL and plays a crucial role in tumour cell growth and survival. Inhibiting glutaminase could serve as a promising therapeutic strategy for this disease.</p>","PeriodicalId":23543,"journal":{"name":"Veterinary Medicine and Science","volume":"11 5","pages":"e70601"},"PeriodicalIF":1.7000,"publicationDate":"2025-09-01","publicationTypes":"Journal Article","fieldsOfStudy":null,"isOpenAccess":false,"openAccessPdf":"https://www.ncbi.nlm.nih.gov/pmc/articles/PMC12457854/pdf/","citationCount":"0","resultStr":"{\"title\":\"Glutaminase Expression in Canine Large-Cell Alimentary Lymphoma Cells and Effects of Glutaminase Inhibition by CB-839.\",\"authors\":\"Kosei Sakai, Masaki Hirao, Satoshi Kameshima, Yasuhiko Okamura, Takuya Mizuno, Shunsuke Shimamura\",\"doi\":\"10.1002/vms3.70601\",\"DOIUrl\":null,\"url\":null,\"abstract\":\"<p><p>Glutamine metabolism plays a crucial role in tumour progression, making glutaminase a promising therapeutic target in various human cancers. However, its role in canine large-cell alimentary lymphoma (AL) remains unclear. This study investigated glutaminase expression and the effects of a glutaminase inhibitor (CB-839) on canine large-cell AL cell lines. Western blotting analysed glutaminase expression in three canine large-cell AL cell lines (CLC, Ema and Nody-1) and peripheral blood mononuclear cells (PBMCs) isolated from eight clinically healthy dogs. Cell viability was determined in each cell line after treatment with varying concentrations (0-10 µM) of CB-839. Flow cytometry was used to analyse the cell cycle and assess annexin assays in each cell line following treatment with 1 µM of CB-839 or a vehicle control. Additionally, metabolome analysis was performed in Nody-1 cells after treatment with 1 µM of CB-839 or a vehicle control. Glutaminase expression was significantly higher in cell lines than in PBMCs. CB-839 suppressed cell proliferation in a dose-dependent manner, with CLC and Nody-1 cells exhibiting greater susceptibility than Ema cells. Flow cytometric analysis revealed that CB-839 induced G0/G1 phase arrest and apoptosis in susceptible cell lines. Metabolomic analysis revealed that CB-839 led to glutamine accumulation and depletion of key tricarboxylic acid cycle intermediates in Nody-1 cells. These findings indicate that glutamine metabolism is upregulated in canine large-cell AL and plays a crucial role in tumour cell growth and survival. Inhibiting glutaminase could serve as a promising therapeutic strategy for this disease.</p>\",\"PeriodicalId\":23543,\"journal\":{\"name\":\"Veterinary Medicine and Science\",\"volume\":\"11 5\",\"pages\":\"e70601\"},\"PeriodicalIF\":1.7000,\"publicationDate\":\"2025-09-01\",\"publicationTypes\":\"Journal Article\",\"fieldsOfStudy\":null,\"isOpenAccess\":false,\"openAccessPdf\":\"https://www.ncbi.nlm.nih.gov/pmc/articles/PMC12457854/pdf/\",\"citationCount\":\"0\",\"resultStr\":null,\"platform\":\"Semanticscholar\",\"paperid\":null,\"PeriodicalName\":\"Veterinary Medicine and Science\",\"FirstCategoryId\":\"97\",\"ListUrlMain\":\"https://doi.org/10.1002/vms3.70601\",\"RegionNum\":3,\"RegionCategory\":\"农林科学\",\"ArticlePicture\":[],\"TitleCN\":null,\"AbstractTextCN\":null,\"PMCID\":null,\"EPubDate\":\"\",\"PubModel\":\"\",\"JCR\":\"Q2\",\"JCRName\":\"VETERINARY SCIENCES\",\"Score\":null,\"Total\":0}","platform":"Semanticscholar","paperid":null,"PeriodicalName":"Veterinary Medicine and Science","FirstCategoryId":"97","ListUrlMain":"https://doi.org/10.1002/vms3.70601","RegionNum":3,"RegionCategory":"农林科学","ArticlePicture":[],"TitleCN":null,"AbstractTextCN":null,"PMCID":null,"EPubDate":"","PubModel":"","JCR":"Q2","JCRName":"VETERINARY SCIENCES","Score":null,"Total":0}
引用次数: 0

摘要

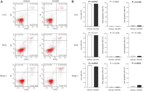
谷氨酰胺代谢在肿瘤进展中起着至关重要的作用,使谷氨酰胺酶成为各种人类癌症的有希望的治疗靶点。然而,其在犬大细胞消化道淋巴瘤(AL)中的作用尚不清楚。本研究研究了谷氨酰胺酶抑制剂CB-839在犬大细胞AL细胞株中的表达及作用。Western blotting分析了犬三种大细胞AL细胞系(CLC、Ema和Nody-1)和8只临床健康犬外周血单个核细胞(PBMCs)中谷氨酰胺酶的表达。用不同浓度(0-10µM)的CB-839处理后,测定每个细胞系的细胞活力。用1µM CB-839或对照处理后,流式细胞术分析细胞周期并评估每个细胞系的膜联蛋白测定。此外,用1µM CB-839或对照物处理后,对Nody-1细胞进行代谢组学分析。谷氨酰胺酶在细胞系中的表达明显高于pmcs。CB-839以剂量依赖的方式抑制细胞增殖,CLC和node -1细胞比Ema细胞表现出更大的敏感性。流式细胞术分析显示,CB-839可诱导易感细胞株G0/G1期阻滞和凋亡。代谢组学分析显示,CB-839导致nod -1细胞中谷氨酰胺的积累和关键三羧酸循环中间体的消耗。这些发现表明,谷氨酰胺代谢在犬大细胞AL中上调,并在肿瘤细胞生长和存活中起着至关重要的作用。抑制谷氨酰胺酶可作为一种有前途的治疗策略。
本文章由计算机程序翻译,如有差异,请以英文原文为准。

Glutaminase Expression in Canine Large-Cell Alimentary Lymphoma Cells and Effects of Glutaminase Inhibition by CB-839.

Glutaminase Expression in Canine Large-Cell Alimentary Lymphoma Cells and Effects of Glutaminase Inhibition by CB-839.

Glutaminase Expression in Canine Large-Cell Alimentary Lymphoma Cells and Effects of Glutaminase Inhibition by CB-839.

Glutaminase Expression in Canine Large-Cell Alimentary Lymphoma Cells and Effects of Glutaminase Inhibition by CB-839.

Glutamine metabolism plays a crucial role in tumour progression, making glutaminase a promising therapeutic target in various human cancers. However, its role in canine large-cell alimentary lymphoma (AL) remains unclear. This study investigated glutaminase expression and the effects of a glutaminase inhibitor (CB-839) on canine large-cell AL cell lines. Western blotting analysed glutaminase expression in three canine large-cell AL cell lines (CLC, Ema and Nody-1) and peripheral blood mononuclear cells (PBMCs) isolated from eight clinically healthy dogs. Cell viability was determined in each cell line after treatment with varying concentrations (0-10 µM) of CB-839. Flow cytometry was used to analyse the cell cycle and assess annexin assays in each cell line following treatment with 1 µM of CB-839 or a vehicle control. Additionally, metabolome analysis was performed in Nody-1 cells after treatment with 1 µM of CB-839 or a vehicle control. Glutaminase expression was significantly higher in cell lines than in PBMCs. CB-839 suppressed cell proliferation in a dose-dependent manner, with CLC and Nody-1 cells exhibiting greater susceptibility than Ema cells. Flow cytometric analysis revealed that CB-839 induced G0/G1 phase arrest and apoptosis in susceptible cell lines. Metabolomic analysis revealed that CB-839 led to glutamine accumulation and depletion of key tricarboxylic acid cycle intermediates in Nody-1 cells. These findings indicate that glutamine metabolism is upregulated in canine large-cell AL and plays a crucial role in tumour cell growth and survival. Inhibiting glutaminase could serve as a promising therapeutic strategy for this disease.

求助全文
通过发布文献求助,成功后即可免费获取论文全文。 去求助
来源期刊
Veterinary Medicine and Science
Veterinary Medicine and Science Veterinary-General Veterinary
CiteScore
3.00
自引率
0.00%
发文量
296
期刊介绍: Veterinary Medicine and Science is the peer-reviewed journal for rapid dissemination of research in all areas of veterinary medicine and science. The journal aims to serve the research community by providing a vehicle for authors wishing to publish interesting and high quality work in both fundamental and clinical veterinary medicine and science. Veterinary Medicine and Science publishes original research articles, systematic reviews, meta-analyses, and research methods papers, along with invited editorials and commentaries. Original research papers must report well-conducted research with conclusions supported by the data presented in the paper. We aim to be a truly global forum for high-quality research in veterinary medicine and science, and believe that the best research should be published and made widely accessible as quickly as possible. Veterinary Medicine and Science publishes papers submitted directly to the journal and those referred from a select group of prestigious journals published by Wiley-Blackwell. Veterinary Medicine and Science is a Wiley Open Access journal, one of a new series of peer-reviewed titles publishing quality research with speed and efficiency. For further information visit the Wiley Open Access website.
×
引用
GB/T 7714-2015
复制
MLA
复制
APA
复制
导出至
BibTeX EndNote RefMan NoteFirst NoteExpress
×
提示
您的信息不完整,为了账户安全,请先补充。
现在去补充
×
提示
您因"违规操作"
具体请查看互助需知
我知道了
×
提示
确定
请完成安全验证×
copy
已复制链接
快去分享给好友吧!
我知道了
右上角分享
点击右上角分享
0
联系我们:info@booksci.cn Book学术提供免费学术资源搜索服务,方便国内外学者检索中英文文献。致力于提供最便捷和优质的服务体验。 Copyright © 2023 布克学术 All rights reserved.
京ICP备2023020795号-1
ghs 京公网安备 11010802042870号
Book学术文献互助
Book学术文献互助群
群 号:604180095
Book学术官方微信