心房颤动临床决策支持系统的成本效益:一项基于随机对照试验的建模研究。

IF 4.4 Q1 CARDIAC & CARDIOVASCULAR SYSTEMS
European heart journal. Digital health Pub Date : 2025-08-01 eCollection Date: 2025-09-01 DOI:10.1093/ehjdh/ztaf087
Olof Persson Lindell, Martin Henriksson, Lars O Karlsson, Staffan Nilsson, Emmanouil Charitakis, Magnus Janzon
{"title":"心房颤动临床决策支持系统的成本效益:一项基于随机对照试验的建模研究。","authors":"Olof Persson Lindell, Martin Henriksson, Lars O Karlsson, Staffan Nilsson, Emmanouil Charitakis, Magnus Janzon","doi":"10.1093/ehjdh/ztaf087","DOIUrl":null,"url":null,"abstract":"<p><strong>Aims: </strong>Atrial fibrillation (AF) is a common arrythmia that increases the risk of thromboembolism. Despite the effectiveness of anticoagulation in AF, underuse remains a substantial problem. Clinical decision support (CDS) systems may increase adherence to guideline recommended anticoagulation in AF. However, evidence regarding the cost-effectiveness of these interventions is lacking. The aim of this study was therefore to evaluate the cost-effectiveness of a CDS for AF.</p><p><strong>Methods and results: </strong>We developed a disease progression model with a Markov structure and simulated a cohort of hypothetical individuals with AF through a standard of care and a CDS strategy. The adherence to anticoagulation in the model was based on the treatment effect reported in the CDS-AF trial, which evaluated the effect of a CDS in patients with AF in the primary care in Östergötland, Sweden. The cost-effectiveness of the CDS-AF intervention compared with standard of care was determined by estimating costs and quality-adjusted life years (QALYs) gained over a lifetime time horizon and was reported as an incremental cost-effectiveness ratio (ICER) assessed against a decision-threshold of €50 000. Uncertainty was evaluated using both one-way and probabilistic sensitivity analysis (PSA). The CDS-intervention resulted in fewer ischaemic strokes but more bleedings. The mean per patient gain in QALYs was 0.012 and the ICER was €963 per QALY gained. The result of the PSA indicated a high probability that the ICER was below €50 000.</p><p><strong>Conclusion: </strong>The CDS intervention used in the CDS-AF trial appears to yield health gains at a lower cost than typically considered cost-effective.</p><p><strong>Trial registration: </strong>NCT02635685.</p>","PeriodicalId":72965,"journal":{"name":"European heart journal. Digital health","volume":"6 5","pages":"997-1005"},"PeriodicalIF":4.4000,"publicationDate":"2025-08-01","publicationTypes":"Journal Article","fieldsOfStudy":null,"isOpenAccess":false,"openAccessPdf":"https://www.ncbi.nlm.nih.gov/pmc/articles/PMC12450513/pdf/","citationCount":"0","resultStr":"{\"title\":\"Cost-effectiveness of a clinical decision support system for atrial fibrillation: an RCT-based modelling study.\",\"authors\":\"Olof Persson Lindell, Martin Henriksson, Lars O Karlsson, Staffan Nilsson, Emmanouil Charitakis, Magnus Janzon\",\"doi\":\"10.1093/ehjdh/ztaf087\",\"DOIUrl\":null,\"url\":null,\"abstract\":\"<p><strong>Aims: </strong>Atrial fibrillation (AF) is a common arrythmia that increases the risk of thromboembolism. Despite the effectiveness of anticoagulation in AF, underuse remains a substantial problem. Clinical decision support (CDS) systems may increase adherence to guideline recommended anticoagulation in AF. However, evidence regarding the cost-effectiveness of these interventions is lacking. The aim of this study was therefore to evaluate the cost-effectiveness of a CDS for AF.</p><p><strong>Methods and results: </strong>We developed a disease progression model with a Markov structure and simulated a cohort of hypothetical individuals with AF through a standard of care and a CDS strategy. The adherence to anticoagulation in the model was based on the treatment effect reported in the CDS-AF trial, which evaluated the effect of a CDS in patients with AF in the primary care in Östergötland, Sweden. The cost-effectiveness of the CDS-AF intervention compared with standard of care was determined by estimating costs and quality-adjusted life years (QALYs) gained over a lifetime time horizon and was reported as an incremental cost-effectiveness ratio (ICER) assessed against a decision-threshold of €50 000. Uncertainty was evaluated using both one-way and probabilistic sensitivity analysis (PSA). The CDS-intervention resulted in fewer ischaemic strokes but more bleedings. The mean per patient gain in QALYs was 0.012 and the ICER was €963 per QALY gained. The result of the PSA indicated a high probability that the ICER was below €50 000.</p><p><strong>Conclusion: </strong>The CDS intervention used in the CDS-AF trial appears to yield health gains at a lower cost than typically considered cost-effective.</p><p><strong>Trial registration: </strong>NCT02635685.</p>\",\"PeriodicalId\":72965,\"journal\":{\"name\":\"European heart journal. Digital health\",\"volume\":\"6 5\",\"pages\":\"997-1005\"},\"PeriodicalIF\":4.4000,\"publicationDate\":\"2025-08-01\",\"publicationTypes\":\"Journal Article\",\"fieldsOfStudy\":null,\"isOpenAccess\":false,\"openAccessPdf\":\"https://www.ncbi.nlm.nih.gov/pmc/articles/PMC12450513/pdf/\",\"citationCount\":\"0\",\"resultStr\":null,\"platform\":\"Semanticscholar\",\"paperid\":null,\"PeriodicalName\":\"European heart journal. Digital health\",\"FirstCategoryId\":\"1085\",\"ListUrlMain\":\"https://doi.org/10.1093/ehjdh/ztaf087\",\"RegionNum\":0,\"RegionCategory\":null,\"ArticlePicture\":[],\"TitleCN\":null,\"AbstractTextCN\":null,\"PMCID\":null,\"EPubDate\":\"2025/9/1 0:00:00\",\"PubModel\":\"eCollection\",\"JCR\":\"Q1\",\"JCRName\":\"CARDIAC & CARDIOVASCULAR SYSTEMS\",\"Score\":null,\"Total\":0}","platform":"Semanticscholar","paperid":null,"PeriodicalName":"European heart journal. Digital health","FirstCategoryId":"1085","ListUrlMain":"https://doi.org/10.1093/ehjdh/ztaf087","RegionNum":0,"RegionCategory":null,"ArticlePicture":[],"TitleCN":null,"AbstractTextCN":null,"PMCID":null,"EPubDate":"2025/9/1 0:00:00","PubModel":"eCollection","JCR":"Q1","JCRName":"CARDIAC & CARDIOVASCULAR SYSTEMS","Score":null,"Total":0}
引用次数: 0

摘要

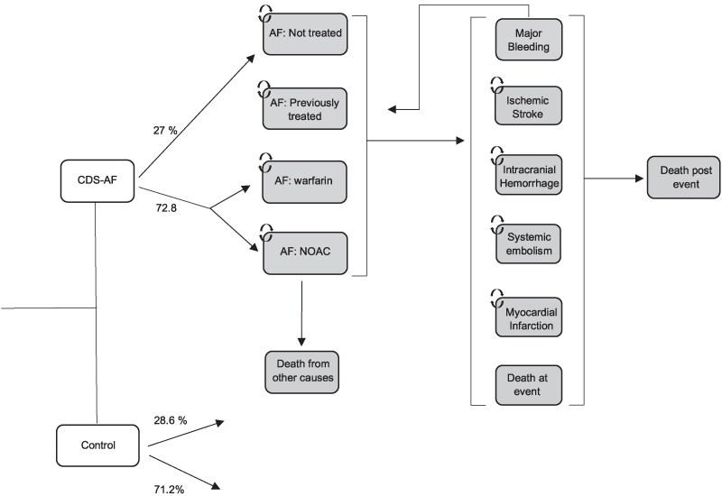
目的:心房颤动(AF)是一种常见的心律失常,可增加血栓栓塞的风险。尽管抗凝治疗房颤有效,但使用不足仍然是一个重大问题。临床决策支持(CDS)系统可能会增加AF患者对指南推荐抗凝治疗的依从性。然而,缺乏关于这些干预措施成本效益的证据。因此,本研究的目的是评估CDS治疗AF的成本效益。方法和结果:我们建立了一个具有马尔可夫结构的疾病进展模型,并通过标准护理和CDS策略模拟了一组假设的AF患者。模型中抗凝治疗的依从性是基于CDS-AF试验中报道的治疗效果,该试验评估了CDS在瑞典Östergötland初级保健中对AF患者的效果。与标准护理相比,CDS-AF干预的成本-效果是通过估计成本和终身时间范围内获得的质量调整生命年(QALYs)来确定的,并以增量成本-效果比(ICER)报告,以50,000欧元的决策阈值评估。不确定性评估采用单向和概率敏感性分析(PSA)。cds干预减少了缺血性中风,但增加了出血。QALY中每位患者的平均收益为0.012,ICER为963欧元/ QALY。PSA的结果表明,ICER很有可能低于5万欧元。结论:CDS- af试验中使用的CDS干预似乎以低于通常认为的成本效益的成本获得了健康收益。试验注册:NCT02635685。
本文章由计算机程序翻译,如有差异,请以英文原文为准。

Cost-effectiveness of a clinical decision support system for atrial fibrillation: an RCT-based modelling study.

Cost-effectiveness of a clinical decision support system for atrial fibrillation: an RCT-based modelling study.

Cost-effectiveness of a clinical decision support system for atrial fibrillation: an RCT-based modelling study.

Cost-effectiveness of a clinical decision support system for atrial fibrillation: an RCT-based modelling study.

Aims: Atrial fibrillation (AF) is a common arrythmia that increases the risk of thromboembolism. Despite the effectiveness of anticoagulation in AF, underuse remains a substantial problem. Clinical decision support (CDS) systems may increase adherence to guideline recommended anticoagulation in AF. However, evidence regarding the cost-effectiveness of these interventions is lacking. The aim of this study was therefore to evaluate the cost-effectiveness of a CDS for AF.

Methods and results: We developed a disease progression model with a Markov structure and simulated a cohort of hypothetical individuals with AF through a standard of care and a CDS strategy. The adherence to anticoagulation in the model was based on the treatment effect reported in the CDS-AF trial, which evaluated the effect of a CDS in patients with AF in the primary care in Östergötland, Sweden. The cost-effectiveness of the CDS-AF intervention compared with standard of care was determined by estimating costs and quality-adjusted life years (QALYs) gained over a lifetime time horizon and was reported as an incremental cost-effectiveness ratio (ICER) assessed against a decision-threshold of €50 000. Uncertainty was evaluated using both one-way and probabilistic sensitivity analysis (PSA). The CDS-intervention resulted in fewer ischaemic strokes but more bleedings. The mean per patient gain in QALYs was 0.012 and the ICER was €963 per QALY gained. The result of the PSA indicated a high probability that the ICER was below €50 000.

Conclusion: The CDS intervention used in the CDS-AF trial appears to yield health gains at a lower cost than typically considered cost-effective.

Trial registration: NCT02635685.

求助全文
通过发布文献求助,成功后即可免费获取论文全文。 去求助
来源期刊
CiteScore
5.00
自引率
0.00%
发文量
0
×
引用
GB/T 7714-2015
复制
MLA
复制
APA
复制
导出至
BibTeX EndNote RefMan NoteFirst NoteExpress
×
提示
您的信息不完整,为了账户安全,请先补充。
现在去补充
×
提示
您因"违规操作"
具体请查看互助需知
我知道了
×
提示
确定
请完成安全验证×
copy
已复制链接
快去分享给好友吧!
我知道了
右上角分享
点击右上角分享
0
联系我们:info@booksci.cn Book学术提供免费学术资源搜索服务,方便国内外学者检索中英文文献。致力于提供最便捷和优质的服务体验。 Copyright © 2023 布克学术 All rights reserved.
京ICP备2023020795号-1
ghs 京公网安备 11010802042870号
Book学术文献互助
Book学术文献互助群
群 号:604180095
Book学术官方微信