CD320在乳腺癌干细胞中的表达增加,但不促进其扩增或改变关键组蛋白甲基化标记。

microPublication biology Pub Date : 2025-09-04 eCollection Date: 2025-01-01 DOI:10.17912/micropub.biology.001696
Christine Carney, Lisa Jenkins, Connor Jewell, Rachel Carter, Puneet Mann, Binwu Tang, Senthil Muthuswamy, Lalage Wakefield
{"title":"CD320在乳腺癌干细胞中的表达增加,但不促进其扩增或改变关键组蛋白甲基化标记。","authors":"Christine Carney, Lisa Jenkins, Connor Jewell, Rachel Carter, Puneet Mann, Binwu Tang, Senthil Muthuswamy, Lalage Wakefield","doi":"10.17912/micropub.biology.001696","DOIUrl":null,"url":null,"abstract":"<p><p>Several lines of evidence suggest a potential link between stemness and vitamin B12, which contributes to S-adenosylmethionine (SAM) generation and hence methylation-dependent epigenetic control. Here we found that the vitamin B12 receptor, CD320, is significantly increased in cancer stem cells (CSCs) in models of triple-negative breast cancer <i>.</i> We hypothesized that elevated CD320 expression promotes CSC expansive self-renewal via increased SAM-mediated histone H3K4 and H3K36 trimethylation, which were previously implicated in stemness and plasticity. However, we found that modulation of CD320 expression had no effect on SAM, H3K4me3 and H3K36me3 levels, or on CSC expansion <i>in vitro</i> .</p>","PeriodicalId":74192,"journal":{"name":"microPublication biology","volume":"2025 ","pages":""},"PeriodicalIF":0.0000,"publicationDate":"2025-09-04","publicationTypes":"Journal Article","fieldsOfStudy":null,"isOpenAccess":false,"openAccessPdf":"https://www.ncbi.nlm.nih.gov/pmc/articles/PMC12450303/pdf/","citationCount":"0","resultStr":"{\"title\":\"CD320 expression is increased in breast cancer stem cells but does not promote their expansion or alter key histone methylation marks.\",\"authors\":\"Christine Carney, Lisa Jenkins, Connor Jewell, Rachel Carter, Puneet Mann, Binwu Tang, Senthil Muthuswamy, Lalage Wakefield\",\"doi\":\"10.17912/micropub.biology.001696\",\"DOIUrl\":null,\"url\":null,\"abstract\":\"<p><p>Several lines of evidence suggest a potential link between stemness and vitamin B12, which contributes to S-adenosylmethionine (SAM) generation and hence methylation-dependent epigenetic control. Here we found that the vitamin B12 receptor, CD320, is significantly increased in cancer stem cells (CSCs) in models of triple-negative breast cancer <i>.</i> We hypothesized that elevated CD320 expression promotes CSC expansive self-renewal via increased SAM-mediated histone H3K4 and H3K36 trimethylation, which were previously implicated in stemness and plasticity. However, we found that modulation of CD320 expression had no effect on SAM, H3K4me3 and H3K36me3 levels, or on CSC expansion <i>in vitro</i> .</p>\",\"PeriodicalId\":74192,\"journal\":{\"name\":\"microPublication biology\",\"volume\":\"2025 \",\"pages\":\"\"},\"PeriodicalIF\":0.0000,\"publicationDate\":\"2025-09-04\",\"publicationTypes\":\"Journal Article\",\"fieldsOfStudy\":null,\"isOpenAccess\":false,\"openAccessPdf\":\"https://www.ncbi.nlm.nih.gov/pmc/articles/PMC12450303/pdf/\",\"citationCount\":\"0\",\"resultStr\":null,\"platform\":\"Semanticscholar\",\"paperid\":null,\"PeriodicalName\":\"microPublication biology\",\"FirstCategoryId\":\"1085\",\"ListUrlMain\":\"https://doi.org/10.17912/micropub.biology.001696\",\"RegionNum\":0,\"RegionCategory\":null,\"ArticlePicture\":[],\"TitleCN\":null,\"AbstractTextCN\":null,\"PMCID\":null,\"EPubDate\":\"2025/1/1 0:00:00\",\"PubModel\":\"eCollection\",\"JCR\":\"\",\"JCRName\":\"\",\"Score\":null,\"Total\":0}","platform":"Semanticscholar","paperid":null,"PeriodicalName":"microPublication biology","FirstCategoryId":"1085","ListUrlMain":"https://doi.org/10.17912/micropub.biology.001696","RegionNum":0,"RegionCategory":null,"ArticlePicture":[],"TitleCN":null,"AbstractTextCN":null,"PMCID":null,"EPubDate":"2025/1/1 0:00:00","PubModel":"eCollection","JCR":"","JCRName":"","Score":null,"Total":0}
引用次数: 0

摘要

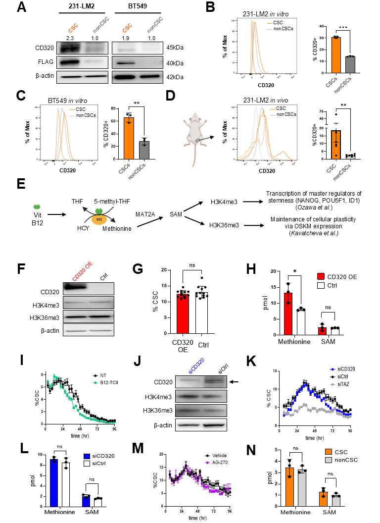
一些证据表明,茎干性与维生素B12之间存在潜在联系,维生素B12有助于s -腺苷蛋氨酸(SAM)的产生,从而促进甲基化依赖性表观遗传控制。在这里,我们发现维生素B12受体CD320在三阴性乳腺癌模型的癌症干细胞(CSCs)中显著增加。我们假设CD320表达的升高通过增加sam介导的组蛋白H3K4和H3K36三甲基化来促进CSC扩张性自我更新,这在之前与干细胞和可塑性有关。然而,我们发现CD320表达的调节对SAM、H3K4me3和H3K36me3水平没有影响,也没有影响体外CSC的扩增。
本文章由计算机程序翻译,如有差异,请以英文原文为准。

CD320 expression is increased in breast cancer stem cells but does not promote their expansion or alter key histone methylation marks.

CD320 expression is increased in breast cancer stem cells but does not promote their expansion or alter key histone methylation marks.

Several lines of evidence suggest a potential link between stemness and vitamin B12, which contributes to S-adenosylmethionine (SAM) generation and hence methylation-dependent epigenetic control. Here we found that the vitamin B12 receptor, CD320, is significantly increased in cancer stem cells (CSCs) in models of triple-negative breast cancer . We hypothesized that elevated CD320 expression promotes CSC expansive self-renewal via increased SAM-mediated histone H3K4 and H3K36 trimethylation, which were previously implicated in stemness and plasticity. However, we found that modulation of CD320 expression had no effect on SAM, H3K4me3 and H3K36me3 levels, or on CSC expansion in vitro .

求助全文
通过发布文献求助,成功后即可免费获取论文全文。 去求助
来源期刊
自引率
0.00%
发文量
0
审稿时长
3 weeks
×
引用
GB/T 7714-2015
复制
MLA
复制
APA
复制
导出至
BibTeX EndNote RefMan NoteFirst NoteExpress
×
提示
您的信息不完整,为了账户安全,请先补充。
现在去补充
×
提示
您因"违规操作"
具体请查看互助需知
我知道了
×
提示
确定
请完成安全验证×
copy
已复制链接
快去分享给好友吧!
我知道了
右上角分享
点击右上角分享
0
联系我们:info@booksci.cn Book学术提供免费学术资源搜索服务,方便国内外学者检索中英文文献。致力于提供最便捷和优质的服务体验。 Copyright © 2023 布克学术 All rights reserved.
京ICP备2023020795号-1
ghs 京公网安备 11010802042870号
Book学术文献互助
Book学术文献互助群
群 号:604180095
Book学术官方微信