伊朗消费者购买基因编辑食品的决定:计划行为作为社会干预工具的理论。

IF 4.4 Q1 BIOTECHNOLOGY & APPLIED MICROBIOLOGY
Frontiers in genome editing Pub Date : 2025-09-04 eCollection Date: 2025-01-01 DOI:10.3389/fgeed.2025.1483510
Naser Valizadeh, Shobeir Karami
{"title":"伊朗消费者购买基因编辑食品的决定:计划行为作为社会干预工具的理论。","authors":"Naser Valizadeh, Shobeir Karami","doi":"10.3389/fgeed.2025.1483510","DOIUrl":null,"url":null,"abstract":"<p><p>The main aim of present study was to analyze the consumers' preferences about genome/gene-edited food products in Iran. For this purpose, an extended version of the theory of planned behavior was used as a social intervention tool. The theory of planned behavior was firstly extended using the introduction and new variable of trust in gene-edited products and perceived benefits of gene-edited food products, but in the next step, it was also analyzed statistically. To achieve the main objective of the research, a representative sample was selected from the population of purchasers of gene-edited products, and data were collected using a cross-sectional survey. The validity and reliability of the data collection tool was evaluated and confirmed using different quantitative and qualitative methods in the pilot stages and after the main survey. The results of structural equation modeling showed that the attitude towards gene-edited food products, perceived behavioral control, and the subjective norms of gene-edited products had positive and significant effects on the intention to purchase these products. The results of the study indicated that two newly introduced variables to the theory of planned behavior, namely, trust in gene-edited products and the perceived benefits of gene-edited products also had positive and significant effects on the intention to purchase these products. Based on the results, the framework employed and extended in this study can provide the basis for effective interventions to improve consumers' preference for gene-edited food products. Also, some practical suggestions were provided for policymakers, managers, and producers of these products.</p>","PeriodicalId":73086,"journal":{"name":"Frontiers in genome editing","volume":"7 ","pages":"1483510"},"PeriodicalIF":4.4000,"publicationDate":"2025-09-04","publicationTypes":"Journal Article","fieldsOfStudy":null,"isOpenAccess":false,"openAccessPdf":"https://www.ncbi.nlm.nih.gov/pmc/articles/PMC12443678/pdf/","citationCount":"0","resultStr":"{\"title\":\"The decision to purchase genome edited food products by Iranian consumers: theory of planned behavior as a social intervention tool.\",\"authors\":\"Naser Valizadeh, Shobeir Karami\",\"doi\":\"10.3389/fgeed.2025.1483510\",\"DOIUrl\":null,\"url\":null,\"abstract\":\"<p><p>The main aim of present study was to analyze the consumers' preferences about genome/gene-edited food products in Iran. For this purpose, an extended version of the theory of planned behavior was used as a social intervention tool. The theory of planned behavior was firstly extended using the introduction and new variable of trust in gene-edited products and perceived benefits of gene-edited food products, but in the next step, it was also analyzed statistically. To achieve the main objective of the research, a representative sample was selected from the population of purchasers of gene-edited products, and data were collected using a cross-sectional survey. The validity and reliability of the data collection tool was evaluated and confirmed using different quantitative and qualitative methods in the pilot stages and after the main survey. The results of structural equation modeling showed that the attitude towards gene-edited food products, perceived behavioral control, and the subjective norms of gene-edited products had positive and significant effects on the intention to purchase these products. The results of the study indicated that two newly introduced variables to the theory of planned behavior, namely, trust in gene-edited products and the perceived benefits of gene-edited products also had positive and significant effects on the intention to purchase these products. Based on the results, the framework employed and extended in this study can provide the basis for effective interventions to improve consumers' preference for gene-edited food products. Also, some practical suggestions were provided for policymakers, managers, and producers of these products.</p>\",\"PeriodicalId\":73086,\"journal\":{\"name\":\"Frontiers in genome editing\",\"volume\":\"7 \",\"pages\":\"1483510\"},\"PeriodicalIF\":4.4000,\"publicationDate\":\"2025-09-04\",\"publicationTypes\":\"Journal Article\",\"fieldsOfStudy\":null,\"isOpenAccess\":false,\"openAccessPdf\":\"https://www.ncbi.nlm.nih.gov/pmc/articles/PMC12443678/pdf/\",\"citationCount\":\"0\",\"resultStr\":null,\"platform\":\"Semanticscholar\",\"paperid\":null,\"PeriodicalName\":\"Frontiers in genome editing\",\"FirstCategoryId\":\"1085\",\"ListUrlMain\":\"https://doi.org/10.3389/fgeed.2025.1483510\",\"RegionNum\":0,\"RegionCategory\":null,\"ArticlePicture\":[],\"TitleCN\":null,\"AbstractTextCN\":null,\"PMCID\":null,\"EPubDate\":\"2025/1/1 0:00:00\",\"PubModel\":\"eCollection\",\"JCR\":\"Q1\",\"JCRName\":\"BIOTECHNOLOGY & APPLIED MICROBIOLOGY\",\"Score\":null,\"Total\":0}","platform":"Semanticscholar","paperid":null,"PeriodicalName":"Frontiers in genome editing","FirstCategoryId":"1085","ListUrlMain":"https://doi.org/10.3389/fgeed.2025.1483510","RegionNum":0,"RegionCategory":null,"ArticlePicture":[],"TitleCN":null,"AbstractTextCN":null,"PMCID":null,"EPubDate":"2025/1/1 0:00:00","PubModel":"eCollection","JCR":"Q1","JCRName":"BIOTECHNOLOGY & APPLIED MICROBIOLOGY","Score":null,"Total":0}
引用次数: 0

摘要

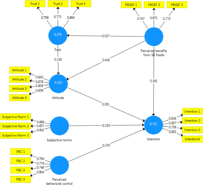
本研究的主要目的是分析伊朗消费者对基因组/基因编辑食品的偏好。为此,计划行为理论的扩展版本被用作社会干预工具。首先引入对基因编辑产品的信任和基因编辑食品的感知利益这两个新变量,对计划行为理论进行了扩展,然后对其进行了统计分析。为了实现研究的主要目标,从基因编辑产品的购买者群体中选择了具有代表性的样本,并使用横断面调查收集数据。在试点阶段和主要调查结束后,采用不同的定量和定性方法评估和确认数据收集工具的有效性和可靠性。结构方程建模结果显示,对基因编辑食品的态度、感知行为控制和基因编辑产品的主观规范对基因编辑食品的购买意愿有显著的正向影响。研究结果表明,计划行为理论中新引入的两个变量,即对基因编辑产品的信任和对基因编辑产品的感知利益,也对购买这些产品的意愿产生了积极而显著的影响。基于结果,本研究采用和扩展的框架可以为有效干预提供依据,以提高消费者对基因编辑食品的偏好。同时,为这些产品的决策者、管理者和生产者提供了一些切实可行的建议。
本文章由计算机程序翻译,如有差异,请以英文原文为准。

The decision to purchase genome edited food products by Iranian consumers: theory of planned behavior as a social intervention tool.

The decision to purchase genome edited food products by Iranian consumers: theory of planned behavior as a social intervention tool.

The decision to purchase genome edited food products by Iranian consumers: theory of planned behavior as a social intervention tool.

The main aim of present study was to analyze the consumers' preferences about genome/gene-edited food products in Iran. For this purpose, an extended version of the theory of planned behavior was used as a social intervention tool. The theory of planned behavior was firstly extended using the introduction and new variable of trust in gene-edited products and perceived benefits of gene-edited food products, but in the next step, it was also analyzed statistically. To achieve the main objective of the research, a representative sample was selected from the population of purchasers of gene-edited products, and data were collected using a cross-sectional survey. The validity and reliability of the data collection tool was evaluated and confirmed using different quantitative and qualitative methods in the pilot stages and after the main survey. The results of structural equation modeling showed that the attitude towards gene-edited food products, perceived behavioral control, and the subjective norms of gene-edited products had positive and significant effects on the intention to purchase these products. The results of the study indicated that two newly introduced variables to the theory of planned behavior, namely, trust in gene-edited products and the perceived benefits of gene-edited products also had positive and significant effects on the intention to purchase these products. Based on the results, the framework employed and extended in this study can provide the basis for effective interventions to improve consumers' preference for gene-edited food products. Also, some practical suggestions were provided for policymakers, managers, and producers of these products.

求助全文
通过发布文献求助,成功后即可免费获取论文全文。 去求助
来源期刊
CiteScore
7.00
自引率
0.00%
发文量
0
审稿时长
13 weeks
×
引用
GB/T 7714-2015
复制
MLA
复制
APA
复制
导出至
BibTeX EndNote RefMan NoteFirst NoteExpress
×
提示
您的信息不完整,为了账户安全,请先补充。
现在去补充
×
提示
您因"违规操作"
具体请查看互助需知
我知道了
×
提示
确定
请完成安全验证×
copy
已复制链接
快去分享给好友吧!
我知道了
右上角分享
点击右上角分享
0
联系我们:info@booksci.cn Book学术提供免费学术资源搜索服务,方便国内外学者检索中英文文献。致力于提供最便捷和优质的服务体验。 Copyright © 2023 布克学术 All rights reserved.
京ICP备2023020795号-1
ghs 京公网安备 11010802042870号
Book学术文献互助
Book学术文献互助群
群 号:604180095
Book学术官方微信