纤维蛋白相关蛋白控制不同物种营养不良肌肉钙稳态。

microPublication biology Pub Date : 2025-09-04 eCollection Date: 2025-01-01 DOI:10.17912/micropub.biology.001697
Damiano Marchiafava, Andres Vidal Gadea
{"title":"纤维蛋白相关蛋白控制不同物种营养不良肌肉钙稳态。","authors":"Damiano Marchiafava, Andres Vidal Gadea","doi":"10.17912/micropub.biology.001697","DOIUrl":null,"url":null,"abstract":"<p><p>Duchenne muscular dystrophy (DMD) involves progressive muscle degeneration associated with impaired calcium homeostasis, particularly defective calcium clearance during muscle relaxation. However, the mechanisms linking extracellular matrix (ECM) integrity to calcium regulation remain unclear. We investigated whether MUA-3 , a <i>Caenorhabditis elegans</i> fibrillin-related ECM protein, contributes to calcium dysregulation in dystrophic muscle. Using fluorescent calcium imaging in transgenic worms expressing muscle-specific GCaMP2, we found that <i>mua-3</i> downregulation selectively elevated resting calcium levels in healthy muscle, phenocopying the dystrophic calcium signature. Critically, partial <i>mua-3</i> downregulation had no additional effect in dystrophic ( <i>dys-1</i> ) muscle, where <i>mua-3</i> expression was already reduced by 57%, suggesting loss of <i>mua-3</i> function contributes to dystrophic pathology. In human dystrophic myoblasts, we observed parallel findings: elevated sarcoplasmic calcium concurrent with significant downregulation of fibrillin genes <i>FBN1/FBN2</i> . These findings identify fibrillin-related proteins as potential regulators of muscle calcium homeostasis across species and suggest that ECM-calcium coupling represents a conserved pathological mechanism in muscular dystrophy.</p>","PeriodicalId":74192,"journal":{"name":"microPublication biology","volume":"2025 ","pages":""},"PeriodicalIF":0.0000,"publicationDate":"2025-09-04","publicationTypes":"Journal Article","fieldsOfStudy":null,"isOpenAccess":false,"openAccessPdf":"https://www.ncbi.nlm.nih.gov/pmc/articles/PMC12444430/pdf/","citationCount":"0","resultStr":"{\"title\":\"Fibrillin-Related Proteins Control Calcium Homeostasis in Dystrophic Muscle Across Species.\",\"authors\":\"Damiano Marchiafava, Andres Vidal Gadea\",\"doi\":\"10.17912/micropub.biology.001697\",\"DOIUrl\":null,\"url\":null,\"abstract\":\"<p><p>Duchenne muscular dystrophy (DMD) involves progressive muscle degeneration associated with impaired calcium homeostasis, particularly defective calcium clearance during muscle relaxation. However, the mechanisms linking extracellular matrix (ECM) integrity to calcium regulation remain unclear. We investigated whether MUA-3 , a <i>Caenorhabditis elegans</i> fibrillin-related ECM protein, contributes to calcium dysregulation in dystrophic muscle. Using fluorescent calcium imaging in transgenic worms expressing muscle-specific GCaMP2, we found that <i>mua-3</i> downregulation selectively elevated resting calcium levels in healthy muscle, phenocopying the dystrophic calcium signature. Critically, partial <i>mua-3</i> downregulation had no additional effect in dystrophic ( <i>dys-1</i> ) muscle, where <i>mua-3</i> expression was already reduced by 57%, suggesting loss of <i>mua-3</i> function contributes to dystrophic pathology. In human dystrophic myoblasts, we observed parallel findings: elevated sarcoplasmic calcium concurrent with significant downregulation of fibrillin genes <i>FBN1/FBN2</i> . These findings identify fibrillin-related proteins as potential regulators of muscle calcium homeostasis across species and suggest that ECM-calcium coupling represents a conserved pathological mechanism in muscular dystrophy.</p>\",\"PeriodicalId\":74192,\"journal\":{\"name\":\"microPublication biology\",\"volume\":\"2025 \",\"pages\":\"\"},\"PeriodicalIF\":0.0000,\"publicationDate\":\"2025-09-04\",\"publicationTypes\":\"Journal Article\",\"fieldsOfStudy\":null,\"isOpenAccess\":false,\"openAccessPdf\":\"https://www.ncbi.nlm.nih.gov/pmc/articles/PMC12444430/pdf/\",\"citationCount\":\"0\",\"resultStr\":null,\"platform\":\"Semanticscholar\",\"paperid\":null,\"PeriodicalName\":\"microPublication biology\",\"FirstCategoryId\":\"1085\",\"ListUrlMain\":\"https://doi.org/10.17912/micropub.biology.001697\",\"RegionNum\":0,\"RegionCategory\":null,\"ArticlePicture\":[],\"TitleCN\":null,\"AbstractTextCN\":null,\"PMCID\":null,\"EPubDate\":\"2025/1/1 0:00:00\",\"PubModel\":\"eCollection\",\"JCR\":\"\",\"JCRName\":\"\",\"Score\":null,\"Total\":0}","platform":"Semanticscholar","paperid":null,"PeriodicalName":"microPublication biology","FirstCategoryId":"1085","ListUrlMain":"https://doi.org/10.17912/micropub.biology.001697","RegionNum":0,"RegionCategory":null,"ArticlePicture":[],"TitleCN":null,"AbstractTextCN":null,"PMCID":null,"EPubDate":"2025/1/1 0:00:00","PubModel":"eCollection","JCR":"","JCRName":"","Score":null,"Total":0}
引用次数: 0

摘要

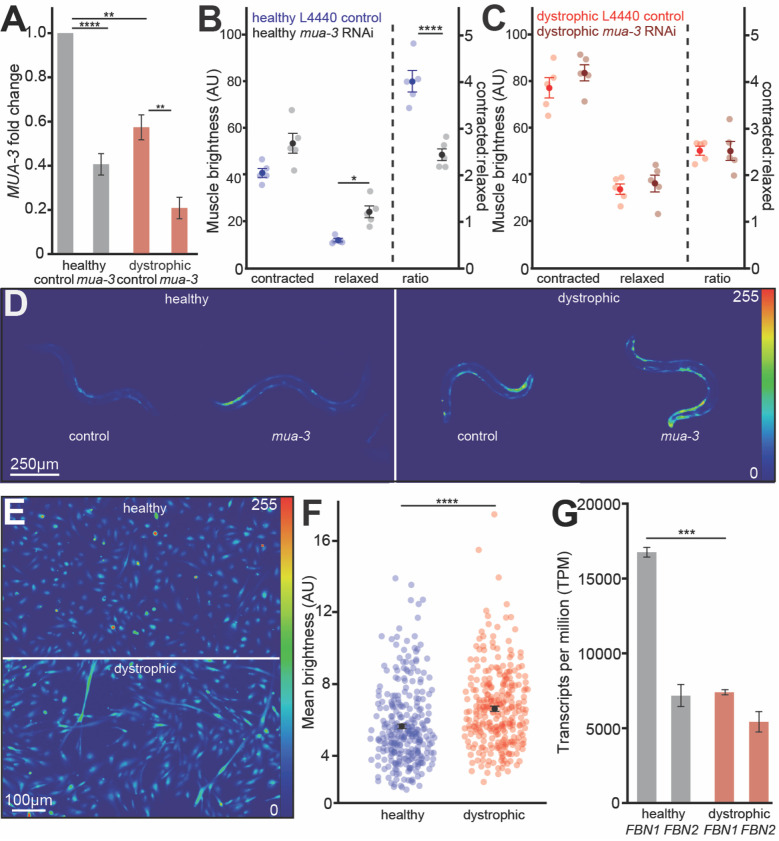
杜氏肌营养不良症(DMD)涉及与钙稳态受损相关的进行性肌肉变性,特别是肌肉松弛时钙清除缺陷。然而,将细胞外基质(ECM)完整性与钙调节联系起来的机制仍不清楚。我们研究了秀丽隐杆线虫纤维蛋白相关的ECM蛋白MUA-3是否有助于营养不良肌肉中的钙失调。通过对表达肌肉特异性GCaMP2的转基因蠕虫进行荧光钙成像,我们发现mua-3下调选择性地提高了健康肌肉中静息钙水平,表型复制了营养不良钙的特征。关键的是,部分mua-3下调在营养不良(dys1)肌肉中没有额外的影响,其中mua-3的表达已经减少了57%,这表明mua-3功能的丧失导致营养不良病理。在人类营养不良的成肌细胞中,我们观察到类似的结果:肌浆钙升高同时纤维蛋白基因FBN1/FBN2显著下调。这些发现确定了纤维蛋白相关蛋白是跨物种肌肉钙稳态的潜在调节因子,并表明肌电-钙偶联是肌营养不良的一种保守病理机制。
本文章由计算机程序翻译,如有差异,请以英文原文为准。

Fibrillin-Related Proteins Control Calcium Homeostasis in Dystrophic Muscle Across Species.

Fibrillin-Related Proteins Control Calcium Homeostasis in Dystrophic Muscle Across Species.

Duchenne muscular dystrophy (DMD) involves progressive muscle degeneration associated with impaired calcium homeostasis, particularly defective calcium clearance during muscle relaxation. However, the mechanisms linking extracellular matrix (ECM) integrity to calcium regulation remain unclear. We investigated whether MUA-3 , a Caenorhabditis elegans fibrillin-related ECM protein, contributes to calcium dysregulation in dystrophic muscle. Using fluorescent calcium imaging in transgenic worms expressing muscle-specific GCaMP2, we found that mua-3 downregulation selectively elevated resting calcium levels in healthy muscle, phenocopying the dystrophic calcium signature. Critically, partial mua-3 downregulation had no additional effect in dystrophic ( dys-1 ) muscle, where mua-3 expression was already reduced by 57%, suggesting loss of mua-3 function contributes to dystrophic pathology. In human dystrophic myoblasts, we observed parallel findings: elevated sarcoplasmic calcium concurrent with significant downregulation of fibrillin genes FBN1/FBN2 . These findings identify fibrillin-related proteins as potential regulators of muscle calcium homeostasis across species and suggest that ECM-calcium coupling represents a conserved pathological mechanism in muscular dystrophy.

求助全文
通过发布文献求助,成功后即可免费获取论文全文。 去求助
来源期刊
自引率
0.00%
发文量
0
审稿时长
3 weeks
×
引用
GB/T 7714-2015
复制
MLA
复制
APA
复制
导出至
BibTeX EndNote RefMan NoteFirst NoteExpress
×
提示
您的信息不完整,为了账户安全,请先补充。
现在去补充
×
提示
您因"违规操作"
具体请查看互助需知
我知道了
×
提示
确定
请完成安全验证×
copy
已复制链接
快去分享给好友吧!
我知道了
右上角分享
点击右上角分享
0
联系我们:info@booksci.cn Book学术提供免费学术资源搜索服务,方便国内外学者检索中英文文献。致力于提供最便捷和优质的服务体验。 Copyright © 2023 布克学术 All rights reserved.
京ICP备2023020795号-1
ghs 京公网安备 11010802042870号
Book学术文献互助
Book学术文献互助群
群 号:604180095
Book学术官方微信