脂肪酸转运蛋白CD36促进ox - ldl诱导的子痫前期血管内皮细胞衰老。

IF 4.1 2区 医学 Q2 IMMUNOLOGY
Journal of Inflammation Research Pub Date : 2025-09-16 eCollection Date: 2025-01-01 DOI:10.2147/JIR.S538337
Yanxuan Xiao, Maliang Tao, Yiqi Yu, Ruiyan Bai, Yunting Zhuang, Qiuyu Huang, Jiexing He, Zeshan Lin, Mingze Gao, Jiaqi Li, Yuting Wang, Yao Xu, Xinyang Shen, Zhenqin Huang, Yuan Yao, Zhiyong Chen, Qian Chen, Zhijian Wang
{"title":"脂肪酸转运蛋白CD36促进ox - ldl诱导的子痫前期血管内皮细胞衰老。","authors":"Yanxuan Xiao, Maliang Tao, Yiqi Yu, Ruiyan Bai, Yunting Zhuang, Qiuyu Huang, Jiexing He, Zeshan Lin, Mingze Gao, Jiaqi Li, Yuting Wang, Yao Xu, Xinyang Shen, Zhenqin Huang, Yuan Yao, Zhiyong Chen, Qian Chen, Zhijian Wang","doi":"10.2147/JIR.S538337","DOIUrl":null,"url":null,"abstract":"<p><strong>Purpose: </strong>To elucidate the association between CD36 expression and senescence induced by oxidized low-density lipoprotein (ox-LDL) in patients with preeclampsia (PE).</p><p><strong>Patients and methods: </strong>We conducted a gene set enrichment analysis on RNA-sequencing data of placentas, focusing on CD36, a key gene in lipid metabolism. CD36 and ox-LDL expression were measured via qRT-PCR, Western blotting, immunohistochemistry, and immunofluorescence. We used plasmid and siRNA transfection to modulate CD36 expression in human umbilical vein endothelial cells, exposing them to ox-LDL to assess cellular senescence, oxidative stress, and angiogenesis. A co-culture system was constructed to examine how endothelial cell senescence affects trophoblast migration and invasion.</p><p><strong>Results: </strong>In patients with PE, CD36 expression significantly increased in the vascular endothelial cells of the placenta. An association was observed between elevated CD36 and ox-LDL-induced cell senescence, accompanied by intracellular oxidative stress, endothelial cell angiogenesis disorders, and decreased trophoblast function in the placenta.</p><p><strong>Conclusion: </strong>Our study has initially identified significant alterations in CD36 expression in PE placentas, which may be one of the driving factors for the occurrence of senescence. Further research is warranted to explore the mechanism between CD36 and PE-related placental senescence, which may offer novel avenues for the diagnosis and treatment of PE.</p>","PeriodicalId":16107,"journal":{"name":"Journal of Inflammation Research","volume":"18 ","pages":"12801-12816"},"PeriodicalIF":4.1000,"publicationDate":"2025-09-16","publicationTypes":"Journal Article","fieldsOfStudy":null,"isOpenAccess":false,"openAccessPdf":"https://www.ncbi.nlm.nih.gov/pmc/articles/PMC12449868/pdf/","citationCount":"0","resultStr":"{\"title\":\"Fatty Acid Transporter CD36 Promotes Ox-LDL-Induced Senescence of Vascular Endothelial Cells in Preeclampsia.\",\"authors\":\"Yanxuan Xiao, Maliang Tao, Yiqi Yu, Ruiyan Bai, Yunting Zhuang, Qiuyu Huang, Jiexing He, Zeshan Lin, Mingze Gao, Jiaqi Li, Yuting Wang, Yao Xu, Xinyang Shen, Zhenqin Huang, Yuan Yao, Zhiyong Chen, Qian Chen, Zhijian Wang\",\"doi\":\"10.2147/JIR.S538337\",\"DOIUrl\":null,\"url\":null,\"abstract\":\"<p><strong>Purpose: </strong>To elucidate the association between CD36 expression and senescence induced by oxidized low-density lipoprotein (ox-LDL) in patients with preeclampsia (PE).</p><p><strong>Patients and methods: </strong>We conducted a gene set enrichment analysis on RNA-sequencing data of placentas, focusing on CD36, a key gene in lipid metabolism. CD36 and ox-LDL expression were measured via qRT-PCR, Western blotting, immunohistochemistry, and immunofluorescence. We used plasmid and siRNA transfection to modulate CD36 expression in human umbilical vein endothelial cells, exposing them to ox-LDL to assess cellular senescence, oxidative stress, and angiogenesis. A co-culture system was constructed to examine how endothelial cell senescence affects trophoblast migration and invasion.</p><p><strong>Results: </strong>In patients with PE, CD36 expression significantly increased in the vascular endothelial cells of the placenta. An association was observed between elevated CD36 and ox-LDL-induced cell senescence, accompanied by intracellular oxidative stress, endothelial cell angiogenesis disorders, and decreased trophoblast function in the placenta.</p><p><strong>Conclusion: </strong>Our study has initially identified significant alterations in CD36 expression in PE placentas, which may be one of the driving factors for the occurrence of senescence. Further research is warranted to explore the mechanism between CD36 and PE-related placental senescence, which may offer novel avenues for the diagnosis and treatment of PE.</p>\",\"PeriodicalId\":16107,\"journal\":{\"name\":\"Journal of Inflammation Research\",\"volume\":\"18 \",\"pages\":\"12801-12816\"},\"PeriodicalIF\":4.1000,\"publicationDate\":\"2025-09-16\",\"publicationTypes\":\"Journal Article\",\"fieldsOfStudy\":null,\"isOpenAccess\":false,\"openAccessPdf\":\"https://www.ncbi.nlm.nih.gov/pmc/articles/PMC12449868/pdf/\",\"citationCount\":\"0\",\"resultStr\":null,\"platform\":\"Semanticscholar\",\"paperid\":null,\"PeriodicalName\":\"Journal of Inflammation Research\",\"FirstCategoryId\":\"3\",\"ListUrlMain\":\"https://doi.org/10.2147/JIR.S538337\",\"RegionNum\":2,\"RegionCategory\":\"医学\",\"ArticlePicture\":[],\"TitleCN\":null,\"AbstractTextCN\":null,\"PMCID\":null,\"EPubDate\":\"2025/1/1 0:00:00\",\"PubModel\":\"eCollection\",\"JCR\":\"Q2\",\"JCRName\":\"IMMUNOLOGY\",\"Score\":null,\"Total\":0}","platform":"Semanticscholar","paperid":null,"PeriodicalName":"Journal of Inflammation Research","FirstCategoryId":"3","ListUrlMain":"https://doi.org/10.2147/JIR.S538337","RegionNum":2,"RegionCategory":"医学","ArticlePicture":[],"TitleCN":null,"AbstractTextCN":null,"PMCID":null,"EPubDate":"2025/1/1 0:00:00","PubModel":"eCollection","JCR":"Q2","JCRName":"IMMUNOLOGY","Score":null,"Total":0}
引用次数: 0

摘要

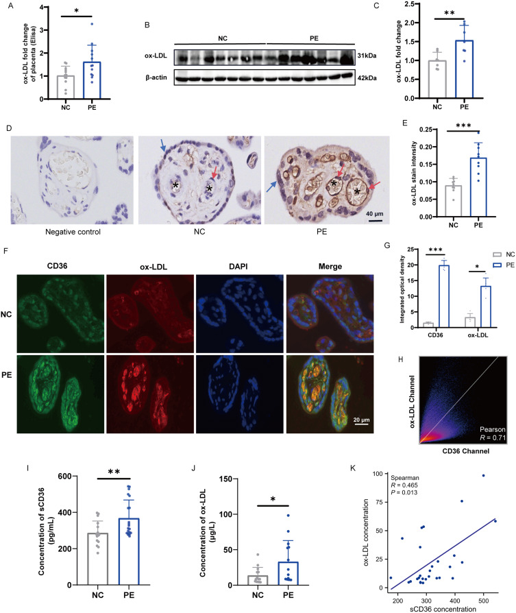
目的:探讨氧化低密度脂蛋白(ox-LDL)诱导子痫前期(PE)患者衰老与CD36表达的关系。患者和方法:我们对胎盘rna测序数据进行了基因集富集分析,重点关注脂质代谢的关键基因CD36。通过qRT-PCR、Western blotting、免疫组织化学和免疫荧光检测CD36和ox-LDL的表达。我们使用质粒和siRNA转染来调节人脐静脉内皮细胞中的CD36表达,将它们暴露于ox-LDL中以评估细胞衰老、氧化应激和血管生成。构建共培养系统,研究内皮细胞衰老对滋养细胞迁移和侵袭的影响。结果:PE患者胎盘血管内皮细胞CD36表达明显升高。在胎盘中观察到CD36升高与ox- ldl诱导的细胞衰老,伴随细胞内氧化应激,内皮细胞血管生成障碍和滋养细胞功能下降之间的关联。结论:我们的研究初步发现了PE胎盘中CD36表达的显著改变,这可能是衰老发生的驱动因素之一。CD36与PE相关胎盘衰老之间的机制有待进一步研究,这可能为PE的诊断和治疗提供新的途径。
本文章由计算机程序翻译,如有差异,请以英文原文为准。

Fatty Acid Transporter CD36 Promotes Ox-LDL-Induced Senescence of Vascular Endothelial Cells in Preeclampsia.

Fatty Acid Transporter CD36 Promotes Ox-LDL-Induced Senescence of Vascular Endothelial Cells in Preeclampsia.

Fatty Acid Transporter CD36 Promotes Ox-LDL-Induced Senescence of Vascular Endothelial Cells in Preeclampsia.

Fatty Acid Transporter CD36 Promotes Ox-LDL-Induced Senescence of Vascular Endothelial Cells in Preeclampsia.

Purpose: To elucidate the association between CD36 expression and senescence induced by oxidized low-density lipoprotein (ox-LDL) in patients with preeclampsia (PE).

Patients and methods: We conducted a gene set enrichment analysis on RNA-sequencing data of placentas, focusing on CD36, a key gene in lipid metabolism. CD36 and ox-LDL expression were measured via qRT-PCR, Western blotting, immunohistochemistry, and immunofluorescence. We used plasmid and siRNA transfection to modulate CD36 expression in human umbilical vein endothelial cells, exposing them to ox-LDL to assess cellular senescence, oxidative stress, and angiogenesis. A co-culture system was constructed to examine how endothelial cell senescence affects trophoblast migration and invasion.

Results: In patients with PE, CD36 expression significantly increased in the vascular endothelial cells of the placenta. An association was observed between elevated CD36 and ox-LDL-induced cell senescence, accompanied by intracellular oxidative stress, endothelial cell angiogenesis disorders, and decreased trophoblast function in the placenta.

Conclusion: Our study has initially identified significant alterations in CD36 expression in PE placentas, which may be one of the driving factors for the occurrence of senescence. Further research is warranted to explore the mechanism between CD36 and PE-related placental senescence, which may offer novel avenues for the diagnosis and treatment of PE.

求助全文
通过发布文献求助,成功后即可免费获取论文全文。 去求助
来源期刊
Journal of Inflammation Research
Journal of Inflammation Research Immunology and Microbiology-Immunology
CiteScore
6.10
自引率
2.20%
发文量
658
审稿时长
16 weeks
期刊介绍: An international, peer-reviewed, open access, online journal that welcomes laboratory and clinical findings on the molecular basis, cell biology and pharmacology of inflammation.
×
引用
GB/T 7714-2015
复制
MLA
复制
APA
复制
导出至
BibTeX EndNote RefMan NoteFirst NoteExpress
×
提示
您的信息不完整,为了账户安全,请先补充。
现在去补充
×
提示
您因"违规操作"
具体请查看互助需知
我知道了
×
提示
确定
请完成安全验证×
copy
已复制链接
快去分享给好友吧!
我知道了
右上角分享
点击右上角分享
0
联系我们:info@booksci.cn Book学术提供免费学术资源搜索服务,方便国内外学者检索中英文文献。致力于提供最便捷和优质的服务体验。 Copyright © 2023 布克学术 All rights reserved.
京ICP备2023020795号-1
ghs 京公网安备 11010802042870号
Book学术文献互助
Book学术文献互助群
群 号:604180095
Book学术官方微信