基于模块的活性指数揭示了部分密螺旋体作为减少瘤胃甲烷的候选益生菌。

IF 2.9 2区 农林科学 Q1 VETERINARY SCIENCES
Frontiers in Veterinary Science Pub Date : 2025-09-05 eCollection Date: 2025-01-01 DOI:10.3389/fvets.2025.1654829
Wei Wang, Xiaoyun Chen, Donghui Fang, Linxiang Li, A G Yueda, Jia Gan, Xiaodong Deng, Xiaoqin Ma, Ying Chen, Yi Shi, Fang He, Changfeng Wu, Zhixin Yi, Maozhong Fu, Jun Yi
{"title":"基于模块的活性指数揭示了部分密螺旋体作为减少瘤胃甲烷的候选益生菌。","authors":"Wei Wang, Xiaoyun Chen, Donghui Fang, Linxiang Li, A G Yueda, Jia Gan, Xiaodong Deng, Xiaoqin Ma, Ying Chen, Yi Shi, Fang He, Changfeng Wu, Zhixin Yi, Maozhong Fu, Jun Yi","doi":"10.3389/fvets.2025.1654829","DOIUrl":null,"url":null,"abstract":"<p><strong>Introduction: </strong>Methane emissions from ruminants, driven by methanogenic archaea, are a major source of greenhouse gases. Current strategies often rely on metagenomic (MG) abundance as a proxy for methanogenic potential, despite evidence of a disconnect with <i>in-situ</i> activity.</p><p><strong>Methods: </strong>We analyzed paired MG and meta-transcriptomic (MT) datasets from 48 bovine rumen samples. Comparative analyses were performed to assess microbial taxonomic abundance versus transcriptional activity. A Methanogenesis Pathway Expression Activity Index (MPEAI) was developed by integrating expression of four KEGG modules, and Random Forest modeling was applied to identify microbial taxa associated with MPEAI.</p><p><strong>Results: </strong>MG and MT profiles showed incongruence in both microbial community composition and diversity, with MT revealing reduced archaeal transcriptional activity. Dominant archaeal genera (<i>Methanobrevibacter</i>, <i>Methanocaldococcus</i>) were transcriptionally suppressed relative to MG abundance (<i>p</i> < 0.001). In contrast, methanogenesis modules (M00356, M00567, M00357, M00563) exhibited higher expression in MT than MG (<i>p</i> < 0.0001), indicating pathway-level hyperactivity despite archaeal suppression. Random Forest analysis linked MPEAI variation to several <i>Treponema</i> species, which showed significant negative correlations with methanogenic pathway activity (<i>r</i> = -0.36 to -0.57, <i>p</i> < 0.01).</p><p><strong>Conclusion: </strong>Rumen methanogenesis is regulated by functional pathway activity rather than archaeal abundance. The consistent negative associations of <i>Treponema</i> species with methanogenesis highlight their potential as probiotic candidates for methane mitigation and underscore bacterial-archaeal interactions in shaping rumen methane production.</p>","PeriodicalId":12772,"journal":{"name":"Frontiers in Veterinary Science","volume":"12 ","pages":"1654829"},"PeriodicalIF":2.9000,"publicationDate":"2025-09-05","publicationTypes":"Journal Article","fieldsOfStudy":null,"isOpenAccess":false,"openAccessPdf":"https://www.ncbi.nlm.nih.gov/pmc/articles/PMC12446044/pdf/","citationCount":"0","resultStr":"{\"title\":\"Partial <i>Treponema</i> spp. as candidate probiotics for rumen methane mitigation revealed by a module-based activity index.\",\"authors\":\"Wei Wang, Xiaoyun Chen, Donghui Fang, Linxiang Li, A G Yueda, Jia Gan, Xiaodong Deng, Xiaoqin Ma, Ying Chen, Yi Shi, Fang He, Changfeng Wu, Zhixin Yi, Maozhong Fu, Jun Yi\",\"doi\":\"10.3389/fvets.2025.1654829\",\"DOIUrl\":null,\"url\":null,\"abstract\":\"<p><strong>Introduction: </strong>Methane emissions from ruminants, driven by methanogenic archaea, are a major source of greenhouse gases. Current strategies often rely on metagenomic (MG) abundance as a proxy for methanogenic potential, despite evidence of a disconnect with <i>in-situ</i> activity.</p><p><strong>Methods: </strong>We analyzed paired MG and meta-transcriptomic (MT) datasets from 48 bovine rumen samples. Comparative analyses were performed to assess microbial taxonomic abundance versus transcriptional activity. A Methanogenesis Pathway Expression Activity Index (MPEAI) was developed by integrating expression of four KEGG modules, and Random Forest modeling was applied to identify microbial taxa associated with MPEAI.</p><p><strong>Results: </strong>MG and MT profiles showed incongruence in both microbial community composition and diversity, with MT revealing reduced archaeal transcriptional activity. Dominant archaeal genera (<i>Methanobrevibacter</i>, <i>Methanocaldococcus</i>) were transcriptionally suppressed relative to MG abundance (<i>p</i> < 0.001). In contrast, methanogenesis modules (M00356, M00567, M00357, M00563) exhibited higher expression in MT than MG (<i>p</i> < 0.0001), indicating pathway-level hyperactivity despite archaeal suppression. Random Forest analysis linked MPEAI variation to several <i>Treponema</i> species, which showed significant negative correlations with methanogenic pathway activity (<i>r</i> = -0.36 to -0.57, <i>p</i> < 0.01).</p><p><strong>Conclusion: </strong>Rumen methanogenesis is regulated by functional pathway activity rather than archaeal abundance. The consistent negative associations of <i>Treponema</i> species with methanogenesis highlight their potential as probiotic candidates for methane mitigation and underscore bacterial-archaeal interactions in shaping rumen methane production.</p>\",\"PeriodicalId\":12772,\"journal\":{\"name\":\"Frontiers in Veterinary Science\",\"volume\":\"12 \",\"pages\":\"1654829\"},\"PeriodicalIF\":2.9000,\"publicationDate\":\"2025-09-05\",\"publicationTypes\":\"Journal Article\",\"fieldsOfStudy\":null,\"isOpenAccess\":false,\"openAccessPdf\":\"https://www.ncbi.nlm.nih.gov/pmc/articles/PMC12446044/pdf/\",\"citationCount\":\"0\",\"resultStr\":null,\"platform\":\"Semanticscholar\",\"paperid\":null,\"PeriodicalName\":\"Frontiers in Veterinary Science\",\"FirstCategoryId\":\"97\",\"ListUrlMain\":\"https://doi.org/10.3389/fvets.2025.1654829\",\"RegionNum\":2,\"RegionCategory\":\"农林科学\",\"ArticlePicture\":[],\"TitleCN\":null,\"AbstractTextCN\":null,\"PMCID\":null,\"EPubDate\":\"2025/1/1 0:00:00\",\"PubModel\":\"eCollection\",\"JCR\":\"Q1\",\"JCRName\":\"VETERINARY SCIENCES\",\"Score\":null,\"Total\":0}","platform":"Semanticscholar","paperid":null,"PeriodicalName":"Frontiers in Veterinary Science","FirstCategoryId":"97","ListUrlMain":"https://doi.org/10.3389/fvets.2025.1654829","RegionNum":2,"RegionCategory":"农林科学","ArticlePicture":[],"TitleCN":null,"AbstractTextCN":null,"PMCID":null,"EPubDate":"2025/1/1 0:00:00","PubModel":"eCollection","JCR":"Q1","JCRName":"VETERINARY SCIENCES","Score":null,"Total":0}
引用次数: 0

摘要

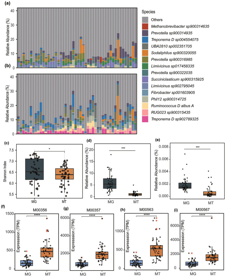
导言:由产甲烷古菌驱动的反刍动物甲烷排放是温室气体的主要来源。目前的策略通常依赖宏基因组(MG)丰度作为产甲烷潜力的代表,尽管有证据表明与原位活动脱节。方法:我们分析了来自48份牛瘤胃样本的配对MG和meta-转录组(MT)数据集。进行了比较分析,以评估微生物分类丰度与转录活性。通过整合4个KEGG模块的表达,构建了甲烷生成途径表达活性指数(MPEAI),并应用随机森林模型对与MPEAI相关的微生物类群进行了鉴定。结果:MG和MT图谱显示微生物群落组成和多样性不一致,MT显示古细菌转录活性降低。优势古菌属(Methanobrevibacter, Methanocaldococcus)相对于MG丰度转录抑制(p p 密螺旋体属),与产甲烷途径活性呈显著负相关(r = -0.36 ~ -0.57,p )结论:瘤胃产甲烷受功能途径活性调控而非古菌丰度调控。密螺旋体物种与甲烷生成的一致负相关,突出了它们作为减少甲烷的益生菌候选菌的潜力,并强调了细菌-古细菌在形成瘤胃甲烷生成中的相互作用。
本文章由计算机程序翻译,如有差异,请以英文原文为准。

Partial <i>Treponema</i> spp. as candidate probiotics for rumen methane mitigation revealed by a module-based activity index.

Partial <i>Treponema</i> spp. as candidate probiotics for rumen methane mitigation revealed by a module-based activity index.

Partial Treponema spp. as candidate probiotics for rumen methane mitigation revealed by a module-based activity index.

Introduction: Methane emissions from ruminants, driven by methanogenic archaea, are a major source of greenhouse gases. Current strategies often rely on metagenomic (MG) abundance as a proxy for methanogenic potential, despite evidence of a disconnect with in-situ activity.

Methods: We analyzed paired MG and meta-transcriptomic (MT) datasets from 48 bovine rumen samples. Comparative analyses were performed to assess microbial taxonomic abundance versus transcriptional activity. A Methanogenesis Pathway Expression Activity Index (MPEAI) was developed by integrating expression of four KEGG modules, and Random Forest modeling was applied to identify microbial taxa associated with MPEAI.

Results: MG and MT profiles showed incongruence in both microbial community composition and diversity, with MT revealing reduced archaeal transcriptional activity. Dominant archaeal genera (Methanobrevibacter, Methanocaldococcus) were transcriptionally suppressed relative to MG abundance (p < 0.001). In contrast, methanogenesis modules (M00356, M00567, M00357, M00563) exhibited higher expression in MT than MG (p < 0.0001), indicating pathway-level hyperactivity despite archaeal suppression. Random Forest analysis linked MPEAI variation to several Treponema species, which showed significant negative correlations with methanogenic pathway activity (r = -0.36 to -0.57, p < 0.01).

Conclusion: Rumen methanogenesis is regulated by functional pathway activity rather than archaeal abundance. The consistent negative associations of Treponema species with methanogenesis highlight their potential as probiotic candidates for methane mitigation and underscore bacterial-archaeal interactions in shaping rumen methane production.

求助全文
通过发布文献求助,成功后即可免费获取论文全文。 去求助
来源期刊
Frontiers in Veterinary Science
Frontiers in Veterinary Science Veterinary-General Veterinary
CiteScore
4.80
自引率
9.40%
发文量
1870
审稿时长
14 weeks
期刊介绍: Frontiers in Veterinary Science is a global, peer-reviewed, Open Access journal that bridges animal and human health, brings a comparative approach to medical and surgical challenges, and advances innovative biotechnology and therapy. Veterinary research today is interdisciplinary, collaborative, and socially relevant, transforming how we understand and investigate animal health and disease. Fundamental research in emerging infectious diseases, predictive genomics, stem cell therapy, and translational modelling is grounded within the integrative social context of public and environmental health, wildlife conservation, novel biomarkers, societal well-being, and cutting-edge clinical practice and specialization. Frontiers in Veterinary Science brings a 21st-century approach—networked, collaborative, and Open Access—to communicate this progress and innovation to both the specialist and to the wider audience of readers in the field. Frontiers in Veterinary Science publishes articles on outstanding discoveries across a wide spectrum of translational, foundational, and clinical research. The journal''s mission is to bring all relevant veterinary sciences together on a single platform with the goal of improving animal and human health.
×
引用
GB/T 7714-2015
复制
MLA
复制
APA
复制
导出至
BibTeX EndNote RefMan NoteFirst NoteExpress
×
提示
您的信息不完整,为了账户安全,请先补充。
现在去补充
×
提示
您因"违规操作"
具体请查看互助需知
我知道了
×
提示
确定
请完成安全验证×
copy
已复制链接
快去分享给好友吧!
我知道了
右上角分享
点击右上角分享
0
联系我们:info@booksci.cn Book学术提供免费学术资源搜索服务,方便国内外学者检索中英文文献。致力于提供最便捷和优质的服务体验。 Copyright © 2023 布克学术 All rights reserved.
京ICP备2023020795号-1
ghs 京公网安备 11010802042870号
Book学术文献互助
Book学术文献互助群
群 号:604180095
Book学术官方微信