缺血再灌注损伤中ANXA1和ARG2驱动T细胞增殖:整体和单细胞转录组学分析

IF 4.6 2区 生物学 Q2 CELL BIOLOGY
Frontiers in Cell and Developmental Biology Pub Date : 2025-09-04 eCollection Date: 2025-01-01 DOI:10.3389/fcell.2025.1673163
Haofeng Zheng, Kaiming He, Jianchao Wei, Wangtianxu Zhou, Zhiyi Kong, Qingfu Dai, Jieyi Dong, Zihuan Luo, Qiquan Sun
{"title":"缺血再灌注损伤中ANXA1和ARG2驱动T细胞增殖:整体和单细胞转录组学分析","authors":"Haofeng Zheng, Kaiming He, Jianchao Wei, Wangtianxu Zhou, Zhiyi Kong, Qingfu Dai, Jieyi Dong, Zihuan Luo, Qiquan Sun","doi":"10.3389/fcell.2025.1673163","DOIUrl":null,"url":null,"abstract":"<p><p>Ischemia-reperfusion injury (IRI) represents a common pathophysiological condition and serves as a shared mechanism underlying diverse critical diseases, including acute kidney injury, myocardial infarction, and stroke. T cells are increasingly recognized as central mediators of immune responses during IRI; however, the mechanisms governing their proliferation remain poorly characterized. Herein, an integrative analysis of bulk and single-cell transcriptomic datasets across multiple organ models was performed to investigate the role of T cell proliferation-related genes in IRI. We identified <i>ANXA1</i> and <i>ARG2</i> as key IRI-associated genes, both of which exhibited consistent upregulation during the early stages of injury. Immune infiltration analysis demonstrated that <i>ANXA1</i> expression correlated most strongly with central memory CD4<sup>+</sup> T cell infiltration, whereas <i>ARG2</i> was linked to T helper 17 cell infiltration. Drug prediction and molecular dynamics simulation further identified Hydrocortamate and NS6180 as potential therapeutic agents targeting T cell proliferation. Single-cell RNA sequencing not only confirmed the active involvement of T cells in IRI progression but also highlighted <i>ANXA1</i> as a particularly prominent regulator. A renal IRI model was also used to further confirm altered T cell activity and differential expression of these key genes <i>in vivo</i>. Collectively, these findings elucidate the molecular mechanisms driving T cell proliferation in IRI, positioning <i>ANXA1</i> and <i>ARG2</i> as promising pan-organ IRI biomarkers and therapeutic targets for mitigating tissue damage and promoting repair.</p>","PeriodicalId":12448,"journal":{"name":"Frontiers in Cell and Developmental Biology","volume":"13 ","pages":"1673163"},"PeriodicalIF":4.6000,"publicationDate":"2025-09-04","publicationTypes":"Journal Article","fieldsOfStudy":null,"isOpenAccess":false,"openAccessPdf":"https://www.ncbi.nlm.nih.gov/pmc/articles/PMC12443811/pdf/","citationCount":"0","resultStr":"{\"title\":\"<i>ANXA1</i> and <i>ARG2</i> drive T cell proliferation in ischemia-reperfusion injury: integrated bulk and single-cell transcriptomic analysis.\",\"authors\":\"Haofeng Zheng, Kaiming He, Jianchao Wei, Wangtianxu Zhou, Zhiyi Kong, Qingfu Dai, Jieyi Dong, Zihuan Luo, Qiquan Sun\",\"doi\":\"10.3389/fcell.2025.1673163\",\"DOIUrl\":null,\"url\":null,\"abstract\":\"<p><p>Ischemia-reperfusion injury (IRI) represents a common pathophysiological condition and serves as a shared mechanism underlying diverse critical diseases, including acute kidney injury, myocardial infarction, and stroke. T cells are increasingly recognized as central mediators of immune responses during IRI; however, the mechanisms governing their proliferation remain poorly characterized. Herein, an integrative analysis of bulk and single-cell transcriptomic datasets across multiple organ models was performed to investigate the role of T cell proliferation-related genes in IRI. We identified <i>ANXA1</i> and <i>ARG2</i> as key IRI-associated genes, both of which exhibited consistent upregulation during the early stages of injury. Immune infiltration analysis demonstrated that <i>ANXA1</i> expression correlated most strongly with central memory CD4<sup>+</sup> T cell infiltration, whereas <i>ARG2</i> was linked to T helper 17 cell infiltration. Drug prediction and molecular dynamics simulation further identified Hydrocortamate and NS6180 as potential therapeutic agents targeting T cell proliferation. Single-cell RNA sequencing not only confirmed the active involvement of T cells in IRI progression but also highlighted <i>ANXA1</i> as a particularly prominent regulator. A renal IRI model was also used to further confirm altered T cell activity and differential expression of these key genes <i>in vivo</i>. Collectively, these findings elucidate the molecular mechanisms driving T cell proliferation in IRI, positioning <i>ANXA1</i> and <i>ARG2</i> as promising pan-organ IRI biomarkers and therapeutic targets for mitigating tissue damage and promoting repair.</p>\",\"PeriodicalId\":12448,\"journal\":{\"name\":\"Frontiers in Cell and Developmental Biology\",\"volume\":\"13 \",\"pages\":\"1673163\"},\"PeriodicalIF\":4.6000,\"publicationDate\":\"2025-09-04\",\"publicationTypes\":\"Journal Article\",\"fieldsOfStudy\":null,\"isOpenAccess\":false,\"openAccessPdf\":\"https://www.ncbi.nlm.nih.gov/pmc/articles/PMC12443811/pdf/\",\"citationCount\":\"0\",\"resultStr\":null,\"platform\":\"Semanticscholar\",\"paperid\":null,\"PeriodicalName\":\"Frontiers in Cell and Developmental Biology\",\"FirstCategoryId\":\"99\",\"ListUrlMain\":\"https://doi.org/10.3389/fcell.2025.1673163\",\"RegionNum\":2,\"RegionCategory\":\"生物学\",\"ArticlePicture\":[],\"TitleCN\":null,\"AbstractTextCN\":null,\"PMCID\":null,\"EPubDate\":\"2025/1/1 0:00:00\",\"PubModel\":\"eCollection\",\"JCR\":\"Q2\",\"JCRName\":\"CELL BIOLOGY\",\"Score\":null,\"Total\":0}","platform":"Semanticscholar","paperid":null,"PeriodicalName":"Frontiers in Cell and Developmental Biology","FirstCategoryId":"99","ListUrlMain":"https://doi.org/10.3389/fcell.2025.1673163","RegionNum":2,"RegionCategory":"生物学","ArticlePicture":[],"TitleCN":null,"AbstractTextCN":null,"PMCID":null,"EPubDate":"2025/1/1 0:00:00","PubModel":"eCollection","JCR":"Q2","JCRName":"CELL BIOLOGY","Score":null,"Total":0}
引用次数: 0

摘要

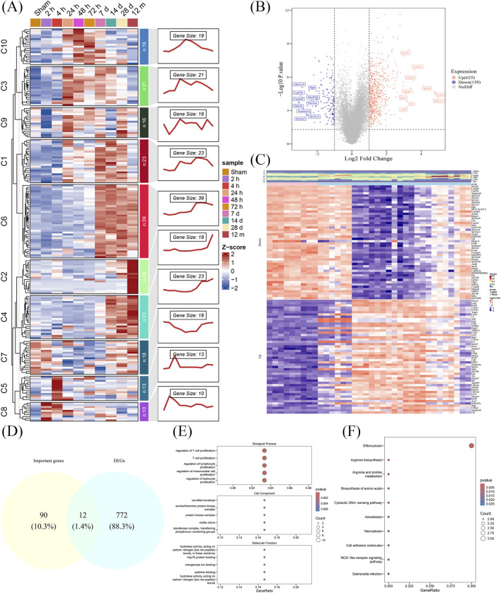
缺血再灌注损伤(IRI)是一种常见的病理生理状况,是多种危重疾病(包括急性肾损伤、心肌梗死和中风)的共同机制。T细胞越来越被认为是IRI期间免疫反应的中心介质;然而,控制它们扩散的机制仍然缺乏特征。本研究对多器官模型的大量和单细胞转录组数据集进行了综合分析,以研究T细胞增殖相关基因在IRI中的作用。我们发现ANXA1和ARG2是关键的iri相关基因,这两个基因在损伤的早期阶段都表现出一致的上调。免疫浸润分析表明,ANXA1表达与中枢记忆CD4+ T细胞浸润相关性最强,而ARG2表达与T辅助17细胞浸润相关。药物预测和分子动力学模拟进一步确定了氢哥坦酸和NS6180作为靶向T细胞增殖的潜在治疗药物。单细胞RNA测序不仅证实了T细胞积极参与IRI进展,而且强调了ANXA1是一个特别突出的调节因子。肾脏IRI模型也被用来进一步证实体内T细胞活性的改变和这些关键基因的差异表达。总的来说,这些发现阐明了IRI中驱动T细胞增殖的分子机制,将ANXA1和ARG2定位为有希望的泛器官IRI生物标志物和减轻组织损伤和促进修复的治疗靶点。
本文章由计算机程序翻译,如有差异,请以英文原文为准。

<i>ANXA1</i> and <i>ARG2</i> drive T cell proliferation in ischemia-reperfusion injury: integrated bulk and single-cell transcriptomic analysis.

<i>ANXA1</i> and <i>ARG2</i> drive T cell proliferation in ischemia-reperfusion injury: integrated bulk and single-cell transcriptomic analysis.

<i>ANXA1</i> and <i>ARG2</i> drive T cell proliferation in ischemia-reperfusion injury: integrated bulk and single-cell transcriptomic analysis.

ANXA1 and ARG2 drive T cell proliferation in ischemia-reperfusion injury: integrated bulk and single-cell transcriptomic analysis.

Ischemia-reperfusion injury (IRI) represents a common pathophysiological condition and serves as a shared mechanism underlying diverse critical diseases, including acute kidney injury, myocardial infarction, and stroke. T cells are increasingly recognized as central mediators of immune responses during IRI; however, the mechanisms governing their proliferation remain poorly characterized. Herein, an integrative analysis of bulk and single-cell transcriptomic datasets across multiple organ models was performed to investigate the role of T cell proliferation-related genes in IRI. We identified ANXA1 and ARG2 as key IRI-associated genes, both of which exhibited consistent upregulation during the early stages of injury. Immune infiltration analysis demonstrated that ANXA1 expression correlated most strongly with central memory CD4+ T cell infiltration, whereas ARG2 was linked to T helper 17 cell infiltration. Drug prediction and molecular dynamics simulation further identified Hydrocortamate and NS6180 as potential therapeutic agents targeting T cell proliferation. Single-cell RNA sequencing not only confirmed the active involvement of T cells in IRI progression but also highlighted ANXA1 as a particularly prominent regulator. A renal IRI model was also used to further confirm altered T cell activity and differential expression of these key genes in vivo. Collectively, these findings elucidate the molecular mechanisms driving T cell proliferation in IRI, positioning ANXA1 and ARG2 as promising pan-organ IRI biomarkers and therapeutic targets for mitigating tissue damage and promoting repair.

求助全文
通过发布文献求助,成功后即可免费获取论文全文。 去求助
来源期刊
Frontiers in Cell and Developmental Biology
Frontiers in Cell and Developmental Biology Biochemistry, Genetics and Molecular Biology-Cell Biology
CiteScore
9.70
自引率
3.60%
发文量
2531
审稿时长
12 weeks
期刊介绍: Frontiers in Cell and Developmental Biology is a broad-scope, interdisciplinary open-access journal, focusing on the fundamental processes of life, led by Prof Amanda Fisher and supported by a geographically diverse, high-quality editorial board. The journal welcomes submissions on a wide spectrum of cell and developmental biology, covering intracellular and extracellular dynamics, with sections focusing on signaling, adhesion, migration, cell death and survival and membrane trafficking. Additionally, the journal offers sections dedicated to the cutting edge of fundamental and translational research in molecular medicine and stem cell biology. With a collaborative, rigorous and transparent peer-review, the journal produces the highest scientific quality in both fundamental and applied research, and advanced article level metrics measure the real-time impact and influence of each publication.
×
引用
GB/T 7714-2015
复制
MLA
复制
APA
复制
导出至
BibTeX EndNote RefMan NoteFirst NoteExpress
×
提示
您的信息不完整,为了账户安全,请先补充。
现在去补充
×
提示
您因"违规操作"
具体请查看互助需知
我知道了
×
提示
确定
请完成安全验证×
copy
已复制链接
快去分享给好友吧!
我知道了
右上角分享
点击右上角分享
0
联系我们:info@booksci.cn Book学术提供免费学术资源搜索服务,方便国内外学者检索中英文文献。致力于提供最便捷和优质的服务体验。 Copyright © 2023 布克学术 All rights reserved.
京ICP备2023020795号-1
ghs 京公网安备 11010802042870号
Book学术文献互助
Book学术文献互助群
群 号:604180095
Book学术官方微信