mettl3介导的m6A调控GDF11促进糖尿病大鼠眼窝愈合

IF 3 3区 医学 Q3 ENDOCRINOLOGY & METABOLISM
Ding Guo, Bin Zhang
{"title":"mettl3介导的m6A调控GDF11促进糖尿病大鼠眼窝愈合","authors":"Ding Guo, Bin Zhang","doi":"10.2147/DMSO.S536806","DOIUrl":null,"url":null,"abstract":"<p><strong>Purpose: </strong>Tooth extraction socket healing is impaired in diabetes. We investigated whether the RNA-methyltransferase METTL3 could rescue this defect in an experimental animal study.</p><p><strong>Methods: </strong>Twelve-week-old male GK and Wistar rats received lentiviral overexpression or knockdown of METTL3 in the extraction socket. Socket healing was evaluated by micro-CT, histology and Quantitative real-time PCR (RT-qPCR). RNA immunoprecipitation (RIP) and dual-luciferase reporter assays were performed to study the interaction between METTL3 and GDF11.</p><p><strong>Results: </strong>GK rats exhibited significantly lower body weight and METTL3 expression compared to Wistar rats (p<0.001). Micro-CT showed a 50% decrease in BV/TV versus diabetic controls (P < 0.001), accompanied by lower Tb.N and higher Tb.Sp (<i>p</i> < 0.001). Overexpression of METTL3 enhanced tooth extraction socket healing in GK rats, as evidenced by improved bone trabeculae formation and soft tissue healing (<i>p</i><0.001). METTL3 increased GDF11 expression and stability through m<sup>6</sup>A modification at a specific site (<i>p</i><0.001). Knockdown of GDF11 partially reversed the tooth extraction socket healing effects of METTL3 overexpression (<i>p</i><0.01).</p><p><strong>Conclusion: </strong>METTL3-mediated m<sup>6</sup>A methylation of GDF11 enhances socket healing in diabetic rats, identifying METTL3 as a potential therapeutic target for oral wound repair in diabetes.</p>","PeriodicalId":11116,"journal":{"name":"Diabetes, Metabolic Syndrome and Obesity: Targets and Therapy","volume":"18 ","pages":"3505-3514"},"PeriodicalIF":3.0000,"publicationDate":"2025-09-16","publicationTypes":"Journal Article","fieldsOfStudy":null,"isOpenAccess":false,"openAccessPdf":"https://www.ncbi.nlm.nih.gov/pmc/articles/PMC12450055/pdf/","citationCount":"0","resultStr":"{\"title\":\"METTL3-Mediated m<sup>6</sup>A Regulation of GDF11 Promotes Socket Healing in Diabetic Rats.\",\"authors\":\"Ding Guo, Bin Zhang\",\"doi\":\"10.2147/DMSO.S536806\",\"DOIUrl\":null,\"url\":null,\"abstract\":\"<p><strong>Purpose: </strong>Tooth extraction socket healing is impaired in diabetes. We investigated whether the RNA-methyltransferase METTL3 could rescue this defect in an experimental animal study.</p><p><strong>Methods: </strong>Twelve-week-old male GK and Wistar rats received lentiviral overexpression or knockdown of METTL3 in the extraction socket. Socket healing was evaluated by micro-CT, histology and Quantitative real-time PCR (RT-qPCR). RNA immunoprecipitation (RIP) and dual-luciferase reporter assays were performed to study the interaction between METTL3 and GDF11.</p><p><strong>Results: </strong>GK rats exhibited significantly lower body weight and METTL3 expression compared to Wistar rats (p<0.001). Micro-CT showed a 50% decrease in BV/TV versus diabetic controls (P < 0.001), accompanied by lower Tb.N and higher Tb.Sp (<i>p</i> < 0.001). Overexpression of METTL3 enhanced tooth extraction socket healing in GK rats, as evidenced by improved bone trabeculae formation and soft tissue healing (<i>p</i><0.001). METTL3 increased GDF11 expression and stability through m<sup>6</sup>A modification at a specific site (<i>p</i><0.001). Knockdown of GDF11 partially reversed the tooth extraction socket healing effects of METTL3 overexpression (<i>p</i><0.01).</p><p><strong>Conclusion: </strong>METTL3-mediated m<sup>6</sup>A methylation of GDF11 enhances socket healing in diabetic rats, identifying METTL3 as a potential therapeutic target for oral wound repair in diabetes.</p>\",\"PeriodicalId\":11116,\"journal\":{\"name\":\"Diabetes, Metabolic Syndrome and Obesity: Targets and Therapy\",\"volume\":\"18 \",\"pages\":\"3505-3514\"},\"PeriodicalIF\":3.0000,\"publicationDate\":\"2025-09-16\",\"publicationTypes\":\"Journal Article\",\"fieldsOfStudy\":null,\"isOpenAccess\":false,\"openAccessPdf\":\"https://www.ncbi.nlm.nih.gov/pmc/articles/PMC12450055/pdf/\",\"citationCount\":\"0\",\"resultStr\":null,\"platform\":\"Semanticscholar\",\"paperid\":null,\"PeriodicalName\":\"Diabetes, Metabolic Syndrome and Obesity: Targets and Therapy\",\"FirstCategoryId\":\"3\",\"ListUrlMain\":\"https://doi.org/10.2147/DMSO.S536806\",\"RegionNum\":3,\"RegionCategory\":\"医学\",\"ArticlePicture\":[],\"TitleCN\":null,\"AbstractTextCN\":null,\"PMCID\":null,\"EPubDate\":\"2025/1/1 0:00:00\",\"PubModel\":\"eCollection\",\"JCR\":\"Q3\",\"JCRName\":\"ENDOCRINOLOGY & METABOLISM\",\"Score\":null,\"Total\":0}","platform":"Semanticscholar","paperid":null,"PeriodicalName":"Diabetes, Metabolic Syndrome and Obesity: Targets and Therapy","FirstCategoryId":"3","ListUrlMain":"https://doi.org/10.2147/DMSO.S536806","RegionNum":3,"RegionCategory":"医学","ArticlePicture":[],"TitleCN":null,"AbstractTextCN":null,"PMCID":null,"EPubDate":"2025/1/1 0:00:00","PubModel":"eCollection","JCR":"Q3","JCRName":"ENDOCRINOLOGY & METABOLISM","Score":null,"Total":0}
引用次数: 0

摘要

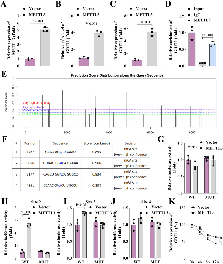
目的:糖尿病患者拔牙窝愈合受损。我们在实验动物研究中研究了rna甲基转移酶METTL3是否可以挽救这种缺陷。方法:12周龄雄性GK大鼠和Wistar大鼠在拔牙窝中进行慢病毒过表达或敲低METTL3。采用显微ct、组织学及实时荧光定量PCR (RT-qPCR)评价眼眶愈合情况。采用RNA免疫沉淀(RIP)和双荧光素酶报告基因法研究METTL3和GDF11之间的相互作用。结果:GK大鼠体重和METTL3表达明显低于Wistar大鼠(pp < 0.001)。METTL3的过表达促进了GK大鼠拔牙窝愈合,如改善骨小梁形成和软组织愈合(p6A在特定部位的修饰)。结论:METTL3介导的GDF11的m6A甲基化促进了糖尿病大鼠的牙窝愈合,确定METTL3是糖尿病口腔伤口修复的潜在治疗靶点。
本文章由计算机程序翻译,如有差异,请以英文原文为准。

METTL3-Mediated m<sup>6</sup>A Regulation of GDF11 Promotes Socket Healing in Diabetic Rats.

METTL3-Mediated m<sup>6</sup>A Regulation of GDF11 Promotes Socket Healing in Diabetic Rats.

METTL3-Mediated m<sup>6</sup>A Regulation of GDF11 Promotes Socket Healing in Diabetic Rats.

METTL3-Mediated m6A Regulation of GDF11 Promotes Socket Healing in Diabetic Rats.

Purpose: Tooth extraction socket healing is impaired in diabetes. We investigated whether the RNA-methyltransferase METTL3 could rescue this defect in an experimental animal study.

Methods: Twelve-week-old male GK and Wistar rats received lentiviral overexpression or knockdown of METTL3 in the extraction socket. Socket healing was evaluated by micro-CT, histology and Quantitative real-time PCR (RT-qPCR). RNA immunoprecipitation (RIP) and dual-luciferase reporter assays were performed to study the interaction between METTL3 and GDF11.

Results: GK rats exhibited significantly lower body weight and METTL3 expression compared to Wistar rats (p<0.001). Micro-CT showed a 50% decrease in BV/TV versus diabetic controls (P < 0.001), accompanied by lower Tb.N and higher Tb.Sp (p < 0.001). Overexpression of METTL3 enhanced tooth extraction socket healing in GK rats, as evidenced by improved bone trabeculae formation and soft tissue healing (p<0.001). METTL3 increased GDF11 expression and stability through m6A modification at a specific site (p<0.001). Knockdown of GDF11 partially reversed the tooth extraction socket healing effects of METTL3 overexpression (p<0.01).

Conclusion: METTL3-mediated m6A methylation of GDF11 enhances socket healing in diabetic rats, identifying METTL3 as a potential therapeutic target for oral wound repair in diabetes.

求助全文
通过发布文献求助,成功后即可免费获取论文全文。 去求助
来源期刊
Diabetes, Metabolic Syndrome and Obesity: Targets and Therapy
Diabetes, Metabolic Syndrome and Obesity: Targets and Therapy Pharmacology, Toxicology and Pharmaceutics-Pharmacology
CiteScore
5.90
自引率
6.10%
发文量
431
审稿时长
16 weeks
期刊介绍: An international, peer-reviewed, open access, online journal. The journal is committed to the rapid publication of the latest laboratory and clinical findings in the fields of diabetes, metabolic syndrome and obesity research. Original research, review, case reports, hypothesis formation, expert opinion and commentaries are all considered for publication.
×
引用
GB/T 7714-2015
复制
MLA
复制
APA
复制
导出至
BibTeX EndNote RefMan NoteFirst NoteExpress
×
提示
您的信息不完整,为了账户安全,请先补充。
现在去补充
×
提示
您因"违规操作"
具体请查看互助需知
我知道了
×
提示
确定
请完成安全验证×
copy
已复制链接
快去分享给好友吧!
我知道了
右上角分享
点击右上角分享
0
联系我们:info@booksci.cn Book学术提供免费学术资源搜索服务,方便国内外学者检索中英文文献。致力于提供最便捷和优质的服务体验。 Copyright © 2023 布克学术 All rights reserved.
京ICP备2023020795号-1
ghs 京公网安备 11010802042870号
Book学术文献互助
Book学术文献互助群
群 号:604180095
Book学术官方微信