中国急诊科医生工作场所暴力与抑郁症状的关系:职业倦怠的中介作用

IF 4.3 3区 医学 Q1 PUBLIC, ENVIRONMENTAL & OCCUPATIONAL HEALTH
Ruofan Zhang, Ge Qu, Jing Feng, Yuchao Sun, Xinyan Li, Aoqi Shen, Heng Jiang, Yingbin Luo, Zixin Xu, Xingyue Song, Chuanzhu Lv, Yanli Zuo, Zhong Li, Yong Gan, Zuxun Lu
{"title":"中国急诊科医生工作场所暴力与抑郁症状的关系:职业倦怠的中介作用","authors":"Ruofan Zhang, Ge Qu, Jing Feng, Yuchao Sun, Xinyan Li, Aoqi Shen, Heng Jiang, Yingbin Luo, Zixin Xu, Xingyue Song, Chuanzhu Lv, Yanli Zuo, Zhong Li, Yong Gan, Zuxun Lu","doi":"10.7189/jogh.15.04259","DOIUrl":null,"url":null,"abstract":"<p><strong>Background: </strong>Workplace violence (WPV) was a global public health issue worldwide. Given the specificity of emergency department physicians' professional roles, the incidence of WPV was significantly higher than that of practitioners in other healthcare groups. Investigating the association between exposure to WPV and psychological health can provide a scientific basis for managers to implement precise interventions on violent incidents, thereby effectively reducing the adverse impacts of WPV.</p><p><strong>Methods: </strong>A multi-stage random sampling method was employed to conduct a questionnaire survey among 14 848 emergency department physicians across 31 provincial-level administrative regions in China from July to September 2019. This survey utilised the WPV Scale, the Maslach Burnout Inventory-Human Services Survey (MBI-HSS), and the Center for Epidemiological Studies Depression Scale (CES-D) to investigate the levels of WPV, burnout, and depressive symptoms among respondents. Data analysis were performed using STATA 17.0 and Amos 26.0 software.</p><p><strong>Results: </strong>A total of 90.40% of emergency department physicians reported experiencing at least one incident of WPV in the past year. The mean score for depressive symptoms was 16.80 ± 14.78, and the mean score for burnout was 82.94 ± 26.11. The correlation coefficients between WPV and depressive symptoms, WPV and job burnout, and depressive symptoms and job burnout were 0.444, 0.347, and 0.562, respectively (all P < 0.01). Structural equation analysis indicated that the total effect of WPV on depressive symptoms was 0.471, with a mediating effect of burnout at 0.421, accounting for 89.38% of the total effect.</p><p><strong>Conclusions: </strong>Emergency department physicians had a severe level of depressive symptoms and burnout, with burnout playing a mediating role between WPV and depressive symptoms. Therefore, future policy efforts are warranted to build a supportive work environment for emergency department physicians and consequently enhance their well-being.</p>","PeriodicalId":48734,"journal":{"name":"Journal of Global Health","volume":"15 ","pages":"04259"},"PeriodicalIF":4.3000,"publicationDate":"2025-09-19","publicationTypes":"Journal Article","fieldsOfStudy":null,"isOpenAccess":false,"openAccessPdf":"https://www.ncbi.nlm.nih.gov/pmc/articles/PMC12447017/pdf/","citationCount":"0","resultStr":"{\"title\":\"Relationship between workplace violence and depressive symptoms among emergency department physicians in China: the mediating role of occupational burnout.\",\"authors\":\"Ruofan Zhang, Ge Qu, Jing Feng, Yuchao Sun, Xinyan Li, Aoqi Shen, Heng Jiang, Yingbin Luo, Zixin Xu, Xingyue Song, Chuanzhu Lv, Yanli Zuo, Zhong Li, Yong Gan, Zuxun Lu\",\"doi\":\"10.7189/jogh.15.04259\",\"DOIUrl\":null,\"url\":null,\"abstract\":\"<p><strong>Background: </strong>Workplace violence (WPV) was a global public health issue worldwide. Given the specificity of emergency department physicians' professional roles, the incidence of WPV was significantly higher than that of practitioners in other healthcare groups. Investigating the association between exposure to WPV and psychological health can provide a scientific basis for managers to implement precise interventions on violent incidents, thereby effectively reducing the adverse impacts of WPV.</p><p><strong>Methods: </strong>A multi-stage random sampling method was employed to conduct a questionnaire survey among 14 848 emergency department physicians across 31 provincial-level administrative regions in China from July to September 2019. This survey utilised the WPV Scale, the Maslach Burnout Inventory-Human Services Survey (MBI-HSS), and the Center for Epidemiological Studies Depression Scale (CES-D) to investigate the levels of WPV, burnout, and depressive symptoms among respondents. Data analysis were performed using STATA 17.0 and Amos 26.0 software.</p><p><strong>Results: </strong>A total of 90.40% of emergency department physicians reported experiencing at least one incident of WPV in the past year. The mean score for depressive symptoms was 16.80 ± 14.78, and the mean score for burnout was 82.94 ± 26.11. The correlation coefficients between WPV and depressive symptoms, WPV and job burnout, and depressive symptoms and job burnout were 0.444, 0.347, and 0.562, respectively (all P < 0.01). Structural equation analysis indicated that the total effect of WPV on depressive symptoms was 0.471, with a mediating effect of burnout at 0.421, accounting for 89.38% of the total effect.</p><p><strong>Conclusions: </strong>Emergency department physicians had a severe level of depressive symptoms and burnout, with burnout playing a mediating role between WPV and depressive symptoms. Therefore, future policy efforts are warranted to build a supportive work environment for emergency department physicians and consequently enhance their well-being.</p>\",\"PeriodicalId\":48734,\"journal\":{\"name\":\"Journal of Global Health\",\"volume\":\"15 \",\"pages\":\"04259\"},\"PeriodicalIF\":4.3000,\"publicationDate\":\"2025-09-19\",\"publicationTypes\":\"Journal Article\",\"fieldsOfStudy\":null,\"isOpenAccess\":false,\"openAccessPdf\":\"https://www.ncbi.nlm.nih.gov/pmc/articles/PMC12447017/pdf/\",\"citationCount\":\"0\",\"resultStr\":null,\"platform\":\"Semanticscholar\",\"paperid\":null,\"PeriodicalName\":\"Journal of Global Health\",\"FirstCategoryId\":\"3\",\"ListUrlMain\":\"https://doi.org/10.7189/jogh.15.04259\",\"RegionNum\":3,\"RegionCategory\":\"医学\",\"ArticlePicture\":[],\"TitleCN\":null,\"AbstractTextCN\":null,\"PMCID\":null,\"EPubDate\":\"\",\"PubModel\":\"\",\"JCR\":\"Q1\",\"JCRName\":\"PUBLIC, ENVIRONMENTAL & OCCUPATIONAL HEALTH\",\"Score\":null,\"Total\":0}","platform":"Semanticscholar","paperid":null,"PeriodicalName":"Journal of Global Health","FirstCategoryId":"3","ListUrlMain":"https://doi.org/10.7189/jogh.15.04259","RegionNum":3,"RegionCategory":"医学","ArticlePicture":[],"TitleCN":null,"AbstractTextCN":null,"PMCID":null,"EPubDate":"","PubModel":"","JCR":"Q1","JCRName":"PUBLIC, ENVIRONMENTAL & OCCUPATIONAL HEALTH","Score":null,"Total":0}
引用次数: 0

摘要

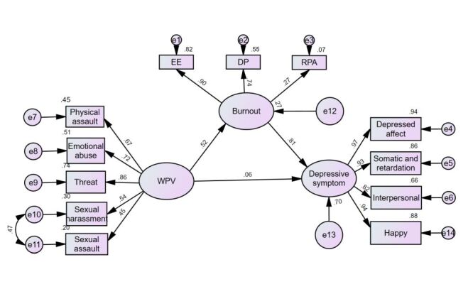
背景:工作场所暴力(WPV)是一个全球性的公共卫生问题。鉴于急诊科医生专业角色的特殊性,WPV的发生率明显高于其他医疗保健组的从业人员。调查暴力侵害行为与心理健康之间的关系,可以为管理者对暴力事件实施精准干预提供科学依据,从而有效减少暴力侵害行为的不利影响。方法:采用多阶段随机抽样方法,于2019年7 - 9月对全国31个省级行政区的14848名急诊科医生进行问卷调查。本调查采用WPV量表、Maslach职业倦怠量表-人类服务调查(MBI-HSS)和流行病学研究中心抑郁量表(CES-D)来调查受访者的职业倦怠、职业倦怠和抑郁症状水平。采用STATA 17.0和Amos 26.0软件进行数据分析。结果:共有90.40%的急诊科医生报告在过去一年中至少发生过一次WPV事件。抑郁症状平均得分为16.80±14.78分,倦怠平均得分为82.94±26.11分。WPV与抑郁症状、WPV与工作倦怠、抑郁症状与工作倦怠的相关系数分别为0.444、0.347、0.562(均为P)。结论:急诊科医生的抑郁症状和职业倦怠程度较重,职业倦怠在WPV与抑郁症状之间起中介作用。因此,未来的政策努力有必要为急诊科医生建立一个支持性的工作环境,从而提高他们的福祉。
本文章由计算机程序翻译,如有差异,请以英文原文为准。

Relationship between workplace violence and depressive symptoms among emergency department physicians in China: the mediating role of occupational burnout.

Relationship between workplace violence and depressive symptoms among emergency department physicians in China: the mediating role of occupational burnout.

Relationship between workplace violence and depressive symptoms among emergency department physicians in China: the mediating role of occupational burnout.

Background: Workplace violence (WPV) was a global public health issue worldwide. Given the specificity of emergency department physicians' professional roles, the incidence of WPV was significantly higher than that of practitioners in other healthcare groups. Investigating the association between exposure to WPV and psychological health can provide a scientific basis for managers to implement precise interventions on violent incidents, thereby effectively reducing the adverse impacts of WPV.

Methods: A multi-stage random sampling method was employed to conduct a questionnaire survey among 14 848 emergency department physicians across 31 provincial-level administrative regions in China from July to September 2019. This survey utilised the WPV Scale, the Maslach Burnout Inventory-Human Services Survey (MBI-HSS), and the Center for Epidemiological Studies Depression Scale (CES-D) to investigate the levels of WPV, burnout, and depressive symptoms among respondents. Data analysis were performed using STATA 17.0 and Amos 26.0 software.

Results: A total of 90.40% of emergency department physicians reported experiencing at least one incident of WPV in the past year. The mean score for depressive symptoms was 16.80 ± 14.78, and the mean score for burnout was 82.94 ± 26.11. The correlation coefficients between WPV and depressive symptoms, WPV and job burnout, and depressive symptoms and job burnout were 0.444, 0.347, and 0.562, respectively (all P < 0.01). Structural equation analysis indicated that the total effect of WPV on depressive symptoms was 0.471, with a mediating effect of burnout at 0.421, accounting for 89.38% of the total effect.

Conclusions: Emergency department physicians had a severe level of depressive symptoms and burnout, with burnout playing a mediating role between WPV and depressive symptoms. Therefore, future policy efforts are warranted to build a supportive work environment for emergency department physicians and consequently enhance their well-being.

求助全文
通过发布文献求助,成功后即可免费获取论文全文。 去求助
来源期刊
Journal of Global Health
Journal of Global Health PUBLIC, ENVIRONMENTAL & OCCUPATIONAL HEALTH -
CiteScore
6.10
自引率
2.80%
发文量
240
审稿时长
6 weeks
期刊介绍: Journal of Global Health is a peer-reviewed journal published by the Edinburgh University Global Health Society, a not-for-profit organization registered in the UK. We publish editorials, news, viewpoints, original research and review articles in two issues per year.
×
引用
GB/T 7714-2015
复制
MLA
复制
APA
复制
导出至
BibTeX EndNote RefMan NoteFirst NoteExpress
×
提示
您的信息不完整,为了账户安全,请先补充。
现在去补充
×
提示
您因"违规操作"
具体请查看互助需知
我知道了
×
提示
确定
请完成安全验证×
copy
已复制链接
快去分享给好友吧!
我知道了
右上角分享
点击右上角分享
0
联系我们:info@booksci.cn Book学术提供免费学术资源搜索服务,方便国内外学者检索中英文文献。致力于提供最便捷和优质的服务体验。 Copyright © 2023 布克学术 All rights reserved.
京ICP备2023020795号-1
ghs 京公网安备 11010802042870号
Book学术文献互助
Book学术文献互助群
群 号:604180095
Book学术官方微信