TET1通过上调Nrf2减轻吸烟诱导的支气管上皮细胞凋亡。

IF 3.1 3区 医学 Q2 RESPIRATORY SYSTEM
Zi-Xiao Zhang, Hao-Da Yu, Xiao-Yan Sai, Chu Qin, Yu Ding, Tao Bian
{"title":"TET1通过上调Nrf2减轻吸烟诱导的支气管上皮细胞凋亡。","authors":"Zi-Xiao Zhang, Hao-Da Yu, Xiao-Yan Sai, Chu Qin, Yu Ding, Tao Bian","doi":"10.2147/COPD.S524465","DOIUrl":null,"url":null,"abstract":"<p><strong>Introduction: </strong>Nuclear factor erythroid 2-related factor 2 (Nrf2), a key regulator of oxidative stress responses, is downregulated in patients with GOLD stage III-IV chronic obstructive pulmonary disease (COPD). However, the mechanisms underlying the epigenetic regulation of Nrf2 in COPD remain poorly understood.</p><p><strong>Methods: </strong>Protein levels of Nrf2, heme oxygenase-1 (HO-1), ten-eleven translocation methylcytosine dioxygenase 1 (TET1), and DNA methyltransferase 1 (DNMT1) were assessed by Western blotting in peripheral lung tissue and primary bronchial epithelial cells obtained from patients with COPD, never-smokers (control-NS), and smokers without COPD (control-S). CSE-treated human bronchial epithelial (HBE) cells were used as an in vitro model. Nrf2 promoter methylation was evaluated using bisulfite sequencing. Apoptosis of HBE cells was measured by flow cytometry. Chromatin immunoprecipitation (ChIP) was performed to assess the binding of TET1 to the Nrf2 promoter. Malondialdehyde (MDA) and superoxide dismutase (SOD) activity assays were used to quantify oxidative stress and antioxidant capacity.</p><p><strong>Results: </strong>Nrf2 and HO-1 expression was significantly reduced in both lung tissue and primary epithelial cells from patients with COPD. In vitro, CSE exposure increased Nrf2 promoter methylation in HBE cells. Overexpression of Nrf2 mitigated oxidative stress, increased SOD activity, and reduced apoptosis in response to CSE. TET1 expression was decreased in COPD lungs, and TET1 was shown to bind the Nrf2 promoter and enhance its transcription. TET1 overexpression reduced oxidative damage and apoptosis via Nrf2 upregulation.</p><p><strong>Conclusion: </strong>Reduced Nrf2 expression in COPD may result from promoter hypermethylation. TET1 directly binds and demethylates the Nrf2 promoter, restoring its expression and attenuating CSE-induced HBE cells apoptosis. These findings identify a potential epigenetic mechanism contributing to COPD pathogenesis and suggest TET1 as a novel therapeutic target.</p>","PeriodicalId":48818,"journal":{"name":"International Journal of Chronic Obstructive Pulmonary Disease","volume":"20 ","pages":"3203-3215"},"PeriodicalIF":3.1000,"publicationDate":"2025-09-13","publicationTypes":"Journal Article","fieldsOfStudy":null,"isOpenAccess":false,"openAccessPdf":"https://www.ncbi.nlm.nih.gov/pmc/articles/PMC12442924/pdf/","citationCount":"0","resultStr":"{\"title\":\"TET1 Alleviates Cigarette Smoke Induced Bronchial Epithelial Cell Apoptosis Through Upregulating Nrf2.\",\"authors\":\"Zi-Xiao Zhang, Hao-Da Yu, Xiao-Yan Sai, Chu Qin, Yu Ding, Tao Bian\",\"doi\":\"10.2147/COPD.S524465\",\"DOIUrl\":null,\"url\":null,\"abstract\":\"<p><strong>Introduction: </strong>Nuclear factor erythroid 2-related factor 2 (Nrf2), a key regulator of oxidative stress responses, is downregulated in patients with GOLD stage III-IV chronic obstructive pulmonary disease (COPD). However, the mechanisms underlying the epigenetic regulation of Nrf2 in COPD remain poorly understood.</p><p><strong>Methods: </strong>Protein levels of Nrf2, heme oxygenase-1 (HO-1), ten-eleven translocation methylcytosine dioxygenase 1 (TET1), and DNA methyltransferase 1 (DNMT1) were assessed by Western blotting in peripheral lung tissue and primary bronchial epithelial cells obtained from patients with COPD, never-smokers (control-NS), and smokers without COPD (control-S). CSE-treated human bronchial epithelial (HBE) cells were used as an in vitro model. Nrf2 promoter methylation was evaluated using bisulfite sequencing. Apoptosis of HBE cells was measured by flow cytometry. Chromatin immunoprecipitation (ChIP) was performed to assess the binding of TET1 to the Nrf2 promoter. Malondialdehyde (MDA) and superoxide dismutase (SOD) activity assays were used to quantify oxidative stress and antioxidant capacity.</p><p><strong>Results: </strong>Nrf2 and HO-1 expression was significantly reduced in both lung tissue and primary epithelial cells from patients with COPD. In vitro, CSE exposure increased Nrf2 promoter methylation in HBE cells. Overexpression of Nrf2 mitigated oxidative stress, increased SOD activity, and reduced apoptosis in response to CSE. TET1 expression was decreased in COPD lungs, and TET1 was shown to bind the Nrf2 promoter and enhance its transcription. TET1 overexpression reduced oxidative damage and apoptosis via Nrf2 upregulation.</p><p><strong>Conclusion: </strong>Reduced Nrf2 expression in COPD may result from promoter hypermethylation. TET1 directly binds and demethylates the Nrf2 promoter, restoring its expression and attenuating CSE-induced HBE cells apoptosis. These findings identify a potential epigenetic mechanism contributing to COPD pathogenesis and suggest TET1 as a novel therapeutic target.</p>\",\"PeriodicalId\":48818,\"journal\":{\"name\":\"International Journal of Chronic Obstructive Pulmonary Disease\",\"volume\":\"20 \",\"pages\":\"3203-3215\"},\"PeriodicalIF\":3.1000,\"publicationDate\":\"2025-09-13\",\"publicationTypes\":\"Journal Article\",\"fieldsOfStudy\":null,\"isOpenAccess\":false,\"openAccessPdf\":\"https://www.ncbi.nlm.nih.gov/pmc/articles/PMC12442924/pdf/\",\"citationCount\":\"0\",\"resultStr\":null,\"platform\":\"Semanticscholar\",\"paperid\":null,\"PeriodicalName\":\"International Journal of Chronic Obstructive Pulmonary Disease\",\"FirstCategoryId\":\"3\",\"ListUrlMain\":\"https://doi.org/10.2147/COPD.S524465\",\"RegionNum\":3,\"RegionCategory\":\"医学\",\"ArticlePicture\":[],\"TitleCN\":null,\"AbstractTextCN\":null,\"PMCID\":null,\"EPubDate\":\"2025/1/1 0:00:00\",\"PubModel\":\"eCollection\",\"JCR\":\"Q2\",\"JCRName\":\"RESPIRATORY SYSTEM\",\"Score\":null,\"Total\":0}","platform":"Semanticscholar","paperid":null,"PeriodicalName":"International Journal of Chronic Obstructive Pulmonary Disease","FirstCategoryId":"3","ListUrlMain":"https://doi.org/10.2147/COPD.S524465","RegionNum":3,"RegionCategory":"医学","ArticlePicture":[],"TitleCN":null,"AbstractTextCN":null,"PMCID":null,"EPubDate":"2025/1/1 0:00:00","PubModel":"eCollection","JCR":"Q2","JCRName":"RESPIRATORY SYSTEM","Score":null,"Total":0}
引用次数: 0

摘要

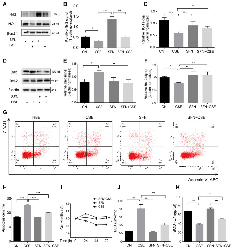
摘要:核因子红细胞2相关因子2 (Nrf2)是氧化应激反应的关键调节因子,在GOLD III-IV期慢性阻塞性肺疾病(COPD)患者中下调。然而,Nrf2在COPD中的表观遗传调控机制尚不清楚。方法:采用Western blotting检测COPD患者、不吸烟者(对照)和非COPD吸烟者(对照)肺外周组织和原代支气管上皮细胞Nrf2、血红素加氧酶-1 (HO-1)、10 - 11易位甲基胞嘧啶双加氧酶1 (TET1)和DNA甲基转移酶1 (DNMT1)蛋白水平。以cse处理的人支气管上皮细胞(HBE)作为体外模型。使用亚硫酸酯测序评估Nrf2启动子甲基化。流式细胞术检测HBE细胞凋亡情况。采用染色质免疫沉淀法(ChIP)评估TET1与Nrf2启动子的结合。用丙二醛(MDA)和超氧化物歧化酶(SOD)活性测定来量化氧化应激和抗氧化能力。结果:Nrf2和HO-1在COPD患者肺组织和原代上皮细胞中的表达均显著降低。在体外,CSE暴露增加了HBE细胞中Nrf2启动子甲基化。Nrf2的过表达减轻了氧化应激,增加了SOD活性,减少了CSE的凋亡。TET1在COPD肺中的表达降低,TET1与Nrf2启动子结合并增强其转录。TET1过表达通过上调Nrf2减少氧化损伤和细胞凋亡。结论:Nrf2在COPD中的表达降低可能与启动子超甲基化有关。TET1直接结合Nrf2启动子并使其去甲基化,恢复其表达,减轻cse诱导的HBE细胞凋亡。这些发现确定了COPD发病机制的潜在表观遗传机制,并提示TET1是一种新的治疗靶点。
本文章由计算机程序翻译,如有差异,请以英文原文为准。

TET1 Alleviates Cigarette Smoke Induced Bronchial Epithelial Cell Apoptosis Through Upregulating Nrf2.

TET1 Alleviates Cigarette Smoke Induced Bronchial Epithelial Cell Apoptosis Through Upregulating Nrf2.

TET1 Alleviates Cigarette Smoke Induced Bronchial Epithelial Cell Apoptosis Through Upregulating Nrf2.

TET1 Alleviates Cigarette Smoke Induced Bronchial Epithelial Cell Apoptosis Through Upregulating Nrf2.

Introduction: Nuclear factor erythroid 2-related factor 2 (Nrf2), a key regulator of oxidative stress responses, is downregulated in patients with GOLD stage III-IV chronic obstructive pulmonary disease (COPD). However, the mechanisms underlying the epigenetic regulation of Nrf2 in COPD remain poorly understood.

Methods: Protein levels of Nrf2, heme oxygenase-1 (HO-1), ten-eleven translocation methylcytosine dioxygenase 1 (TET1), and DNA methyltransferase 1 (DNMT1) were assessed by Western blotting in peripheral lung tissue and primary bronchial epithelial cells obtained from patients with COPD, never-smokers (control-NS), and smokers without COPD (control-S). CSE-treated human bronchial epithelial (HBE) cells were used as an in vitro model. Nrf2 promoter methylation was evaluated using bisulfite sequencing. Apoptosis of HBE cells was measured by flow cytometry. Chromatin immunoprecipitation (ChIP) was performed to assess the binding of TET1 to the Nrf2 promoter. Malondialdehyde (MDA) and superoxide dismutase (SOD) activity assays were used to quantify oxidative stress and antioxidant capacity.

Results: Nrf2 and HO-1 expression was significantly reduced in both lung tissue and primary epithelial cells from patients with COPD. In vitro, CSE exposure increased Nrf2 promoter methylation in HBE cells. Overexpression of Nrf2 mitigated oxidative stress, increased SOD activity, and reduced apoptosis in response to CSE. TET1 expression was decreased in COPD lungs, and TET1 was shown to bind the Nrf2 promoter and enhance its transcription. TET1 overexpression reduced oxidative damage and apoptosis via Nrf2 upregulation.

Conclusion: Reduced Nrf2 expression in COPD may result from promoter hypermethylation. TET1 directly binds and demethylates the Nrf2 promoter, restoring its expression and attenuating CSE-induced HBE cells apoptosis. These findings identify a potential epigenetic mechanism contributing to COPD pathogenesis and suggest TET1 as a novel therapeutic target.

求助全文
通过发布文献求助,成功后即可免费获取论文全文。 去求助
来源期刊
CiteScore
4.80
自引率
10.70%
发文量
372
审稿时长
16 weeks
期刊介绍: An international, peer-reviewed journal of therapeutics and pharmacology focusing on concise rapid reporting of clinical studies and reviews in COPD. Special focus will be given to the pathophysiological processes underlying the disease, intervention programs, patient focused education, and self management protocols. This journal is directed at specialists and healthcare professionals
×
引用
GB/T 7714-2015
复制
MLA
复制
APA
复制
导出至
BibTeX EndNote RefMan NoteFirst NoteExpress
×
提示
您的信息不完整,为了账户安全,请先补充。
现在去补充
×
提示
您因"违规操作"
具体请查看互助需知
我知道了
×
提示
确定
请完成安全验证×
copy
已复制链接
快去分享给好友吧!
我知道了
右上角分享
点击右上角分享
0
联系我们:info@booksci.cn Book学术提供免费学术资源搜索服务,方便国内外学者检索中英文文献。致力于提供最便捷和优质的服务体验。 Copyright © 2023 布克学术 All rights reserved.
京ICP备2023020795号-1
ghs 京公网安备 11010802042870号
Book学术文献互助
Book学术文献互助群
群 号:604180095
Book学术官方微信