抑制mTOR/S6K1/Gli1信号可减轻吗啡诱导的热痛觉过敏和耐受性。

IF 2.8 3区 医学 Q2 NEUROSCIENCES
Molecular Pain Pub Date : 2025-01-01 Epub Date: 2025-08-26 DOI:10.1177/17448069251376198
Xing-He Wang, Long Wang, Long Yang, Yang Bai, Ling-Fei Xu, Miao-Miao Li, Yu-Cheng Liu, Jia Sun, Su Liu
{"title":"抑制mTOR/S6K1/Gli1信号可减轻吗啡诱导的热痛觉过敏和耐受性。","authors":"Xing-He Wang, Long Wang, Long Yang, Yang Bai, Ling-Fei Xu, Miao-Miao Li, Yu-Cheng Liu, Jia Sun, Su Liu","doi":"10.1177/17448069251376198","DOIUrl":null,"url":null,"abstract":"<p><strong>Aims: </strong>The precise mechanisms underlying the pathogenesis of opioid-induced thermal hyperalgesia and tolerance are not yet fully understood.</p><p><strong>Methods: </strong>In adult CD-1 mice, repeated morphine treatment was used to examine the expression of the non-canonical pathway of sonic hedgehog signaling, behavioral changes, and neurochemical alterations induced by morphine in the spinal cord and DRG. Additionally, to delve into the underlying mechanisms of the non-canonical pathway of Shh signaling in morphine-induced thermal hyperalgesia (MITH) and tolerance, we utilize the brain-derived neurotrophic factor (BDNF) inhibitor.</p><p><strong>Results: </strong>Morphine administration repeatedly resulted in apparent thermal hyperalgesia and tolerance. The initiation and maintenance of MITH and tolerance, as well as related neurochemical alterations, were greatly inhibited by pharmacological and genetic suppression of the mTOR. By blocking the mTOR/p70 ribosomal S6 protein kinase 1 (S6K1)/Gli1 signaling, the morphine-induced increase in BDNF was considerably inhibited. Moreover, mTOR activator injection in naive mice resulted in significant heat hyperalgesia and BDNF upregulation. Suppression of BDNF effectively mitigated the development of thermal hyperalgesia induced by the mTOR activator.</p><p><strong>Conclusion: </strong>These findings indicate that the non-canonical pathway of Shh signaling might serve as a crucial mediator in the development of MITH and tolerance through the regulation of BDNF expression.</p>","PeriodicalId":19010,"journal":{"name":"Molecular Pain","volume":"21 ","pages":"17448069251376198"},"PeriodicalIF":2.8000,"publicationDate":"2025-01-01","publicationTypes":"Journal Article","fieldsOfStudy":null,"isOpenAccess":false,"openAccessPdf":"https://www.ncbi.nlm.nih.gov/pmc/articles/PMC12446821/pdf/","citationCount":"0","resultStr":"{\"title\":\"Inhibition of mTOR/S6K1/Gli1 signaling alleviates morphine-induced thermal hyperalgesia and tolerance.\",\"authors\":\"Xing-He Wang, Long Wang, Long Yang, Yang Bai, Ling-Fei Xu, Miao-Miao Li, Yu-Cheng Liu, Jia Sun, Su Liu\",\"doi\":\"10.1177/17448069251376198\",\"DOIUrl\":null,\"url\":null,\"abstract\":\"<p><strong>Aims: </strong>The precise mechanisms underlying the pathogenesis of opioid-induced thermal hyperalgesia and tolerance are not yet fully understood.</p><p><strong>Methods: </strong>In adult CD-1 mice, repeated morphine treatment was used to examine the expression of the non-canonical pathway of sonic hedgehog signaling, behavioral changes, and neurochemical alterations induced by morphine in the spinal cord and DRG. Additionally, to delve into the underlying mechanisms of the non-canonical pathway of Shh signaling in morphine-induced thermal hyperalgesia (MITH) and tolerance, we utilize the brain-derived neurotrophic factor (BDNF) inhibitor.</p><p><strong>Results: </strong>Morphine administration repeatedly resulted in apparent thermal hyperalgesia and tolerance. The initiation and maintenance of MITH and tolerance, as well as related neurochemical alterations, were greatly inhibited by pharmacological and genetic suppression of the mTOR. By blocking the mTOR/p70 ribosomal S6 protein kinase 1 (S6K1)/Gli1 signaling, the morphine-induced increase in BDNF was considerably inhibited. Moreover, mTOR activator injection in naive mice resulted in significant heat hyperalgesia and BDNF upregulation. Suppression of BDNF effectively mitigated the development of thermal hyperalgesia induced by the mTOR activator.</p><p><strong>Conclusion: </strong>These findings indicate that the non-canonical pathway of Shh signaling might serve as a crucial mediator in the development of MITH and tolerance through the regulation of BDNF expression.</p>\",\"PeriodicalId\":19010,\"journal\":{\"name\":\"Molecular Pain\",\"volume\":\"21 \",\"pages\":\"17448069251376198\"},\"PeriodicalIF\":2.8000,\"publicationDate\":\"2025-01-01\",\"publicationTypes\":\"Journal Article\",\"fieldsOfStudy\":null,\"isOpenAccess\":false,\"openAccessPdf\":\"https://www.ncbi.nlm.nih.gov/pmc/articles/PMC12446821/pdf/\",\"citationCount\":\"0\",\"resultStr\":null,\"platform\":\"Semanticscholar\",\"paperid\":null,\"PeriodicalName\":\"Molecular Pain\",\"FirstCategoryId\":\"3\",\"ListUrlMain\":\"https://doi.org/10.1177/17448069251376198\",\"RegionNum\":3,\"RegionCategory\":\"医学\",\"ArticlePicture\":[],\"TitleCN\":null,\"AbstractTextCN\":null,\"PMCID\":null,\"EPubDate\":\"2025/8/26 0:00:00\",\"PubModel\":\"Epub\",\"JCR\":\"Q2\",\"JCRName\":\"NEUROSCIENCES\",\"Score\":null,\"Total\":0}","platform":"Semanticscholar","paperid":null,"PeriodicalName":"Molecular Pain","FirstCategoryId":"3","ListUrlMain":"https://doi.org/10.1177/17448069251376198","RegionNum":3,"RegionCategory":"医学","ArticlePicture":[],"TitleCN":null,"AbstractTextCN":null,"PMCID":null,"EPubDate":"2025/8/26 0:00:00","PubModel":"Epub","JCR":"Q2","JCRName":"NEUROSCIENCES","Score":null,"Total":0}
引用次数: 0

摘要

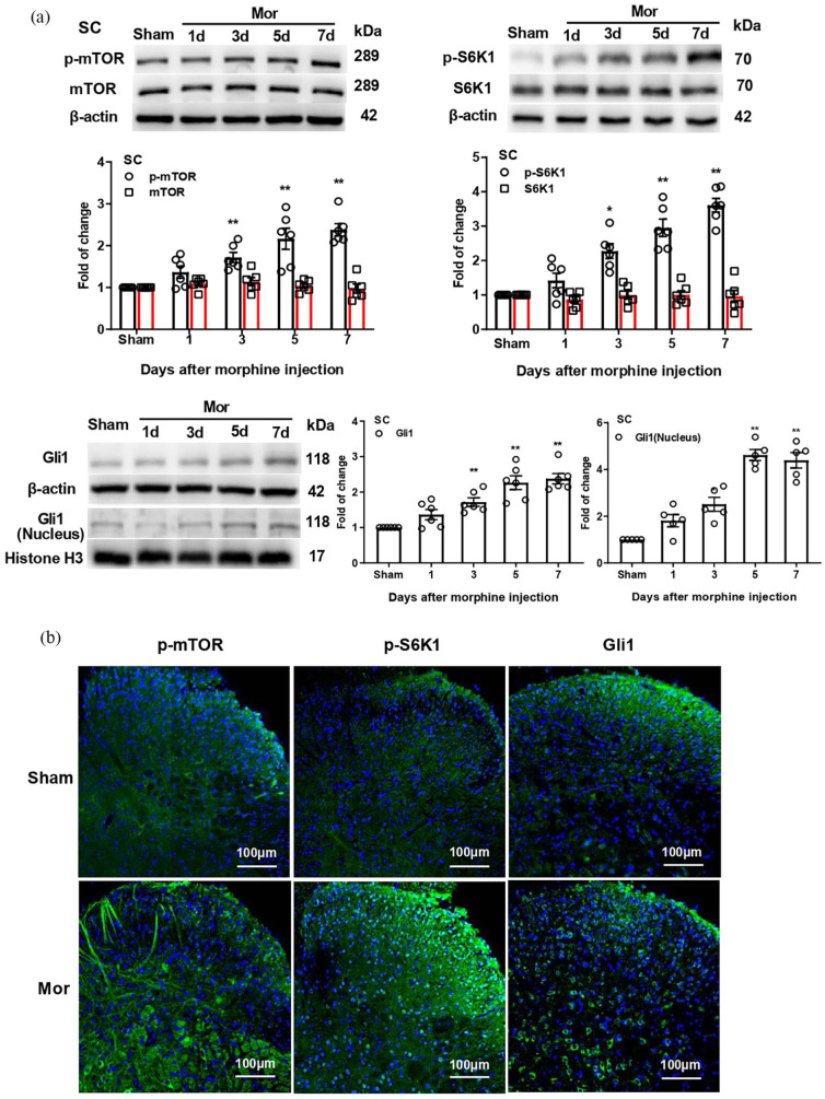
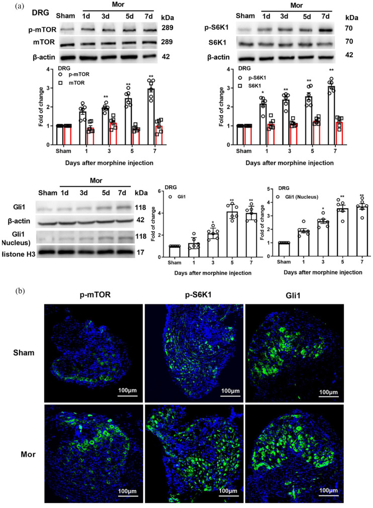
目的:阿片类药物引起的热痛觉过敏和耐受性的确切发病机制尚不完全清楚。方法:采用重复吗啡治疗成年CD-1小鼠,观察吗啡诱导的超音刺猬非规范信号通路在脊髓和DRG中的表达、行为改变和神经化学改变。此外,为了深入研究吗啡诱导的热痛觉过敏(MITH)和耐受性中Shh信号的非规范途径的潜在机制,我们使用了脑源性神经营养因子(BDNF)抑制剂。结果:吗啡反复给药可引起明显的热痛觉过敏和耐受性。mTOR的药理和遗传抑制极大地抑制了MITH和耐受性的开始和维持,以及相关的神经化学改变。通过阻断mTOR/p70核糖体S6蛋白激酶1 (S6K1)/Gli1信号传导,吗啡诱导的BDNF增加被显著抑制。此外,mTOR激活剂注射在幼稚小鼠中导致明显的热痛觉过敏和BDNF上调。抑制BDNF可有效减轻mTOR激活剂引起的热痛觉过敏。结论:这些发现表明Shh信号的非规范通路可能通过调节BDNF的表达在MITH和耐受性的发展中起重要的调节作用。
本文章由计算机程序翻译,如有差异,请以英文原文为准。

Inhibition of mTOR/S6K1/Gli1 signaling alleviates morphine-induced thermal hyperalgesia and tolerance.

Inhibition of mTOR/S6K1/Gli1 signaling alleviates morphine-induced thermal hyperalgesia and tolerance.

Inhibition of mTOR/S6K1/Gli1 signaling alleviates morphine-induced thermal hyperalgesia and tolerance.

Inhibition of mTOR/S6K1/Gli1 signaling alleviates morphine-induced thermal hyperalgesia and tolerance.

Aims: The precise mechanisms underlying the pathogenesis of opioid-induced thermal hyperalgesia and tolerance are not yet fully understood.

Methods: In adult CD-1 mice, repeated morphine treatment was used to examine the expression of the non-canonical pathway of sonic hedgehog signaling, behavioral changes, and neurochemical alterations induced by morphine in the spinal cord and DRG. Additionally, to delve into the underlying mechanisms of the non-canonical pathway of Shh signaling in morphine-induced thermal hyperalgesia (MITH) and tolerance, we utilize the brain-derived neurotrophic factor (BDNF) inhibitor.

Results: Morphine administration repeatedly resulted in apparent thermal hyperalgesia and tolerance. The initiation and maintenance of MITH and tolerance, as well as related neurochemical alterations, were greatly inhibited by pharmacological and genetic suppression of the mTOR. By blocking the mTOR/p70 ribosomal S6 protein kinase 1 (S6K1)/Gli1 signaling, the morphine-induced increase in BDNF was considerably inhibited. Moreover, mTOR activator injection in naive mice resulted in significant heat hyperalgesia and BDNF upregulation. Suppression of BDNF effectively mitigated the development of thermal hyperalgesia induced by the mTOR activator.

Conclusion: These findings indicate that the non-canonical pathway of Shh signaling might serve as a crucial mediator in the development of MITH and tolerance through the regulation of BDNF expression.

求助全文
通过发布文献求助,成功后即可免费获取论文全文。 去求助
来源期刊
Molecular Pain
Molecular Pain 医学-神经科学
CiteScore
5.60
自引率
3.00%
发文量
56
审稿时长
6-12 weeks
期刊介绍: Molecular Pain is a peer-reviewed, open access journal that considers manuscripts in pain research at the cellular, subcellular and molecular levels. Molecular Pain provides a forum for molecular pain scientists to communicate their research findings in a targeted manner to others in this important and growing field.
×
引用
GB/T 7714-2015
复制
MLA
复制
APA
复制
导出至
BibTeX EndNote RefMan NoteFirst NoteExpress
×
提示
您的信息不完整,为了账户安全,请先补充。
现在去补充
×
提示
您因"违规操作"
具体请查看互助需知
我知道了
×
提示
确定
请完成安全验证×
copy
已复制链接
快去分享给好友吧!
我知道了
右上角分享
点击右上角分享
0
联系我们:info@booksci.cn Book学术提供免费学术资源搜索服务,方便国内外学者检索中英文文献。致力于提供最便捷和优质的服务体验。 Copyright © 2023 布克学术 All rights reserved.
京ICP备2023020795号-1
ghs 京公网安备 11010802042870号
Book学术文献互助
Book学术文献互助群
群 号:604180095
Book学术官方微信