维生素A补充运动仍然合理吗?一项探讨刚果民主共和国政策制定者和方案规划者见解的定性研究。

IF 2.4 Q3 NUTRITION & DIETETICS
Journal of Nutrition and Metabolism Pub Date : 2025-09-10 eCollection Date: 2025-01-01 DOI:10.1155/jnme/3033218
Landry Egbende, Mala Ali Mapatano, Silondile Luthuli, Pierre Z Akilimali, Ingunn M S Engebretsen
{"title":"维生素A补充运动仍然合理吗?一项探讨刚果民主共和国政策制定者和方案规划者见解的定性研究。","authors":"Landry Egbende, Mala Ali Mapatano, Silondile Luthuli, Pierre Z Akilimali, Ingunn M S Engebretsen","doi":"10.1155/jnme/3033218","DOIUrl":null,"url":null,"abstract":"<p><p><b>Background:</b> According to the last national survey in 1998, the prevalence of vitamin A deficiency (VAD) was as high as 61% in the Democratic Republic of the Congo (DRC), leading to the implementation of the vitamin A supplementation (VAS) programme. The available data are outdated and require situation analysis and vitamin A status data. While these data are missing, the relevance of the VAS programme is currently at the centre of debate, and it is important to understand how policymakers and programme planners perceive VAS. This study aims to explore the insights of policymakers and programme planners regarding its relevance and justification. <b>Methods:</b> This study used an exploratory qualitative design. Data were collected using key informant interviews with policymakers and programme planners at the national, provincial and health zone levels, including a total of 25 participants. Data were analysed using thematic analysis. <b>Results:</b> The participants recognised the relevance of VAS in reducing morbidity and mortality, especially in children. However, they identified challenges in communication and delivery mechanisms, such as insufficient supplement supply and a lack of provider motivation. The participants' opinions diverged regarding the justification of the VAS programme. Some participants perceived VAS as an essential strategy due to its benefits, while others advocated for alternative, cost-effective approaches, such as improving vitamin A dietary intake through fortification. <b>Conclusion:</b> Although VAS was considered important, our findings highlight the need to investigate alternative approaches, such as promoting affordable vitamin A-rich foods. There is an urgent need for more objective information regarding vitamin A status in the child population, and further research on VAD is necessary to evaluate the impact of the VAS programme.</p>","PeriodicalId":16587,"journal":{"name":"Journal of Nutrition and Metabolism","volume":"2025 ","pages":"3033218"},"PeriodicalIF":2.4000,"publicationDate":"2025-09-10","publicationTypes":"Journal Article","fieldsOfStudy":null,"isOpenAccess":false,"openAccessPdf":"https://www.ncbi.nlm.nih.gov/pmc/articles/PMC12443511/pdf/","citationCount":"0","resultStr":"{\"title\":\"Is Vitamin A Supplementation Campaign Still Justified? A Qualitative Study Exploring Insights From Policymakers and Programme Planners in the Democratic Republic of the Congo.\",\"authors\":\"Landry Egbende, Mala Ali Mapatano, Silondile Luthuli, Pierre Z Akilimali, Ingunn M S Engebretsen\",\"doi\":\"10.1155/jnme/3033218\",\"DOIUrl\":null,\"url\":null,\"abstract\":\"<p><p><b>Background:</b> According to the last national survey in 1998, the prevalence of vitamin A deficiency (VAD) was as high as 61% in the Democratic Republic of the Congo (DRC), leading to the implementation of the vitamin A supplementation (VAS) programme. The available data are outdated and require situation analysis and vitamin A status data. While these data are missing, the relevance of the VAS programme is currently at the centre of debate, and it is important to understand how policymakers and programme planners perceive VAS. This study aims to explore the insights of policymakers and programme planners regarding its relevance and justification. <b>Methods:</b> This study used an exploratory qualitative design. Data were collected using key informant interviews with policymakers and programme planners at the national, provincial and health zone levels, including a total of 25 participants. Data were analysed using thematic analysis. <b>Results:</b> The participants recognised the relevance of VAS in reducing morbidity and mortality, especially in children. However, they identified challenges in communication and delivery mechanisms, such as insufficient supplement supply and a lack of provider motivation. The participants' opinions diverged regarding the justification of the VAS programme. Some participants perceived VAS as an essential strategy due to its benefits, while others advocated for alternative, cost-effective approaches, such as improving vitamin A dietary intake through fortification. <b>Conclusion:</b> Although VAS was considered important, our findings highlight the need to investigate alternative approaches, such as promoting affordable vitamin A-rich foods. There is an urgent need for more objective information regarding vitamin A status in the child population, and further research on VAD is necessary to evaluate the impact of the VAS programme.</p>\",\"PeriodicalId\":16587,\"journal\":{\"name\":\"Journal of Nutrition and Metabolism\",\"volume\":\"2025 \",\"pages\":\"3033218\"},\"PeriodicalIF\":2.4000,\"publicationDate\":\"2025-09-10\",\"publicationTypes\":\"Journal Article\",\"fieldsOfStudy\":null,\"isOpenAccess\":false,\"openAccessPdf\":\"https://www.ncbi.nlm.nih.gov/pmc/articles/PMC12443511/pdf/\",\"citationCount\":\"0\",\"resultStr\":null,\"platform\":\"Semanticscholar\",\"paperid\":null,\"PeriodicalName\":\"Journal of Nutrition and Metabolism\",\"FirstCategoryId\":\"1085\",\"ListUrlMain\":\"https://doi.org/10.1155/jnme/3033218\",\"RegionNum\":0,\"RegionCategory\":null,\"ArticlePicture\":[],\"TitleCN\":null,\"AbstractTextCN\":null,\"PMCID\":null,\"EPubDate\":\"2025/1/1 0:00:00\",\"PubModel\":\"eCollection\",\"JCR\":\"Q3\",\"JCRName\":\"NUTRITION & DIETETICS\",\"Score\":null,\"Total\":0}","platform":"Semanticscholar","paperid":null,"PeriodicalName":"Journal of Nutrition and Metabolism","FirstCategoryId":"1085","ListUrlMain":"https://doi.org/10.1155/jnme/3033218","RegionNum":0,"RegionCategory":null,"ArticlePicture":[],"TitleCN":null,"AbstractTextCN":null,"PMCID":null,"EPubDate":"2025/1/1 0:00:00","PubModel":"eCollection","JCR":"Q3","JCRName":"NUTRITION & DIETETICS","Score":null,"Total":0}
引用次数: 0

摘要

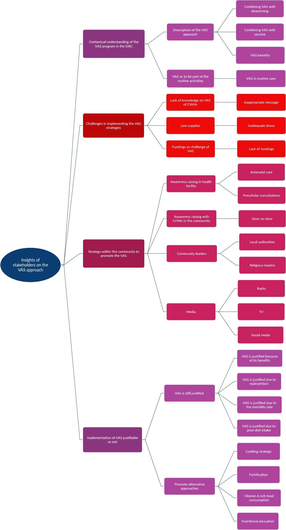
背景:根据1998年的上一次全国调查,刚果民主共和国(DRC)的维生素A缺乏症(VAD)患病率高达61%,因此实施了维生素A补充(VAS)计划。现有的数据是过时的,需要情况分析和维生素A状态数据。虽然这些数据缺失,但VAS方案的相关性目前处于辩论的中心,了解政策制定者和方案规划者如何看待VAS是很重要的。本研究旨在探讨决策者和方案规划者对其相关性和合理性的见解。方法:本研究采用探索性定性设计。数据是通过与国家、省和卫生区各级决策者和方案规划人员的关键信息提供者访谈收集的,其中包括总共25名参与者。采用专题分析对数据进行分析。结果:参与者认识到VAS在降低发病率和死亡率方面的相关性,特别是在儿童中。然而,他们确定了沟通和提供机制方面的挑战,例如补充供应不足和提供者缺乏动机。与会者对VAS方案的合理性意见不一。一些参与者认为VAS是一种必要的策略,因为它有好处,而另一些人则主张采用其他具有成本效益的方法,例如通过强化来改善维生素A的饮食摄入量。结论:尽管VAS被认为是重要的,但我们的发现强调了研究替代方法的必要性,例如推广负担得起的富含维生素a的食物。目前迫切需要更多关于儿童维生素A状况的客观信息,有必要对VAD进行进一步研究,以评估VAS方案的影响。
本文章由计算机程序翻译,如有差异,请以英文原文为准。

Is Vitamin A Supplementation Campaign Still Justified? A Qualitative Study Exploring Insights From Policymakers and Programme Planners in the Democratic Republic of the Congo.

Is Vitamin A Supplementation Campaign Still Justified? A Qualitative Study Exploring Insights From Policymakers and Programme Planners in the Democratic Republic of the Congo.

Background: According to the last national survey in 1998, the prevalence of vitamin A deficiency (VAD) was as high as 61% in the Democratic Republic of the Congo (DRC), leading to the implementation of the vitamin A supplementation (VAS) programme. The available data are outdated and require situation analysis and vitamin A status data. While these data are missing, the relevance of the VAS programme is currently at the centre of debate, and it is important to understand how policymakers and programme planners perceive VAS. This study aims to explore the insights of policymakers and programme planners regarding its relevance and justification. Methods: This study used an exploratory qualitative design. Data were collected using key informant interviews with policymakers and programme planners at the national, provincial and health zone levels, including a total of 25 participants. Data were analysed using thematic analysis. Results: The participants recognised the relevance of VAS in reducing morbidity and mortality, especially in children. However, they identified challenges in communication and delivery mechanisms, such as insufficient supplement supply and a lack of provider motivation. The participants' opinions diverged regarding the justification of the VAS programme. Some participants perceived VAS as an essential strategy due to its benefits, while others advocated for alternative, cost-effective approaches, such as improving vitamin A dietary intake through fortification. Conclusion: Although VAS was considered important, our findings highlight the need to investigate alternative approaches, such as promoting affordable vitamin A-rich foods. There is an urgent need for more objective information regarding vitamin A status in the child population, and further research on VAD is necessary to evaluate the impact of the VAS programme.

求助全文
通过发布文献求助,成功后即可免费获取论文全文。 去求助
来源期刊
Journal of Nutrition and Metabolism
Journal of Nutrition and Metabolism NUTRITION & DIETETICS-
CiteScore
5.40
自引率
0.00%
发文量
49
审稿时长
17 weeks
期刊介绍: Journal of Nutrition and Metabolism is a peer-reviewed, Open Access journal that publishes original research articles, review articles, and clinical studies covering the broad and multidisciplinary field of human nutrition and metabolism. The journal welcomes submissions on studies related to obesity, diabetes, metabolic syndrome, molecular and cellular biology of nutrients, foods and dietary supplements, as well as macro- and micronutrients including vitamins and minerals.
×
引用
GB/T 7714-2015
复制
MLA
复制
APA
复制
导出至
BibTeX EndNote RefMan NoteFirst NoteExpress
×
提示
您的信息不完整,为了账户安全,请先补充。
现在去补充
×
提示
您因"违规操作"
具体请查看互助需知
我知道了
×
提示
确定
请完成安全验证×
copy
已复制链接
快去分享给好友吧!
我知道了
右上角分享
点击右上角分享
0
联系我们:info@booksci.cn Book学术提供免费学术资源搜索服务,方便国内外学者检索中英文文献。致力于提供最便捷和优质的服务体验。 Copyright © 2023 布克学术 All rights reserved.
京ICP备2023020795号-1
ghs 京公网安备 11010802042870号
Book学术文献互助
Book学术文献互助群
群 号:604180095
Book学术官方微信