测试一种强烈的间歇性生活方式身体活动干预成年人过渡到退休:一项试点随机对照试验。

IF 7.1 2区 医学 Q1 GERIATRICS & GERONTOLOGY
Bingyan Pang, Joanna C Moullin, Craig Thompson, Cecilie Thøgersen-Ntoumani, Emmanuel Stamatakis, Matthew Ahmadi, Joanne A McVeigh
{"title":"测试一种强烈的间歇性生活方式身体活动干预成年人过渡到退休:一项试点随机对照试验。","authors":"Bingyan Pang, Joanna C Moullin, Craig Thompson, Cecilie Thøgersen-Ntoumani, Emmanuel Stamatakis, Matthew Ahmadi, Joanne A McVeigh","doi":"10.1093/ageing/afaf244","DOIUrl":null,"url":null,"abstract":"<p><strong>Background: </strong>Vigorous intermittent lifestyle physical activity (VILPA; short bursts of vigorous-intensity activities in a person's daily life) could be an attractive and feasible option to increase physical activity (PA) in adults transitioning to retirement.</p><p><strong>Design and setting: </strong>Two-arm pilot randomised controlled trial (RCT) to test the feasibility of the intervention and the plausibility of the intervention to increase PA in adults transitioning to retirement in Perth, Western Australia.</p><p><strong>Participants: </strong>Insufficiently physically active adults transitioning to retirement.</p><p><strong>Intervention: </strong>Twelve-week theory-based and evidence-informed VILPA intervention designed to increase PA in adults transitioning to retirement.</p><p><strong>Objectives and measurements: </strong>The feasibility of the pilot was determined by the projected sample size with actual sample size, drop-out rates and reporting rates. The feasibility, acceptability and appropriateness of the intervention were assessed using validated questionnaires. The intervention's plausibility to increase PA was assessed by accelerometer-measured PA, functional fitness test and general health questionnaire.</p><p><strong>Results: </strong>Eighty individuals expressed interest in participating in the trial; 42 (feasibility of recruitment = 52.5%) were recruited and 34 completed the trial (retention = 80%). The preliminary data indicated increases in both total PA and VILPA, with positive impacts in self-reported general health and functional fitness. Participants found the intervention acceptable and intended to continue participation in VILPA and accumulate PA after the intervention.</p><p><strong>Conclusions: </strong>The VILPA intervention appears to be feasible for promoting PA in ageing adults. The findings of this pilot RCT also support a larger trial to seek the effectiveness of VILPA in improving health outcomes in ageing adults.</p>","PeriodicalId":7682,"journal":{"name":"Age and ageing","volume":"54 9","pages":""},"PeriodicalIF":7.1000,"publicationDate":"2025-08-29","publicationTypes":"Journal Article","fieldsOfStudy":null,"isOpenAccess":false,"openAccessPdf":"https://www.ncbi.nlm.nih.gov/pmc/articles/PMC12448735/pdf/","citationCount":"0","resultStr":"{\"title\":\"Testing a vigorous intermittent lifestyle physical activity intervention in adults transitioning to retirement: a pilot randomised controlled trial.\",\"authors\":\"Bingyan Pang, Joanna C Moullin, Craig Thompson, Cecilie Thøgersen-Ntoumani, Emmanuel Stamatakis, Matthew Ahmadi, Joanne A McVeigh\",\"doi\":\"10.1093/ageing/afaf244\",\"DOIUrl\":null,\"url\":null,\"abstract\":\"<p><strong>Background: </strong>Vigorous intermittent lifestyle physical activity (VILPA; short bursts of vigorous-intensity activities in a person's daily life) could be an attractive and feasible option to increase physical activity (PA) in adults transitioning to retirement.</p><p><strong>Design and setting: </strong>Two-arm pilot randomised controlled trial (RCT) to test the feasibility of the intervention and the plausibility of the intervention to increase PA in adults transitioning to retirement in Perth, Western Australia.</p><p><strong>Participants: </strong>Insufficiently physically active adults transitioning to retirement.</p><p><strong>Intervention: </strong>Twelve-week theory-based and evidence-informed VILPA intervention designed to increase PA in adults transitioning to retirement.</p><p><strong>Objectives and measurements: </strong>The feasibility of the pilot was determined by the projected sample size with actual sample size, drop-out rates and reporting rates. The feasibility, acceptability and appropriateness of the intervention were assessed using validated questionnaires. The intervention's plausibility to increase PA was assessed by accelerometer-measured PA, functional fitness test and general health questionnaire.</p><p><strong>Results: </strong>Eighty individuals expressed interest in participating in the trial; 42 (feasibility of recruitment = 52.5%) were recruited and 34 completed the trial (retention = 80%). The preliminary data indicated increases in both total PA and VILPA, with positive impacts in self-reported general health and functional fitness. Participants found the intervention acceptable and intended to continue participation in VILPA and accumulate PA after the intervention.</p><p><strong>Conclusions: </strong>The VILPA intervention appears to be feasible for promoting PA in ageing adults. The findings of this pilot RCT also support a larger trial to seek the effectiveness of VILPA in improving health outcomes in ageing adults.</p>\",\"PeriodicalId\":7682,\"journal\":{\"name\":\"Age and ageing\",\"volume\":\"54 9\",\"pages\":\"\"},\"PeriodicalIF\":7.1000,\"publicationDate\":\"2025-08-29\",\"publicationTypes\":\"Journal Article\",\"fieldsOfStudy\":null,\"isOpenAccess\":false,\"openAccessPdf\":\"https://www.ncbi.nlm.nih.gov/pmc/articles/PMC12448735/pdf/\",\"citationCount\":\"0\",\"resultStr\":null,\"platform\":\"Semanticscholar\",\"paperid\":null,\"PeriodicalName\":\"Age and ageing\",\"FirstCategoryId\":\"3\",\"ListUrlMain\":\"https://doi.org/10.1093/ageing/afaf244\",\"RegionNum\":2,\"RegionCategory\":\"医学\",\"ArticlePicture\":[],\"TitleCN\":null,\"AbstractTextCN\":null,\"PMCID\":null,\"EPubDate\":\"\",\"PubModel\":\"\",\"JCR\":\"Q1\",\"JCRName\":\"GERIATRICS & GERONTOLOGY\",\"Score\":null,\"Total\":0}","platform":"Semanticscholar","paperid":null,"PeriodicalName":"Age and ageing","FirstCategoryId":"3","ListUrlMain":"https://doi.org/10.1093/ageing/afaf244","RegionNum":2,"RegionCategory":"医学","ArticlePicture":[],"TitleCN":null,"AbstractTextCN":null,"PMCID":null,"EPubDate":"","PubModel":"","JCR":"Q1","JCRName":"GERIATRICS & GERONTOLOGY","Score":null,"Total":0}
引用次数: 0

摘要

背景:剧烈的间歇性生活方式体力活动(VILPA;一个人日常生活中短时间的高强度活动)可能是一个有吸引力和可行的选择,以增加成年人的体力活动(PA)过渡到退休。设计和设置:双臂随机对照试验(RCT),以测试干预的可行性和干预的合理性,以增加珀斯西澳大利亚州过渡到退休的成年人的PA。参与者:身体活动不足、即将退休的成年人。干预:12周的基于理论和证据的VILPA干预,旨在提高成年人过渡到退休的PA。目标和测量:试点的可行性由预测样本量、实际样本量、退学率和报告率决定。采用有效问卷评估干预措施的可行性、可接受性和适当性。通过加速计测PA、功能体能测试和一般健康问卷评估干预措施提高PA的可行性。结果:80人表示有兴趣参加试验;招募42人(招募可行性= 52.5%),完成试验34人(保留率= 80%)。初步数据显示,总PA和VILPA均增加,对自我报告的一般健康和功能适应有积极影响。参与者认为干预是可以接受的,并打算继续参与VILPA,并在干预后积累PA。结论:VILPA干预在促进老年人PA方面是可行的。该试验RCT的结果也支持一项更大规模的试验,以寻求VILPA在改善老年人健康结果方面的有效性。
本文章由计算机程序翻译,如有差异,请以英文原文为准。

Testing a vigorous intermittent lifestyle physical activity intervention in adults transitioning to retirement: a pilot randomised controlled trial.

Testing a vigorous intermittent lifestyle physical activity intervention in adults transitioning to retirement: a pilot randomised controlled trial.

Testing a vigorous intermittent lifestyle physical activity intervention in adults transitioning to retirement: a pilot randomised controlled trial.

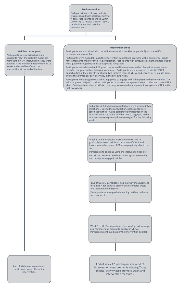
Background: Vigorous intermittent lifestyle physical activity (VILPA; short bursts of vigorous-intensity activities in a person's daily life) could be an attractive and feasible option to increase physical activity (PA) in adults transitioning to retirement.

Design and setting: Two-arm pilot randomised controlled trial (RCT) to test the feasibility of the intervention and the plausibility of the intervention to increase PA in adults transitioning to retirement in Perth, Western Australia.

Participants: Insufficiently physically active adults transitioning to retirement.

Intervention: Twelve-week theory-based and evidence-informed VILPA intervention designed to increase PA in adults transitioning to retirement.

Objectives and measurements: The feasibility of the pilot was determined by the projected sample size with actual sample size, drop-out rates and reporting rates. The feasibility, acceptability and appropriateness of the intervention were assessed using validated questionnaires. The intervention's plausibility to increase PA was assessed by accelerometer-measured PA, functional fitness test and general health questionnaire.

Results: Eighty individuals expressed interest in participating in the trial; 42 (feasibility of recruitment = 52.5%) were recruited and 34 completed the trial (retention = 80%). The preliminary data indicated increases in both total PA and VILPA, with positive impacts in self-reported general health and functional fitness. Participants found the intervention acceptable and intended to continue participation in VILPA and accumulate PA after the intervention.

Conclusions: The VILPA intervention appears to be feasible for promoting PA in ageing adults. The findings of this pilot RCT also support a larger trial to seek the effectiveness of VILPA in improving health outcomes in ageing adults.

求助全文
通过发布文献求助,成功后即可免费获取论文全文。 去求助
来源期刊
Age and ageing
Age and ageing 医学-老年医学
CiteScore
9.20
自引率
6.00%
发文量
796
审稿时长
4-8 weeks
期刊介绍: Age and Ageing is an international journal publishing refereed original articles and commissioned reviews on geriatric medicine and gerontology. Its range includes research on ageing and clinical, epidemiological, and psychological aspects of later life.
×
引用
GB/T 7714-2015
复制
MLA
复制
APA
复制
导出至
BibTeX EndNote RefMan NoteFirst NoteExpress
×
提示
您的信息不完整,为了账户安全,请先补充。
现在去补充
×
提示
您因"违规操作"
具体请查看互助需知
我知道了
×
提示
确定
请完成安全验证×
copy
已复制链接
快去分享给好友吧!
我知道了
右上角分享
点击右上角分享
0
联系我们:info@booksci.cn Book学术提供免费学术资源搜索服务,方便国内外学者检索中英文文献。致力于提供最便捷和优质的服务体验。 Copyright © 2023 布克学术 All rights reserved.
京ICP备2023020795号-1
ghs 京公网安备 11010802042870号
Book学术文献互助
Book学术文献互助群
群 号:604180095
Book学术官方微信