小儿先天性高胰岛素血症和胰岛素瘤手术后并发症。

IF 1.6 3区 医学 Q2 PEDIATRICS
Gregers Gaardskær Boel, Henrik Thybo Christesen, Mark Bremholm Ellebæk, Michael Bau Mortensen
{"title":"小儿先天性高胰岛素血症和胰岛素瘤手术后并发症。","authors":"Gregers Gaardskær Boel, Henrik Thybo Christesen, Mark Bremholm Ellebæk, Michael Bau Mortensen","doi":"10.1007/s00383-025-06191-8","DOIUrl":null,"url":null,"abstract":"<p><strong>Purpose: </strong>To systematically describe postoperative complications in surgery for HI in pediatric patients.</p><p><strong>Methods: </strong>In this retrospective single-center study, we systematically analyzed the rate and grade of complications according to the Comprehensive Complication Index (CCI), Clavien-Dindo Classification (CDC), and the Clavien-Madadi Classification (CMC) in 74 patients undergoing a total of 89 surgeries for CHI (N = 68) or pediatric insulinomas (N = 6) at Odense University Hospital, Denmark, from 01.01.2010 until 01.10.2024.</p><p><strong>Results: </strong>Patients surgically treated for focal CHI had more favorable surgical outcomes with a mean CCI score of 10.8 vs. the diffuse CHI mean CCI of 26.3 (p = 0.0018). Surgical treatment for pediatric insulinomas resulted in a mean CCI of 28.9. In the total group, the most common complication was postoperative infection (29%), followed by delayed gastric emptying (20%). The rate of postoperative pancreatic fistula was 11%, but only 3.4% were clinically relevant. Eight percent of the surgical procedures resulted in complications classified as CMD grade IIIb or higher.</p><p><strong>Conclusion: </strong>Despite the complex nature of surgery in pediatric patients with CHI or insulinomas, the majority had an uneventful recovery. Severe complications (CMC grade IIIb +) were, however, seen in 8%. Prospective, systematic postoperative complication score evaluation is encouraged in surgery for pediatric HI.</p>","PeriodicalId":19832,"journal":{"name":"Pediatric Surgery International","volume":"41 1","pages":"298"},"PeriodicalIF":1.6000,"publicationDate":"2025-09-17","publicationTypes":"Journal Article","fieldsOfStudy":null,"isOpenAccess":false,"openAccessPdf":"https://www.ncbi.nlm.nih.gov/pmc/articles/PMC12443887/pdf/","citationCount":"0","resultStr":"{\"title\":\"Postoperative complications following surgery for congenital hyperinsulinism and insulinomas in pediatric patients.\",\"authors\":\"Gregers Gaardskær Boel, Henrik Thybo Christesen, Mark Bremholm Ellebæk, Michael Bau Mortensen\",\"doi\":\"10.1007/s00383-025-06191-8\",\"DOIUrl\":null,\"url\":null,\"abstract\":\"<p><strong>Purpose: </strong>To systematically describe postoperative complications in surgery for HI in pediatric patients.</p><p><strong>Methods: </strong>In this retrospective single-center study, we systematically analyzed the rate and grade of complications according to the Comprehensive Complication Index (CCI), Clavien-Dindo Classification (CDC), and the Clavien-Madadi Classification (CMC) in 74 patients undergoing a total of 89 surgeries for CHI (N = 68) or pediatric insulinomas (N = 6) at Odense University Hospital, Denmark, from 01.01.2010 until 01.10.2024.</p><p><strong>Results: </strong>Patients surgically treated for focal CHI had more favorable surgical outcomes with a mean CCI score of 10.8 vs. the diffuse CHI mean CCI of 26.3 (p = 0.0018). Surgical treatment for pediatric insulinomas resulted in a mean CCI of 28.9. In the total group, the most common complication was postoperative infection (29%), followed by delayed gastric emptying (20%). The rate of postoperative pancreatic fistula was 11%, but only 3.4% were clinically relevant. Eight percent of the surgical procedures resulted in complications classified as CMD grade IIIb or higher.</p><p><strong>Conclusion: </strong>Despite the complex nature of surgery in pediatric patients with CHI or insulinomas, the majority had an uneventful recovery. Severe complications (CMC grade IIIb +) were, however, seen in 8%. Prospective, systematic postoperative complication score evaluation is encouraged in surgery for pediatric HI.</p>\",\"PeriodicalId\":19832,\"journal\":{\"name\":\"Pediatric Surgery International\",\"volume\":\"41 1\",\"pages\":\"298\"},\"PeriodicalIF\":1.6000,\"publicationDate\":\"2025-09-17\",\"publicationTypes\":\"Journal Article\",\"fieldsOfStudy\":null,\"isOpenAccess\":false,\"openAccessPdf\":\"https://www.ncbi.nlm.nih.gov/pmc/articles/PMC12443887/pdf/\",\"citationCount\":\"0\",\"resultStr\":null,\"platform\":\"Semanticscholar\",\"paperid\":null,\"PeriodicalName\":\"Pediatric Surgery International\",\"FirstCategoryId\":\"3\",\"ListUrlMain\":\"https://doi.org/10.1007/s00383-025-06191-8\",\"RegionNum\":3,\"RegionCategory\":\"医学\",\"ArticlePicture\":[],\"TitleCN\":null,\"AbstractTextCN\":null,\"PMCID\":null,\"EPubDate\":\"\",\"PubModel\":\"\",\"JCR\":\"Q2\",\"JCRName\":\"PEDIATRICS\",\"Score\":null,\"Total\":0}","platform":"Semanticscholar","paperid":null,"PeriodicalName":"Pediatric Surgery International","FirstCategoryId":"3","ListUrlMain":"https://doi.org/10.1007/s00383-025-06191-8","RegionNum":3,"RegionCategory":"医学","ArticlePicture":[],"TitleCN":null,"AbstractTextCN":null,"PMCID":null,"EPubDate":"","PubModel":"","JCR":"Q2","JCRName":"PEDIATRICS","Score":null,"Total":0}
引用次数: 0

摘要

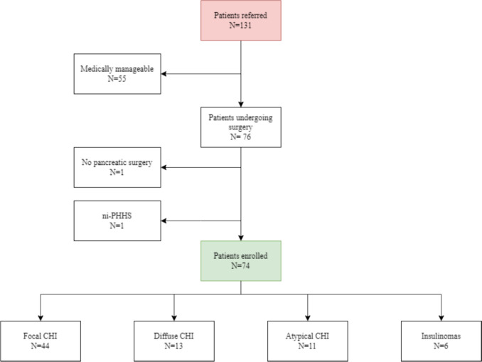
目的:系统描述小儿HI患者手术后并发症。方法:在本回顾性单中心研究中,我们根据综合并发症指数(CCI)、Clavien-Dindo分类(CDC)和Clavien-Madadi分类(CMC),系统分析了丹麦欧登塞大学医院2010年1月1日至2024年10月1日期间74例CHI (N = 68)或小儿胰岛素瘤(N = 6)共89例手术患者的并发症发生率和分级。结果:手术治疗局灶性CHI患者的平均CCI评分为10.8,而弥漫性CHI患者的平均CCI评分为26.3 (p = 0.0018)。小儿胰岛素瘤手术治疗的平均CCI为28.9。在整个组中,最常见的并发症是术后感染(29%),其次是胃排空延迟(20%)。术后胰瘘发生率为11%,但临床相关性仅为3.4%。8%的手术导致的并发症被分类为IIIb级或更高级别的CMD。结论:尽管小儿CHI或胰岛素瘤患者的手术性质复杂,但大多数患者都能顺利康复。然而,8%的患者出现严重并发症(CMC分级IIIb +)。鼓励在小儿HI手术中进行前瞻性、系统的术后并发症评分评估。
本文章由计算机程序翻译,如有差异,请以英文原文为准。

Postoperative complications following surgery for congenital hyperinsulinism and insulinomas in pediatric patients.

Postoperative complications following surgery for congenital hyperinsulinism and insulinomas in pediatric patients.

Purpose: To systematically describe postoperative complications in surgery for HI in pediatric patients.

Methods: In this retrospective single-center study, we systematically analyzed the rate and grade of complications according to the Comprehensive Complication Index (CCI), Clavien-Dindo Classification (CDC), and the Clavien-Madadi Classification (CMC) in 74 patients undergoing a total of 89 surgeries for CHI (N = 68) or pediatric insulinomas (N = 6) at Odense University Hospital, Denmark, from 01.01.2010 until 01.10.2024.

Results: Patients surgically treated for focal CHI had more favorable surgical outcomes with a mean CCI score of 10.8 vs. the diffuse CHI mean CCI of 26.3 (p = 0.0018). Surgical treatment for pediatric insulinomas resulted in a mean CCI of 28.9. In the total group, the most common complication was postoperative infection (29%), followed by delayed gastric emptying (20%). The rate of postoperative pancreatic fistula was 11%, but only 3.4% were clinically relevant. Eight percent of the surgical procedures resulted in complications classified as CMD grade IIIb or higher.

Conclusion: Despite the complex nature of surgery in pediatric patients with CHI or insulinomas, the majority had an uneventful recovery. Severe complications (CMC grade IIIb +) were, however, seen in 8%. Prospective, systematic postoperative complication score evaluation is encouraged in surgery for pediatric HI.

求助全文
通过发布文献求助,成功后即可免费获取论文全文。 去求助
来源期刊
CiteScore
3.00
自引率
5.60%
发文量
215
审稿时长
3-6 weeks
期刊介绍: Pediatric Surgery International is a journal devoted to the publication of new and important information from the entire spectrum of pediatric surgery. The major purpose of the journal is to promote postgraduate training and further education in the surgery of infants and children. The contents will include articles in clinical and experimental surgery, as well as related fields. One section of each issue is devoted to a special topic, with invited contributions from recognized authorities. Other sections will include: -Review articles- Original articles- Technical innovations- Letters to the editor
×
引用
GB/T 7714-2015
复制
MLA
复制
APA
复制
导出至
BibTeX EndNote RefMan NoteFirst NoteExpress
×
提示
您的信息不完整,为了账户安全,请先补充。
现在去补充
×
提示
您因"违规操作"
具体请查看互助需知
我知道了
×
提示
确定
请完成安全验证×
copy
已复制链接
快去分享给好友吧!
我知道了
右上角分享
点击右上角分享
0
联系我们:info@booksci.cn Book学术提供免费学术资源搜索服务,方便国内外学者检索中英文文献。致力于提供最便捷和优质的服务体验。 Copyright © 2023 布克学术 All rights reserved.
京ICP备2023020795号-1
ghs 京公网安备 11010802042870号
Book学术文献互助
Book学术文献互助群
群 号:604180095
Book学术官方微信