微创旋转与往复式镍钛锉系统单次非手术治疗后的术后疼痛:一项双臂平行随机临床试验。

IF 3 3区 医学 Q2 CLINICAL NEUROLOGY
Pain Research & Management Pub Date : 2025-09-08 eCollection Date: 2025-01-01 DOI:10.1155/prm/6826535
Hüseyin Gürkan Güneç, Büşra Pehlivan, Celalettin Topbaş, Abdurrahman Kerim Kul, Dursun Ali Şirin
{"title":"微创旋转与往复式镍钛锉系统单次非手术治疗后的术后疼痛:一项双臂平行随机临床试验。","authors":"Hüseyin Gürkan Güneç, Büşra Pehlivan, Celalettin Topbaş, Abdurrahman Kerim Kul, Dursun Ali Şirin","doi":"10.1155/prm/6826535","DOIUrl":null,"url":null,"abstract":"<p><p><b>Objective:</b> This study aimed to compare postoperative pain following the single-visit retreatment procedures of asymptomatic and symptomatic teeth using two different nickel-titanium file systems. <b>Materials and Methods:</b> Eighty patients were divided into symptomatic and asymptomatic groups, each further subdivided based on the use of rotary or reciprocating files. Retreatment involved removal of filling material with one flare and MicroMega REMOVER files, followed by shaping with one curve mini (rotary) or One RECI (reciprocating) files. Postoperative pain was recorded using a visual analogue scale (VAS) at 24 h, 48 h, 72 h, 7 days, and 14 days. Data were analyzed using Shapiro-Wilk, Mann-Whitney <i>U</i>, Kruskal-Wallis, Dunn-Bonferroni, and Pearson chi-square tests (<i>p</i> < 0.05). <b>Results:</b> No significant differences in postoperative pain were found among the four groups. Pain levels were not associated with sex, age, or tooth position. Analgesic use significantly decreased over time in all groups except the asymptomatic rotary group. Patients requiring analgesics reported higher pain scores within the first 48 h (<i>p</i> < 0.05). <b>Conclusions:</b> Postoperative pain was low and comparable across all groups. File kinematics (rotary vs. reciprocating) did not influence pain outcomes. Single-visit retreatment is a viable alternative to multivisit procedures for both symptomatic and asymptomatic cases. <b>Clinical Relevance:</b> This study supports the clinical feasibility of single-visit root canal retreatment, potentially improving patient comfort and reducing chair time. <b>Trial Registration:</b> ClinicalTrials.gov identifier: NCT06357481.</p>","PeriodicalId":19913,"journal":{"name":"Pain Research & Management","volume":"2025 ","pages":"6826535"},"PeriodicalIF":3.0000,"publicationDate":"2025-09-08","publicationTypes":"Journal Article","fieldsOfStudy":null,"isOpenAccess":false,"openAccessPdf":"https://www.ncbi.nlm.nih.gov/pmc/articles/PMC12436016/pdf/","citationCount":"0","resultStr":"{\"title\":\"Postoperative Pain Following Single-Visit Nonsurgical Retreatment Using Minimally Invasive Rotary vs. Reciprocating Nickel-Titanium File Systems: A Two-Arm Parallel Randomized Clinical Trial.\",\"authors\":\"Hüseyin Gürkan Güneç, Büşra Pehlivan, Celalettin Topbaş, Abdurrahman Kerim Kul, Dursun Ali Şirin\",\"doi\":\"10.1155/prm/6826535\",\"DOIUrl\":null,\"url\":null,\"abstract\":\"<p><p><b>Objective:</b> This study aimed to compare postoperative pain following the single-visit retreatment procedures of asymptomatic and symptomatic teeth using two different nickel-titanium file systems. <b>Materials and Methods:</b> Eighty patients were divided into symptomatic and asymptomatic groups, each further subdivided based on the use of rotary or reciprocating files. Retreatment involved removal of filling material with one flare and MicroMega REMOVER files, followed by shaping with one curve mini (rotary) or One RECI (reciprocating) files. Postoperative pain was recorded using a visual analogue scale (VAS) at 24 h, 48 h, 72 h, 7 days, and 14 days. Data were analyzed using Shapiro-Wilk, Mann-Whitney <i>U</i>, Kruskal-Wallis, Dunn-Bonferroni, and Pearson chi-square tests (<i>p</i> < 0.05). <b>Results:</b> No significant differences in postoperative pain were found among the four groups. Pain levels were not associated with sex, age, or tooth position. Analgesic use significantly decreased over time in all groups except the asymptomatic rotary group. Patients requiring analgesics reported higher pain scores within the first 48 h (<i>p</i> < 0.05). <b>Conclusions:</b> Postoperative pain was low and comparable across all groups. File kinematics (rotary vs. reciprocating) did not influence pain outcomes. Single-visit retreatment is a viable alternative to multivisit procedures for both symptomatic and asymptomatic cases. <b>Clinical Relevance:</b> This study supports the clinical feasibility of single-visit root canal retreatment, potentially improving patient comfort and reducing chair time. <b>Trial Registration:</b> ClinicalTrials.gov identifier: NCT06357481.</p>\",\"PeriodicalId\":19913,\"journal\":{\"name\":\"Pain Research & Management\",\"volume\":\"2025 \",\"pages\":\"6826535\"},\"PeriodicalIF\":3.0000,\"publicationDate\":\"2025-09-08\",\"publicationTypes\":\"Journal Article\",\"fieldsOfStudy\":null,\"isOpenAccess\":false,\"openAccessPdf\":\"https://www.ncbi.nlm.nih.gov/pmc/articles/PMC12436016/pdf/\",\"citationCount\":\"0\",\"resultStr\":null,\"platform\":\"Semanticscholar\",\"paperid\":null,\"PeriodicalName\":\"Pain Research & Management\",\"FirstCategoryId\":\"3\",\"ListUrlMain\":\"https://doi.org/10.1155/prm/6826535\",\"RegionNum\":3,\"RegionCategory\":\"医学\",\"ArticlePicture\":[],\"TitleCN\":null,\"AbstractTextCN\":null,\"PMCID\":null,\"EPubDate\":\"2025/1/1 0:00:00\",\"PubModel\":\"eCollection\",\"JCR\":\"Q2\",\"JCRName\":\"CLINICAL NEUROLOGY\",\"Score\":null,\"Total\":0}","platform":"Semanticscholar","paperid":null,"PeriodicalName":"Pain Research & Management","FirstCategoryId":"3","ListUrlMain":"https://doi.org/10.1155/prm/6826535","RegionNum":3,"RegionCategory":"医学","ArticlePicture":[],"TitleCN":null,"AbstractTextCN":null,"PMCID":null,"EPubDate":"2025/1/1 0:00:00","PubModel":"eCollection","JCR":"Q2","JCRName":"CLINICAL NEUROLOGY","Score":null,"Total":0}
引用次数: 0

摘要

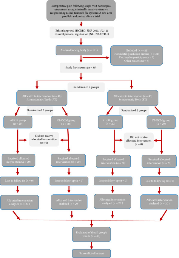
目的:本研究旨在比较两种不同的镍钛锉系统对无症状和有症状牙齿单次再治疗后的疼痛。材料与方法:80例患者分为有症状组和无症状组,每组根据使用旋转或往复锉进一步细分。再处理包括用一个火炬和MicroMega REMOVER锉去除填充材料,然后用一个曲线迷你(旋转)或一个RECI(往复式)锉进行整形。术后24小时、48小时、72小时、7天、14天采用视觉模拟评分法(VAS)记录疼痛。采用Shapiro-Wilk、Mann-Whitney U、Kruskal-Wallis、Dunn-Bonferroni和Pearson卡方检验对数据进行分析(p < 0.05)。结果:四组患者术后疼痛无明显差异。疼痛程度与性别、年龄或牙齿位置无关。除无症状旋转组外,所有组的镇痛药使用均随时间显著减少。需要镇痛药的患者在前48小时内报告更高的疼痛评分(p < 0.05)。结论:所有组术后疼痛均较低且具有可比性。文件运动学(旋转与往复)不影响疼痛结果。对于有症状和无症状的病例,单次复诊是一种可行的替代多次复诊程序。临床意义:本研究支持单次根管再治疗的临床可行性,可能改善患者的舒适度并减少坐椅时间。试验注册:ClinicalTrials.gov标识符:NCT06357481。
本文章由计算机程序翻译,如有差异,请以英文原文为准。

Postoperative Pain Following Single-Visit Nonsurgical Retreatment Using Minimally Invasive Rotary vs. Reciprocating Nickel-Titanium File Systems: A Two-Arm Parallel Randomized Clinical Trial.

Postoperative Pain Following Single-Visit Nonsurgical Retreatment Using Minimally Invasive Rotary vs. Reciprocating Nickel-Titanium File Systems: A Two-Arm Parallel Randomized Clinical Trial.

Postoperative Pain Following Single-Visit Nonsurgical Retreatment Using Minimally Invasive Rotary vs. Reciprocating Nickel-Titanium File Systems: A Two-Arm Parallel Randomized Clinical Trial.

Postoperative Pain Following Single-Visit Nonsurgical Retreatment Using Minimally Invasive Rotary vs. Reciprocating Nickel-Titanium File Systems: A Two-Arm Parallel Randomized Clinical Trial.

Objective: This study aimed to compare postoperative pain following the single-visit retreatment procedures of asymptomatic and symptomatic teeth using two different nickel-titanium file systems. Materials and Methods: Eighty patients were divided into symptomatic and asymptomatic groups, each further subdivided based on the use of rotary or reciprocating files. Retreatment involved removal of filling material with one flare and MicroMega REMOVER files, followed by shaping with one curve mini (rotary) or One RECI (reciprocating) files. Postoperative pain was recorded using a visual analogue scale (VAS) at 24 h, 48 h, 72 h, 7 days, and 14 days. Data were analyzed using Shapiro-Wilk, Mann-Whitney U, Kruskal-Wallis, Dunn-Bonferroni, and Pearson chi-square tests (p < 0.05). Results: No significant differences in postoperative pain were found among the four groups. Pain levels were not associated with sex, age, or tooth position. Analgesic use significantly decreased over time in all groups except the asymptomatic rotary group. Patients requiring analgesics reported higher pain scores within the first 48 h (p < 0.05). Conclusions: Postoperative pain was low and comparable across all groups. File kinematics (rotary vs. reciprocating) did not influence pain outcomes. Single-visit retreatment is a viable alternative to multivisit procedures for both symptomatic and asymptomatic cases. Clinical Relevance: This study supports the clinical feasibility of single-visit root canal retreatment, potentially improving patient comfort and reducing chair time. Trial Registration: ClinicalTrials.gov identifier: NCT06357481.

求助全文
通过发布文献求助,成功后即可免费获取论文全文。 去求助
来源期刊
Pain Research & Management
Pain Research & Management CLINICAL NEUROLOGY-
CiteScore
5.30
自引率
0.00%
发文量
109
审稿时长
>12 weeks
期刊介绍: Pain Research and Management is a peer-reviewed, Open Access journal that publishes original research articles, review articles, and clinical studies in all areas of pain management. The most recent Impact Factor for Pain Research and Management is 1.685 according to the 2015 Journal Citation Reports released by Thomson Reuters in 2016.
×
引用
GB/T 7714-2015
复制
MLA
复制
APA
复制
导出至
BibTeX EndNote RefMan NoteFirst NoteExpress
×
提示
您的信息不完整,为了账户安全,请先补充。
现在去补充
×
提示
您因"违规操作"
具体请查看互助需知
我知道了
×
提示
确定
请完成安全验证×
copy
已复制链接
快去分享给好友吧!
我知道了
右上角分享
点击右上角分享
0
联系我们:info@booksci.cn Book学术提供免费学术资源搜索服务,方便国内外学者检索中英文文献。致力于提供最便捷和优质的服务体验。 Copyright © 2023 布克学术 All rights reserved.
京ICP备2023020795号-1
ghs 京公网安备 11010802042870号
Book学术文献互助
Book学术文献互助群
群 号:604180095
Book学术官方微信