与低骨量相关的肠道微生物代谢组重塑:骨折患者的综合多组学研究

IF 3.9 3区 生物学 Q2 BIOCHEMISTRY & MOLECULAR BIOLOGY
Frontiers in Molecular Biosciences Pub Date : 2025-09-01 eCollection Date: 2025-01-01 DOI:10.3389/fmolb.2025.1646361
Xian Zhao, Bin Wu, Pengli Han, Zhongyu Wang, Renwei Cao, Shuo Chen, Cheng Cheng, Hongkai Lian, Yejun Zha, Minjuan Li
{"title":"与低骨量相关的肠道微生物代谢组重塑:骨折患者的综合多组学研究","authors":"Xian Zhao, Bin Wu, Pengli Han, Zhongyu Wang, Renwei Cao, Shuo Chen, Cheng Cheng, Hongkai Lian, Yejun Zha, Minjuan Li","doi":"10.3389/fmolb.2025.1646361","DOIUrl":null,"url":null,"abstract":"<p><strong>Background: </strong>The gut microbiota is increasingly implicated in the pathogenesis of osteoporosis, but its role in the specific context of fracture patients remains poorly defined. High-resolution multi-omics studies are needed to elucidate the complex interplay between microbes, their metabolites, and bone health. This study aimed to characterize the gut microbial and fecal metabolic signatures associated with low bone mass in fracture patients.</p><p><strong>Methods: </strong>We conducted a cross-sectional study of 51 fracture patients, stratified by bone mineral density into Normal, Osteopenia, and Osteoporosis groups. For key analyses, the latter two groups were combined into a Low Bone Mass (LBM) group. We performed shotgun metagenomic sequencing and untargeted liquid chromatography-mass spectrometry metabolomics on fecal samples. An integrated bioinformatics and statistical analysis were used to identify differential taxa and metabolites, construct correlation networks, and build diagnostic biomarker models.</p><p><strong>Results: </strong>Patients with LBM exhibited a distinct gut microbial and metabolic profile compared to controls. A notable finding was the unexpected enrichment of <i>Lachnospira eligens</i> in the LBM group, despite its previous association with gut health. In contrast, traditionally beneficial taxa such as <i>Bifidobacterium</i> species and <i>Bacteroides stercoris</i> were markedly depleted. Metabolomic analysis identified 127 differential metabolites, and integrated analysis revealed a strong correlation between <i>L. eligens</i> and inflammation-associated metabolites, including N-acetylneuraminate. A diagnostic model incorporating four key bacterial species accurately discriminated LBM patients from controls with an area under the curve (AUC) exceeding 0.9.</p><p><strong>Conclusion: </strong>Our findings reveal a significant remodeling of the gut microbiota-metabolome axis in fracture patients with low bone mass, highlighting a context-dependent, potentially pathological role for the typically beneficial species <i>L. eligens</i>. These distinct microbial and metabolic signatures suggest potential mechanistic insights into the gut-bone axis and represent promising, non-invasive biomarkers for assessing skeletal health.</p>","PeriodicalId":12465,"journal":{"name":"Frontiers in Molecular Biosciences","volume":"12 ","pages":"1646361"},"PeriodicalIF":3.9000,"publicationDate":"2025-09-01","publicationTypes":"Journal Article","fieldsOfStudy":null,"isOpenAccess":false,"openAccessPdf":"https://www.ncbi.nlm.nih.gov/pmc/articles/PMC12433786/pdf/","citationCount":"0","resultStr":"{\"title\":\"Gut microbiota-metabolome remodeling associated with low bone mass: an integrated multi-omics study in fracture patients.\",\"authors\":\"Xian Zhao, Bin Wu, Pengli Han, Zhongyu Wang, Renwei Cao, Shuo Chen, Cheng Cheng, Hongkai Lian, Yejun Zha, Minjuan Li\",\"doi\":\"10.3389/fmolb.2025.1646361\",\"DOIUrl\":null,\"url\":null,\"abstract\":\"<p><strong>Background: </strong>The gut microbiota is increasingly implicated in the pathogenesis of osteoporosis, but its role in the specific context of fracture patients remains poorly defined. High-resolution multi-omics studies are needed to elucidate the complex interplay between microbes, their metabolites, and bone health. This study aimed to characterize the gut microbial and fecal metabolic signatures associated with low bone mass in fracture patients.</p><p><strong>Methods: </strong>We conducted a cross-sectional study of 51 fracture patients, stratified by bone mineral density into Normal, Osteopenia, and Osteoporosis groups. For key analyses, the latter two groups were combined into a Low Bone Mass (LBM) group. We performed shotgun metagenomic sequencing and untargeted liquid chromatography-mass spectrometry metabolomics on fecal samples. An integrated bioinformatics and statistical analysis were used to identify differential taxa and metabolites, construct correlation networks, and build diagnostic biomarker models.</p><p><strong>Results: </strong>Patients with LBM exhibited a distinct gut microbial and metabolic profile compared to controls. A notable finding was the unexpected enrichment of <i>Lachnospira eligens</i> in the LBM group, despite its previous association with gut health. In contrast, traditionally beneficial taxa such as <i>Bifidobacterium</i> species and <i>Bacteroides stercoris</i> were markedly depleted. Metabolomic analysis identified 127 differential metabolites, and integrated analysis revealed a strong correlation between <i>L. eligens</i> and inflammation-associated metabolites, including N-acetylneuraminate. A diagnostic model incorporating four key bacterial species accurately discriminated LBM patients from controls with an area under the curve (AUC) exceeding 0.9.</p><p><strong>Conclusion: </strong>Our findings reveal a significant remodeling of the gut microbiota-metabolome axis in fracture patients with low bone mass, highlighting a context-dependent, potentially pathological role for the typically beneficial species <i>L. eligens</i>. These distinct microbial and metabolic signatures suggest potential mechanistic insights into the gut-bone axis and represent promising, non-invasive biomarkers for assessing skeletal health.</p>\",\"PeriodicalId\":12465,\"journal\":{\"name\":\"Frontiers in Molecular Biosciences\",\"volume\":\"12 \",\"pages\":\"1646361\"},\"PeriodicalIF\":3.9000,\"publicationDate\":\"2025-09-01\",\"publicationTypes\":\"Journal Article\",\"fieldsOfStudy\":null,\"isOpenAccess\":false,\"openAccessPdf\":\"https://www.ncbi.nlm.nih.gov/pmc/articles/PMC12433786/pdf/\",\"citationCount\":\"0\",\"resultStr\":null,\"platform\":\"Semanticscholar\",\"paperid\":null,\"PeriodicalName\":\"Frontiers in Molecular Biosciences\",\"FirstCategoryId\":\"99\",\"ListUrlMain\":\"https://doi.org/10.3389/fmolb.2025.1646361\",\"RegionNum\":3,\"RegionCategory\":\"生物学\",\"ArticlePicture\":[],\"TitleCN\":null,\"AbstractTextCN\":null,\"PMCID\":null,\"EPubDate\":\"2025/1/1 0:00:00\",\"PubModel\":\"eCollection\",\"JCR\":\"Q2\",\"JCRName\":\"BIOCHEMISTRY & MOLECULAR BIOLOGY\",\"Score\":null,\"Total\":0}","platform":"Semanticscholar","paperid":null,"PeriodicalName":"Frontiers in Molecular Biosciences","FirstCategoryId":"99","ListUrlMain":"https://doi.org/10.3389/fmolb.2025.1646361","RegionNum":3,"RegionCategory":"生物学","ArticlePicture":[],"TitleCN":null,"AbstractTextCN":null,"PMCID":null,"EPubDate":"2025/1/1 0:00:00","PubModel":"eCollection","JCR":"Q2","JCRName":"BIOCHEMISTRY & MOLECULAR BIOLOGY","Score":null,"Total":0}
引用次数: 0

摘要

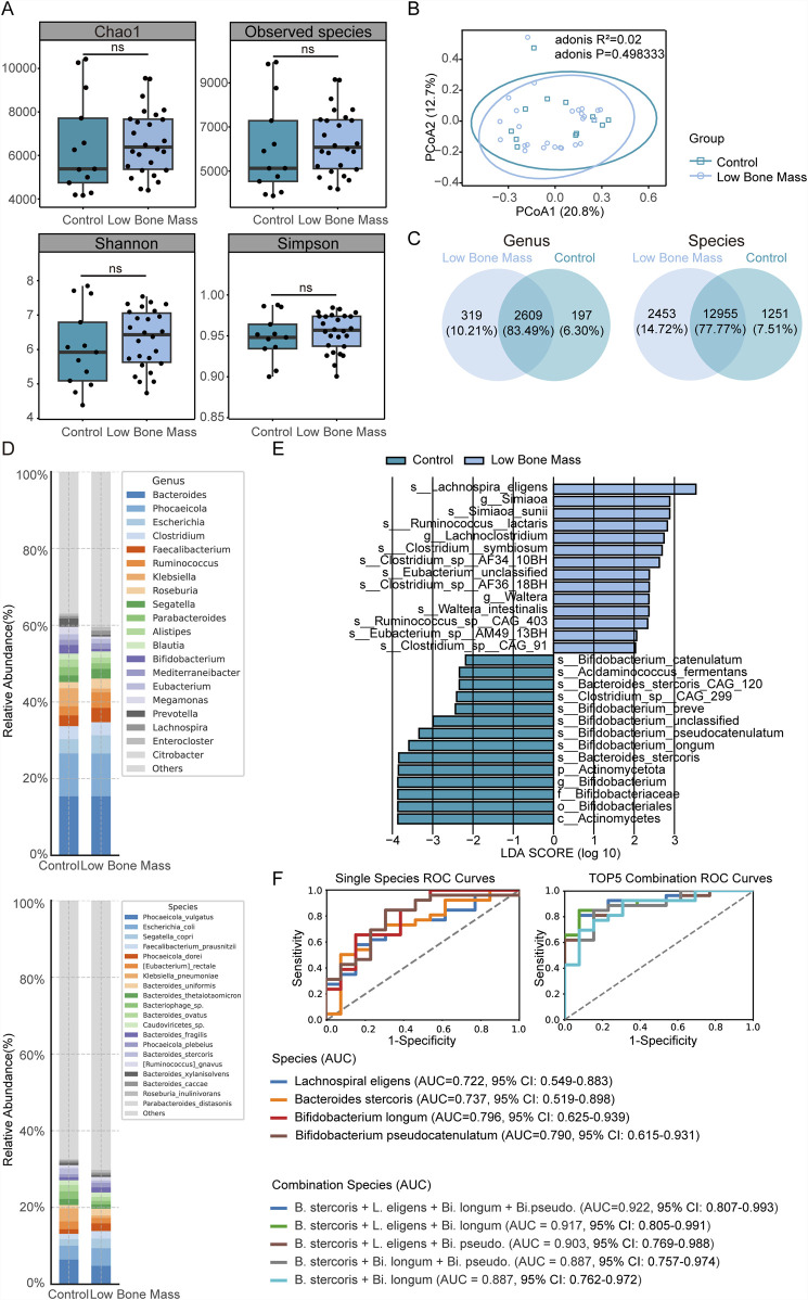
背景:肠道微生物群在骨质疏松症发病机制中的作用越来越大,但其在骨折患者特定情况下的作用仍不明确。需要高分辨率多组学研究来阐明微生物、它们的代谢物和骨骼健康之间复杂的相互作用。本研究旨在描述骨折患者与低骨量相关的肠道微生物和粪便代谢特征。方法:我们对51例骨折患者进行了横断面研究,按骨密度分为正常组、骨质减少组和骨质疏松组。关键分析,后两组合并为低骨量(LBM)组。我们对粪便样本进行了鸟枪宏基因组测序和非靶向液相色谱-质谱代谢组学。综合生物信息学和统计分析用于鉴定差异分类群和代谢物,构建相关网络,并建立诊断生物标志物模型。结果:与对照组相比,LBM患者表现出明显的肠道微生物和代谢特征。一个值得注意的发现是,尽管LBM组与肠道健康有关,但Lachnospira eligens在LBM组中出乎意料地富集。相比之下,传统上有益的类群,如双歧杆菌和乳杆菌明显减少。代谢组学分析鉴定出127种差异代谢物,综合分析显示L. eligens与炎症相关代谢物(包括N-acetylneuraminate)之间存在很强的相关性。包含四种关键细菌的诊断模型准确地区分了LBM患者和对照组,曲线下面积(AUC)超过0.9。结论:我们的研究结果揭示了低骨量骨折患者肠道微生物代谢组轴的显著重塑,突出了典型有益物种L. eligens的环境依赖性潜在病理作用。这些不同的微生物和代谢特征提示了对肠-骨轴的潜在机制见解,并代表了评估骨骼健康的有前途的非侵入性生物标志物。
本文章由计算机程序翻译,如有差异,请以英文原文为准。

Gut microbiota-metabolome remodeling associated with low bone mass: an integrated multi-omics study in fracture patients.

Gut microbiota-metabolome remodeling associated with low bone mass: an integrated multi-omics study in fracture patients.

Gut microbiota-metabolome remodeling associated with low bone mass: an integrated multi-omics study in fracture patients.

Gut microbiota-metabolome remodeling associated with low bone mass: an integrated multi-omics study in fracture patients.

Background: The gut microbiota is increasingly implicated in the pathogenesis of osteoporosis, but its role in the specific context of fracture patients remains poorly defined. High-resolution multi-omics studies are needed to elucidate the complex interplay between microbes, their metabolites, and bone health. This study aimed to characterize the gut microbial and fecal metabolic signatures associated with low bone mass in fracture patients.

Methods: We conducted a cross-sectional study of 51 fracture patients, stratified by bone mineral density into Normal, Osteopenia, and Osteoporosis groups. For key analyses, the latter two groups were combined into a Low Bone Mass (LBM) group. We performed shotgun metagenomic sequencing and untargeted liquid chromatography-mass spectrometry metabolomics on fecal samples. An integrated bioinformatics and statistical analysis were used to identify differential taxa and metabolites, construct correlation networks, and build diagnostic biomarker models.

Results: Patients with LBM exhibited a distinct gut microbial and metabolic profile compared to controls. A notable finding was the unexpected enrichment of Lachnospira eligens in the LBM group, despite its previous association with gut health. In contrast, traditionally beneficial taxa such as Bifidobacterium species and Bacteroides stercoris were markedly depleted. Metabolomic analysis identified 127 differential metabolites, and integrated analysis revealed a strong correlation between L. eligens and inflammation-associated metabolites, including N-acetylneuraminate. A diagnostic model incorporating four key bacterial species accurately discriminated LBM patients from controls with an area under the curve (AUC) exceeding 0.9.

Conclusion: Our findings reveal a significant remodeling of the gut microbiota-metabolome axis in fracture patients with low bone mass, highlighting a context-dependent, potentially pathological role for the typically beneficial species L. eligens. These distinct microbial and metabolic signatures suggest potential mechanistic insights into the gut-bone axis and represent promising, non-invasive biomarkers for assessing skeletal health.

求助全文
通过发布文献求助,成功后即可免费获取论文全文。 去求助
来源期刊
Frontiers in Molecular Biosciences
Frontiers in Molecular Biosciences Biochemistry, Genetics and Molecular Biology-Biochemistry
CiteScore
7.20
自引率
4.00%
发文量
1361
审稿时长
14 weeks
期刊介绍: Much of contemporary investigation in the life sciences is devoted to the molecular-scale understanding of the relationships between genes and the environment — in particular, dynamic alterations in the levels, modifications, and interactions of cellular effectors, including proteins. Frontiers in Molecular Biosciences offers an international publication platform for basic as well as applied research; we encourage contributions spanning both established and emerging areas of biology. To this end, the journal draws from empirical disciplines such as structural biology, enzymology, biochemistry, and biophysics, capitalizing as well on the technological advancements that have enabled metabolomics and proteomics measurements in massively parallel throughput, and the development of robust and innovative computational biology strategies. We also recognize influences from medicine and technology, welcoming studies in molecular genetics, molecular diagnostics and therapeutics, and nanotechnology. Our ultimate objective is the comprehensive illustration of the molecular mechanisms regulating proteins, nucleic acids, carbohydrates, lipids, and small metabolites in organisms across all branches of life. In addition to interesting new findings, techniques, and applications, Frontiers in Molecular Biosciences will consider new testable hypotheses to inspire different perspectives and stimulate scientific dialogue. The integration of in silico, in vitro, and in vivo approaches will benefit endeavors across all domains of the life sciences.
×
引用
GB/T 7714-2015
复制
MLA
复制
APA
复制
导出至
BibTeX EndNote RefMan NoteFirst NoteExpress
×
提示
您的信息不完整,为了账户安全,请先补充。
现在去补充
×
提示
您因"违规操作"
具体请查看互助需知
我知道了
×
提示
确定
请完成安全验证×
copy
已复制链接
快去分享给好友吧!
我知道了
右上角分享
点击右上角分享
0
联系我们:info@booksci.cn Book学术提供免费学术资源搜索服务,方便国内外学者检索中英文文献。致力于提供最便捷和优质的服务体验。 Copyright © 2023 布克学术 All rights reserved.
京ICP备2023020795号-1
ghs 京公网安备 11010802042870号
Book学术文献互助
Book学术文献互助群
群 号:604180095
Book学术官方微信