人胎盘滋养细胞对克氏锥虫感染的差异敏感性。

IF 2 3区 医学 Q2 PARASITOLOGY
Paula Andrea Marín, Ana Milena Murillo Giraldo, Ana María Mejia-Jaramillo, Omar Triana-Chávez, Santiago Pemberty, Ana María Vásquez
{"title":"人胎盘滋养细胞对克氏锥虫感染的差异敏感性。","authors":"Paula Andrea Marín, Ana Milena Murillo Giraldo, Ana María Mejia-Jaramillo, Omar Triana-Chávez, Santiago Pemberty, Ana María Vásquez","doi":"10.1007/s00436-025-08552-7","DOIUrl":null,"url":null,"abstract":"<p><p>Congenital transmission is a key route for Trypanosoma cruzi infection, yet the cellular mechanisms enabling congenital transmission remains poorly understood. This study evaluated the susceptibility of different trophoblast cell line models to T. cruzi infection and compared infectivity patterns among TcI strains compared to Y strain (TcII). The BeWo cell line was used to model cytotrophoblast (CT) and syncytiotrophoblast (ST) cells, while the HTR-8/SVneo cells modeled extravillous trophoblasts (EVTs). Three Colombian TcI strains and one TcII strain were cultured and differentiated into infective trypomastigotes. Infection rates, intracellular parasite replication, trypomastigote release, cell viability, hormone secretion, apoptosis, and ultrastructural characteristics were studied. Significant differences in infection susceptibility among trophoblast types were observed. BeWo CT-like cells were highly permissive to infection, whereas ST-like cells exhibited strong resistance, potentially due to intrinsic defense mechanisms. HTR-8/SVneo showed moderate susceptibility, supporting persistent replication and trypomastigote release. Infection impaired cell viability and disrupted endocrine functions such as hCG secretion, with cell-type-specific effects. Parasite strains also differed in infectivity. Strain Υ demonstrated high infectivity and cytotoxic effects. In contrast, SN3 and GAL61S strains exhibited slower intracellular development and lower release of trypomastigotes. Strain SA showed early infectivity but limited replication. These findings highlight the differential susceptibility of trophoblast subtypes to T. cruzi infection and the variability in strain virulence. Further insight into placental defense mechanisms and parasite-host interactions is essential for understanding congenital transmission and developing targeted preventive strategies.</p>","PeriodicalId":19968,"journal":{"name":"Parasitology Research","volume":"124 9","pages":"104"},"PeriodicalIF":2.0000,"publicationDate":"2025-09-16","publicationTypes":"Journal Article","fieldsOfStudy":null,"isOpenAccess":false,"openAccessPdf":"https://www.ncbi.nlm.nih.gov/pmc/articles/PMC12441053/pdf/","citationCount":"0","resultStr":"{\"title\":\"Differential susceptibility of human placental trophoblasts to Trypanosoma cruzi infection.\",\"authors\":\"Paula Andrea Marín, Ana Milena Murillo Giraldo, Ana María Mejia-Jaramillo, Omar Triana-Chávez, Santiago Pemberty, Ana María Vásquez\",\"doi\":\"10.1007/s00436-025-08552-7\",\"DOIUrl\":null,\"url\":null,\"abstract\":\"<p><p>Congenital transmission is a key route for Trypanosoma cruzi infection, yet the cellular mechanisms enabling congenital transmission remains poorly understood. This study evaluated the susceptibility of different trophoblast cell line models to T. cruzi infection and compared infectivity patterns among TcI strains compared to Y strain (TcII). The BeWo cell line was used to model cytotrophoblast (CT) and syncytiotrophoblast (ST) cells, while the HTR-8/SVneo cells modeled extravillous trophoblasts (EVTs). Three Colombian TcI strains and one TcII strain were cultured and differentiated into infective trypomastigotes. Infection rates, intracellular parasite replication, trypomastigote release, cell viability, hormone secretion, apoptosis, and ultrastructural characteristics were studied. Significant differences in infection susceptibility among trophoblast types were observed. BeWo CT-like cells were highly permissive to infection, whereas ST-like cells exhibited strong resistance, potentially due to intrinsic defense mechanisms. HTR-8/SVneo showed moderate susceptibility, supporting persistent replication and trypomastigote release. Infection impaired cell viability and disrupted endocrine functions such as hCG secretion, with cell-type-specific effects. Parasite strains also differed in infectivity. Strain Υ demonstrated high infectivity and cytotoxic effects. In contrast, SN3 and GAL61S strains exhibited slower intracellular development and lower release of trypomastigotes. Strain SA showed early infectivity but limited replication. These findings highlight the differential susceptibility of trophoblast subtypes to T. cruzi infection and the variability in strain virulence. Further insight into placental defense mechanisms and parasite-host interactions is essential for understanding congenital transmission and developing targeted preventive strategies.</p>\",\"PeriodicalId\":19968,\"journal\":{\"name\":\"Parasitology Research\",\"volume\":\"124 9\",\"pages\":\"104\"},\"PeriodicalIF\":2.0000,\"publicationDate\":\"2025-09-16\",\"publicationTypes\":\"Journal Article\",\"fieldsOfStudy\":null,\"isOpenAccess\":false,\"openAccessPdf\":\"https://www.ncbi.nlm.nih.gov/pmc/articles/PMC12441053/pdf/\",\"citationCount\":\"0\",\"resultStr\":null,\"platform\":\"Semanticscholar\",\"paperid\":null,\"PeriodicalName\":\"Parasitology Research\",\"FirstCategoryId\":\"3\",\"ListUrlMain\":\"https://doi.org/10.1007/s00436-025-08552-7\",\"RegionNum\":3,\"RegionCategory\":\"医学\",\"ArticlePicture\":[],\"TitleCN\":null,\"AbstractTextCN\":null,\"PMCID\":null,\"EPubDate\":\"\",\"PubModel\":\"\",\"JCR\":\"Q2\",\"JCRName\":\"PARASITOLOGY\",\"Score\":null,\"Total\":0}","platform":"Semanticscholar","paperid":null,"PeriodicalName":"Parasitology Research","FirstCategoryId":"3","ListUrlMain":"https://doi.org/10.1007/s00436-025-08552-7","RegionNum":3,"RegionCategory":"医学","ArticlePicture":[],"TitleCN":null,"AbstractTextCN":null,"PMCID":null,"EPubDate":"","PubModel":"","JCR":"Q2","JCRName":"PARASITOLOGY","Score":null,"Total":0}
引用次数: 0

摘要

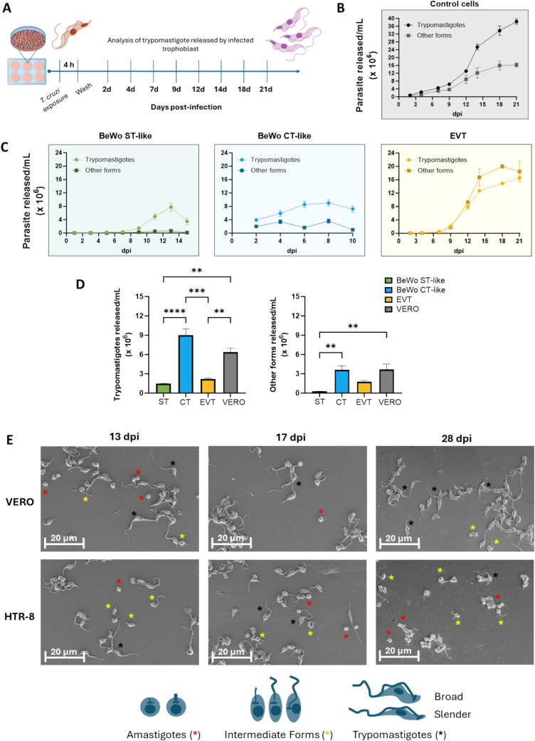
先天性传播是克氏锥虫感染的一个关键途径,然而使先天性传播的细胞机制仍然知之甚少。本研究评估了不同滋养细胞系模型对克氏t虫感染的易感性,并比较了TcI株与Y株(TcII)的感染模式。BeWo细胞系用于模拟细胞滋养层细胞(CT)和合胞滋养层细胞(ST), HTR-8/SVneo细胞用于模拟胞外滋养层细胞(evt)。培养3株哥伦比亚TcI菌株和1株TcI菌株,并将其分化为感染性锥乳线虫。研究了细胞感染率、细胞内寄生虫复制、锥马鞭毛虫释放、细胞活力、激素分泌、细胞凋亡和超微结构特征。不同滋养细胞类型对感染的敏感性有显著差异。BeWo ct样细胞高度允许感染,而st样细胞表现出强大的抵抗力,可能是由于内在的防御机制。HTR-8/SVneo表现出中等敏感性,支持持续复制和锥马鞭毛虫释放。感染损害细胞活力,扰乱内分泌功能,如hCG分泌,具有细胞类型特异性效应。寄生虫品系的传染性也不同。菌株Υ表现出高传染性和细胞毒作用。相比之下,SN3和GAL61S菌株表现出较慢的细胞内发育和较低的锥乳线虫释放。菌株SA具有早期传染性,但复制有限。这些发现强调了滋养细胞亚型对克氏体感染的不同易感性和菌株毒力的可变性。进一步了解胎盘防御机制和寄生虫-宿主相互作用对于理解先天性传播和制定有针对性的预防策略至关重要。
本文章由计算机程序翻译,如有差异,请以英文原文为准。

Differential susceptibility of human placental trophoblasts to Trypanosoma cruzi infection.

Differential susceptibility of human placental trophoblasts to Trypanosoma cruzi infection.

Differential susceptibility of human placental trophoblasts to Trypanosoma cruzi infection.

Differential susceptibility of human placental trophoblasts to Trypanosoma cruzi infection.

Congenital transmission is a key route for Trypanosoma cruzi infection, yet the cellular mechanisms enabling congenital transmission remains poorly understood. This study evaluated the susceptibility of different trophoblast cell line models to T. cruzi infection and compared infectivity patterns among TcI strains compared to Y strain (TcII). The BeWo cell line was used to model cytotrophoblast (CT) and syncytiotrophoblast (ST) cells, while the HTR-8/SVneo cells modeled extravillous trophoblasts (EVTs). Three Colombian TcI strains and one TcII strain were cultured and differentiated into infective trypomastigotes. Infection rates, intracellular parasite replication, trypomastigote release, cell viability, hormone secretion, apoptosis, and ultrastructural characteristics were studied. Significant differences in infection susceptibility among trophoblast types were observed. BeWo CT-like cells were highly permissive to infection, whereas ST-like cells exhibited strong resistance, potentially due to intrinsic defense mechanisms. HTR-8/SVneo showed moderate susceptibility, supporting persistent replication and trypomastigote release. Infection impaired cell viability and disrupted endocrine functions such as hCG secretion, with cell-type-specific effects. Parasite strains also differed in infectivity. Strain Υ demonstrated high infectivity and cytotoxic effects. In contrast, SN3 and GAL61S strains exhibited slower intracellular development and lower release of trypomastigotes. Strain SA showed early infectivity but limited replication. These findings highlight the differential susceptibility of trophoblast subtypes to T. cruzi infection and the variability in strain virulence. Further insight into placental defense mechanisms and parasite-host interactions is essential for understanding congenital transmission and developing targeted preventive strategies.

求助全文
通过发布文献求助,成功后即可免费获取论文全文。 去求助
来源期刊
Parasitology Research
Parasitology Research 医学-寄生虫学
CiteScore
4.10
自引率
5.00%
发文量
346
审稿时长
6 months
期刊介绍: The journal Parasitology Research covers the latest developments in parasitology across a variety of disciplines, including biology, medicine and veterinary medicine. Among many topics discussed are chemotherapy and control of parasitic disease, and the relationship of host and parasite. Other coverage includes: Protozoology, Helminthology, Entomology; Morphology (incl. Pathomorphology, Ultrastructure); Biochemistry, Physiology including Pathophysiology; Parasite-Host-Relationships including Immunology and Host Specificity; life history, ecology and epidemiology; and Diagnosis, Chemotherapy and Control of Parasitic Diseases.
×
引用
GB/T 7714-2015
复制
MLA
复制
APA
复制
导出至
BibTeX EndNote RefMan NoteFirst NoteExpress
×
提示
您的信息不完整,为了账户安全,请先补充。
现在去补充
×
提示
您因"违规操作"
具体请查看互助需知
我知道了
×
提示
确定
请完成安全验证×
copy
已复制链接
快去分享给好友吧!
我知道了
右上角分享
点击右上角分享
0
联系我们:info@booksci.cn Book学术提供免费学术资源搜索服务,方便国内外学者检索中英文文献。致力于提供最便捷和优质的服务体验。 Copyright © 2023 布克学术 All rights reserved.
京ICP备2023020795号-1
ghs 京公网安备 11010802042870号
Book学术文献互助
Book学术文献互助群
群 号:604180095
Book学术官方微信