炎症和微环境会改变IL-13对小胶质细胞的强制极化。

IF 5.4 3区 医学 Q2 CELL BIOLOGY
Emmanuelle D Aiyegbusi, James P Reynolds, Ross O'Carroll, Ruth Colbert, Christopher Carew, Dearbhaile Dooley
{"title":"炎症和微环境会改变IL-13对小胶质细胞的强制极化。","authors":"Emmanuelle D Aiyegbusi, James P Reynolds, Ross O'Carroll, Ruth Colbert, Christopher Carew, Dearbhaile Dooley","doi":"10.1007/s00011-025-02089-2","DOIUrl":null,"url":null,"abstract":"<p><strong>Background: </strong>Traumatic spinal cord injury (SCI) is a severe clinical challenge, often leading to long-term sensory, motor, and autonomic dysfunction. The SCI cascade involves a primary physical damage phase, followed by a secondary phase of inflammatory signalling driven by microglia and other infiltrating immune cells. Immunomodulatory therapies may help promote healing and restrict secondary damage. We have previously demonstrated that interleukin (IL)-13 delivery improves functional and histopathological recovery after SCI in murine models, primarily by polarising macrophages towards an alternatively activated pro-reparative M2-like phenotype and reducing axonal contacts. Although microglia respond robustly to IL-13 in vitro, polarisation of microglia in vivo is more difficult. To better understand what conditions may restrict microglial responses to IL-13 in vivo, we sought to examine the effect of cellular context or microenvironment on IL-13 efficacy in forcing microglia polarisation in vitro.</p><p><strong>Methods: </strong>BV2 and murine induced pluripotent stem cell (miPSC)-derived microglia were treated with IL-13 alone or in combination with lipopolysaccharide (LPS), acidic media, extracellular matrix components, high glutamate or high potassium concentrations. Following this phenotypic changes including morphology, gene/protein expression (TNFα, IL-1β, iNOS, Arg-1, CD206, F4-80) and cytokine release (TNFα) were measured using high-content screening, RT-qPCR, immunohistochemistry, and ELISA.</p><p><strong>Results: </strong>IL-13 leads to increased expression of the anti-inflammatory marker Arg-1 while lowering expression and secretion of the pro-inflammatory markers IL-1β, iNOS, and TNFα, and expression of the microglia activation marker F4-80, signifying effective polarisation of microglia. Concomitant administration of LPS with IL-13 reduces IL-13 polarisation efficacy in microglia. Forced polarisation of microglia is also compromised by high glutamate tone, acidosis, hyperkalemia, and extracellular fibronectin, suggesting microenvironmental contexts seen in neurotrauma directly act on microglia to limit polarisation potential.</p><p><strong>Conclusions: </strong>Our study demonstrates that the post-SCI environment dampens IL-13 efficacy on microglia. Taken together these data caution against simple immunomodulatory strategies and suggest that effective polarisation of microglia in vivo will require multimodal approaches.</p>","PeriodicalId":13550,"journal":{"name":"Inflammation Research","volume":"74 1","pages":"130"},"PeriodicalIF":5.4000,"publicationDate":"2025-09-16","publicationTypes":"Journal Article","fieldsOfStudy":null,"isOpenAccess":false,"openAccessPdf":"https://www.ncbi.nlm.nih.gov/pmc/articles/PMC12441057/pdf/","citationCount":"0","resultStr":"{\"title\":\"Forced polarisation of microglia by IL-13 is modified by inflammatory and microenvironmental context.\",\"authors\":\"Emmanuelle D Aiyegbusi, James P Reynolds, Ross O'Carroll, Ruth Colbert, Christopher Carew, Dearbhaile Dooley\",\"doi\":\"10.1007/s00011-025-02089-2\",\"DOIUrl\":null,\"url\":null,\"abstract\":\"<p><strong>Background: </strong>Traumatic spinal cord injury (SCI) is a severe clinical challenge, often leading to long-term sensory, motor, and autonomic dysfunction. The SCI cascade involves a primary physical damage phase, followed by a secondary phase of inflammatory signalling driven by microglia and other infiltrating immune cells. Immunomodulatory therapies may help promote healing and restrict secondary damage. We have previously demonstrated that interleukin (IL)-13 delivery improves functional and histopathological recovery after SCI in murine models, primarily by polarising macrophages towards an alternatively activated pro-reparative M2-like phenotype and reducing axonal contacts. Although microglia respond robustly to IL-13 in vitro, polarisation of microglia in vivo is more difficult. To better understand what conditions may restrict microglial responses to IL-13 in vivo, we sought to examine the effect of cellular context or microenvironment on IL-13 efficacy in forcing microglia polarisation in vitro.</p><p><strong>Methods: </strong>BV2 and murine induced pluripotent stem cell (miPSC)-derived microglia were treated with IL-13 alone or in combination with lipopolysaccharide (LPS), acidic media, extracellular matrix components, high glutamate or high potassium concentrations. Following this phenotypic changes including morphology, gene/protein expression (TNFα, IL-1β, iNOS, Arg-1, CD206, F4-80) and cytokine release (TNFα) were measured using high-content screening, RT-qPCR, immunohistochemistry, and ELISA.</p><p><strong>Results: </strong>IL-13 leads to increased expression of the anti-inflammatory marker Arg-1 while lowering expression and secretion of the pro-inflammatory markers IL-1β, iNOS, and TNFα, and expression of the microglia activation marker F4-80, signifying effective polarisation of microglia. Concomitant administration of LPS with IL-13 reduces IL-13 polarisation efficacy in microglia. Forced polarisation of microglia is also compromised by high glutamate tone, acidosis, hyperkalemia, and extracellular fibronectin, suggesting microenvironmental contexts seen in neurotrauma directly act on microglia to limit polarisation potential.</p><p><strong>Conclusions: </strong>Our study demonstrates that the post-SCI environment dampens IL-13 efficacy on microglia. Taken together these data caution against simple immunomodulatory strategies and suggest that effective polarisation of microglia in vivo will require multimodal approaches.</p>\",\"PeriodicalId\":13550,\"journal\":{\"name\":\"Inflammation Research\",\"volume\":\"74 1\",\"pages\":\"130\"},\"PeriodicalIF\":5.4000,\"publicationDate\":\"2025-09-16\",\"publicationTypes\":\"Journal Article\",\"fieldsOfStudy\":null,\"isOpenAccess\":false,\"openAccessPdf\":\"https://www.ncbi.nlm.nih.gov/pmc/articles/PMC12441057/pdf/\",\"citationCount\":\"0\",\"resultStr\":null,\"platform\":\"Semanticscholar\",\"paperid\":null,\"PeriodicalName\":\"Inflammation Research\",\"FirstCategoryId\":\"3\",\"ListUrlMain\":\"https://doi.org/10.1007/s00011-025-02089-2\",\"RegionNum\":3,\"RegionCategory\":\"医学\",\"ArticlePicture\":[],\"TitleCN\":null,\"AbstractTextCN\":null,\"PMCID\":null,\"EPubDate\":\"\",\"PubModel\":\"\",\"JCR\":\"Q2\",\"JCRName\":\"CELL BIOLOGY\",\"Score\":null,\"Total\":0}","platform":"Semanticscholar","paperid":null,"PeriodicalName":"Inflammation Research","FirstCategoryId":"3","ListUrlMain":"https://doi.org/10.1007/s00011-025-02089-2","RegionNum":3,"RegionCategory":"医学","ArticlePicture":[],"TitleCN":null,"AbstractTextCN":null,"PMCID":null,"EPubDate":"","PubModel":"","JCR":"Q2","JCRName":"CELL BIOLOGY","Score":null,"Total":0}
引用次数: 0

摘要

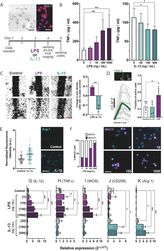
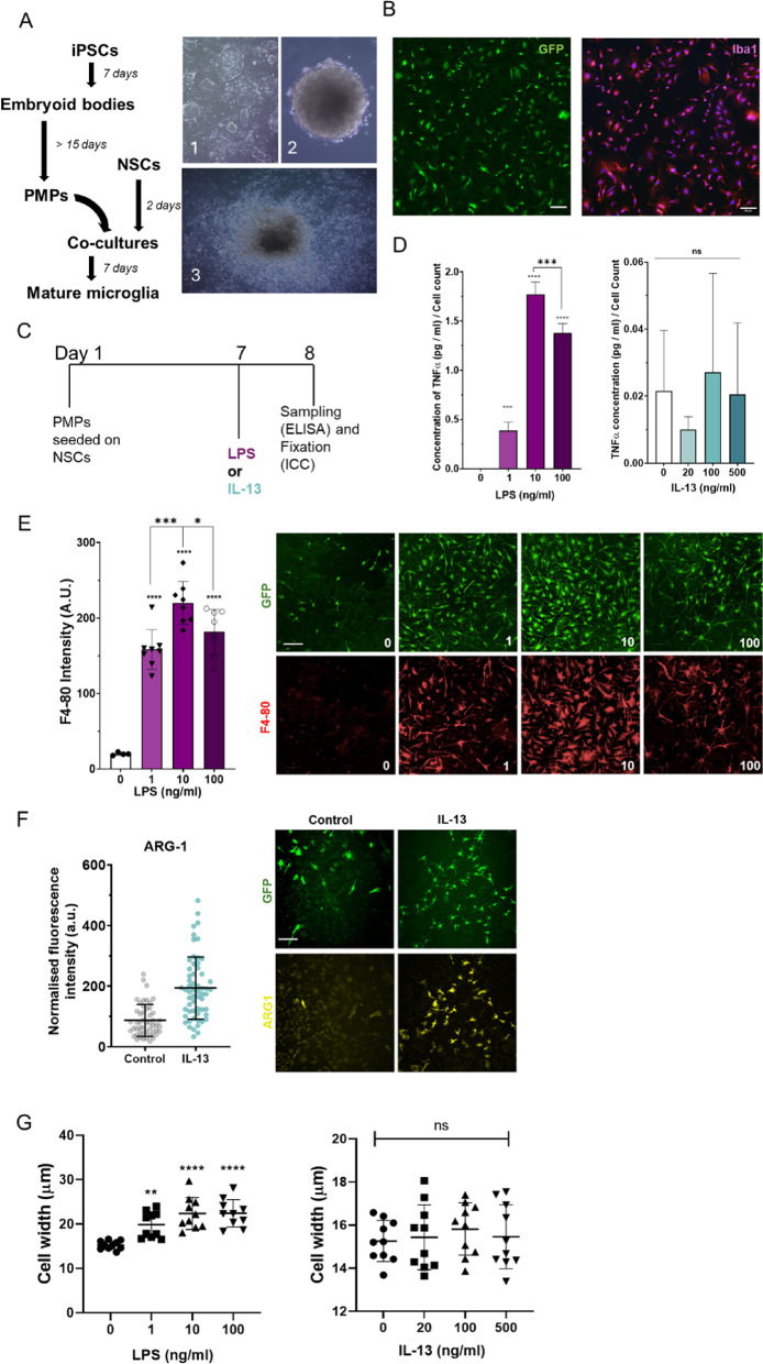
背景:外伤性脊髓损伤(SCI)是一种严重的临床挑战,常导致长期的感觉、运动和自主神经功能障碍。SCI级联包括初级物理损伤阶段,随后是由小胶质细胞和其他浸润性免疫细胞驱动的炎症信号传导的次级阶段。免疫调节疗法可能有助于促进愈合和限制继发性损伤。我们之前已经证明,在小鼠模型中,白细胞介素(IL)-13的递送改善了脊髓损伤后的功能和组织病理学恢复,主要是通过极化巨噬细胞向选择性激活的促修复的m2样表型和减少轴突接触。尽管小胶质细胞在体外对IL-13有强烈的反应,但小胶质细胞在体内的极化却比较困难。为了更好地了解什么条件可能限制体内小胶质细胞对IL-13的反应,我们试图检查细胞背景或微环境对IL-13在体外强制小胶质细胞极化的功效的影响。方法:用IL-13单独或联合脂多糖(LPS)、酸性培养基、细胞外基质成分、高谷氨酸或高钾浓度处理BV2和小鼠诱导多能干细胞(miPSC)衍生的小胶质细胞。通过高含量筛选、RT-qPCR、免疫组织化学和ELISA检测表型变化,包括形态学、基因/蛋白表达(TNFα、IL-1β、iNOS、Arg-1、CD206、F4-80)和细胞因子释放(TNFα)。结果:IL-13导致抗炎标志物Arg-1的表达增加,促炎标志物IL-1β、iNOS、TNFα的表达和分泌降低,小胶质细胞激活标志物F4-80的表达降低,提示小胶质细胞有效极化。LPS与IL-13同时施用可降低IL-13在小胶质细胞中的极化效果。高谷氨酸张力、酸中毒、高钾血症和细胞外纤维连接蛋白也会损害小胶质细胞的强制极化,这表明神经创伤中的微环境直接作用于小胶质细胞,限制了极化电位。结论:我们的研究表明,脊髓损伤后的环境抑制了IL-13对小胶质细胞的作用。综上所述,这些数据对简单的免疫调节策略提出了警告,并表明体内小胶质细胞的有效极化将需要多模式方法。
本文章由计算机程序翻译,如有差异,请以英文原文为准。

Forced polarisation of microglia by IL-13 is modified by inflammatory and microenvironmental context.

Forced polarisation of microglia by IL-13 is modified by inflammatory and microenvironmental context.

Forced polarisation of microglia by IL-13 is modified by inflammatory and microenvironmental context.

Forced polarisation of microglia by IL-13 is modified by inflammatory and microenvironmental context.

Background: Traumatic spinal cord injury (SCI) is a severe clinical challenge, often leading to long-term sensory, motor, and autonomic dysfunction. The SCI cascade involves a primary physical damage phase, followed by a secondary phase of inflammatory signalling driven by microglia and other infiltrating immune cells. Immunomodulatory therapies may help promote healing and restrict secondary damage. We have previously demonstrated that interleukin (IL)-13 delivery improves functional and histopathological recovery after SCI in murine models, primarily by polarising macrophages towards an alternatively activated pro-reparative M2-like phenotype and reducing axonal contacts. Although microglia respond robustly to IL-13 in vitro, polarisation of microglia in vivo is more difficult. To better understand what conditions may restrict microglial responses to IL-13 in vivo, we sought to examine the effect of cellular context or microenvironment on IL-13 efficacy in forcing microglia polarisation in vitro.

Methods: BV2 and murine induced pluripotent stem cell (miPSC)-derived microglia were treated with IL-13 alone or in combination with lipopolysaccharide (LPS), acidic media, extracellular matrix components, high glutamate or high potassium concentrations. Following this phenotypic changes including morphology, gene/protein expression (TNFα, IL-1β, iNOS, Arg-1, CD206, F4-80) and cytokine release (TNFα) were measured using high-content screening, RT-qPCR, immunohistochemistry, and ELISA.

Results: IL-13 leads to increased expression of the anti-inflammatory marker Arg-1 while lowering expression and secretion of the pro-inflammatory markers IL-1β, iNOS, and TNFα, and expression of the microglia activation marker F4-80, signifying effective polarisation of microglia. Concomitant administration of LPS with IL-13 reduces IL-13 polarisation efficacy in microglia. Forced polarisation of microglia is also compromised by high glutamate tone, acidosis, hyperkalemia, and extracellular fibronectin, suggesting microenvironmental contexts seen in neurotrauma directly act on microglia to limit polarisation potential.

Conclusions: Our study demonstrates that the post-SCI environment dampens IL-13 efficacy on microglia. Taken together these data caution against simple immunomodulatory strategies and suggest that effective polarisation of microglia in vivo will require multimodal approaches.

求助全文
通过发布文献求助,成功后即可免费获取论文全文。 去求助
来源期刊
Inflammation Research
Inflammation Research 医学-免疫学
CiteScore
9.90
自引率
1.50%
发文量
134
审稿时长
3-8 weeks
期刊介绍: Inflammation Research (IR) publishes peer-reviewed papers on all aspects of inflammation and related fields including histopathology, immunological mechanisms, gene expression, mediators, experimental models, clinical investigations and the effect of drugs. Related fields are broadly defined and include for instance, allergy and asthma, shock, pain, joint damage, skin disease as well as clinical trials of relevant drugs.
×
引用
GB/T 7714-2015
复制
MLA
复制
APA
复制
导出至
BibTeX EndNote RefMan NoteFirst NoteExpress
×
提示
您的信息不完整,为了账户安全,请先补充。
现在去补充
×
提示
您因"违规操作"
具体请查看互助需知
我知道了
×
提示
确定
请完成安全验证×
copy
已复制链接
快去分享给好友吧!
我知道了
右上角分享
点击右上角分享
0
联系我们:info@booksci.cn Book学术提供免费学术资源搜索服务,方便国内外学者检索中英文文献。致力于提供最便捷和优质的服务体验。 Copyright © 2023 布克学术 All rights reserved.
京ICP备2023020795号-1
ghs 京公网安备 11010802042870号
Book学术文献互助
Book学术文献互助群
群 号:604180095
Book学术官方微信