无标签代谢成像监测嵌合抗原受体T细胞的适应性

IF 26.8 1区 医学 Q1 ENGINEERING, BIOMEDICAL
Dan L. Pham, Dan Cappabianca, Matthew H. Forsberg, Cole Weaver, Katherine P. Mueller, Anna Tommasi, Jolanta Vidugiriene, Anthony Lauer, Kayla Sylvester, Jorgo Lika, Madison Bugel, Jing Fan, Christian M. Capitini, Krishanu Saha, Melissa C. Skala
{"title":"无标签代谢成像监测嵌合抗原受体T细胞的适应性","authors":"Dan L. Pham, Dan Cappabianca, Matthew H. Forsberg, Cole Weaver, Katherine P. Mueller, Anna Tommasi, Jolanta Vidugiriene, Anthony Lauer, Kayla Sylvester, Jorgo Lika, Madison Bugel, Jing Fan, Christian M. Capitini, Krishanu Saha, Melissa C. Skala","doi":"10.1038/s41551-025-01504-7","DOIUrl":null,"url":null,"abstract":"<p>Chimeric antigen receptor (CAR) T cell therapy for solid tumours is challenging because of the immunosuppressive tumour microenvironment and a complex manufacturing process. Cellular manufacturing protocols directly impact CAR T cell yield, phenotype and metabolism, which correlates with in vivo potency and persistence. Although metabolic fitness is a critical quality attribute, how T cell metabolic requirements vary throughout the manufacturing process remains unexplored. Here we use optical metabolic imaging (OMI), a non-invasive, label-free method to evaluate single-cell metabolism. Using OMI, we identified the impacts of media composition on CAR T cell metabolism, activation strength and kinetics, and phenotype. We demonstrate that OMI parameters can indicate cell cycle stage and optimal gene transfer conditions for both viral transduction and electroporation-based CRISPR/Cas9. In a CRISPR-edited anti-GD2 CAR T cell model, OMI measurements allow accurate prediction of an oxidative metabolic phenotype that yields higher in vivo potency against neuroblastoma. Our data support OMI as a robust, sensitive analytical tool to optimize manufacturing conditions and monitor cell metabolism for increased CAR T cell yield and metabolic fitness.</p>","PeriodicalId":19063,"journal":{"name":"Nature Biomedical Engineering","volume":"84 1","pages":""},"PeriodicalIF":26.8000,"publicationDate":"2025-09-16","publicationTypes":"Journal Article","fieldsOfStudy":null,"isOpenAccess":false,"openAccessPdf":"","citationCount":"0","resultStr":"{\"title\":\"Label-free metabolic imaging monitors the fitness of chimeric antigen receptor T cells\",\"authors\":\"Dan L. Pham, Dan Cappabianca, Matthew H. Forsberg, Cole Weaver, Katherine P. Mueller, Anna Tommasi, Jolanta Vidugiriene, Anthony Lauer, Kayla Sylvester, Jorgo Lika, Madison Bugel, Jing Fan, Christian M. Capitini, Krishanu Saha, Melissa C. Skala\",\"doi\":\"10.1038/s41551-025-01504-7\",\"DOIUrl\":null,\"url\":null,\"abstract\":\"<p>Chimeric antigen receptor (CAR) T cell therapy for solid tumours is challenging because of the immunosuppressive tumour microenvironment and a complex manufacturing process. Cellular manufacturing protocols directly impact CAR T cell yield, phenotype and metabolism, which correlates with in vivo potency and persistence. Although metabolic fitness is a critical quality attribute, how T cell metabolic requirements vary throughout the manufacturing process remains unexplored. Here we use optical metabolic imaging (OMI), a non-invasive, label-free method to evaluate single-cell metabolism. Using OMI, we identified the impacts of media composition on CAR T cell metabolism, activation strength and kinetics, and phenotype. We demonstrate that OMI parameters can indicate cell cycle stage and optimal gene transfer conditions for both viral transduction and electroporation-based CRISPR/Cas9. In a CRISPR-edited anti-GD2 CAR T cell model, OMI measurements allow accurate prediction of an oxidative metabolic phenotype that yields higher in vivo potency against neuroblastoma. Our data support OMI as a robust, sensitive analytical tool to optimize manufacturing conditions and monitor cell metabolism for increased CAR T cell yield and metabolic fitness.</p>\",\"PeriodicalId\":19063,\"journal\":{\"name\":\"Nature Biomedical Engineering\",\"volume\":\"84 1\",\"pages\":\"\"},\"PeriodicalIF\":26.8000,\"publicationDate\":\"2025-09-16\",\"publicationTypes\":\"Journal Article\",\"fieldsOfStudy\":null,\"isOpenAccess\":false,\"openAccessPdf\":\"\",\"citationCount\":\"0\",\"resultStr\":null,\"platform\":\"Semanticscholar\",\"paperid\":null,\"PeriodicalName\":\"Nature Biomedical Engineering\",\"FirstCategoryId\":\"5\",\"ListUrlMain\":\"https://doi.org/10.1038/s41551-025-01504-7\",\"RegionNum\":1,\"RegionCategory\":\"医学\",\"ArticlePicture\":[],\"TitleCN\":null,\"AbstractTextCN\":null,\"PMCID\":null,\"EPubDate\":\"\",\"PubModel\":\"\",\"JCR\":\"Q1\",\"JCRName\":\"ENGINEERING, BIOMEDICAL\",\"Score\":null,\"Total\":0}","platform":"Semanticscholar","paperid":null,"PeriodicalName":"Nature Biomedical Engineering","FirstCategoryId":"5","ListUrlMain":"https://doi.org/10.1038/s41551-025-01504-7","RegionNum":1,"RegionCategory":"医学","ArticlePicture":[],"TitleCN":null,"AbstractTextCN":null,"PMCID":null,"EPubDate":"","PubModel":"","JCR":"Q1","JCRName":"ENGINEERING, BIOMEDICAL","Score":null,"Total":0}
引用次数: 0

摘要

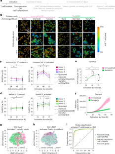
嵌合抗原受体(CAR) T细胞治疗实体肿瘤是具有挑战性的,因为免疫抑制肿瘤微环境和复杂的制造过程。细胞制造方案直接影响CAR - T细胞的产量、表型和代谢,这与体内效力和持久性相关。尽管代谢适应度是一个关键的质量属性,但T细胞代谢需求在整个制造过程中如何变化仍未被探索。在这里,我们使用光学代谢成像(OMI),一种无创,无标签的方法来评估单细胞代谢。使用OMI,我们确定了培养基组成对CAR - T细胞代谢、激活强度和动力学以及表型的影响。我们证明OMI参数可以指示病毒转导和基于电穿孔的CRISPR/Cas9的细胞周期阶段和最佳基因转移条件。在crispr编辑的抗gd2 CAR - T细胞模型中,OMI测量可以准确预测氧化代谢表型,从而产生更高的抗神经母细胞瘤的体内效力。我们的数据支持OMI作为一种稳健、灵敏的分析工具,用于优化制造条件和监测细胞代谢,以提高CAR - T细胞产量和代谢适应度。
本文章由计算机程序翻译,如有差异,请以英文原文为准。

Label-free metabolic imaging monitors the fitness of chimeric antigen receptor T cells

Label-free metabolic imaging monitors the fitness of chimeric antigen receptor T cells

Chimeric antigen receptor (CAR) T cell therapy for solid tumours is challenging because of the immunosuppressive tumour microenvironment and a complex manufacturing process. Cellular manufacturing protocols directly impact CAR T cell yield, phenotype and metabolism, which correlates with in vivo potency and persistence. Although metabolic fitness is a critical quality attribute, how T cell metabolic requirements vary throughout the manufacturing process remains unexplored. Here we use optical metabolic imaging (OMI), a non-invasive, label-free method to evaluate single-cell metabolism. Using OMI, we identified the impacts of media composition on CAR T cell metabolism, activation strength and kinetics, and phenotype. We demonstrate that OMI parameters can indicate cell cycle stage and optimal gene transfer conditions for both viral transduction and electroporation-based CRISPR/Cas9. In a CRISPR-edited anti-GD2 CAR T cell model, OMI measurements allow accurate prediction of an oxidative metabolic phenotype that yields higher in vivo potency against neuroblastoma. Our data support OMI as a robust, sensitive analytical tool to optimize manufacturing conditions and monitor cell metabolism for increased CAR T cell yield and metabolic fitness.

求助全文
通过发布文献求助,成功后即可免费获取论文全文。 去求助
来源期刊
Nature Biomedical Engineering
Nature Biomedical Engineering Medicine-Medicine (miscellaneous)
CiteScore
45.30
自引率
1.10%
发文量
138
期刊介绍: Nature Biomedical Engineering is an online-only monthly journal that was launched in January 2017. It aims to publish original research, reviews, and commentary focusing on applied biomedicine and health technology. The journal targets a diverse audience, including life scientists who are involved in developing experimental or computational systems and methods to enhance our understanding of human physiology. It also covers biomedical researchers and engineers who are engaged in designing or optimizing therapies, assays, devices, or procedures for diagnosing or treating diseases. Additionally, clinicians, who make use of research outputs to evaluate patient health or administer therapy in various clinical settings and healthcare contexts, are also part of the target audience.
×
引用
GB/T 7714-2015
复制
MLA
复制
APA
复制
导出至
BibTeX EndNote RefMan NoteFirst NoteExpress
×
提示
您的信息不完整,为了账户安全,请先补充。
现在去补充
×
提示
您因"违规操作"
具体请查看互助需知
我知道了
×
提示
确定
请完成安全验证×
copy
已复制链接
快去分享给好友吧!
我知道了
右上角分享
点击右上角分享
0
联系我们:info@booksci.cn Book学术提供免费学术资源搜索服务,方便国内外学者检索中英文文献。致力于提供最便捷和优质的服务体验。 Copyright © 2023 布克学术 All rights reserved.
京ICP备2023020795号-1
ghs 京公网安备 11010802042870号
Book学术文献互助
Book学术文献互助群
群 号:604180095
Book学术官方微信