一项定性研究评估在AEFI监测中面临的挑战。

IF 0.9 Q4 PUBLIC, ENVIRONMENTAL & OCCUPATIONAL HEALTH
Indian Journal of Community Medicine Pub Date : 2025-08-01 Epub Date: 2025-02-21 DOI:10.4103/ijcm.ijcm_42_24
Sophie Simon, Shalini Rawat, Rohan Sangam, Gajanan D Velhal
{"title":"一项定性研究评估在AEFI监测中面临的挑战。","authors":"Sophie Simon, Shalini Rawat, Rohan Sangam, Gajanan D Velhal","doi":"10.4103/ijcm.ijcm_42_24","DOIUrl":null,"url":null,"abstract":"<p><strong>Background: </strong>India has a functional and mature National Regulatory Authority which ensures that vaccines manufactured and used in the country are safe. Monitoring adverse events post-licensure is equally critical to identify infrequent adverse events due to the vaccine product.</p><p><strong>Material and methods: </strong>This was a cross-sectional observational qualitative study done in a Metropolitan city in Maharashtra from January 2017 to June 2018. Focus group discussions (FGDs) were conducted with healthcare workers and stakeholders involved in adverse event following immunization (AEFI) surveillance in the city. The data obtained were transcribed and analyzed using the inductive method. Thematic analysis was done using the grounded theory. Data were analyzed using ATLAS ti 5.7.1.</p><p><strong>Results: </strong>It was found that both active and passive surveillance were being followed in the study area helped in improving reporting rates and in early detection and management of adverse events. It was noted that there was no proper training provided to doctors in the private sector. Reporting of adverse events depended upon a number of factors such as clinical seriousness, temporal proximity to vaccination and health care workers' awareness of and obligation to report particular adverse events, fear of blame, time pressures in completing a report, and confusion in whose responsibility it was to report.</p><p><strong>Conclusion: </strong>Mandatory training of all private practitioners conducting immunizations, CHVs to work in collaboration with private doctors for active surveillance of AEFI, and online reporting to be made available for easy reporting. Proper counseling of mothers regarding giving paracetamol to the vaccine beneficiaries. Greater convergence is required between national regulators, and vaccine pharmacovigilance stakeholders including Central drugs standard control organisation (CDSCO), Pharmacovigilance programme of India (PvPI), and AEFI surveillance program, especially at the city and state level is required to handle vaccine safety issues at various levels in a faster and more effective manner.</p>","PeriodicalId":45040,"journal":{"name":"Indian Journal of Community Medicine","volume":"50 Suppl 1","pages":"S90-S97"},"PeriodicalIF":0.9000,"publicationDate":"2025-08-01","publicationTypes":"Journal Article","fieldsOfStudy":null,"isOpenAccess":false,"openAccessPdf":"https://www.ncbi.nlm.nih.gov/pmc/articles/PMC12430844/pdf/","citationCount":"0","resultStr":"{\"title\":\"A Qualitative Study to Assess Challenges Faced During AEFI Surveillance.\",\"authors\":\"Sophie Simon, Shalini Rawat, Rohan Sangam, Gajanan D Velhal\",\"doi\":\"10.4103/ijcm.ijcm_42_24\",\"DOIUrl\":null,\"url\":null,\"abstract\":\"<p><strong>Background: </strong>India has a functional and mature National Regulatory Authority which ensures that vaccines manufactured and used in the country are safe. Monitoring adverse events post-licensure is equally critical to identify infrequent adverse events due to the vaccine product.</p><p><strong>Material and methods: </strong>This was a cross-sectional observational qualitative study done in a Metropolitan city in Maharashtra from January 2017 to June 2018. Focus group discussions (FGDs) were conducted with healthcare workers and stakeholders involved in adverse event following immunization (AEFI) surveillance in the city. The data obtained were transcribed and analyzed using the inductive method. Thematic analysis was done using the grounded theory. Data were analyzed using ATLAS ti 5.7.1.</p><p><strong>Results: </strong>It was found that both active and passive surveillance were being followed in the study area helped in improving reporting rates and in early detection and management of adverse events. It was noted that there was no proper training provided to doctors in the private sector. Reporting of adverse events depended upon a number of factors such as clinical seriousness, temporal proximity to vaccination and health care workers' awareness of and obligation to report particular adverse events, fear of blame, time pressures in completing a report, and confusion in whose responsibility it was to report.</p><p><strong>Conclusion: </strong>Mandatory training of all private practitioners conducting immunizations, CHVs to work in collaboration with private doctors for active surveillance of AEFI, and online reporting to be made available for easy reporting. Proper counseling of mothers regarding giving paracetamol to the vaccine beneficiaries. Greater convergence is required between national regulators, and vaccine pharmacovigilance stakeholders including Central drugs standard control organisation (CDSCO), Pharmacovigilance programme of India (PvPI), and AEFI surveillance program, especially at the city and state level is required to handle vaccine safety issues at various levels in a faster and more effective manner.</p>\",\"PeriodicalId\":45040,\"journal\":{\"name\":\"Indian Journal of Community Medicine\",\"volume\":\"50 Suppl 1\",\"pages\":\"S90-S97\"},\"PeriodicalIF\":0.9000,\"publicationDate\":\"2025-08-01\",\"publicationTypes\":\"Journal Article\",\"fieldsOfStudy\":null,\"isOpenAccess\":false,\"openAccessPdf\":\"https://www.ncbi.nlm.nih.gov/pmc/articles/PMC12430844/pdf/\",\"citationCount\":\"0\",\"resultStr\":null,\"platform\":\"Semanticscholar\",\"paperid\":null,\"PeriodicalName\":\"Indian Journal of Community Medicine\",\"FirstCategoryId\":\"1085\",\"ListUrlMain\":\"https://doi.org/10.4103/ijcm.ijcm_42_24\",\"RegionNum\":0,\"RegionCategory\":null,\"ArticlePicture\":[],\"TitleCN\":null,\"AbstractTextCN\":null,\"PMCID\":null,\"EPubDate\":\"2025/2/21 0:00:00\",\"PubModel\":\"Epub\",\"JCR\":\"Q4\",\"JCRName\":\"PUBLIC, ENVIRONMENTAL & OCCUPATIONAL HEALTH\",\"Score\":null,\"Total\":0}","platform":"Semanticscholar","paperid":null,"PeriodicalName":"Indian Journal of Community Medicine","FirstCategoryId":"1085","ListUrlMain":"https://doi.org/10.4103/ijcm.ijcm_42_24","RegionNum":0,"RegionCategory":null,"ArticlePicture":[],"TitleCN":null,"AbstractTextCN":null,"PMCID":null,"EPubDate":"2025/2/21 0:00:00","PubModel":"Epub","JCR":"Q4","JCRName":"PUBLIC, ENVIRONMENTAL & OCCUPATIONAL HEALTH","Score":null,"Total":0}
引用次数: 0

摘要

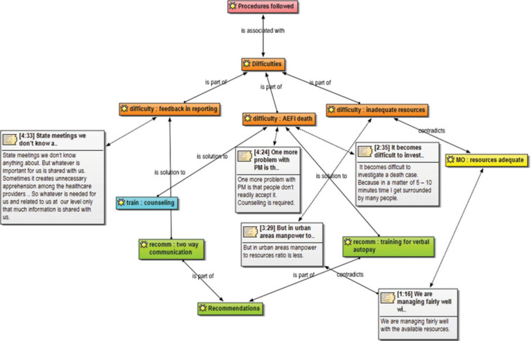
背景:印度拥有一个功能完善的国家监管机构,可确保在该国生产和使用的疫苗是安全的。监测许可后的不良事件对于确定由疫苗产品引起的罕见不良事件同样至关重要。材料和方法:这是一项横断面观察性定性研究,于2017年1月至2018年6月在马哈拉施特拉邦的一个大城市进行。与参与该市免疫接种后不良事件(AEFI)监测的卫生保健工作者和利益相关者进行了焦点小组讨论。所得数据用归纳法进行转录和分析。运用扎根理论进行主题分析。使用ATLAS ti 5.7.1对数据进行分析。结果:研究区同时采用主动和被动监测,有助于提高报告率,早期发现和处理不良事件。有人指出,私营部门没有向医生提供适当的培训。不良事件的报告取决于许多因素,如临床严重程度、疫苗接种时间和卫生保健工作者对报告特定不良事件的认识和义务、害怕受到指责、完成报告的时间压力以及对报告责任的混淆。结论:对所有进行免疫接种的私人医生进行强制性培训,chv与私人医生合作积极监测AEFI,并提供在线报告以方便报告。就给疫苗受益人服用扑热息痛向母亲提供适当咨询。国家监管机构和疫苗药物警戒利益攸关方(包括中央药物标准控制组织(CDSCO)、印度药物警戒规划(PvPI)和AEFI监测规划)之间需要有更大的融合,特别是在城市和邦一级,以便以更快和更有效的方式处理各级疫苗安全问题。
本文章由计算机程序翻译,如有差异,请以英文原文为准。

A Qualitative Study to Assess Challenges Faced During AEFI Surveillance.

A Qualitative Study to Assess Challenges Faced During AEFI Surveillance.

A Qualitative Study to Assess Challenges Faced During AEFI Surveillance.

A Qualitative Study to Assess Challenges Faced During AEFI Surveillance.

Background: India has a functional and mature National Regulatory Authority which ensures that vaccines manufactured and used in the country are safe. Monitoring adverse events post-licensure is equally critical to identify infrequent adverse events due to the vaccine product.

Material and methods: This was a cross-sectional observational qualitative study done in a Metropolitan city in Maharashtra from January 2017 to June 2018. Focus group discussions (FGDs) were conducted with healthcare workers and stakeholders involved in adverse event following immunization (AEFI) surveillance in the city. The data obtained were transcribed and analyzed using the inductive method. Thematic analysis was done using the grounded theory. Data were analyzed using ATLAS ti 5.7.1.

Results: It was found that both active and passive surveillance were being followed in the study area helped in improving reporting rates and in early detection and management of adverse events. It was noted that there was no proper training provided to doctors in the private sector. Reporting of adverse events depended upon a number of factors such as clinical seriousness, temporal proximity to vaccination and health care workers' awareness of and obligation to report particular adverse events, fear of blame, time pressures in completing a report, and confusion in whose responsibility it was to report.

Conclusion: Mandatory training of all private practitioners conducting immunizations, CHVs to work in collaboration with private doctors for active surveillance of AEFI, and online reporting to be made available for easy reporting. Proper counseling of mothers regarding giving paracetamol to the vaccine beneficiaries. Greater convergence is required between national regulators, and vaccine pharmacovigilance stakeholders including Central drugs standard control organisation (CDSCO), Pharmacovigilance programme of India (PvPI), and AEFI surveillance program, especially at the city and state level is required to handle vaccine safety issues at various levels in a faster and more effective manner.

求助全文
通过发布文献求助,成功后即可免费获取论文全文。 去求助
来源期刊
Indian Journal of Community Medicine
Indian Journal of Community Medicine PUBLIC, ENVIRONMENTAL & OCCUPATIONAL HEALTH-
CiteScore
1.30
自引率
0.00%
发文量
85
审稿时长
49 weeks
期刊介绍: The Indian Journal of Community Medicine (IJCM, ISSN 0970-0218), is the official organ & the only official journal of the Indian Association of Preventive and Social Medicine (IAPSM). It is a peer-reviewed journal which is published Quarterly. The journal publishes original research articles, focusing on family health care, epidemiology, biostatistics, public health administration, health care delivery, national health problems, medical anthropology and social medicine, invited annotations and comments, invited papers on recent advances, clinical and epidemiological diagnosis and management; editorial correspondence and book reviews.
×
引用
GB/T 7714-2015
复制
MLA
复制
APA
复制
导出至
BibTeX EndNote RefMan NoteFirst NoteExpress
×
提示
您的信息不完整,为了账户安全,请先补充。
现在去补充
×
提示
您因"违规操作"
具体请查看互助需知
我知道了
×
提示
确定
请完成安全验证×
copy
已复制链接
快去分享给好友吧!
我知道了
右上角分享
点击右上角分享
0
联系我们:info@booksci.cn Book学术提供免费学术资源搜索服务,方便国内外学者检索中英文文献。致力于提供最便捷和优质的服务体验。 Copyright © 2023 布克学术 All rights reserved.
京ICP备2023020795号-1
ghs 京公网安备 11010802042870号
Book学术文献互助
Book学术文献互助群
群 号:604180095
Book学术官方微信