FBXW11通过泛素化YB1抑制肝癌肿瘤发生。

IF 2.8 3区 医学 Q3 ONCOLOGY
Wuguang Liu, Bin Xu, Tong Wang, Xiaolong Liu, Chengyong Dong, Liming Wang
{"title":"FBXW11通过泛素化YB1抑制肝癌肿瘤发生。","authors":"Wuguang Liu, Bin Xu, Tong Wang, Xiaolong Liu, Chengyong Dong, Liming Wang","doi":"10.1007/s00432-025-06307-6","DOIUrl":null,"url":null,"abstract":"<p><strong>Purpose: </strong>The study aimed to investigate the role of FBXW11 in hepatocellular carcinoma (HCC) and its underlying mechanism. Specifically, we explored whether FBXW11 inhibits tumorigenesis by regulating YB1 ubiquitination and elucidated the functional significance of the FBXW11-YB1 axis in HCC progression.</p><p><strong>Methods: </strong>Clinical HCC specimens and cell lines (HCC-LM3, HuH7, Hep3B, SNU-449) were used. FBXW11 and YB1 expression were analyzed via Western blotting and immunohistochemistry (IHC). Gain- and loss-of-function assays (FBXW11 overexpression/knockdown) were performed to assess cell proliferation. Co-immunoprecipitation (Co-IP), mass spectrometry, and ubiquitination assays identified protein interactions and ubiquitination patterns. In vivo tumorigenesis was evaluated using xenograft models in nude mice. Correlations with clinicopathological features and survival were analyzed via statistical methods.</p><p><strong>Results: </strong>FBXW11 was significantly downregulated in HCC tissues, correlated with advanced TNM stages and poor overall survival (HR = 3.058, P = 0.042). FBXW11 overexpression suppressed HCC cell proliferation, while knockdown enhanced it. Mechanistically, FBXW11 directly interacted with the cold shock domain (CSD) of YB1, promoting K48-linked polyubiquitination and proteasomal degradation of YB1. YB1 overexpression rescued the tumor-suppressive effects of FBXW11 overexpression. In vivo, FBXW11 overexpression inhibited tumor growth by suppressing the YB1/Akt/mTOR signaling pathway, which was rescued by YB1 re-expression.</p><p><strong>Conclusion: </strong>FBXW11 acts as a tumor suppressor in HCC by mediating YB1 ubiquitination and degradation, thereby inhibiting the Akt/mTOR pathway. The FBXW11-YB1 axis represents a novel regulatory mechanism in hepatocarcinogenesis, highlighting FBXW11 as a potential prognostic biomarker and therapeutic target for HCC.</p>","PeriodicalId":15118,"journal":{"name":"Journal of Cancer Research and Clinical Oncology","volume":"151 9","pages":"256"},"PeriodicalIF":2.8000,"publicationDate":"2025-09-13","publicationTypes":"Journal Article","fieldsOfStudy":null,"isOpenAccess":false,"openAccessPdf":"https://www.ncbi.nlm.nih.gov/pmc/articles/PMC12433413/pdf/","citationCount":"0","resultStr":"{\"title\":\"FBXW11 inhibits tumorigenesis by ubiquitinating YB1 in hepatocarcinoma.\",\"authors\":\"Wuguang Liu, Bin Xu, Tong Wang, Xiaolong Liu, Chengyong Dong, Liming Wang\",\"doi\":\"10.1007/s00432-025-06307-6\",\"DOIUrl\":null,\"url\":null,\"abstract\":\"<p><strong>Purpose: </strong>The study aimed to investigate the role of FBXW11 in hepatocellular carcinoma (HCC) and its underlying mechanism. Specifically, we explored whether FBXW11 inhibits tumorigenesis by regulating YB1 ubiquitination and elucidated the functional significance of the FBXW11-YB1 axis in HCC progression.</p><p><strong>Methods: </strong>Clinical HCC specimens and cell lines (HCC-LM3, HuH7, Hep3B, SNU-449) were used. FBXW11 and YB1 expression were analyzed via Western blotting and immunohistochemistry (IHC). Gain- and loss-of-function assays (FBXW11 overexpression/knockdown) were performed to assess cell proliferation. Co-immunoprecipitation (Co-IP), mass spectrometry, and ubiquitination assays identified protein interactions and ubiquitination patterns. In vivo tumorigenesis was evaluated using xenograft models in nude mice. Correlations with clinicopathological features and survival were analyzed via statistical methods.</p><p><strong>Results: </strong>FBXW11 was significantly downregulated in HCC tissues, correlated with advanced TNM stages and poor overall survival (HR = 3.058, P = 0.042). FBXW11 overexpression suppressed HCC cell proliferation, while knockdown enhanced it. Mechanistically, FBXW11 directly interacted with the cold shock domain (CSD) of YB1, promoting K48-linked polyubiquitination and proteasomal degradation of YB1. YB1 overexpression rescued the tumor-suppressive effects of FBXW11 overexpression. In vivo, FBXW11 overexpression inhibited tumor growth by suppressing the YB1/Akt/mTOR signaling pathway, which was rescued by YB1 re-expression.</p><p><strong>Conclusion: </strong>FBXW11 acts as a tumor suppressor in HCC by mediating YB1 ubiquitination and degradation, thereby inhibiting the Akt/mTOR pathway. The FBXW11-YB1 axis represents a novel regulatory mechanism in hepatocarcinogenesis, highlighting FBXW11 as a potential prognostic biomarker and therapeutic target for HCC.</p>\",\"PeriodicalId\":15118,\"journal\":{\"name\":\"Journal of Cancer Research and Clinical Oncology\",\"volume\":\"151 9\",\"pages\":\"256\"},\"PeriodicalIF\":2.8000,\"publicationDate\":\"2025-09-13\",\"publicationTypes\":\"Journal Article\",\"fieldsOfStudy\":null,\"isOpenAccess\":false,\"openAccessPdf\":\"https://www.ncbi.nlm.nih.gov/pmc/articles/PMC12433413/pdf/\",\"citationCount\":\"0\",\"resultStr\":null,\"platform\":\"Semanticscholar\",\"paperid\":null,\"PeriodicalName\":\"Journal of Cancer Research and Clinical Oncology\",\"FirstCategoryId\":\"3\",\"ListUrlMain\":\"https://doi.org/10.1007/s00432-025-06307-6\",\"RegionNum\":3,\"RegionCategory\":\"医学\",\"ArticlePicture\":[],\"TitleCN\":null,\"AbstractTextCN\":null,\"PMCID\":null,\"EPubDate\":\"\",\"PubModel\":\"\",\"JCR\":\"Q3\",\"JCRName\":\"ONCOLOGY\",\"Score\":null,\"Total\":0}","platform":"Semanticscholar","paperid":null,"PeriodicalName":"Journal of Cancer Research and Clinical Oncology","FirstCategoryId":"3","ListUrlMain":"https://doi.org/10.1007/s00432-025-06307-6","RegionNum":3,"RegionCategory":"医学","ArticlePicture":[],"TitleCN":null,"AbstractTextCN":null,"PMCID":null,"EPubDate":"","PubModel":"","JCR":"Q3","JCRName":"ONCOLOGY","Score":null,"Total":0}
引用次数: 0

摘要

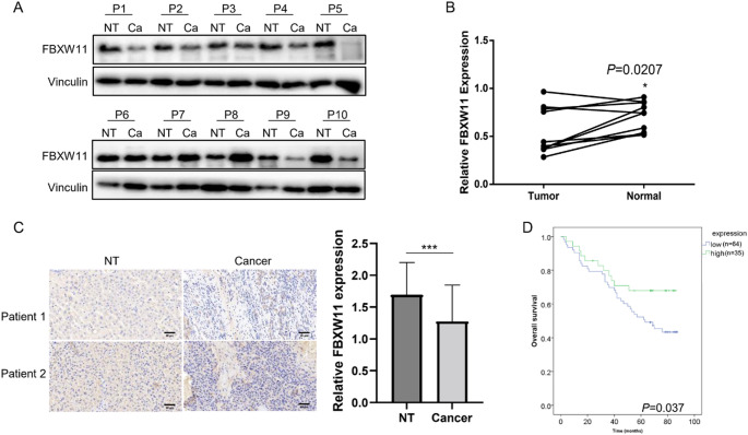
目的:探讨FBXW11在肝细胞癌(HCC)中的作用及其机制。具体而言,我们探讨了FBXW11是否通过调节YB1泛素化抑制肿瘤发生,并阐明了FBXW11-YB1轴在HCC进展中的功能意义。方法:采用HCC临床标本及细胞系(HCC- lm3、HuH7、Hep3B、SNU-449)。Western blotting和免疫组化(IHC)检测FBXW11和YB1的表达。通过FBXW11过表达/敲低功能获得和功能丧失测定来评估细胞增殖。共免疫沉淀(Co-IP),质谱和泛素化分析鉴定蛋白质相互作用和泛素化模式。用裸鼠异种移植模型评价体内肿瘤发生。通过统计学方法分析与临床病理特征和生存率的相关性。结果:FBXW11在HCC组织中表达显著下调,与TNM分期晚期、总生存期差相关(HR = 3.058, P = 0.042)。FBXW11过表达抑制HCC细胞增殖,而敲低则增强其增殖。在机制上,FBXW11直接与YB1的冷休克结构域(CSD)相互作用,促进k48相关的多泛素化和YB1的蛋白酶体降解。YB1过表达恢复了FBXW11过表达的肿瘤抑制作用。在体内,FBXW11过表达通过抑制YB1/Akt/mTOR信号通路抑制肿瘤生长,而YB1的再表达则挽救了这一信号通路。结论:FBXW11通过介导YB1泛素化和降解,从而抑制Akt/mTOR通路,在HCC中发挥抑瘤作用。FBXW11- yb1轴代表了肝癌发生的一种新的调节机制,突出了FBXW11作为HCC的潜在预后生物标志物和治疗靶点。
本文章由计算机程序翻译,如有差异,请以英文原文为准。

FBXW11 inhibits tumorigenesis by ubiquitinating YB1 in hepatocarcinoma.

FBXW11 inhibits tumorigenesis by ubiquitinating YB1 in hepatocarcinoma.

FBXW11 inhibits tumorigenesis by ubiquitinating YB1 in hepatocarcinoma.

FBXW11 inhibits tumorigenesis by ubiquitinating YB1 in hepatocarcinoma.

Purpose: The study aimed to investigate the role of FBXW11 in hepatocellular carcinoma (HCC) and its underlying mechanism. Specifically, we explored whether FBXW11 inhibits tumorigenesis by regulating YB1 ubiquitination and elucidated the functional significance of the FBXW11-YB1 axis in HCC progression.

Methods: Clinical HCC specimens and cell lines (HCC-LM3, HuH7, Hep3B, SNU-449) were used. FBXW11 and YB1 expression were analyzed via Western blotting and immunohistochemistry (IHC). Gain- and loss-of-function assays (FBXW11 overexpression/knockdown) were performed to assess cell proliferation. Co-immunoprecipitation (Co-IP), mass spectrometry, and ubiquitination assays identified protein interactions and ubiquitination patterns. In vivo tumorigenesis was evaluated using xenograft models in nude mice. Correlations with clinicopathological features and survival were analyzed via statistical methods.

Results: FBXW11 was significantly downregulated in HCC tissues, correlated with advanced TNM stages and poor overall survival (HR = 3.058, P = 0.042). FBXW11 overexpression suppressed HCC cell proliferation, while knockdown enhanced it. Mechanistically, FBXW11 directly interacted with the cold shock domain (CSD) of YB1, promoting K48-linked polyubiquitination and proteasomal degradation of YB1. YB1 overexpression rescued the tumor-suppressive effects of FBXW11 overexpression. In vivo, FBXW11 overexpression inhibited tumor growth by suppressing the YB1/Akt/mTOR signaling pathway, which was rescued by YB1 re-expression.

Conclusion: FBXW11 acts as a tumor suppressor in HCC by mediating YB1 ubiquitination and degradation, thereby inhibiting the Akt/mTOR pathway. The FBXW11-YB1 axis represents a novel regulatory mechanism in hepatocarcinogenesis, highlighting FBXW11 as a potential prognostic biomarker and therapeutic target for HCC.

求助全文
通过发布文献求助,成功后即可免费获取论文全文。 去求助
来源期刊
CiteScore
4.00
自引率
2.80%
发文量
577
审稿时长
2 months
期刊介绍: The "Journal of Cancer Research and Clinical Oncology" publishes significant and up-to-date articles within the fields of experimental and clinical oncology. The journal, which is chiefly devoted to Original papers, also includes Reviews as well as Editorials and Guest editorials on current, controversial topics. The section Letters to the editors provides a forum for a rapid exchange of comments and information concerning previously published papers and topics of current interest. Meeting reports provide current information on the latest results presented at important congresses. The following fields are covered: carcinogenesis - etiology, mechanisms; molecular biology; recent developments in tumor therapy; general diagnosis; laboratory diagnosis; diagnostic and experimental pathology; oncologic surgery; and epidemiology.
×
引用
GB/T 7714-2015
复制
MLA
复制
APA
复制
导出至
BibTeX EndNote RefMan NoteFirst NoteExpress
×
提示
您的信息不完整,为了账户安全,请先补充。
现在去补充
×
提示
您因"违规操作"
具体请查看互助需知
我知道了
×
提示
确定
请完成安全验证×
copy
已复制链接
快去分享给好友吧!
我知道了
右上角分享
点击右上角分享
0
联系我们:info@booksci.cn Book学术提供免费学术资源搜索服务,方便国内外学者检索中英文文献。致力于提供最便捷和优质的服务体验。 Copyright © 2023 布克学术 All rights reserved.
京ICP备2023020795号-1
ghs 京公网安备 11010802042870号
Book学术文献互助
Book学术文献互助群
群 号:604180095
Book学术官方微信