[建立并优化幽门螺杆菌常规耐药检测,促进耐药指导治疗]。

IF 1.6 4区 医学 Q4 GASTROENTEROLOGY & HEPATOLOGY
Zeitschrift fur Gastroenterologie Pub Date : 2025-09-01 Epub Date: 2025-09-11 DOI:10.1055/a-2645-6481
Anke Hildebrandt, Reinhard Bornemann
{"title":"[建立并优化幽门螺杆菌常规耐药检测,促进耐药指导治疗]。","authors":"Anke Hildebrandt, Reinhard Bornemann","doi":"10.1055/a-2645-6481","DOIUrl":null,"url":null,"abstract":"<p><p>The treatment of <i>Helicobacter pylori</i> infection, so far, focussed on empirical antibiotic regimens. Facing increasing resistance dynamics and regionally different resistance patterns, however, resistance testing respectively resistance-guided therapy appears to be more appropriate. This helds not only in order to increase the effectiveness of individual therapy, but also in the sense of antibiotic stewardship. In particular, in the context of predominantly gastroscopic diagnostics, various options for resistance testing using culture and PCR are available. Thus, the optimal resistance-oriented therapy regimens can be derived on an individual basis.</p>","PeriodicalId":23853,"journal":{"name":"Zeitschrift fur Gastroenterologie","volume":"63 9","pages":"922-929"},"PeriodicalIF":1.6000,"publicationDate":"2025-09-01","publicationTypes":"Journal Article","fieldsOfStudy":null,"isOpenAccess":false,"openAccessPdf":"https://www.ncbi.nlm.nih.gov/pmc/articles/PMC12425596/pdf/","citationCount":"0","resultStr":"{\"title\":\"[Establishment and optimization of a routinely resistance testing of Helicobacter pylori to encourage a resistance-guided therapy].\",\"authors\":\"Anke Hildebrandt, Reinhard Bornemann\",\"doi\":\"10.1055/a-2645-6481\",\"DOIUrl\":null,\"url\":null,\"abstract\":\"<p><p>The treatment of <i>Helicobacter pylori</i> infection, so far, focussed on empirical antibiotic regimens. Facing increasing resistance dynamics and regionally different resistance patterns, however, resistance testing respectively resistance-guided therapy appears to be more appropriate. This helds not only in order to increase the effectiveness of individual therapy, but also in the sense of antibiotic stewardship. In particular, in the context of predominantly gastroscopic diagnostics, various options for resistance testing using culture and PCR are available. Thus, the optimal resistance-oriented therapy regimens can be derived on an individual basis.</p>\",\"PeriodicalId\":23853,\"journal\":{\"name\":\"Zeitschrift fur Gastroenterologie\",\"volume\":\"63 9\",\"pages\":\"922-929\"},\"PeriodicalIF\":1.6000,\"publicationDate\":\"2025-09-01\",\"publicationTypes\":\"Journal Article\",\"fieldsOfStudy\":null,\"isOpenAccess\":false,\"openAccessPdf\":\"https://www.ncbi.nlm.nih.gov/pmc/articles/PMC12425596/pdf/\",\"citationCount\":\"0\",\"resultStr\":null,\"platform\":\"Semanticscholar\",\"paperid\":null,\"PeriodicalName\":\"Zeitschrift fur Gastroenterologie\",\"FirstCategoryId\":\"3\",\"ListUrlMain\":\"https://doi.org/10.1055/a-2645-6481\",\"RegionNum\":4,\"RegionCategory\":\"医学\",\"ArticlePicture\":[],\"TitleCN\":null,\"AbstractTextCN\":null,\"PMCID\":null,\"EPubDate\":\"2025/9/11 0:00:00\",\"PubModel\":\"Epub\",\"JCR\":\"Q4\",\"JCRName\":\"GASTROENTEROLOGY & HEPATOLOGY\",\"Score\":null,\"Total\":0}","platform":"Semanticscholar","paperid":null,"PeriodicalName":"Zeitschrift fur Gastroenterologie","FirstCategoryId":"3","ListUrlMain":"https://doi.org/10.1055/a-2645-6481","RegionNum":4,"RegionCategory":"医学","ArticlePicture":[],"TitleCN":null,"AbstractTextCN":null,"PMCID":null,"EPubDate":"2025/9/11 0:00:00","PubModel":"Epub","JCR":"Q4","JCRName":"GASTROENTEROLOGY & HEPATOLOGY","Score":null,"Total":0}
引用次数: 0

摘要

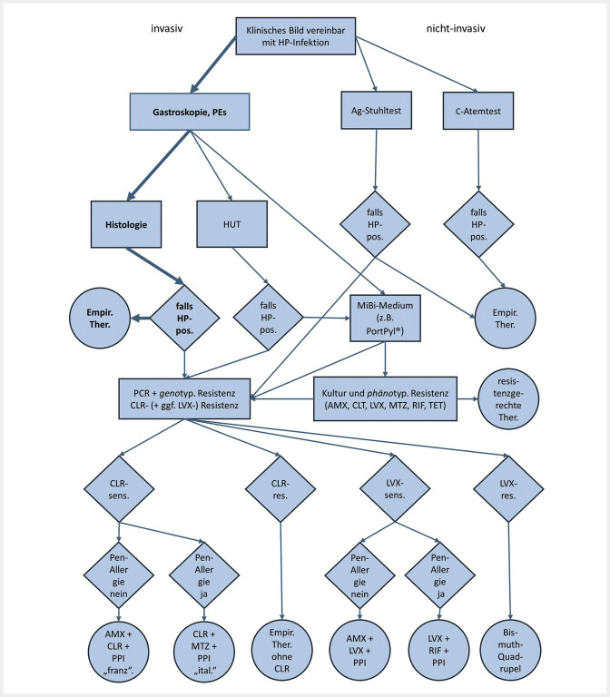
迄今为止,幽门螺杆菌感染的治疗主要集中在经验性抗生素治疗方案上。然而,面对不断增加的耐药动态和不同地区的耐药模式,分别进行耐药检测和耐药引导治疗似乎更为合适。这不仅是为了提高个体治疗的有效性,也是在抗生素管理的意义上。特别是,在主要是胃镜诊断的情况下,使用培养和PCR进行耐药检测的各种选择是可用的。因此,最佳的以耐药性为导向的治疗方案可以根据个人情况而定。
本文章由计算机程序翻译,如有差异,请以英文原文为准。

[Establishment and optimization of a routinely resistance testing of Helicobacter pylori to encourage a resistance-guided therapy].

[Establishment and optimization of a routinely resistance testing of Helicobacter pylori to encourage a resistance-guided therapy].

The treatment of Helicobacter pylori infection, so far, focussed on empirical antibiotic regimens. Facing increasing resistance dynamics and regionally different resistance patterns, however, resistance testing respectively resistance-guided therapy appears to be more appropriate. This helds not only in order to increase the effectiveness of individual therapy, but also in the sense of antibiotic stewardship. In particular, in the context of predominantly gastroscopic diagnostics, various options for resistance testing using culture and PCR are available. Thus, the optimal resistance-oriented therapy regimens can be derived on an individual basis.

求助全文
通过发布文献求助,成功后即可免费获取论文全文。 去求助
来源期刊
Zeitschrift fur Gastroenterologie
Zeitschrift fur Gastroenterologie 医学-胃肠肝病学
CiteScore
1.40
自引率
15.40%
发文量
562
审稿时长
6-12 weeks
期刊介绍: Die Zeitschrift für Gastroenterologie ist seit über 50 Jahren die führende deutsche Fachzeitschrift auf dem Gebiet der Gastroenterologie. Sie richtet sich an Gastroenterologen und alle anderen gastroenterologisch interessierten Ärzte. Als offizielles Organ der Deutschen Gesellschaft für Gastroenterologie, Verdauungs- und Stoffwechselkrankheiten sowie der Österreichischen Gesellschaft für Gastroenterologie und Hepatologie informiert sie zuverlässig und aktuell über die wichtigen Neuerungen und Entwicklungen in der Gastroenterologie.
×
引用
GB/T 7714-2015
复制
MLA
复制
APA
复制
导出至
BibTeX EndNote RefMan NoteFirst NoteExpress
×
提示
您的信息不完整,为了账户安全,请先补充。
现在去补充
×
提示
您因"违规操作"
具体请查看互助需知
我知道了
×
提示
确定
请完成安全验证×
copy
已复制链接
快去分享给好友吧!
我知道了
右上角分享
点击右上角分享
0
联系我们:info@booksci.cn Book学术提供免费学术资源搜索服务,方便国内外学者检索中英文文献。致力于提供最便捷和优质的服务体验。 Copyright © 2023 布克学术 All rights reserved.
京ICP备2023020795号-1
ghs 京公网安备 11010802042870号
Book学术文献互助
Book学术文献互助群
群 号:604180095
Book学术官方微信