瓜类重组自交系的选育及株高、果形相关性状的QTL分析。

IF 3 3区 农林科学 Q1 AGRONOMY
Molecular Breeding Pub Date : 2025-09-09 eCollection Date: 2025-09-01 DOI:10.1007/s11032-025-01592-y
Ying Duan, Kailiang Bo, Qin Shu, Meng Zhang, Yuzi Shi, Yiqun Weng, Changlin Wang
{"title":"瓜类重组自交系的选育及株高、果形相关性状的QTL分析。","authors":"Ying Duan, Kailiang Bo, Qin Shu, Meng Zhang, Yuzi Shi, Yiqun Weng, Changlin Wang","doi":"10.1007/s11032-025-01592-y","DOIUrl":null,"url":null,"abstract":"<p><p>Zucchini (<i>Cucurbita pepo</i> subsp. <i>pepo</i>) stands as an economically vital crop in China. In zucchini breeding, plant architectural patterns and fruit morphological characteristics serve as pivotal traits. In this study, we employed quantitative trait locus (QTL) analysis using recombinant inbred lines (RILs) derived from two distinct inbred lines, JinGL (subsp. <i>ovifera</i>) and HM-S2 (subsp. <i>pepo</i>), in conjunction with a high-density genetic map. Our investigation focused on ten QTLs associated with six horticulturally significant traits, including hypocotyl length (HL), plant height (PH), and four fruit-related traits: fruit length (FL), fruit diameter (FD), fruit shape index (FSI), and fruit weight (FW). The QTLs governing HL and PH were mapped to Chr03/LG10 and named <i>qhl3.1</i> and <i>qph3.1</i>, respectively. The candidate gene <i>Cp4.1LG10g05910</i>/<i>CpDw</i> for <i>qph3.1</i> was successfully identified. Additionally, three novel QTLs related to fruit size and shape were discovered. Among them, <i>qfsi8.1/qfl8.1</i>, demarcated by Marker238258 and Marker240069 on Chromosome 08/Linkage group 17 (Chr08/LG17), is a new major QTL regulating the fruit shape of zucchini. Through genomic insertion-deletion (InDel) and qRT-PCR analyses, we predicted genes within the <i>qfsi8.1/qfl8.1</i> candidate interval, uncovering <i>Cp4.1LG17g02030/CpIAA12</i> and <i>Cp4.1LG17g02010/CpCalB</i> as potential candidate genes. We developed molecular markers tightly linked to <i>qph3.1</i> and <i>qfl8.1</i> and validated them in 171 and 224 <i>Cucurbita pepo</i> germplasms, achieving accuracy rates of 96% and 100%, respectively. This study deepens our understanding of the genetic basis of key traits and provides valuable references for molecular breeding in <i>Cucurbita pepo</i>.</p><p><strong>Supplementary information: </strong>The online version contains supplementary material available at 10.1007/s11032-025-01592-y.</p>","PeriodicalId":18769,"journal":{"name":"Molecular Breeding","volume":"45 9","pages":"74"},"PeriodicalIF":3.0000,"publicationDate":"2025-09-09","publicationTypes":"Journal Article","fieldsOfStudy":null,"isOpenAccess":false,"openAccessPdf":"https://www.ncbi.nlm.nih.gov/pmc/articles/PMC12420555/pdf/","citationCount":"0","resultStr":"{\"title\":\"Development of recombinant inbred lines and QTL analysis of plant height and fruit shape-related traits in <i>Cucurbita pepo</i> L.\",\"authors\":\"Ying Duan, Kailiang Bo, Qin Shu, Meng Zhang, Yuzi Shi, Yiqun Weng, Changlin Wang\",\"doi\":\"10.1007/s11032-025-01592-y\",\"DOIUrl\":null,\"url\":null,\"abstract\":\"<p><p>Zucchini (<i>Cucurbita pepo</i> subsp. <i>pepo</i>) stands as an economically vital crop in China. In zucchini breeding, plant architectural patterns and fruit morphological characteristics serve as pivotal traits. In this study, we employed quantitative trait locus (QTL) analysis using recombinant inbred lines (RILs) derived from two distinct inbred lines, JinGL (subsp. <i>ovifera</i>) and HM-S2 (subsp. <i>pepo</i>), in conjunction with a high-density genetic map. Our investigation focused on ten QTLs associated with six horticulturally significant traits, including hypocotyl length (HL), plant height (PH), and four fruit-related traits: fruit length (FL), fruit diameter (FD), fruit shape index (FSI), and fruit weight (FW). The QTLs governing HL and PH were mapped to Chr03/LG10 and named <i>qhl3.1</i> and <i>qph3.1</i>, respectively. The candidate gene <i>Cp4.1LG10g05910</i>/<i>CpDw</i> for <i>qph3.1</i> was successfully identified. Additionally, three novel QTLs related to fruit size and shape were discovered. Among them, <i>qfsi8.1/qfl8.1</i>, demarcated by Marker238258 and Marker240069 on Chromosome 08/Linkage group 17 (Chr08/LG17), is a new major QTL regulating the fruit shape of zucchini. Through genomic insertion-deletion (InDel) and qRT-PCR analyses, we predicted genes within the <i>qfsi8.1/qfl8.1</i> candidate interval, uncovering <i>Cp4.1LG17g02030/CpIAA12</i> and <i>Cp4.1LG17g02010/CpCalB</i> as potential candidate genes. We developed molecular markers tightly linked to <i>qph3.1</i> and <i>qfl8.1</i> and validated them in 171 and 224 <i>Cucurbita pepo</i> germplasms, achieving accuracy rates of 96% and 100%, respectively. This study deepens our understanding of the genetic basis of key traits and provides valuable references for molecular breeding in <i>Cucurbita pepo</i>.</p><p><strong>Supplementary information: </strong>The online version contains supplementary material available at 10.1007/s11032-025-01592-y.</p>\",\"PeriodicalId\":18769,\"journal\":{\"name\":\"Molecular Breeding\",\"volume\":\"45 9\",\"pages\":\"74\"},\"PeriodicalIF\":3.0000,\"publicationDate\":\"2025-09-09\",\"publicationTypes\":\"Journal Article\",\"fieldsOfStudy\":null,\"isOpenAccess\":false,\"openAccessPdf\":\"https://www.ncbi.nlm.nih.gov/pmc/articles/PMC12420555/pdf/\",\"citationCount\":\"0\",\"resultStr\":null,\"platform\":\"Semanticscholar\",\"paperid\":null,\"PeriodicalName\":\"Molecular Breeding\",\"FirstCategoryId\":\"97\",\"ListUrlMain\":\"https://doi.org/10.1007/s11032-025-01592-y\",\"RegionNum\":3,\"RegionCategory\":\"农林科学\",\"ArticlePicture\":[],\"TitleCN\":null,\"AbstractTextCN\":null,\"PMCID\":null,\"EPubDate\":\"2025/9/1 0:00:00\",\"PubModel\":\"eCollection\",\"JCR\":\"Q1\",\"JCRName\":\"AGRONOMY\",\"Score\":null,\"Total\":0}","platform":"Semanticscholar","paperid":null,"PeriodicalName":"Molecular Breeding","FirstCategoryId":"97","ListUrlMain":"https://doi.org/10.1007/s11032-025-01592-y","RegionNum":3,"RegionCategory":"农林科学","ArticlePicture":[],"TitleCN":null,"AbstractTextCN":null,"PMCID":null,"EPubDate":"2025/9/1 0:00:00","PubModel":"eCollection","JCR":"Q1","JCRName":"AGRONOMY","Score":null,"Total":0}
引用次数: 0

摘要

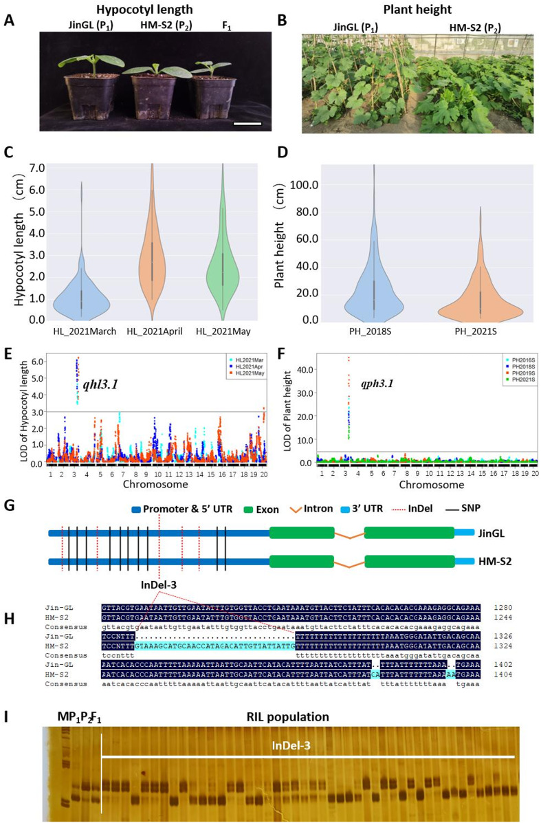
西葫芦(Cucurbita pepo亚种)稻谷在中国是一种重要的经济作物。在西葫芦育种中,植株建筑形态和果实形态特征是关键性状。在本研究中,我们利用两个不同自交系JinGL (subsp.)的重组自交系(RILs)进行了数量性状位点(QTL)分析。ovifera)和HM-S2 (subsp。Pepo),并结合高密度基因图谱。本研究重点分析了与6个园艺显著性状相关的10个qtl,包括下胚轴长度(HL)、株高(PH)和果实长度(FL)、果实直径(FD)、果实形状指数(FSI)和果实质量(FW)。将控制HL和PH的qtl定位到Chr03/LG10,分别命名为qhl3.1和qph3.1。成功鉴定出qph3.1的候选基因Cp4.1LG10g05910/CpDw。此外,还发现了3个与果实大小和形状相关的新qtl。其中,qfsi8.1/qfl8.1是调控西葫芦果实形状的一个新的主要QTL,位于第08染色体/连锁群17 (Chr08/LG17)上,标记为238258和240069。通过基因组插入-删除(InDel)和qRT-PCR分析,我们预测了qfsi8.1/qfl8.1候选区间内的基因,发现Cp4.1LG17g02030/CpIAA12和Cp4.1LG17g02010/CpCalB是潜在的候选基因。我们开发了与qph3.1和qfl8.1紧密连锁的分子标记,分别在171份和224份葫芦种质中进行了验证,准确率分别为96%和100%。该研究加深了我们对瓜类关键性状遗传基础的认识,为瓜类分子育种提供了有价值的参考。补充资料:在线版本提供补充资料,网址为10.1007/s11032-025-01592-y。
本文章由计算机程序翻译,如有差异,请以英文原文为准。

Development of recombinant inbred lines and QTL analysis of plant height and fruit shape-related traits in <i>Cucurbita pepo</i> L.

Development of recombinant inbred lines and QTL analysis of plant height and fruit shape-related traits in <i>Cucurbita pepo</i> L.

Development of recombinant inbred lines and QTL analysis of plant height and fruit shape-related traits in <i>Cucurbita pepo</i> L.

Development of recombinant inbred lines and QTL analysis of plant height and fruit shape-related traits in Cucurbita pepo L.

Zucchini (Cucurbita pepo subsp. pepo) stands as an economically vital crop in China. In zucchini breeding, plant architectural patterns and fruit morphological characteristics serve as pivotal traits. In this study, we employed quantitative trait locus (QTL) analysis using recombinant inbred lines (RILs) derived from two distinct inbred lines, JinGL (subsp. ovifera) and HM-S2 (subsp. pepo), in conjunction with a high-density genetic map. Our investigation focused on ten QTLs associated with six horticulturally significant traits, including hypocotyl length (HL), plant height (PH), and four fruit-related traits: fruit length (FL), fruit diameter (FD), fruit shape index (FSI), and fruit weight (FW). The QTLs governing HL and PH were mapped to Chr03/LG10 and named qhl3.1 and qph3.1, respectively. The candidate gene Cp4.1LG10g05910/CpDw for qph3.1 was successfully identified. Additionally, three novel QTLs related to fruit size and shape were discovered. Among them, qfsi8.1/qfl8.1, demarcated by Marker238258 and Marker240069 on Chromosome 08/Linkage group 17 (Chr08/LG17), is a new major QTL regulating the fruit shape of zucchini. Through genomic insertion-deletion (InDel) and qRT-PCR analyses, we predicted genes within the qfsi8.1/qfl8.1 candidate interval, uncovering Cp4.1LG17g02030/CpIAA12 and Cp4.1LG17g02010/CpCalB as potential candidate genes. We developed molecular markers tightly linked to qph3.1 and qfl8.1 and validated them in 171 and 224 Cucurbita pepo germplasms, achieving accuracy rates of 96% and 100%, respectively. This study deepens our understanding of the genetic basis of key traits and provides valuable references for molecular breeding in Cucurbita pepo.

Supplementary information: The online version contains supplementary material available at 10.1007/s11032-025-01592-y.

求助全文
通过发布文献求助,成功后即可免费获取论文全文。 去求助
来源期刊
Molecular Breeding
Molecular Breeding 农林科学-农艺学
CiteScore
5.60
自引率
6.50%
发文量
67
审稿时长
1.5 months
期刊介绍: Molecular Breeding is an international journal publishing papers on applications of plant molecular biology, i.e., research most likely leading to practical applications. The practical applications might relate to the Developing as well as the industrialised World and have demonstrable benefits for the seed industry, farmers, processing industry, the environment and the consumer. All papers published should contribute to the understanding and progress of modern plant breeding, encompassing the scientific disciplines of molecular biology, biochemistry, genetics, physiology, pathology, plant breeding, and ecology among others. Molecular Breeding welcomes the following categories of papers: full papers, short communications, papers describing novel methods and review papers. All submission will be subject to peer review ensuring the highest possible scientific quality standards. Molecular Breeding core areas: Molecular Breeding will consider manuscripts describing contemporary methods of molecular genetics and genomic analysis, structural and functional genomics in crops, proteomics and metabolic profiling, abiotic stress and field evaluation of transgenic crops containing particular traits. Manuscripts on marker assisted breeding are also of major interest, in particular novel approaches and new results of marker assisted breeding, QTL cloning, integration of conventional and marker assisted breeding, and QTL studies in crop plants.
×
引用
GB/T 7714-2015
复制
MLA
复制
APA
复制
导出至
BibTeX EndNote RefMan NoteFirst NoteExpress
×
提示
您的信息不完整,为了账户安全,请先补充。
现在去补充
×
提示
您因"违规操作"
具体请查看互助需知
我知道了
×
提示
确定
请完成安全验证×
copy
已复制链接
快去分享给好友吧!
我知道了
右上角分享
点击右上角分享
0
联系我们:info@booksci.cn Book学术提供免费学术资源搜索服务,方便国内外学者检索中英文文献。致力于提供最便捷和优质的服务体验。 Copyright © 2023 布克学术 All rights reserved.
京ICP备2023020795号-1
ghs 京公网安备 11010802042870号
Book学术文献互助
Book学术文献互助群
群 号:604180095
Book学术官方微信