通过增强解毒途径减轻长双歧杆菌Z1对甲基乙二醛诱导的神经元- 2a细胞糖毒性

IF 3.1 4区 生物学 Q3 BIOTECHNOLOGY & APPLIED MICROBIOLOGY
Seong-Min Hong, Su-Hyun Kim, Jae-Hyuk Lee, Choong-Hwan Lee, Dong-Hyun Kim, Sun Yeou Kim
{"title":"通过增强解毒途径减轻长双歧杆菌Z1对甲基乙二醛诱导的神经元- 2a细胞糖毒性","authors":"Seong-Min Hong, Su-Hyun Kim, Jae-Hyuk Lee, Choong-Hwan Lee, Dong-Hyun Kim, Sun Yeou Kim","doi":"10.4014/jmb.2504.04018","DOIUrl":null,"url":null,"abstract":"<p><p>Methylglyoxal (MGO), a reactive byproduct of microbial metabolism, contributes to neurodegeneration and may be further exacerbated by gut dysbiosis. Probiotic strategies that restore microbial balance and barrier integrity thus represent a promising therapeutic approach. In this study, we explored the neuroprotective potential of the probiotic strain <i>Bifidobacterium longum</i> Z1 (<i>B. longum</i> Z1) in MGO-challenged mouse neuronal cells (N2a). <i>B. longum</i> Z1 treatment effectively reduced apoptosis and reactive oxygen species (ROS) production, indicating its substantial neuroprotective activity. Mechanistically, <i>B. longum</i> Z1 treatment downregulated apoptotic signaling pathways involving mitogen-activated protein kinases (MAPKs) and nuclear factor kappa-light-chain-enhancer of activated B cells (NF-κB). Furthermore, <i>B. longum</i> Z1 enhanced cellular detoxification through activation of the glyoxalase system and bolstered antioxidant defenses <i>via</i> induction of nuclear factor erythroid 2-related factor 2 (Nrf2) and heme oxygenase-1 (HO-1). Metabolite analysis identified bioactive compounds within <i>B. longum</i> Z1, notably tryptophan, which exhibited a high affinity for MGO and modulated the expression of apoptosis-related proteins. Our findings indicate that <i>B. longum</i> Z1 and its microbial bioactive metabolites, including tryptophan, may serve as potential nutraceutical candidates for neuroprotection against glycotoxins such as MGO.</p>","PeriodicalId":16481,"journal":{"name":"Journal of microbiology and biotechnology","volume":"35 ","pages":"e2504018"},"PeriodicalIF":3.1000,"publicationDate":"2025-09-11","publicationTypes":"Journal Article","fieldsOfStudy":null,"isOpenAccess":false,"openAccessPdf":"https://www.ncbi.nlm.nih.gov/pmc/articles/PMC12438956/pdf/","citationCount":"0","resultStr":"{\"title\":\"Mitigation of <i>Bifidobacterium longum</i> Z1 on Methylglyoxal-Induced Glycotoxicity in Neuron-2A Cells by Enhancing Detoxification Pathways.\",\"authors\":\"Seong-Min Hong, Su-Hyun Kim, Jae-Hyuk Lee, Choong-Hwan Lee, Dong-Hyun Kim, Sun Yeou Kim\",\"doi\":\"10.4014/jmb.2504.04018\",\"DOIUrl\":null,\"url\":null,\"abstract\":\"<p><p>Methylglyoxal (MGO), a reactive byproduct of microbial metabolism, contributes to neurodegeneration and may be further exacerbated by gut dysbiosis. Probiotic strategies that restore microbial balance and barrier integrity thus represent a promising therapeutic approach. In this study, we explored the neuroprotective potential of the probiotic strain <i>Bifidobacterium longum</i> Z1 (<i>B. longum</i> Z1) in MGO-challenged mouse neuronal cells (N2a). <i>B. longum</i> Z1 treatment effectively reduced apoptosis and reactive oxygen species (ROS) production, indicating its substantial neuroprotective activity. Mechanistically, <i>B. longum</i> Z1 treatment downregulated apoptotic signaling pathways involving mitogen-activated protein kinases (MAPKs) and nuclear factor kappa-light-chain-enhancer of activated B cells (NF-κB). Furthermore, <i>B. longum</i> Z1 enhanced cellular detoxification through activation of the glyoxalase system and bolstered antioxidant defenses <i>via</i> induction of nuclear factor erythroid 2-related factor 2 (Nrf2) and heme oxygenase-1 (HO-1). Metabolite analysis identified bioactive compounds within <i>B. longum</i> Z1, notably tryptophan, which exhibited a high affinity for MGO and modulated the expression of apoptosis-related proteins. Our findings indicate that <i>B. longum</i> Z1 and its microbial bioactive metabolites, including tryptophan, may serve as potential nutraceutical candidates for neuroprotection against glycotoxins such as MGO.</p>\",\"PeriodicalId\":16481,\"journal\":{\"name\":\"Journal of microbiology and biotechnology\",\"volume\":\"35 \",\"pages\":\"e2504018\"},\"PeriodicalIF\":3.1000,\"publicationDate\":\"2025-09-11\",\"publicationTypes\":\"Journal Article\",\"fieldsOfStudy\":null,\"isOpenAccess\":false,\"openAccessPdf\":\"https://www.ncbi.nlm.nih.gov/pmc/articles/PMC12438956/pdf/\",\"citationCount\":\"0\",\"resultStr\":null,\"platform\":\"Semanticscholar\",\"paperid\":null,\"PeriodicalName\":\"Journal of microbiology and biotechnology\",\"FirstCategoryId\":\"5\",\"ListUrlMain\":\"https://doi.org/10.4014/jmb.2504.04018\",\"RegionNum\":4,\"RegionCategory\":\"生物学\",\"ArticlePicture\":[],\"TitleCN\":null,\"AbstractTextCN\":null,\"PMCID\":null,\"EPubDate\":\"\",\"PubModel\":\"\",\"JCR\":\"Q3\",\"JCRName\":\"BIOTECHNOLOGY & APPLIED MICROBIOLOGY\",\"Score\":null,\"Total\":0}","platform":"Semanticscholar","paperid":null,"PeriodicalName":"Journal of microbiology and biotechnology","FirstCategoryId":"5","ListUrlMain":"https://doi.org/10.4014/jmb.2504.04018","RegionNum":4,"RegionCategory":"生物学","ArticlePicture":[],"TitleCN":null,"AbstractTextCN":null,"PMCID":null,"EPubDate":"","PubModel":"","JCR":"Q3","JCRName":"BIOTECHNOLOGY & APPLIED MICROBIOLOGY","Score":null,"Total":0}
引用次数: 0

摘要

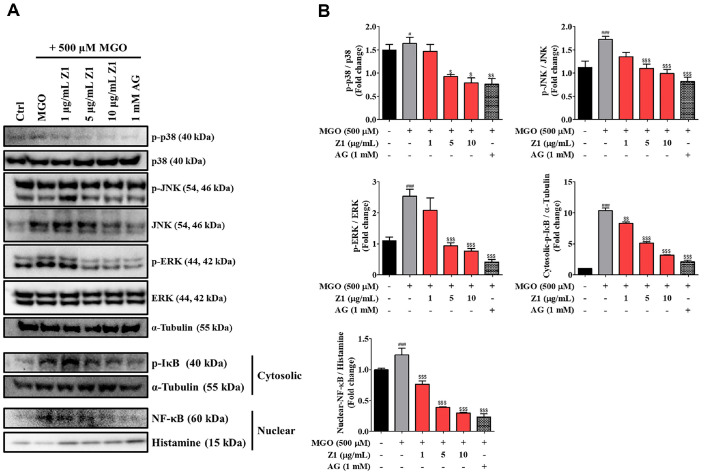
甲基乙二醛(MGO)是微生物代谢的一种反应性副产物,有助于神经变性,并可能因肠道生态失调而进一步加剧。益生菌策略,恢复微生物平衡和屏障完整性,因此代表了一个有前途的治疗方法。在这项研究中,我们探索了益生菌菌株长双歧杆菌Z1 (B. longum Z1)在mgo攻击小鼠神经元细胞(N2a)中的神经保护潜力。B. longum Z1处理能有效减少细胞凋亡和活性氧(ROS)的产生,表明其具有重要的神经保护作用。从机制上说,长叶参Z1处理下调了凋亡信号通路,包括活化B细胞的丝裂原活化蛋白激酶(MAPKs)和核因子κ轻链增强子(NF-κB)。此外,B. longum Z1通过激活乙二醛酶系统增强细胞解毒,并通过诱导核因子-红细胞2相关因子- 2 (Nrf2)和血红素加氧酶-1 (HO-1)增强抗氧化防御。代谢物分析鉴定出长叶梭菌Z1中的生物活性化合物,特别是色氨酸,它对MGO具有高亲和力,并调节凋亡相关蛋白的表达。我们的研究结果表明,长芽孢杆菌Z1及其微生物活性代谢物,包括色氨酸,可能作为潜在的营养保健品,具有抗糖毒素(如MGO)的神经保护作用。
本文章由计算机程序翻译,如有差异,请以英文原文为准。

Mitigation of <i>Bifidobacterium longum</i> Z1 on Methylglyoxal-Induced Glycotoxicity in Neuron-2A Cells by Enhancing Detoxification Pathways.

Mitigation of <i>Bifidobacterium longum</i> Z1 on Methylglyoxal-Induced Glycotoxicity in Neuron-2A Cells by Enhancing Detoxification Pathways.

Mitigation of <i>Bifidobacterium longum</i> Z1 on Methylglyoxal-Induced Glycotoxicity in Neuron-2A Cells by Enhancing Detoxification Pathways.

Mitigation of Bifidobacterium longum Z1 on Methylglyoxal-Induced Glycotoxicity in Neuron-2A Cells by Enhancing Detoxification Pathways.

Methylglyoxal (MGO), a reactive byproduct of microbial metabolism, contributes to neurodegeneration and may be further exacerbated by gut dysbiosis. Probiotic strategies that restore microbial balance and barrier integrity thus represent a promising therapeutic approach. In this study, we explored the neuroprotective potential of the probiotic strain Bifidobacterium longum Z1 (B. longum Z1) in MGO-challenged mouse neuronal cells (N2a). B. longum Z1 treatment effectively reduced apoptosis and reactive oxygen species (ROS) production, indicating its substantial neuroprotective activity. Mechanistically, B. longum Z1 treatment downregulated apoptotic signaling pathways involving mitogen-activated protein kinases (MAPKs) and nuclear factor kappa-light-chain-enhancer of activated B cells (NF-κB). Furthermore, B. longum Z1 enhanced cellular detoxification through activation of the glyoxalase system and bolstered antioxidant defenses via induction of nuclear factor erythroid 2-related factor 2 (Nrf2) and heme oxygenase-1 (HO-1). Metabolite analysis identified bioactive compounds within B. longum Z1, notably tryptophan, which exhibited a high affinity for MGO and modulated the expression of apoptosis-related proteins. Our findings indicate that B. longum Z1 and its microbial bioactive metabolites, including tryptophan, may serve as potential nutraceutical candidates for neuroprotection against glycotoxins such as MGO.

求助全文
通过发布文献求助,成功后即可免费获取论文全文。 去求助
来源期刊
Journal of microbiology and biotechnology
Journal of microbiology and biotechnology BIOTECHNOLOGY & APPLIED MICROBIOLOGY-MICROBIOLOGY
CiteScore
5.50
自引率
3.60%
发文量
151
审稿时长
2 months
期刊介绍: The Journal of Microbiology and Biotechnology (JMB) is a monthly international journal devoted to the advancement and dissemination of scientific knowledge pertaining to microbiology, biotechnology, and related academic disciplines. It covers various scientific and technological aspects of Molecular and Cellular Microbiology, Environmental Microbiology and Biotechnology, Food Biotechnology, and Biotechnology and Bioengineering (subcategories are listed below). Launched in March 1991, the JMB is published by the Korean Society for Microbiology and Biotechnology (KMB) and distributed worldwide.
×
引用
GB/T 7714-2015
复制
MLA
复制
APA
复制
导出至
BibTeX EndNote RefMan NoteFirst NoteExpress
×
提示
您的信息不完整,为了账户安全,请先补充。
现在去补充
×
提示
您因"违规操作"
具体请查看互助需知
我知道了
×
提示
确定
请完成安全验证×
copy
已复制链接
快去分享给好友吧!
我知道了
右上角分享
点击右上角分享
0
联系我们:info@booksci.cn Book学术提供免费学术资源搜索服务,方便国内外学者检索中英文文献。致力于提供最便捷和优质的服务体验。 Copyright © 2023 布克学术 All rights reserved.
京ICP备2023020795号-1
ghs 京公网安备 11010802042870号
Book学术文献互助
Book学术文献互助群
群 号:604180095
Book学术官方微信