揭开精油的神秘面纱:它们的抗菌特性和作为天然食品防腐剂的潜力的综述。

IF 4.9 3区 生物学 Q1 BIOLOGY
EXCLI Journal Pub Date : 2025-07-17 eCollection Date: 2025-01-01 DOI:10.17179/excli2025-8439
Hanen Falleh
{"title":"揭开精油的神秘面纱:它们的抗菌特性和作为天然食品防腐剂的潜力的综述。","authors":"Hanen Falleh","doi":"10.17179/excli2025-8439","DOIUrl":null,"url":null,"abstract":"<p><p>This review delves into the antimicrobial potential of essential oils (EOs), focusing on their mechanisms of action against foodborne pathogens and their applications as natural food preservatives. EOs, derived from aromatic plants, are complex mixtures of volatile compounds, primarily terpenes, terpenoids, and phenolic compounds, which exhibit potent antimicrobial properties. These bioactive compounds disrupt bacterial cell membranes, increase permeability, and induce leakage of intracellular components, leading to cell death. Additionally, EOs inhibit energy production by depleting ATP levels, disrupting the tricarboxylic acid cycle, and impairing cellular respiration. They also generate reactive oxygen species (ROS), causing oxidative stress and damaging bacterial DNA, proteins, and lipids. Furthermore, EOs interfere with quorum sensing and biofilm formation, reducing bacterial virulence and resistance. Despite their efficacy, challenges such as strong flavors, poor solubility, and environmental sensitivity limit their direct application. To address these issues, encapsulation techniques, such as nanoemulsions and active packaging, have been developed to enhance the stability and controlled release of EOs. For instance, nanoencapsulation of thyme and cinnamon EOs has significantly improved their antimicrobial efficacy in food products like milk and minced meat. By harnessing the multifaceted mechanisms of EOs, this review underscores their potential as sustainable and effective natural preservatives to combat foodborne pathogens and improve food safety. See also the graphical abstract(Fig. 1).</p>","PeriodicalId":12247,"journal":{"name":"EXCLI Journal","volume":"24 ","pages":"828-850"},"PeriodicalIF":4.9000,"publicationDate":"2025-07-17","publicationTypes":"Journal Article","fieldsOfStudy":null,"isOpenAccess":false,"openAccessPdf":"https://www.ncbi.nlm.nih.gov/pmc/articles/PMC12419452/pdf/","citationCount":"0","resultStr":"{\"title\":\"Demystifying the power of essential oils: a review of their antibacterial properties and potential as natural food preservatives.\",\"authors\":\"Hanen Falleh\",\"doi\":\"10.17179/excli2025-8439\",\"DOIUrl\":null,\"url\":null,\"abstract\":\"<p><p>This review delves into the antimicrobial potential of essential oils (EOs), focusing on their mechanisms of action against foodborne pathogens and their applications as natural food preservatives. EOs, derived from aromatic plants, are complex mixtures of volatile compounds, primarily terpenes, terpenoids, and phenolic compounds, which exhibit potent antimicrobial properties. These bioactive compounds disrupt bacterial cell membranes, increase permeability, and induce leakage of intracellular components, leading to cell death. Additionally, EOs inhibit energy production by depleting ATP levels, disrupting the tricarboxylic acid cycle, and impairing cellular respiration. They also generate reactive oxygen species (ROS), causing oxidative stress and damaging bacterial DNA, proteins, and lipids. Furthermore, EOs interfere with quorum sensing and biofilm formation, reducing bacterial virulence and resistance. Despite their efficacy, challenges such as strong flavors, poor solubility, and environmental sensitivity limit their direct application. To address these issues, encapsulation techniques, such as nanoemulsions and active packaging, have been developed to enhance the stability and controlled release of EOs. For instance, nanoencapsulation of thyme and cinnamon EOs has significantly improved their antimicrobial efficacy in food products like milk and minced meat. By harnessing the multifaceted mechanisms of EOs, this review underscores their potential as sustainable and effective natural preservatives to combat foodborne pathogens and improve food safety. See also the graphical abstract(Fig. 1).</p>\",\"PeriodicalId\":12247,\"journal\":{\"name\":\"EXCLI Journal\",\"volume\":\"24 \",\"pages\":\"828-850\"},\"PeriodicalIF\":4.9000,\"publicationDate\":\"2025-07-17\",\"publicationTypes\":\"Journal Article\",\"fieldsOfStudy\":null,\"isOpenAccess\":false,\"openAccessPdf\":\"https://www.ncbi.nlm.nih.gov/pmc/articles/PMC12419452/pdf/\",\"citationCount\":\"0\",\"resultStr\":null,\"platform\":\"Semanticscholar\",\"paperid\":null,\"PeriodicalName\":\"EXCLI Journal\",\"FirstCategoryId\":\"99\",\"ListUrlMain\":\"https://doi.org/10.17179/excli2025-8439\",\"RegionNum\":3,\"RegionCategory\":\"生物学\",\"ArticlePicture\":[],\"TitleCN\":null,\"AbstractTextCN\":null,\"PMCID\":null,\"EPubDate\":\"2025/1/1 0:00:00\",\"PubModel\":\"eCollection\",\"JCR\":\"Q1\",\"JCRName\":\"BIOLOGY\",\"Score\":null,\"Total\":0}","platform":"Semanticscholar","paperid":null,"PeriodicalName":"EXCLI Journal","FirstCategoryId":"99","ListUrlMain":"https://doi.org/10.17179/excli2025-8439","RegionNum":3,"RegionCategory":"生物学","ArticlePicture":[],"TitleCN":null,"AbstractTextCN":null,"PMCID":null,"EPubDate":"2025/1/1 0:00:00","PubModel":"eCollection","JCR":"Q1","JCRName":"BIOLOGY","Score":null,"Total":0}
引用次数: 0

摘要

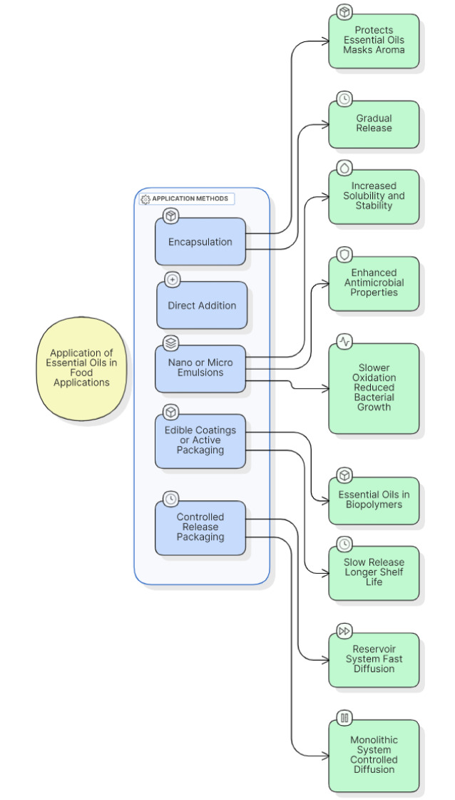
本文综述了精油的抗菌潜力,重点介绍了精油对食源性病原体的作用机制及其作为天然食品防腐剂的应用。精油来源于芳香植物,是挥发性化合物的复杂混合物,主要是萜烯、萜类和酚类化合物,具有有效的抗菌特性。这些生物活性化合物破坏细菌细胞膜,增加渗透性,诱导细胞内成分渗漏,导致细胞死亡。此外,EOs通过消耗ATP水平、破坏三羧酸循环和损害细胞呼吸来抑制能量产生。它们还会产生活性氧(ROS),引起氧化应激,破坏细菌DNA、蛋白质和脂质。此外,EOs干扰群体感应和生物膜的形成,降低细菌的毒力和耐药性。尽管它们的功效,挑战,如强烈的味道,溶解度差,和环境敏感性限制了它们的直接应用。为了解决这些问题,纳米乳液和活性包装等封装技术已经被开发出来,以提高EOs的稳定性和控释。例如,百里香和肉桂精油的纳米胶囊显著提高了它们在牛奶和肉末等食品中的抗菌功效。通过利用外源性有机食品的多方面机制,本综述强调了它们作为可持续和有效的天然防腐剂的潜力,以对抗食源性病原体和改善食品安全。另见图解摘要(图1)。1).
本文章由计算机程序翻译,如有差异,请以英文原文为准。

Demystifying the power of essential oils: a review of their antibacterial properties and potential as natural food preservatives.

Demystifying the power of essential oils: a review of their antibacterial properties and potential as natural food preservatives.

Demystifying the power of essential oils: a review of their antibacterial properties and potential as natural food preservatives.

Demystifying the power of essential oils: a review of their antibacterial properties and potential as natural food preservatives.

This review delves into the antimicrobial potential of essential oils (EOs), focusing on their mechanisms of action against foodborne pathogens and their applications as natural food preservatives. EOs, derived from aromatic plants, are complex mixtures of volatile compounds, primarily terpenes, terpenoids, and phenolic compounds, which exhibit potent antimicrobial properties. These bioactive compounds disrupt bacterial cell membranes, increase permeability, and induce leakage of intracellular components, leading to cell death. Additionally, EOs inhibit energy production by depleting ATP levels, disrupting the tricarboxylic acid cycle, and impairing cellular respiration. They also generate reactive oxygen species (ROS), causing oxidative stress and damaging bacterial DNA, proteins, and lipids. Furthermore, EOs interfere with quorum sensing and biofilm formation, reducing bacterial virulence and resistance. Despite their efficacy, challenges such as strong flavors, poor solubility, and environmental sensitivity limit their direct application. To address these issues, encapsulation techniques, such as nanoemulsions and active packaging, have been developed to enhance the stability and controlled release of EOs. For instance, nanoencapsulation of thyme and cinnamon EOs has significantly improved their antimicrobial efficacy in food products like milk and minced meat. By harnessing the multifaceted mechanisms of EOs, this review underscores their potential as sustainable and effective natural preservatives to combat foodborne pathogens and improve food safety. See also the graphical abstract(Fig. 1).

求助全文
通过发布文献求助,成功后即可免费获取论文全文。 去求助
来源期刊
EXCLI Journal
EXCLI Journal BIOLOGY-
CiteScore
8.00
自引率
2.20%
发文量
65
审稿时长
6-12 weeks
期刊介绍: EXCLI Journal publishes original research reports, authoritative reviews and case reports of experimental and clinical sciences. The journal is particularly keen to keep a broad view of science and technology, and therefore welcomes papers which bridge disciplines and may not suit the narrow specialism of other journals. Although the general emphasis is on biological sciences, studies from the following fields are explicitly encouraged (alphabetical order): aging research, behavioral sciences, biochemistry, cell biology, chemistry including analytical chemistry, clinical and preclinical studies, drug development, environmental health, ergonomics, forensic medicine, genetics, hepatology and gastroenterology, immunology, neurosciences, occupational medicine, oncology and cancer research, pharmacology, proteomics, psychiatric research, psychology, systems biology, toxicology
×
引用
GB/T 7714-2015
复制
MLA
复制
APA
复制
导出至
BibTeX EndNote RefMan NoteFirst NoteExpress
×
提示
您的信息不完整,为了账户安全,请先补充。
现在去补充
×
提示
您因"违规操作"
具体请查看互助需知
我知道了
×
提示
确定
请完成安全验证×
copy
已复制链接
快去分享给好友吧!
我知道了
右上角分享
点击右上角分享
0
联系我们:info@booksci.cn Book学术提供免费学术资源搜索服务,方便国内外学者检索中英文文献。致力于提供最便捷和优质的服务体验。 Copyright © 2023 布克学术 All rights reserved.
京ICP备2023020795号-1
ghs 京公网安备 11010802042870号
Book学术文献互助
Book学术文献互助群
群 号:604180095
Book学术官方微信