眼周填充物注射后脑静脉血栓形成1例报告并文献复习。

IF 0.9 Q4 CLINICAL NEUROLOGY
Case Reports in Neurological Medicine Pub Date : 2025-09-03 eCollection Date: 2025-01-01 DOI:10.1155/crnm/9363655
Reza Asgari, Mohammadamin Bazzazan, Fateme Jafari, Hossein Mozhdehipanah
{"title":"眼周填充物注射后脑静脉血栓形成1例报告并文献复习。","authors":"Reza Asgari, Mohammadamin Bazzazan, Fateme Jafari, Hossein Mozhdehipanah","doi":"10.1155/crnm/9363655","DOIUrl":null,"url":null,"abstract":"<p><p><b>Purpose:</b> To evaluate the effect of periocular filler injection on the incidence of cerebral venous thrombosis (CVT). <b>Case Report:</b> A 41-year-old woman without a prior medical history experienced a severe headache and subsequent seizures following an eye filler injection. Diagnosis of CVT was confirmed through brain magnetic resonance venography (MRV), revealing thrombosis in the left transverse and upper sagittal sinuses. The patient was treated with intravenous heparin and oral warfarin, leading to improvement and discharge in good condition after 10 days of hospitalization. <b>Conclusion:</b> This case underscores the potential risk of CVT following periocular filler injections, emphasizing the need for awareness and preventive measures among medical professionals.</p>","PeriodicalId":9615,"journal":{"name":"Case Reports in Neurological Medicine","volume":"2025 ","pages":"9363655"},"PeriodicalIF":0.9000,"publicationDate":"2025-09-03","publicationTypes":"Journal Article","fieldsOfStudy":null,"isOpenAccess":false,"openAccessPdf":"https://www.ncbi.nlm.nih.gov/pmc/articles/PMC12422856/pdf/","citationCount":"0","resultStr":"{\"title\":\"Cerebral Venous Thrombosis Following Periocular Filler Injection-A Case Report and Review of Literature.\",\"authors\":\"Reza Asgari, Mohammadamin Bazzazan, Fateme Jafari, Hossein Mozhdehipanah\",\"doi\":\"10.1155/crnm/9363655\",\"DOIUrl\":null,\"url\":null,\"abstract\":\"<p><p><b>Purpose:</b> To evaluate the effect of periocular filler injection on the incidence of cerebral venous thrombosis (CVT). <b>Case Report:</b> A 41-year-old woman without a prior medical history experienced a severe headache and subsequent seizures following an eye filler injection. Diagnosis of CVT was confirmed through brain magnetic resonance venography (MRV), revealing thrombosis in the left transverse and upper sagittal sinuses. The patient was treated with intravenous heparin and oral warfarin, leading to improvement and discharge in good condition after 10 days of hospitalization. <b>Conclusion:</b> This case underscores the potential risk of CVT following periocular filler injections, emphasizing the need for awareness and preventive measures among medical professionals.</p>\",\"PeriodicalId\":9615,\"journal\":{\"name\":\"Case Reports in Neurological Medicine\",\"volume\":\"2025 \",\"pages\":\"9363655\"},\"PeriodicalIF\":0.9000,\"publicationDate\":\"2025-09-03\",\"publicationTypes\":\"Journal Article\",\"fieldsOfStudy\":null,\"isOpenAccess\":false,\"openAccessPdf\":\"https://www.ncbi.nlm.nih.gov/pmc/articles/PMC12422856/pdf/\",\"citationCount\":\"0\",\"resultStr\":null,\"platform\":\"Semanticscholar\",\"paperid\":null,\"PeriodicalName\":\"Case Reports in Neurological Medicine\",\"FirstCategoryId\":\"1085\",\"ListUrlMain\":\"https://doi.org/10.1155/crnm/9363655\",\"RegionNum\":0,\"RegionCategory\":null,\"ArticlePicture\":[],\"TitleCN\":null,\"AbstractTextCN\":null,\"PMCID\":null,\"EPubDate\":\"2025/1/1 0:00:00\",\"PubModel\":\"eCollection\",\"JCR\":\"Q4\",\"JCRName\":\"CLINICAL NEUROLOGY\",\"Score\":null,\"Total\":0}","platform":"Semanticscholar","paperid":null,"PeriodicalName":"Case Reports in Neurological Medicine","FirstCategoryId":"1085","ListUrlMain":"https://doi.org/10.1155/crnm/9363655","RegionNum":0,"RegionCategory":null,"ArticlePicture":[],"TitleCN":null,"AbstractTextCN":null,"PMCID":null,"EPubDate":"2025/1/1 0:00:00","PubModel":"eCollection","JCR":"Q4","JCRName":"CLINICAL NEUROLOGY","Score":null,"Total":0}
引用次数: 0

摘要

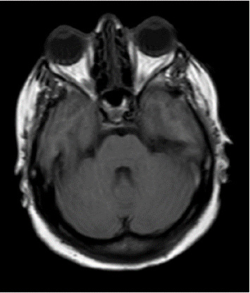
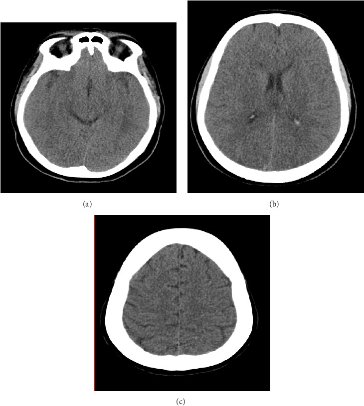
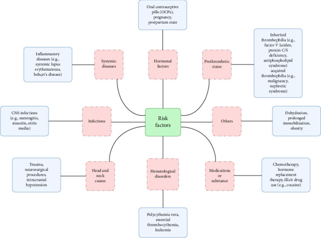
目的:探讨眼周填充物注射对脑静脉血栓形成(CVT)的影响。病例报告:一名没有既往病史的41岁女性在眼部填充物注射后出现严重头痛和随后的癫痫发作。通过脑磁共振静脉造影(MRV)证实CVT的诊断,显示左横窦和上矢状窦血栓形成。患者经静脉滴注肝素及口服华法林治疗,住院10天后病情好转出院。结论:本病例强调了眼周填充物注射后CVT的潜在风险,强调了医务人员认识和预防措施的必要性。
本文章由计算机程序翻译,如有差异,请以英文原文为准。

Cerebral Venous Thrombosis Following Periocular Filler Injection-A Case Report and Review of Literature.

Cerebral Venous Thrombosis Following Periocular Filler Injection-A Case Report and Review of Literature.

Cerebral Venous Thrombosis Following Periocular Filler Injection-A Case Report and Review of Literature.

Cerebral Venous Thrombosis Following Periocular Filler Injection-A Case Report and Review of Literature.

Purpose: To evaluate the effect of periocular filler injection on the incidence of cerebral venous thrombosis (CVT). Case Report: A 41-year-old woman without a prior medical history experienced a severe headache and subsequent seizures following an eye filler injection. Diagnosis of CVT was confirmed through brain magnetic resonance venography (MRV), revealing thrombosis in the left transverse and upper sagittal sinuses. The patient was treated with intravenous heparin and oral warfarin, leading to improvement and discharge in good condition after 10 days of hospitalization. Conclusion: This case underscores the potential risk of CVT following periocular filler injections, emphasizing the need for awareness and preventive measures among medical professionals.

求助全文
通过发布文献求助,成功后即可免费获取论文全文。 去求助
来源期刊
自引率
0.00%
发文量
26
审稿时长
11 weeks
×
引用
GB/T 7714-2015
复制
MLA
复制
APA
复制
导出至
BibTeX EndNote RefMan NoteFirst NoteExpress
×
提示
您的信息不完整,为了账户安全,请先补充。
现在去补充
×
提示
您因"违规操作"
具体请查看互助需知
我知道了
×
提示
确定
请完成安全验证×
copy
已复制链接
快去分享给好友吧!
我知道了
右上角分享
点击右上角分享
0
联系我们:info@booksci.cn Book学术提供免费学术资源搜索服务,方便国内外学者检索中英文文献。致力于提供最便捷和优质的服务体验。 Copyright © 2023 布克学术 All rights reserved.
京ICP备2023020795号-1
ghs 京公网安备 11010802042870号
Book学术文献互助
Book学术文献互助群
群 号:604180095
Book学术官方微信