基于gis的蒂鲁凡得琅市地震危险性建模中ESWA和AHP技术的地质因子权重评价

IF 1.827 Q2 Earth and Planetary Sciences
Suresh Ellappa Subramani, Madhu Mohan Velapgy
{"title":"基于gis的蒂鲁凡得琅市地震危险性建模中ESWA和AHP技术的地质因子权重评价","authors":"Suresh Ellappa Subramani,&nbsp;Madhu Mohan Velapgy","doi":"10.1007/s12517-025-12321-2","DOIUrl":null,"url":null,"abstract":"<div><p>This study focuses on the assessment of geo-factor weights for the development of Geographic Information System (GIS)-based seismic hazard map, using a simplified Empirical Susceptibility Weights Approach (ESWA) and analytic hierarchy process (AHP) for Thiruvananthapuram city, a rapidly growing urban area in the southern Peninsular India (PI). The influencing factors related to the ground characteristics, contributing to the seismicity of the region considered as inputs for the development of the model/map, include the peak ground acceleration (PGA), geology, lineaments/faults, geomorphology, elevation, slope, soil distribution, and building density pertaining to the study area. The thematic factors and the classes within each factor are assigned respective weights and ranks, using a hybrid evaluation of ESWA and AHP methods for an unbiased estimation of susceptibility levels of attributes. Based on the thematic layer weights and rank values, Susceptibility Index (SI) was finally calculated by applying a weighted linear combination (WLC) model in GIS. These continuous numerical index values have been divided into different classes. The classification result implies that it provides distinctive distribution of risk levels varying from very low to high ranges in the seismic hazard mapping of Thiruvananthapuram city, and the PGA corresponding to the high-risk zone in the region had been estimated.\n</p></div>","PeriodicalId":476,"journal":{"name":"Arabian Journal of Geosciences","volume":"18 10","pages":""},"PeriodicalIF":1.8270,"publicationDate":"2025-09-12","publicationTypes":"Journal Article","fieldsOfStudy":null,"isOpenAccess":false,"openAccessPdf":"","citationCount":"0","resultStr":"{\"title\":\"Evaluation of geo-factor weights with ESWA and AHP techniques for GIS-based seismic hazard modeling of Thiruvananthapuram city\",\"authors\":\"Suresh Ellappa Subramani,&nbsp;Madhu Mohan Velapgy\",\"doi\":\"10.1007/s12517-025-12321-2\",\"DOIUrl\":null,\"url\":null,\"abstract\":\"<div><p>This study focuses on the assessment of geo-factor weights for the development of Geographic Information System (GIS)-based seismic hazard map, using a simplified Empirical Susceptibility Weights Approach (ESWA) and analytic hierarchy process (AHP) for Thiruvananthapuram city, a rapidly growing urban area in the southern Peninsular India (PI). The influencing factors related to the ground characteristics, contributing to the seismicity of the region considered as inputs for the development of the model/map, include the peak ground acceleration (PGA), geology, lineaments/faults, geomorphology, elevation, slope, soil distribution, and building density pertaining to the study area. The thematic factors and the classes within each factor are assigned respective weights and ranks, using a hybrid evaluation of ESWA and AHP methods for an unbiased estimation of susceptibility levels of attributes. Based on the thematic layer weights and rank values, Susceptibility Index (SI) was finally calculated by applying a weighted linear combination (WLC) model in GIS. These continuous numerical index values have been divided into different classes. The classification result implies that it provides distinctive distribution of risk levels varying from very low to high ranges in the seismic hazard mapping of Thiruvananthapuram city, and the PGA corresponding to the high-risk zone in the region had been estimated.\\n</p></div>\",\"PeriodicalId\":476,\"journal\":{\"name\":\"Arabian Journal of Geosciences\",\"volume\":\"18 10\",\"pages\":\"\"},\"PeriodicalIF\":1.8270,\"publicationDate\":\"2025-09-12\",\"publicationTypes\":\"Journal Article\",\"fieldsOfStudy\":null,\"isOpenAccess\":false,\"openAccessPdf\":\"\",\"citationCount\":\"0\",\"resultStr\":null,\"platform\":\"Semanticscholar\",\"paperid\":null,\"PeriodicalName\":\"Arabian Journal of Geosciences\",\"FirstCategoryId\":\"1085\",\"ListUrlMain\":\"https://link.springer.com/article/10.1007/s12517-025-12321-2\",\"RegionNum\":0,\"RegionCategory\":null,\"ArticlePicture\":[],\"TitleCN\":null,\"AbstractTextCN\":null,\"PMCID\":null,\"EPubDate\":\"\",\"PubModel\":\"\",\"JCR\":\"Q2\",\"JCRName\":\"Earth and Planetary Sciences\",\"Score\":null,\"Total\":0}","platform":"Semanticscholar","paperid":null,"PeriodicalName":"Arabian Journal of Geosciences","FirstCategoryId":"1085","ListUrlMain":"https://link.springer.com/article/10.1007/s12517-025-12321-2","RegionNum":0,"RegionCategory":null,"ArticlePicture":[],"TitleCN":null,"AbstractTextCN":null,"PMCID":null,"EPubDate":"","PubModel":"","JCR":"Q2","JCRName":"Earth and Planetary Sciences","Score":null,"Total":0}
引用次数: 0

摘要

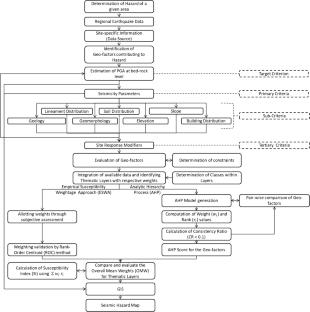
本文以印度半岛南部快速发展的城市蒂鲁凡南塔普兰市为研究对象,采用简化的经验易感性权重法(ESWA)和层次分析法(AHP),对基于地理信息系统(GIS)的地震危险度图的地理因子权重进行了评估。与地面特征相关的影响因素,有助于该地区的地震活动性,被认为是模型/地图开发的输入,包括峰值地面加速度(PGA)、地质、地貌/断层、地貌、高程、坡度、土壤分布和与研究区域有关的建筑密度。利用ESWA和AHP的混合评价方法对各属性的敏感性水平进行无偏估计,为主题因素和每个因素中的类别分配各自的权重和等级。最后,基于主题层权重和等级值,应用加权线性组合(WLC)模型计算敏感性指数(SI)。这些连续的数值指标值被分为不同的类别。分类结果表明,在蒂鲁凡得琅市地震危险度图中,从极低到高范围的风险等级分布具有明显的差异性,并估算出了该地区对应的高发区PGA。
本文章由计算机程序翻译,如有差异,请以英文原文为准。

Evaluation of geo-factor weights with ESWA and AHP techniques for GIS-based seismic hazard modeling of Thiruvananthapuram city

Evaluation of geo-factor weights with ESWA and AHP techniques for GIS-based seismic hazard modeling of Thiruvananthapuram city

Evaluation of geo-factor weights with ESWA and AHP techniques for GIS-based seismic hazard modeling of Thiruvananthapuram city

This study focuses on the assessment of geo-factor weights for the development of Geographic Information System (GIS)-based seismic hazard map, using a simplified Empirical Susceptibility Weights Approach (ESWA) and analytic hierarchy process (AHP) for Thiruvananthapuram city, a rapidly growing urban area in the southern Peninsular India (PI). The influencing factors related to the ground characteristics, contributing to the seismicity of the region considered as inputs for the development of the model/map, include the peak ground acceleration (PGA), geology, lineaments/faults, geomorphology, elevation, slope, soil distribution, and building density pertaining to the study area. The thematic factors and the classes within each factor are assigned respective weights and ranks, using a hybrid evaluation of ESWA and AHP methods for an unbiased estimation of susceptibility levels of attributes. Based on the thematic layer weights and rank values, Susceptibility Index (SI) was finally calculated by applying a weighted linear combination (WLC) model in GIS. These continuous numerical index values have been divided into different classes. The classification result implies that it provides distinctive distribution of risk levels varying from very low to high ranges in the seismic hazard mapping of Thiruvananthapuram city, and the PGA corresponding to the high-risk zone in the region had been estimated.

求助全文
通过发布文献求助,成功后即可免费获取论文全文。 去求助
来源期刊
Arabian Journal of Geosciences
Arabian Journal of Geosciences GEOSCIENCES, MULTIDISCIPLINARY-
自引率
0.00%
发文量
1587
审稿时长
6.7 months
期刊介绍: The Arabian Journal of Geosciences is the official journal of the Saudi Society for Geosciences and publishes peer-reviewed original and review articles on the entire range of Earth Science themes, focused on, but not limited to, those that have regional significance to the Middle East and the Euro-Mediterranean Zone. Key topics therefore include; geology, hydrogeology, earth system science, petroleum sciences, geophysics, seismology and crustal structures, tectonics, sedimentology, palaeontology, metamorphic and igneous petrology, natural hazards, environmental sciences and sustainable development, geoarchaeology, geomorphology, paleo-environment studies, oceanography, atmospheric sciences, GIS and remote sensing, geodesy, mineralogy, volcanology, geochemistry and metallogenesis.
×
引用
GB/T 7714-2015
复制
MLA
复制
APA
复制
导出至
BibTeX EndNote RefMan NoteFirst NoteExpress
×
提示
您的信息不完整,为了账户安全,请先补充。
现在去补充
×
提示
您因"违规操作"
具体请查看互助需知
我知道了
×
提示
确定
请完成安全验证×
copy
已复制链接
快去分享给好友吧!
我知道了
右上角分享
点击右上角分享
0
联系我们:info@booksci.cn Book学术提供免费学术资源搜索服务,方便国内外学者检索中英文文献。致力于提供最便捷和优质的服务体验。 Copyright © 2023 布克学术 All rights reserved.
京ICP备2023020795号-1
ghs 京公网安备 11010802042870号
Book学术文献互助
Book学术文献互助群
群 号:604180095
Book学术官方微信