坏死引发的脱落所产生的可溶性组织因子是导致血栓形成的原因

IF 25.9 1区 生物学 Q1 CELL BIOLOGY
Peixing Wan, Swati Choksi, Yeon-Ji Park, Xin Chen, Jiong Yan, Sahar Foroutannejad, Zhaoshan Liu, Jichun Chen, Ross Lake, Chengyu Liu, Zheng-Gang Liu
{"title":"坏死引发的脱落所产生的可溶性组织因子是导致血栓形成的原因","authors":"Peixing Wan, Swati Choksi, Yeon-Ji Park, Xin Chen, Jiong Yan, Sahar Foroutannejad, Zhaoshan Liu, Jichun Chen, Ross Lake, Chengyu Liu, Zheng-Gang Liu","doi":"10.1038/s41422-025-01167-8","DOIUrl":null,"url":null,"abstract":"<p>Tissue factor (TF) is a cell surface protein critical for normal hemostasis and pathological thrombosis. Necroptosis is a form of regulated necrosis associated with different diseases. Here, we reported the identification of the first functional soluble tissue factor (sTF) in mediating blood coagulation, shed from the membrane full-length TF (flTF) by proteases, ADAMs, during necroptosis. By generating sTF-specific antibody and transgenic mice carrying knockin mutations at the ADAM cleavage site of TF (T211V212 mutated to E211E212), we demonstrated that this sTF is responsible for necroptosis-related thrombosis in inflammation and viral infection mouse models. Importantly, we showed that eliminating necroptosis or the cleavage of the flTF blocked the production of sTF and prevented thrombosis in mice. We also detected sTF in the plasma of human COVID-19 patients and showed that SARS-CoV-2 pseudovirus induced sTF production. Our findings demonstrated that the sTF plays a major role in thrombosis under necroptosis-related pathological conditions and provided a diagnostic marker and potential therapies for treating thrombosis without affecting hemostasis.</p>","PeriodicalId":9926,"journal":{"name":"Cell Research","volume":"67 1","pages":""},"PeriodicalIF":25.9000,"publicationDate":"2025-09-12","publicationTypes":"Journal Article","fieldsOfStudy":null,"isOpenAccess":false,"openAccessPdf":"","citationCount":"0","resultStr":"{\"title\":\"Soluble tissue factor generated by necroptosis-triggered shedding is responsible for thrombosis\",\"authors\":\"Peixing Wan, Swati Choksi, Yeon-Ji Park, Xin Chen, Jiong Yan, Sahar Foroutannejad, Zhaoshan Liu, Jichun Chen, Ross Lake, Chengyu Liu, Zheng-Gang Liu\",\"doi\":\"10.1038/s41422-025-01167-8\",\"DOIUrl\":null,\"url\":null,\"abstract\":\"<p>Tissue factor (TF) is a cell surface protein critical for normal hemostasis and pathological thrombosis. Necroptosis is a form of regulated necrosis associated with different diseases. Here, we reported the identification of the first functional soluble tissue factor (sTF) in mediating blood coagulation, shed from the membrane full-length TF (flTF) by proteases, ADAMs, during necroptosis. By generating sTF-specific antibody and transgenic mice carrying knockin mutations at the ADAM cleavage site of TF (T211V212 mutated to E211E212), we demonstrated that this sTF is responsible for necroptosis-related thrombosis in inflammation and viral infection mouse models. Importantly, we showed that eliminating necroptosis or the cleavage of the flTF blocked the production of sTF and prevented thrombosis in mice. We also detected sTF in the plasma of human COVID-19 patients and showed that SARS-CoV-2 pseudovirus induced sTF production. Our findings demonstrated that the sTF plays a major role in thrombosis under necroptosis-related pathological conditions and provided a diagnostic marker and potential therapies for treating thrombosis without affecting hemostasis.</p>\",\"PeriodicalId\":9926,\"journal\":{\"name\":\"Cell Research\",\"volume\":\"67 1\",\"pages\":\"\"},\"PeriodicalIF\":25.9000,\"publicationDate\":\"2025-09-12\",\"publicationTypes\":\"Journal Article\",\"fieldsOfStudy\":null,\"isOpenAccess\":false,\"openAccessPdf\":\"\",\"citationCount\":\"0\",\"resultStr\":null,\"platform\":\"Semanticscholar\",\"paperid\":null,\"PeriodicalName\":\"Cell Research\",\"FirstCategoryId\":\"99\",\"ListUrlMain\":\"https://doi.org/10.1038/s41422-025-01167-8\",\"RegionNum\":1,\"RegionCategory\":\"生物学\",\"ArticlePicture\":[],\"TitleCN\":null,\"AbstractTextCN\":null,\"PMCID\":null,\"EPubDate\":\"\",\"PubModel\":\"\",\"JCR\":\"Q1\",\"JCRName\":\"CELL BIOLOGY\",\"Score\":null,\"Total\":0}","platform":"Semanticscholar","paperid":null,"PeriodicalName":"Cell Research","FirstCategoryId":"99","ListUrlMain":"https://doi.org/10.1038/s41422-025-01167-8","RegionNum":1,"RegionCategory":"生物学","ArticlePicture":[],"TitleCN":null,"AbstractTextCN":null,"PMCID":null,"EPubDate":"","PubModel":"","JCR":"Q1","JCRName":"CELL BIOLOGY","Score":null,"Total":0}
引用次数: 0

摘要

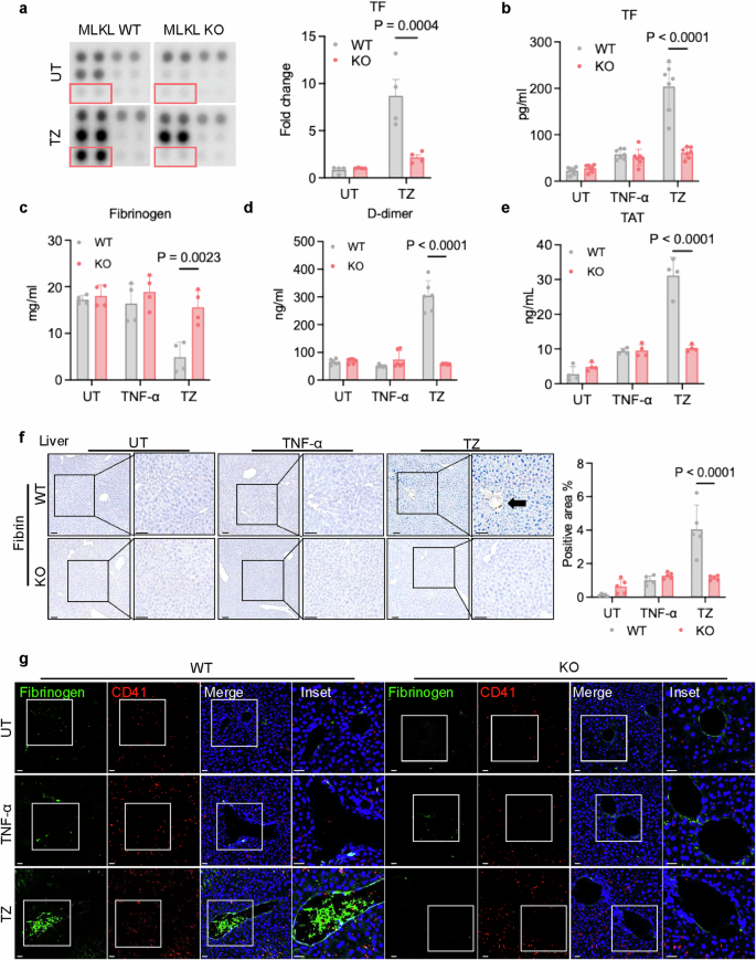
组织因子(Tissue factor, TF)是一种对正常止血和病理性血栓形成至关重要的细胞表面蛋白。坏死性上睑下垂是一种与不同疾病相关的受调节的坏死。在这里,我们报道了在坏死坏死过程中,由蛋白酶ADAMs从膜全长TF (flTF)中脱落的第一个介导血液凝固的功能性可溶性组织因子(sTF)的鉴定。通过产生sTF特异性抗体和在TF的ADAM切割位点携带敲入基因突变的转基因小鼠(T211V212突变为E211E212),我们证明了该sTF在炎症和病毒感染小鼠模型中负责坏死相关血栓形成。重要的是,我们发现消除坏死下垂或flTF的切割可阻断小鼠sTF的产生并防止血栓形成。我们还在人类COVID-19患者的血浆中检测到sTF,并表明SARS-CoV-2假病毒诱导了sTF的产生。我们的研究结果表明,sTF在坏死相关病理条件下的血栓形成中起着重要作用,为不影响止血的治疗血栓形成提供了诊断标志和潜在的治疗方法。
本文章由计算机程序翻译,如有差异,请以英文原文为准。

Soluble tissue factor generated by necroptosis-triggered shedding is responsible for thrombosis

Soluble tissue factor generated by necroptosis-triggered shedding is responsible for thrombosis

Tissue factor (TF) is a cell surface protein critical for normal hemostasis and pathological thrombosis. Necroptosis is a form of regulated necrosis associated with different diseases. Here, we reported the identification of the first functional soluble tissue factor (sTF) in mediating blood coagulation, shed from the membrane full-length TF (flTF) by proteases, ADAMs, during necroptosis. By generating sTF-specific antibody and transgenic mice carrying knockin mutations at the ADAM cleavage site of TF (T211V212 mutated to E211E212), we demonstrated that this sTF is responsible for necroptosis-related thrombosis in inflammation and viral infection mouse models. Importantly, we showed that eliminating necroptosis or the cleavage of the flTF blocked the production of sTF and prevented thrombosis in mice. We also detected sTF in the plasma of human COVID-19 patients and showed that SARS-CoV-2 pseudovirus induced sTF production. Our findings demonstrated that the sTF plays a major role in thrombosis under necroptosis-related pathological conditions and provided a diagnostic marker and potential therapies for treating thrombosis without affecting hemostasis.

求助全文
通过发布文献求助,成功后即可免费获取论文全文。 去求助
来源期刊
Cell Research
Cell Research 生物-细胞生物学
CiteScore
53.90
自引率
0.70%
发文量
2420
审稿时长
2.3 months
期刊介绍: Cell Research (CR) is an international journal published by Springer Nature in partnership with the Center for Excellence in Molecular Cell Science, Chinese Academy of Sciences (CAS). It focuses on publishing original research articles and reviews in various areas of life sciences, particularly those related to molecular and cell biology. The journal covers a broad range of topics including cell growth, differentiation, and apoptosis; signal transduction; stem cell biology and development; chromatin, epigenetics, and transcription; RNA biology; structural and molecular biology; cancer biology and metabolism; immunity and molecular pathogenesis; molecular and cellular neuroscience; plant molecular and cell biology; and omics, system biology, and synthetic biology. CR is recognized as China's best international journal in life sciences and is part of Springer Nature's prestigious family of Molecular Cell Biology journals.
×
引用
GB/T 7714-2015
复制
MLA
复制
APA
复制
导出至
BibTeX EndNote RefMan NoteFirst NoteExpress
×
提示
您的信息不完整,为了账户安全,请先补充。
现在去补充
×
提示
您因"违规操作"
具体请查看互助需知
我知道了
×
提示
确定
请完成安全验证×
copy
已复制链接
快去分享给好友吧!
我知道了
右上角分享
点击右上角分享
0
联系我们:info@booksci.cn Book学术提供免费学术资源搜索服务,方便国内外学者检索中英文文献。致力于提供最便捷和优质的服务体验。 Copyright © 2023 布克学术 All rights reserved.
京ICP备2023020795号-1
ghs 京公网安备 11010802042870号
Book学术文献互助
Book学术文献互助群
群 号:604180095
Book学术官方微信